Fórum témák

» Több friss téma
Lapozás: OK   4 / 6
(#) Gafly válasza zenetom hozzászólására (») Szept 26, 2009 /
 
Nagyon helyes Akkor sikerült működére is rávenni?
(#) zenetom válasza Gafly hozzászólására (») Szept 26, 2009 /
 
Mármint ezt a LED meghajtó IC-t? Azóta nem foglalkoztam vele, LPT-re meg nem akarom rákötni mert azon az LCD van
(#) p0pp12 hozzászólása Nov 28, 2009 /
 
Sziasztok!
Adott egy kapcsolás 2 fototranzisztoros érzékelővel. Ezek Schmidt triggeres komparálás után egy 4-bites bináris 74193 fel/ le számolót vezérelnek, ahol a számlálás irányát az éppen aktív fototranyó jelöli ki. Helyesebben kaszkádba kötöttem 2 ilyen számlálót, így 255-ig tud elszámolni a kapcsolás, amit szimplán 8 leden kijeleztetek. Idáig működik is.
Azonban szeretném, ha nem ledeken jelezné ki az értéket, hanem 7 szegmenses kijelző(kö)n. Mondjuk 0..99-ig. 4511-es bcd dekódereket használok és két darab közös katódos egy digites 7 szegmensest (mondjuk van ilyenből 2 digitesem is). Odáig eljutottam, hogy csináltam egy modulo-10-es osztást (mind2 számlálón), így 0..9ig rendben van a dolog. De itt elakadtam, a 2 jegyű számok kijelzésével sajnos nem tudok mit kezdeni. Fontos, hogy kontroller nélkül szeretném megoldani.
Még csak most kezdtem el "komolyabban" ismerkedni az elektronikával, szal ha tudnátok segíteni az nagy örömömre szolgálna.
(#) proli007 válasza p0pp12 hozzászólására (») Nov 28, 2009 /
 
Hello!
Nem egészen értem mit teszel és miért..
Miért kell 255-ig számlálni, 0..99-ig? Mikor ott van a 192-es decimális számláló és akkor nem kell osztogatni.
Ha meg 255-ig számlálsz, akkor HEXA kijelzést kell választani.
üdv! proli007
(#) p0pp12 válasza proli007 hozzászólására (») Nov 28, 2009 /
 
Azóta rájöttem, hogy valóban inkább a 192-es decimális számlálót kéne használnom. Ez így működőképes 00..99 között? Így nem kell semmit sem kikapuzni, hogy mikor billenjen a tizes helyiérték? Bocs a láma kérdésért, de nincs 192es ic-m és leghamarabb hétfőn tudom beszerezni és sürgős lenne a dolog, mert csinálnám a nyáktervet.
(#) proli007 válasza p0pp12 hozzászólására (») Nov 29, 2009 /
 
Hello!
Nem kell semmit kapuzni.. De ha már egy szimulátorba rajzoltad le, miért nem próbálod ki? (Azt viszont tudnod kell, hogy a számláló 99 felett és nulla alatt, átfordul. Tehát ismét nulla, avagy 99 lesz)
üdv! proli007
(#) troby hozzászólása Máj 29, 2010 /
 
Segítségeteket szeretném kérni.
Szeretnék épiteni egy olyan 7szegmenses agy ledes kijelzős panelt ami mutatné a 48v os az aku feszültségét de miel 48V igy nem tudom hogy hogyan fogjak hozzá. Mert nincs más feszültség forrás a közelben. Ez egy motoron lenne.
Köszönöm.
(#) vicsys válasza troby hozzászólására (») Máj 29, 2010 /
 
Ahogy én gondolom:
Kellene egy step-down tápegység és egy 7107-es feszmérő. (Bár, ez nem a legalkalmasabb topic)
(#) tvo hozzászólása Okt 12, 2010 /
 
hello aZ lenne a kérdésem hogy akkor most az első kérdésre


Idézet:
„Sziasztok!

Szeretnék építeni egy olyan áramkört ami 3 darab gombbal van ellátva [ + , - , reset ]
és egy 2x7 szegmenses kijelzőn szeretnék számlálni számokat úgy, hogy alap állásban (0)-án van,
ha megnyomom a [+] gombot, akkor számol egyet és tudom léptetni egészen (99)-ig.
Illetve visszafelé a [-] gombbal (99)-től (0)-ig és (0)-tól egészen (-99)-ig tehát mínuszba is tudom léptetni.
Lehet hogy kell még egy 7 szegmenses kijelző a minusznak, de szerintem leddel is megoldható.

A [reset] gombbal vissza tudnám állítani alap állásba (0)-ba.

Szóval a számok oda-vissza léptetését szeretném megoldani!


Erre az áramkörre várom ötleteiteket!
Előre is köszönöm!”


meg lett e csinálva az áramkör? megvan e a megoldás ahogy össze kell rakni? ha igen akkor legyen szíves valaki tegye fel a kapcsolási rajzot mert sok link/kép nem jeleníthető meg (tvn.hu-n)ha valaki segít előre is köszönöm.
(#) proli007 válasza tvo hozzászólására (») Okt 13, 2010 /
 
Hello!
Ez a számláló kérdés, főleg elvi jellegű volt. Mert sok mindenre nem használható. Én megoldottam ezt a feladatot, ahogy Attila is. De szerintem Te soha nem fogod elkészíteni ebben a formában. Mert mire tudod használni?
Egyébként a feladatot ma már sokkal egyszerűbben meg lehet oldani, mikroprocesszorral. A "Modulrendszerű, grafikus PIC programozás " topikban a kollégák, tíz perc alatt megoldják számodra a dolgot..
Én elő kerestem a rajzot, de Te is keresd elő a Shift gombodat!
(#) kaqkk válasza proli007 hozzászólására (») Okt 13, 2010 /
 
Az általad ajánlott témába feltettem a programot 16f628-ra
(#) proli007 válasza kaqkk hozzászólására (») Okt 13, 2010 /
 
Hello!
Kösz, de van némi hiba benne.
- A feladat az volt, hogy van + - és törlő nyomógomb. Nálad léptető és irányváltó gomb van.
- Ha bekapcsolás után nem a léptető gombot nyomjuk meg először, hanem az irányváltást, akkor csapdába kerül az áramkör. (egy 1 Shot szükségtelen az RS tár előtt)
- Ha a számláló eléri a 99-et, nullázódik, holott "el kellene akadnia" a 99-en.
üdv! proli007
(#) szabo_zoran09 válasza troby hozzászólására (») Dec 2, 2010 /
 
Szia!
Érdeklődnék ,hogy működik-e:Link
Köszi: Zorán
(#) szabo_zoran09 hozzászólása Dec 7, 2010 /
 
Sziasztok!
Olyan számláló kéne ami 99-0-ig tehát visszafele számol.
bombához kéne ajándékba a lehető legolcsóbban kihozni a legegyszerűbben.
Köszi: Zorán!

(Tudom ,hogy nem kéne kiemelni de olyan sokféle számláló van a fórumban ,hogy muszáj hogy észrevegyék azt a pár szót)
(#) proli007 válasza szabo_zoran09 hozzászólására (») Dec 8, 2010 /
 
Hello!
Egy 16F628-as PIC és a "Modulrendszerű, grafikus PIC programozás" topik..
üdv! proli007
(#) kaqkk válasza proli007 hozzászólására (») Dec 8, 2010 /
 
(#) proli007 válasza kaqkk hozzászólására (») Dec 8, 2010 /
 
Úgy látszik én vagyok a topikmarketinges..
(#) nagybaj válasza Attila86 hozzászólására (») Dec 11, 2010 /
 
Uraim!
Megismételné valaki mi lett a végeredménye ennek a negatívba számlálásnak?
Sajnos a linkelt kapcsolások már nem elérhetőek
Egy barátom szeretne hasonlót építeni, de nem jut dűlőre a dologgal.
Előre is köszönöm!
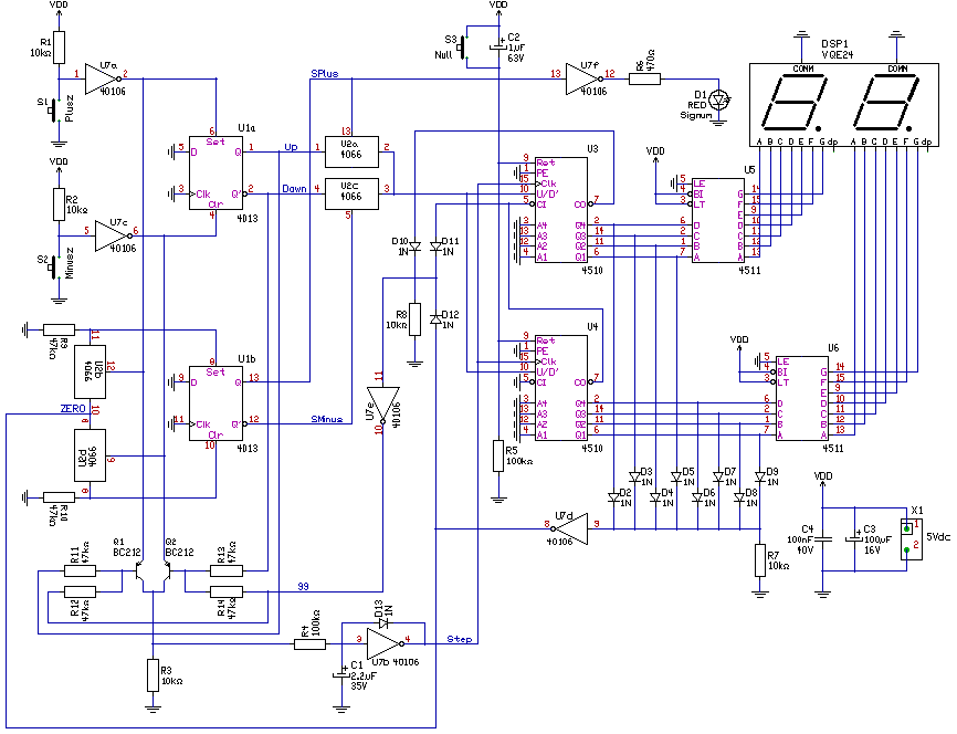
(#) Attila86 válasza nagybaj hozzászólására (») Dec 11, 2010 /
 
Nem emlékszem már a történetre, de megtaláltam a rajzot:
(#) vicsys válasza szabo_zoran09 hozzászólására (») Dec 11, 2010 /
 
Valami ilyesmi?
Bővebben: Link
(#) nagybaj válasza Attila86 hozzászólására (») Dec 11, 2010 /
 
Hálás köszönet a barátom nevében, majd jól kielemezzük.
(#) nagybaj válasza Attila86 hozzászólására (») Dec 17, 2010 /
 
Elkészült a mi verziónk is, a gyakorlatban is ki lett próbálva, jól vizsgázott.
(nekünk a step/dir bemenetre volt szükség, túlcsordulás jelzés nem kellett)
A Proteus DSN file-t is mellékelem hogy lehessen szimulálni.
Még egyszer küszönöm a segítséget a kezdő lökéshez!
(#) Mybuster hozzászólása Márc 5, 2011 /
 
Hellosztok Tudnátok nekem kűldeni egy számláló kapcsoálsi rajzot ami 0-9 számol ezzel az IC vel ! CD4543 vagy CD4510 thx...
(#) proli007 válasza Mybuster hozzászólására (») Márc 5, 2011 /
 
Hello!
Mivel nem tudható, mivel szeretnéd üzemeltetni, így rajzot sem lehet adni hozzá. Mert a feladat egyenlőre annyi, hogy a számláló BCD kimenetét összekötöd a dekóder azonos nevű bemenetével. De gondolom ez a kapcsolás megfelel számodra. De a kugliba, csak "cd4510 ud counter" ennyit kellett volna beírni..
üdv! proli007
(#) Mybuster válasza proli007 hozzászólására (») Márc 5, 2011 /
 
Köszi !
(#) tvo hozzászólása Jún 4, 2011 /
 
Sziasztok
egy olyan kérdésem lenne hogy olyan számlálót hogy tudnék építeni ami akkor léptet egyet a kijelzett számon ha kap egy impulzust és van rajta egy nullázó gomb

a kijelzőn minimum 9999 ig de jobb lenne ha 99999 ig el tudnám léptetni a számokat

a segítséget előre is köszönöm
(#) vicsys válasza tvo hozzászólására (») Jún 4, 2011 /
 
Valami ilyesmi? Bővebben: Link
(#) tvo válasza vicsys hozzászólására (») Jún 5, 2011 /
 
igen jó lesz
nagyon szépen köszönöm
(#) kemenygolya hozzászólása Aug 27, 2011 /
 
sziasztok.
Olyan számláló kellene nekem, ami ha üzemel, akkor méri az időt. Azt hiszem üzemóra számlálónak hívják ezt az áramkört
(#) proli007 válasza kemenygolya hozzászólására (») Aug 29, 2011 /
 
Hello!
Pld..
Bármely óra megfelel, ha kapuzod a működési idejét a "gép" üzemideje alatt. De egy üzemóra számlálónál nem az a kunszt, hogy hogyan számolod az időt, hanem, hogy hogyan őrzöd meg az időadatot, ha nincs tápfeszültség bekapcsolva. Mert vagy mechanikusan, vagy biztosítod számára az állandó tápfeszültséget, vagy elmented az adatot egy EEPROM-ban..
Egyébként két digiten akarod megjeleníteni az üzemórát 0..99-ig? mert a topik arról szól..
üdv! proli007
Következő: »»   4 / 6
Bejelentkezés

Belépés

Hirdetés
XDT.hu
Az oldalon sütiket használunk a helyes működéshez. Bővebb információt az adatvédelmi szabályzatban olvashatsz. Megértettem