Fórum témák
» Több friss téma |
Fórum » 5 KW-os inverter
Témaindító: Gipszi Jakab 2, idő: Aug 4, 2006
Témakörök:
Sőt, általában nem is a kívánt áram korlátozza a tranzisztorok min. számát, hanem a disszipáció (adatlapokon: safe operating area). Ez tipikusan tápoknál jön elő, de érdemes mindig utána számolni. Ráadásul a hőmérséklet növekedésével egyre rosszabb a helyzet.
Ez is igaz. De a 2N3055-öst nem értem: a tápomban hűtőbordás-ventillátoros hűtés mellett 7A-nél tönkre ment. Nincs valami megbízhatóbb tranyó, amiből kevesebb is elég az inverterbe, meg ha lehet ne TO3-as legyen, mert nincs hozzá se olyan kialakítású hűtőbordám amibe ez belemegy, se eszterga gépem.
Ha a disszipációt nem léped túl, akkor nem szokott megdögleni. Lehet, hogy nem volt ideje kijönni a disszipációnak, olyan nagy és gyors volt..., utána kellene számolni.
Vannak bikább tranzisztorok, pl. BD249 (25A), BDX sorozat, MJ sorozat, de lehet, hogy jobb lenne egy FET, ha kapcsolónak használod. Kisebb meghajtó teljesítmény kell neki, és kevesebbet is disszipál, tipikus kapcsolóelem.
Ezt mégegyszer, de most magyarul ha kérhetném.
Ilyenekkel vezérlik mondjuk a trolik motrojait.
Gondolom csak elég lenne ide is, de bővebb infót nem tudok, nem használok igbt-ket.
Helló!
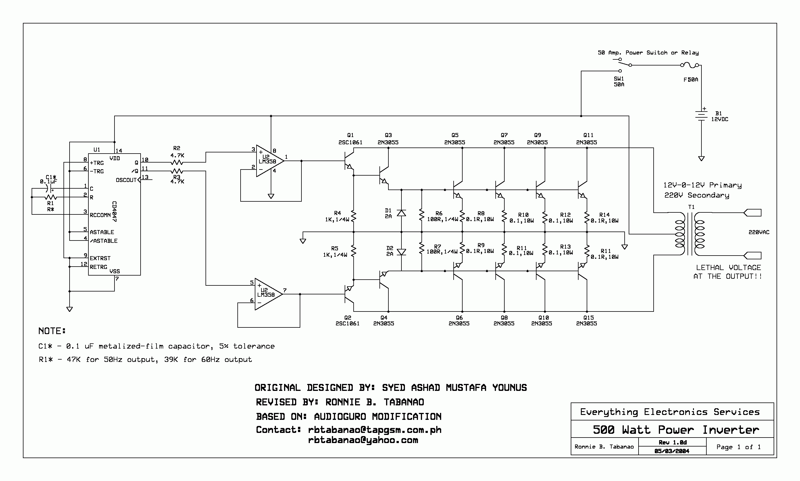
Mit gondoltok erről a kapcsolásról? A kérdésem az lenne, hogy lehet-e sima autó akkuval használni, és ha igen, mennyi ideig? A másik, az, hogy milyen (mekkora) tarfó kell hozzá? Egy szervert kéne működtetnem, pár órás áramszünetekben. Mennyi ideig bírná?
jaaajj! elfelejtettem mellékelni a kapcsolást. Itt van:
hány W-os a szerver összteljesítménye kb?
hát 300~400Wattot vesz fel, attól függően, hogy megy-e a monitor hozzá vagy sem..
huha jóó nagy akksik kellenek majd..
kb 34A áramfelvétele lesz 12 volról.. 400W os terheléssel (a 100% oshatásfokkal ami ugye sose lesz annyi..)32Ahs akkuval kevesebb mint egy óráig menne... mellesleg 50Hz es bazinagy trafó is kell majd bele... (szal én nem ajánlom) csá
hát végülis vannak kb. 70~80Ah teherautó aksiim, de a trafó dolog kicsit tányleg aggaszt. kb. hány wattos trafó kéne ehhez? Megpóbálok körbenézni, hátha tudok valahonnan szerezni egy ilyen "bika" tarfót.
(amúgy elég, ha max 300Wattot veszünk, mert úgyse fogom bekapcsolni hozzá a monitort) üdv
hát akkor egy 300W os trafó kell 230/12 voltos csak pont megfordítva...
de ha csak szgép megy rőla akkor meg lehet máshogy is hekkelni...(azaz ha csak PC tápok vannak rákötve..)
tulajdonképpen a szerveren kívül még vinnie kell egy DSL modemet, és egy WLAN routert, de hát ezek úgyse nagy fogyasztók. (ezeknek akér összeállíthatok egy külön kisebb invertert.)
Helló minenkinek !
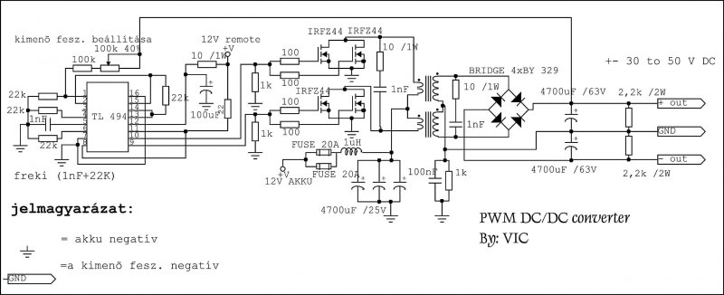
Az elmúlt időkben elég sokat kutakodtam e téma iránt ![]() Akit érdekele van egy magyar oldal hol egy igen érdekes inverter megoldás van : A figura kicsit furcsa de biztos jó szaki ![]() Imégyen a link : http://fenykapu.free-energy.hu/pajert/index.htm?FoAblak=../pajert1/...t.html Gipszike
MOst csak beleolvasgadtam, csak annyit mondok hogy mikor épp nincs áram a 2.5kw-os agregátor ellátja majdnem az egész házat(persze villany nélkül) szal max 3kW-elég lenne szerintem( bár nemtom kinek mekkora az igénye, mondjuk mikor az 5dik tv-t bekapcsoltam-2szgép hütő hifi stt mellet- akkor megállt a rendszer
)
Üdv! Ebből a kapcsolásból nem lehetne valahogy 220 AC-t (50Hz) kicsavarni hogy nem kelljen egy brutális trafó hozzá, mint a többi megoldáshoz?
Szia!
dehogynem :ha 2X9V/230V trafót teszel bele...A feszültég zabályzát is ehhez állitod. A brutál trafó milyen ? mert az 1uWhoz az 1W már BRUTÁL NAGY::: ezt meg a leadandó teljeitmény határozza meg- mint a FETek zámát is!!
SZIA!
ezekhez az 5-12Vszerkezetekhez minek inverter????
Ja igaz kicsit bénán fogalmaztam, a brutál trafót úgy értettem hogy nem 2X9V-220V-os nagyméretű trafó, hanem ferritgyűrűre tekerni, mint pl az autós végfokoknál. Nekem egy kb 1000W kellene hogy a PC-t akkuról tudjam hajtani, meg ha kell a kocsiban is tudjam használni (a tápot (sátorozás,miegymás)). A UPS nem jó mert drága és a jó minőségű ami nem olyan hogy "2000W ilyen-olyan power, mikor meg szétszeded két irfz44 van benne, meg egy 12Ah-s akksi". Na meg persze szeretek építgetni. Ja és nem azt akarom megépíteni, ami a rajzon van, hanem kicsit még húzni a teljesítményén.
Helló!
Még új vagyok itt, de ez az inverteres dolog érdekel. Láttam valahol az első oldalon, hogy szünetmentes tápokkal lehetne megoldani a dolgot. A kérdésem az lenne, hogy hogyan tudok rákötni a szünetmentesre (4db 1000W-os) 24V-150A-t?
kezdetnek kell hozzá 4 db 12V 75-100Ah-s akksi (kettő sorba, és kettő párhuzamosan) de a legjobb a targonca akku lenne 24V 160Ah. Van egy ócska rajzom, de talán el lehet igazodni rajta.
köszönöm a gyors választ.
igen egy db 24 voltos akksiról hajtanám meg, akkor ugyanez a szitu csak fordítva, 2 szünetmentesnek az akksibemenete sorba + 2 párhuzamosan (ha jól gondolom)
12V
Gondolom a szünetmentes táp 220-as kimeneteit nem lehet párhuzamosítani ugye?
A 12 Volttal baj van mert nem biztos, hogy sorba lehet kötni a tápegységeket és a kimenetre sem tudok válaszolni. Én még nem próbáltam ilyesmit.
Szia!
a kapcsoló üzemű tápok mennek egyen/váltóról is!!! A TV DVD CD Videó és a PC /monitor tápok 65V ac és 90V dc-tól jól müködnek !!azaz 8-12db akku sorbakötve ez 8X12V----12X12V . a töltése meg párhuzamosan. nem kell túl nagy akku min.7Ah a max100Ah -de ez már a villanytűzhelyet , gyorsvágót, porszivót is vinné!!!
Szia!
a kérdés mit??? ha invertert : elméletben igen --gyakorlatilag meg csapnivaló!!! |
Bejelentkezés
Hirdetés |













