Fórum témák
» Több friss téma |
Hello!
Nem figyelsz! A BD139 már maga a Fet lehet. De 10 perces időzítést nem érsz el, az 555-el. (legalább is üzembiztosan nem. (Mint ha valakinek már készítettem rajzot riasztóra. Nem pont Te voltál az?) Amúgy légyszíves használd a "Válasz" gombot.. üdv! proli007
Oké most már világos, a riasztós nem én voltam
köszönöm a segítséget
Igen, ellenüteműre gondoltam. Az ellenüteműnél akkor felmerül a probléma, hogy az ic deadtime-ja miatt nem lehet 50%-os teljesen a kitöltés. Pontosan mennyire nem lehet? Át tudnád variálni olyanra, hogy az egyik fetre rámenne a jel amit lehet 50%-osra is állítani, a másik funkcióba pedig a két fet az ellenütemben működne.
Még egy kérdés: nem történhet olyan a logikai kapuknál, hogy a nagyfrekis impulzust úgy szakítja meg a szaggató, hogy nagyon rövid idejű impulzus keletkezne?
Hello!
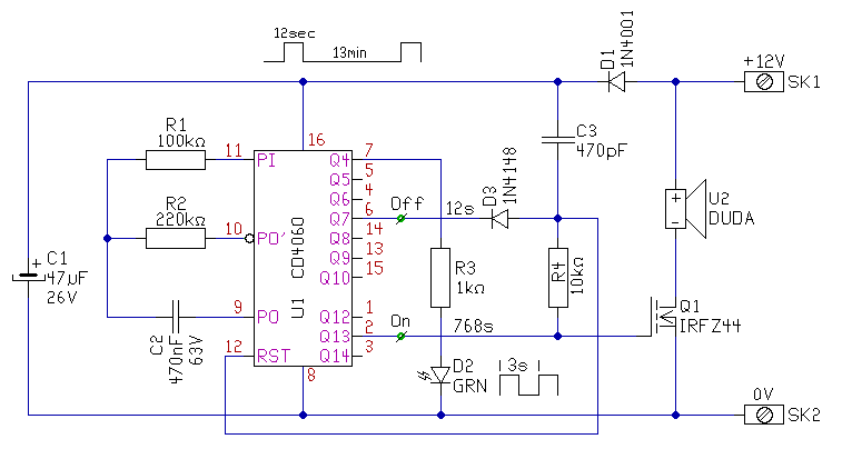
Akkor álljon itt a valódi segítség. Az időalapot, a C2/R2 megválasztásával lehet beállítani. De a bekapcsolási és szünetidő, itt szoros összefüggésben van, tekintve, hogy a számláló, kettes számrendszer szerint számol. Azaz pld. a Q8 ideje kétszer olyan hosszú, mint a Q7. Viszont az On és Off pontok más Q kimenetre téve az idők változtathatók. A Q1 tranzisztort a terhelés szerint kell megválasztani. A hangszóró jel, csak a dudát, pontosabban valami aktív hangjelzőt (sziréna) jelet. Ha ez egy tényleges "szaggatós elektromágneses duda, akkor biztos, hogy valami zavarszűrésre és impulzus vágó diódára is lesz szükség. Persze egy bizti és kapcsoló sem ártana. üdv! proli007
Hello!
Így van, de ezekre előre fel is hívtam a figyelmedet. - A TL494 pont trafó meghajtásra készült, ahol a Fet-ek összenyitása miatt, eleve be van építve a Dead-Time idő (a komparátor bemeneten ott van a 0,1V-os referencia) Ennek "átverésére" voltak már kísérletek, de akkor más problémák lépnek fel. Minden esetre az adatlap szerint így 0..45% a kivezérelhetőség. De a Fet-ek bekapcsolási ideje, eleve rövidebb, mint a kikapcsolásuk. És ha a freki nő, a probléma egyre kritikusabb lesz. - Mint említettem, nem a logikai kapuknál van a gond, hanem a két szabadon futó jel miatt. Ha ezt el szeretnénk kerülni, akkor alapvetően két lehetőség mutatkozik. Első, hogy a moduláló generátort, szinkronizáljuk a PWM frekihez. De ez legfőképpen akkor sikeres, ha a kettő nem esik túl távol frekvenciában egymástól. Mert ha pld 1:100 a viszony köztük, akkor nem lehet tudni, hogy a 99.-re vagy a 100.-ra fog szinkronizálni. Ez újabb "lebegést" fog okozni a modulációnál. (Sajnos az oszci frekije, csak a háromszögnél elérhető, tehát azt kellene erősíteni, majd az 555 5. lábára vezetni, leosztva. Persze akkor a C8-at el kell hagyni.) Ha elég erős a szinkronizáció, akkor pedig a szabályozás fog ugrálni, frekiről-frekire. A második, hogy egy frekvencia osztóval (esetleg programozhatóval) leosztjuk a PWM frekit, és azzal modulálunk. De ekkor a PWM freki, már nem lesz független a moduláló frekitől, valamint elesünk a folyamatos szabályozástól. Egyébiránt, ahogy a katalógust nézem, az SG3525-el, hamarabb célba lehetne érni, mert abban eleve benne van a két Fet meghajtó, és a DT időt is meg lehet változtatni. Maximális kitöltésre minimum 45%-ot ad, tipikusan 49% és az már több mint jó. ShutDown bemeneten lehetne modulálni. Csak sajnos ilyen IC-m nincs, de még nem is láttam. És akkor egy ellenütemű megoldás.. üdv! proli007
Hello!
Akkor még két változat. - Az elsőnél a Modulátor ugyan szabadon fut, de a kapuzó jel, már szinkronizálva van, a PWM jelhez. Tekintve, hogy a TL494 lefutó PWM-et ad, és a 4013 felfutóra vált, az átváltás a PWM impulzus végén történik, amikor amúgy is DT idő következik. Így nem lehetséges csak teljes idejű PWM jel. Viszont ez sem mentes az említett 99/100--as problémától. De vagy kimegy a 99. vagy a 100., de fél impulzus nem lehet. (A másik fele a 4013-nak, felezi a frekvenciát, ezzel biztosítva minden esetben az 50%-os moduláló jel kitöltését. Így az 555 csak az ütemet adja, a jel kitöltése nem számít.) - A másodiknál, a PWM jel frekvencia osztásából származik a moduláló jel. Ezzel automatikusan biztosítva van a szinkron. Osztás aránya tetszőlegesen változtatható, de csak a kettes számrendszer szerint. (2-4-8-16..) üdv! proli007
Köszönöm ezeket is, az egyiket össze is raktam próbapanelon, IRF540-es fetet használtam, de a fet bekapcsolása viszonylag lassan történt, vagyis a jel felfutása a terhelésen nem volt elég meredek.
Hello!
A "a jel felfutása a terhelésen nem volt elég meredek" ez, nem éppen műszaki paraméter. Jó lett volna egy fel-lefutási időt mérni, főleg a Gate elektródán. A PWM frekvenciája és kitöltése sem mellékes. Meghatározni az elvárt minimum időket.Szóval, ha a Gate kapacitásait nem tudjuk elég gyorsan feltölteni, akkor a bekapcsolás lassabb lesz, nem tudjuk a tranyó sebességét kihasználni. Ezen alapvetően a Gate meghajtó áramának növelésével lehet segíteni. Lehet esetleg a BC-k helyett valami gyorsabb és nagyobb áramú eszközt választani, de szerintem helyesebb, ha valamilyen speciális erre a célra készült Gate meghajtó IC-t alkalmazol. Ezek között, vannak olyanok, ami 1,5A-el, de akár 7A-el is tudják tölteni a Fet kapacitásait. Sajnos ezt nem tudom megmérni neked, mert sem IRF540, sem meghajtó IC nem áll rendelkezésemre. De már nyák kialakítása sem mellékes a gyors töltési idő miatt. A "kapcsoló üzemű tápegység készítése" topikban, vannak akik tudnak segíteni az IC kiválasztásában. Ott már sok tapasztalatot szereztek ebben a témában a hozzáértők. üdv! proli007
Hello!
Összeraktam az alábbi kapcsolást egy próbapanelra: Bővebben: Link A időzítést befolyásoló alkatrészek értékei: R1: 1 kohm R2: 1,5 Mohm C: 33 uF Így a kalkulátor T1=34, T2=34 másodpercet mutat. A kimenetet egy ledre kötöttem(előtét ellenálláson keresztül), de nem csinált semmit sem. Utána az R2 helyére egy 1 kohmos ellenállást kötöttem. Ekkor a led folyamatosan világított. Gondolom ez azért van, mert a kalkulátor most pár nanosecundumot mutat és folyamatosnak látjuk a villogást... Nem értem hogy az első esetben miért nem történt semmi, esetleg az ic ilyen időzítésre nem képes? A választ előre is kösz! Üdv.: mate_x
Kivártad azt a fél percet? Mert ha nem, és éppen a "nem aktív" oldalon alkalmaztad a LED-et, akkor ne csodálkozz, hogy semmi nem történt...
Megtaláltam a hibát, a 1,5 Mohmos ellenállás rossz helyre volt kötve, most folyamatosan világít, csak most meg nem akar elállni
Hello!
A kondinak illene tantálnak lenni, mert esetleg a szivárgási árama miatt, soha nem töltődik fel. üdv! proli007
Üdv!
Lehet 555-tel olyan kapcsolást létrehozni, aminek ha adok egy impulzust (megnyomok egy gombot) akkor kb 10mp-ig megy, majd lekapcsol? Gondolok én itt arra, hogy egybe lehet-e építeni egy monostabilt, meg egy bistabilt. A végeredmény valami ilyen kéne, hogy legyen: Gomb megnyomásra egy led 10mp-ig villog. Ja, most jut eszembe: lehet, egyszerűbb lenne sima alkatrészekkel megvalósítani, mint IC-vel
NE 556 kettős időzitővel megoldható, (vagy két darab 555-el).
Az 55-ös érdekelne, mert az van itthon SMD-ben, és hely is lehet, hogy lesz még.
- Ezt ismeritek? -
Egy áramkör szimulátor, van benne 555-ös is!
Igen, már feltettem valahová az oldalra a linket.
Hasznos dolog, jól el lehet vele szórakozni. Bár néha van olyan érzésem, teljesen fölösleges, ilyen oldalakat ajánlani, sok érintett inkább a sültgalambot várja, ha pedig megérkezik azt sem mondja: bú, vagy bá.....
Ismétlés a tudás anyja.
Egyébként egyetértek...
Ez nagyon jó ,ajánlott minden kezdőnek.Köszönjük...
mex : Én sütögetni (főzni) is szeretem eme "galambot"...
Köszi! Am, szimulátorban miért nem akar menni nekem? Pedig mindent úgy kötök :hide:
sziasztok!
Azt szeretném kérdezni tőletek, hogy hogy lehet a monostabil multivibrátort megfordítani? tehát mondjuk egy nyomógomb megnyomásakor 10 s-ig ne legyen a kimeneten áram, aztán legyen. Köszi előre is!
Hello!
Invertálni kell a kimenetet. Vagy a terhelést nem a GND-hez, hanem a plusztáphoz kötni, ha lehet. (relé-lámpa-LEd..) üdv! proli007
köszi!
De ugye kisebb feszültséggel is jó? Mondjuk 6V.
Hello!
Természetesen jó. Esetleg hozzá kell igazítani a terheléshez a kimeneti tranyó R2 bázisellenállását. De más megoldások is léteznek, a célszerűt csak az alkalmazás ismeretében lehet megmondani. üdv! proli007
Nem tudom milyen szimulátorral próbáltad, de az első 555 (monostabil) triggerbemenetét kell hosszabb ideig a tápfeszültség 1/3 része alá csökkenteni. Ezt kétféleképp teheted meg: vagy a kapcsoló utáni 100nF értékét növeled akár 1µF-ig, vagy ennek a 100nF-nak a töltőellenállását növeled, például 10k ohm helyett 100k ohm értékre. A dióda jobb oldalán levő ellenállásról van szó, a baloldalit nem kell módositani.
A szimuláció inditásakor a kapcsoló nyitott állásban legyen, majd az inditás után kell zárni, ezután úgy is maradhat. Természetesen használhatsz alapállapotban nyitott nyomógombot is.
Köszi szépen, ügyködni fogok!
Szimulátor: EWB 5.0
10-es verziót használtam.
Gondolom lehet állitani a szimuláció futásidejét, felbontását, lehet, hogy ezeket is kell módositanod.
Kösz, de már időközben megoldottam a problémát, csak eléggé kapkodtam, mert akkor indultunk nyaralni, de ezt még megakaram csinálni
üdv.: mate_x
Szia proli007!
Az lenne a lényeg, hogy a multkor belinkelt piezó hangszórós, fotoellenállásos kapcsolást akarom leegyszerűsíteni. Tehát egy nyomógomb megnyomása (nyomvatartása) után 10-15 s-el szólaljon meg a piezó, és a gomb kiengedéséig szóljon (de ez nem lényeges). szóval ezt hogy tudom legegyszerűbben megcsinálni egy NE555-el Köszi! |
Bejelentkezés
Hirdetés |




köszönöm a segítséget





Szimulátor: EWB 5.0





