Fórum témák
» Több friss téma |
Halvány sejtésem sincs
De ez a modul elvileg jól illeszthető a Suzukikra, és működik, ezért gondoltam, hogy ebből indulok ki. Aztán ugye a 7 állapotot kell átfordítani digitálisra a kijelzőhöz. Van talán egyszerűbb mód, vagy nagyoon félre gondolkozom?
Na, alakul a dolog.
Az észrevételeim: 1. ha jól emlékszem, akkor az LM340 drágább és nehezebb beszerezni, mint pl. a 7805, de ez a te dolgod 2. nem értem, hogy minek van ott a D1, D2, R14 3. én nem így kötném be a trimmereket, mert így ha egyiket változtatod, akkor változik a potikon átfolyó áram, ezáltal minden feszültség változik. Köss inkább minden bemenetre egyet-egyet, így függetlenül állíthatod a feszültségeket. 4. én inkább a "-" bemeneteket kötném a szenzorra és a "+" bemeneteket a trimmerekre, mert a kimeneten a LED akkor viládít, ha a "-" bemenet a magasabb feszültségű. Tehát ahogyan egyre följebb kapcsolsz, úgy egyre több LED világít (ha a trimmerek is jól vannak beállítva). Szerintem így logikusabb, de úgy is jó, ahogy te csináltad. 5. hogy hogy lesz ebből számkijelzés? - egy szép kis logikai hálózattal...
Ohhhhhhhhhhhhhh, ezt nem hiszem el
A MultiSim 8-al nem boldogultam, ezért megrajzoltam a Micro-Cap -ben, hogy letudjam szimulálni, erre a végén közli, hogy ez a komparátor nem használható és nem csinál semmit a mocsok.Valaki megmondaná, hogy az LM311_TI jelű komparátort hogy kell rávenni, hogy úgy működjön, mint LM3401? Mert nemtudom kipróbálni a dolgot anélkül, és amásiknak több lába van..... Csatolom, hogy néz ki a dolog
Hát, ebben több hiba is van:
1. a váltó pozíció jeladó így nem jó: úgy kellene, hogy a poti egyik végére föld, a másikra 5V, és a csúszkáról veszed le a sebességi fokozattal arányos feszültséget, amit minden komarátornak ugyanarra a bemenetére kell kötnöd 2. a "Part1" nevű alkatrész kimenetét "nem illik" direktben földelni, mert az rövidzárat jelent, ha a kimenet éppen pozitív akarna lenni. Ettől a valóságban megdöglik az IC, legalábbis ez a része biztosan 3. a referencia ellenállásosztót sem így kell bekötni, hanem a sor egyik végére 5V, a másikra föld, és a közbülső pontokról veszed le a referencia feszültségeket 4. Minek kell a D1 és R14?
Köszi a sok segítséget!
D1 nemtudom minek kell, de a másik rajzon is volt. R14 gondolom azért kell, mert a ledek nembírják a 12V-ot. A potit átkötöm, az nem gond. Mekkora legyen az értéke, és hogyan is kell 12V -ból 5 -öt csinálni? A part 1 helyett meg ki kell találni valamit, mert nem enged így szimulálni, csatolom, hogy mi van helyette.
Mindegy a poti értéke, mert fesz. osztónak van kötve. Legyen modjuk 1K.
A "part1" nem kell oda, vedd ki, és kösd be úgy a referencia osztót, ahogy az előbb írtam. D1 sem kell, R14 sem kell. Minden komparátor kimenetén van ellenállás, így nem döglenek meg a LED-ek
OK!
Próbálkozom. Hogy csináljak 5V -ot a 12V -ból?
akkor xx7805, ahol xx helyén valamilyen betűk vannak.
Nincs ebben a szimulátorban sima fesz. forrás? Ráírod, hogy 5V, és akkor az 5V. A táp IC-vel ráérsz foglalkozni, csak a lényeg működjön
Hogy kapja be ez a program
Most megrajzolom Tina -ban is, háta az jobb lesz, mert nemtudom szimulálni Amúgy így nézne ki:
Nem biztos, hogy a progi a rossz, mert a kapcs. rajzod nem jó.
Nem csináltad meg, amiket leírtam. Nézd meg ezt:
Köszike, nem adom fel, és próbálkoom!
Te milyen progit használsz? Tinában lehet olyan animáció, ogy lehessen közben húzgálni a potit?
A MultiSim-ben megtaláltam, csk az a baj, hogy ha egyszer felléptetem, a potit, akkor utána nem megy vissza
az mér va, és hogy lehet fel/le éptetni?
Ez Electronics Workbench-ben készült.
A Tinát már teljesen elfelejtettem, úgyhogy abban nem tudok segíteni.
EWB-nél egyik irányba "R" , másik irányba "shift+R"
Ezaz!
Köszi, már legalább megy az animáció Most akkor lkotok, és maj jövök nyöszörögni Bocsi, hogy ilyen béna vagyok... Idézet: „Bocsi, hogy ilyen béna vagyok...” Semmi gond, én is így keztem...
Valami megint nem okés, mert nekem minden próbalámpa világít nonstop :no:
Mi a baj?
Bcsika, megvan a hiba, kijavítottam!
Nem ismerem ezt a kiterjesztést, alakítsd át képpé.
Ez multisim8 ez van az electonics workbenc ben, nem ezt használod?
Különben kicsit öszevissza megy a dolog sajna
Na, ez elvileg jó, már csak ki kell számolni, hogy neked mekkora ellenállások és trimmerek kellenek.
Ez gondolom megy (Ohm-törvény)
Próbálkozom, és lehet, hogy átalakítom az egészet, és minden komparátorra külön viszem a potit.
Meg beteszek egy 6. lámpát is, meg megoldom, hogyha 5V jön a váltótól, akkor ne világítsanak a dolgok. Illetve megoldom, ha tudom.... A számolások sosem mentek jól, de majd igyexem.
Hali!
No most így néz ki a dolog, frankón beállítottam a küszöböket is. Most jön az, hogy 5V -nál minden aludjon ki, ezen agyalok, van valami tipped? Aztán ha kész, jöhet a logikai áramkör a 14szegmenseshez. És mégegy dolog felmerült bennem: Hogyan lehet megoldani, hogy ennek az áramkörnek abszolút semmilyen visszahatása ne legyen a váltóbúl jövő szignálra? Ugyanis ez a szignál nem valami erős, és err támaszkodik még más elektronika is, nehogy kipurcanjon valami... Idézet: „Most jön az, hogy 5V -nál minden aludjon ki, ezen agyalok, van valami tipped?” Ez most olyan Idézet: „Aztán ha kész, jöhet a logikai áramkör a 14szegmenseshez.” Na, az lesz a nehezebb... Idézet: „az áramkörnek abszolút semmilyen visszahatása ne legyen” Szerintem ennek így nincs visszahatása, mert nagy a komparátorok bemeneti impedanciája, így kicsi áramot vesznek fel. De lehet egy elválasztó fokozatot csinálni (és szoktak is) egy műveleti erősítővel, 1-szeres erősítésre beállítva. Ne felejts el ellenállásokat tenni a LEDek elé! Az 1k-s referencia trimmerek helyett használhatsz 10K-sokat, hogy kisebb legyen az áramfelvétel Idézet: „Ez most olyan” Én ha felcsavarom a szignálpotit 100%-ra, vagyis 5V lesza referenci a komparátoroknak, akkor az összes led világít, nekem az kéne, hogy egyikse világítson. Hozzálátok az átalakításho, köszi a tippeket. Az a leválasztó fokozat érdekelne, hogy maximalizáljuk a biztonságot, tudnál róla részletesen, és egyszerűen írni?
Akkor tisztázzuk:
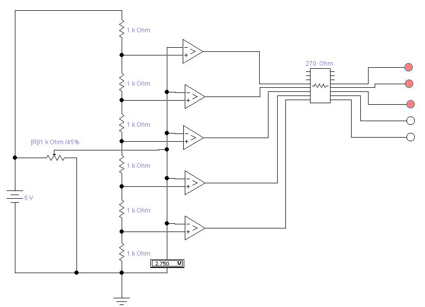
a trimmerek adják a referencia jelet, a szignálpoti pedig a mérendő jelet, ami arányos a sebességi fokozattal. Ha be vannak állítva a referencia trimmerek valamilyen 5V-nál kisebb feszültségre, és a szignálpotiról 5V jön, akkor ebben a kapcsolásban minden komparátor kimenete 5V akarna lenni, mert a "+" bemenet magasabb feszültségű. DE: az LM339 nem tud 5V-ot kiadni, mert egy tranzisztor kollektora van kivezetve kimenetként, hanem csak földet tud kiadni. Így a LED-eket úgy kell bekötni, hogy az anódjukat közösíted és a katódok mennek ellenállásokon keresztül a komparátorok kimeneteire. TEHÁT: ha 5V jön a váltóból (vagy honnan), akkor minden kimeneti tranzisztor lezár és nem világítanak a LED-ek
Én erre a kapcsolásra gondoltam. Bár nemegészen erre készült eredetileg, de "fazonra lett igazítva".
Remélem hasznát tudod venni. A végleges változatban a trimmereket vagy soros ellenállásokra cseréld ki, vagy alkalmazz jóminőségű (HELITRIMMER) finombeállítású primmert. A 100K-s primmerek helyett alkalmazhatsz 470 - 820K-t. Ez az analóg rész, mostmár csak a digitális oldalt kell megoldani. |
Bejelentkezés
Hirdetés |




és nem csinál semmit a mocsok.



az mér va, és hogy lehet fel/le éptetni?







