OK
Mégsem
Hobbivasút
|
HESTORE
|
Kislexikon
Hírek
Cikkek
Fórum
OK
Hírek
Cikkek
Fórum
Lexikon
Segédprogramok
Apróhirdetés
Fórum témák
[OFF] Pihenő pákások témája
- Elektronika, és politikamentes topik
Elektronikában kezdők kérdései
Ez milyen alkatrész-készülék?
Ki mit épített?
PIC kezdőknek
AVR - Miértek hogyanok
NYÁK-lap készítés kérdések
ARM - Miértek hogyanok
•
RTC óra Nixie csövekkel
•
Hifi erősítők tervezése
•
Klíma beszerelése, fűtés-hűtés házilag
•
Szervomotor vezérlése
•
Folyamatábrás mikrokontroller programozás Flowcode-dal
•
Felajánlás, azaz ingyen elvihető
•
Vásárlás, hol kapható?
•
Kamerás megfigyelőrendszer
•
Villanyszerelés
•
Sprint-Layout NYÁK-tervező
•
Orsós magnók
•
Autórádió (fejegység) problémák, kérdések, válaszok
•
Kombikazán működési hiba
•
Időzítő
•
Számlapok és előlapok készítése
•
Villanypásztor
•
HITEKA sortekercselő gép
•
Quad 405-ös erősítő tapasztalatok és hibák
•
Kapcsolóüzemű tápegység
•
V-FET és SIT erősítő kapcsolások
•
Li-Po - Li-ion akkumulátor és töltője
•
Muzeális készülékek-alkatrészek restaurálása
•
Jókívánság
•
Arduino
•
Gázkazán vezérlő hibák
•
Érdekességek
•
Szárítógép problémák
•
Erősítők tápegységei
•
SD kártya kezelése PIC-kel
•
Hegesztőgép javítása
•
Mosógép vezérlők és általános problémáik
•
ZC-18 kazán
•
SDR (Software Defined Radio)
•
Fejhallgató erősítő
•
Alternativ HE találkozó(k)
•
Autóelektronika
•
Elfogadnám, ha ingyen elvihető
•
Kapcsolóüzemű (PWM) végfok építése
•
Plazmahangszóró
•
Rádiótechnika számok keresése
•
USB bekötése
•
Lemezjátszó beállítása, javítása
•
Westen 240 Fi gázkazán hiba
•
LED-es kivezérlésjelzők
•
Műveleti erősítő
•
Sokol-403 rádió
•
DCF77 óra Nixie-csövekkel
•
Leválasztó transzformátor
•
Adatlapot keresek
•
Forrasztópákák - melyik miért jó
•
MyElecParts alkatrészkereső és készletnyilvántartó
•
Elektromos távirányítós kapunyitó
•
Vitatkozzunk! / Beszéljük meg!
•
Crystal radio - detektoros rádió
•
Padlófűtés vezérlés
» Több friss téma
Fórum
Keresendő kifejezés
Keresés módja
Intelligens keresés
Hozzászólás keresés
Fájlmellékletben
Fájlmellékletben (képek)
Kategória
Minden kategória
Alapismeretek
Ellenállások
Kondenzátor
Áramforrások
Tekercsek
Kapcsolók
Érzékelők
Motorok
Műszerek
Egyéb
Analóg áramkörök
Erősítők
Szabályzók
Egyéb
Digitális áramkörök
Flip - Flop és tárolók
Kapuk
Vonali választók
Multiplexerek
Dekóderek
Demultiplexerek
Bufferek és meghajtók
Számlálók
Regiszterek
Aritmetikai áramkörök
Logikai áramkörök
Memóriák
Egyéb
Mikroprocesszorok
PIC
Memória / EEPROM
Memória / EPROM
Memória / RAM
Egyéb
AVR
STM32
STM8
Espressif, ESP
LPC
SAM
PIC32
ARM általános
Speciális
Csövek
A/D konverterek
Időzítők
Komparátorok
Egyéb
Technika
Audiotechnika
Fénytechnika
Vezérlés technika
RF technika
Méréstechnika
Keresés
Új téma nyitása
Lapozás:
1. - 21. elem
OK
1 / 1
stereoto6ch.gif
valahogy íg...gif
adó.gif
vevő kódic.gif
vevő rr3-43...gif
nyomokapcs.jpg
diptrace.jpg
NYÁK 001.jpg
Kép 007.jpg
PICT0087.JPG
kép 036.jpg
Fmtrans.jpg
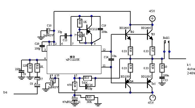
240W.JPG
Módszer.png
f_counter.jpg
P8312527.jpg
P8312528.jpg
P8312538.jpg
Strobi1.jpg
tapsi0.jpg
tapsi1.jpg
Következő:
1. - 21. elem
»»
1 / 1
Bejelentkezés
Felhasználónév
Jelszó
Jegyezz meg!
Belépés
» Elfelejtett jelszó
» Regisztráció
Hirdetés
A használat feltételei
•
Adatvédelem
•
GY.I.K., Használati útmutató és szabályok
•
Impresszum
•
Elosztó
•
Hiba jelentése
Az oldalon sütiket használunk a helyes működéshez. Bővebb információt az
adatvédelmi szabályzatban
olvashatsz.
Megértettem