OK
Mégsem
Hobbivasút
|
HESTORE
|
Kislexikon
Hírek
Cikkek
Fórum
OK
Hírek
Cikkek
Fórum
Lexikon
Segédprogramok
Apróhirdetés
Fórum témák
AVR - Miértek hogyanok
Ez milyen alkatrész-készülék?
Ki mit épített?
Elektronikában kezdők kérdései
NYÁK-lap készítés kérdések
[OFF] Pihenő pákások témája
- Elektronika, és politikamentes topik
PIC kezdőknek
ARM - Miértek hogyanok
•
3D nyomtatás
•
Alternativ HE találkozó(k)
•
Arduino
•
Labortápegység készítése
•
Villanymotor bekötése
•
Frekvenciaváltó
•
Felajánlás, azaz ingyen elvihető
•
Kapcsolóáramkör MOSFET-tel
•
Vásárlás, hol kapható?
•
Erősítő mindig és mindig
•
Vicces - mókás történetek
•
Opel Astra elektromos hibák
•
LG okos tv
•
Tápegységgel kapcsolatos kérdések
•
Dobozolási technikák, műszerdobozok
•
Mosógép vezérlők és általános problémáik
•
Energomat mosógép
•
Kapcsolóüzemű tápegység
•
SDR (Software Defined Radio)
•
Gáztüzhely elektromos szikráztatója
•
MyElecParts alkatrészkereső és készletnyilvántartó
•
Kombikazán működési hiba
•
Aszinkron motor teljesítményének meghatározása
•
Mikrokontrollerek zavarszűrése
•
Castone erősítő javítás
•
Érdekességek
•
Izzítás és izzítógyertya teszter
•
Motorindító kondenzátor
•
Gigatron TTL számítógép
•
Philips TV
•
Szárítógép problémák
•
HESTORE.hu
•
Mikrohullámú trafóból hegesztő
•
Sprint-Layout NYÁK-tervező
•
Gázkazán vezérlő hibák
•
Kazettás magnó (deck) javítása
•
Frekvenciamérő
•
555-ös IC-s kapcsolások
•
Bojler fűtése közvetlenül napelemmel
•
Autóelektronika
•
Videókártya probléma
•
Rádióamatőrök topikja
•
Tekercs induktivitás kiszámítása
•
Hangszínszabályzó
•
Csöves tápegység
•
Folyamatábrás mikrokontroller programozás Flowcode-dal
•
Elfogadnám, ha ingyen elvihető
•
PIC programozás mikroC fejlesztőkörnyezetben
•
Akkutöltő hiba
•
Kapcsolási rajzot keresek
•
A műhely (bemutató topik, ahol az alkotások készülnek)
•
Videomagnó problémák
•
Fejhallgató erősítő
•
RIAA korrektor
•
Füstgép építése házilag
» Több friss téma
Fórum
Keresendő kifejezés
Keresés módja
Intelligens keresés
Hozzászólás keresés
Fájlmellékletben
Fájlmellékletben (képek)
Kategória
Minden kategória
Alapismeretek
Ellenállások
Kondenzátor
Áramforrások
Tekercsek
Kapcsolók
Érzékelők
Motorok
Műszerek
Egyéb
Analóg áramkörök
Erősítők
Szabályzók
Egyéb
Digitális áramkörök
Flip - Flop és tárolók
Kapuk
Vonali választók
Multiplexerek
Dekóderek
Demultiplexerek
Bufferek és meghajtók
Számlálók
Regiszterek
Aritmetikai áramkörök
Logikai áramkörök
Memóriák
Egyéb
Mikroprocesszorok
PIC
Memória / EEPROM
Memória / EPROM
Memória / RAM
Egyéb
AVR
STM32
STM8
Espressif, ESP
LPC
SAM
PIC32
ARM általános
Speciális
Csövek
A/D konverterek
Időzítők
Komparátorok
Egyéb
Technika
Audiotechnika
Fénytechnika
Vezérlés technika
RF technika
Méréstechnika
Keresés
Új téma nyitása
Lapozás:
1. - 50. elem
51. - 100. elem
101. - 150. elem
151. - 200. elem
201. - 250. elem
251. - 300. elem
301. - 350. elem
351. - 400. elem
401. - 450. elem
451. - 500. elem
501. - 550. elem
551. - 600. elem
601. - 650. elem
651. - 700. elem
701. - 750. elem
751. - 800. elem
801. - 850. elem
851. - 900. elem
901. - 937. elem
OK
12 / 19
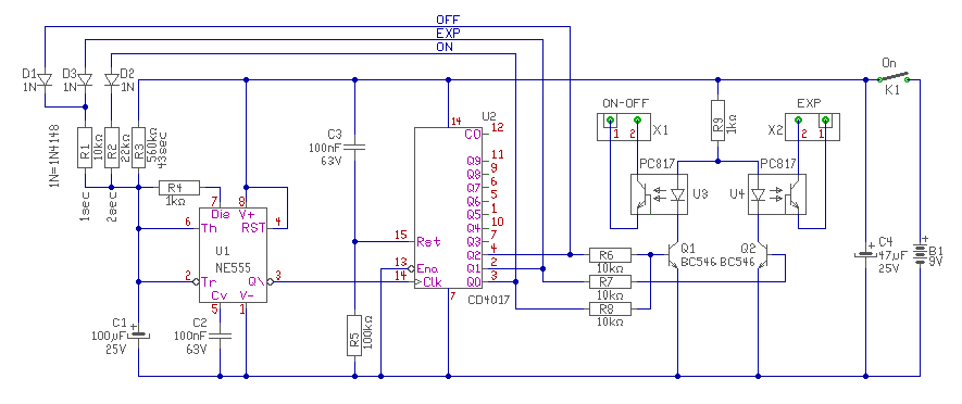
15Ch-PWM-DIM...png
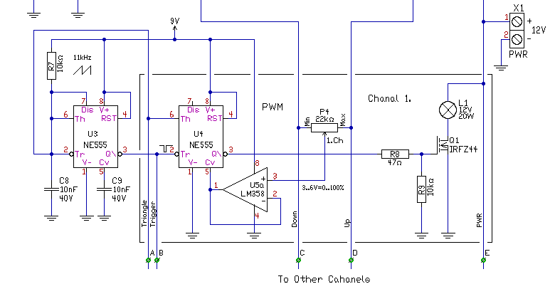
15CH-PWM-PWM.png
PWM fordulat...jpg
morse1.gif
LED-Soft-ON-...png
555ex5.gif
555ex6.gif
555ex7.gif
5-100Hz-PWM.png
KUTYA-3-sch.png
KUTYA-2-sch.png
KUTYA-1-sch.png
BBC.jpg
555 pwm.jpg
időzítő ...jpg
időzítő ...jpg
PWM-555-mod.png
PWM 555.PNG
id-javított...jpg
UD_NE555-sch.png
id-javított.jpg
Kép030.jpg
időzítő n...jpg
3d33527804dd...jpg
555.JPG
FOTO-DLY2-sc...png
késleltető.GIF
kesleltet.gif
mono555.png
Komfort_inde...gif
NRT-ON-sch.png
DC-DC CONVER...jpg
53a54b732a4c...gif
ON-Delay-3s-...png
MK5-30-sch.png
Venti-On2-sc...png
Venti-On-sch.png
idozites.png
2s-On-DLY2.png
2s-On-DLY.png
TEMP-SEC-SW.png
TEMP-SEC-SW.png
DSC00382.JPG
kapcsolás.JPG
60min-20sec-...png
időzítő.JPG
PNEU-DLY-sch.png
időzítő.png
monostabil.jpg
PNEU-dT-sch.png
Következő:
1. - 50. elem
51. - 100. elem
101. - 150. elem
151. - 200. elem
201. - 250. elem
251. - 300. elem
301. - 350. elem
351. - 400. elem
401. - 450. elem
451. - 500. elem
501. - 550. elem
551. - 600. elem
601. - 650. elem
651. - 700. elem
701. - 750. elem
751. - 800. elem
801. - 850. elem
851. - 900. elem
901. - 937. elem
»»
12 / 19
Bejelentkezés
Felhasználónév
Jelszó
Jegyezz meg!
Belépés
» Elfelejtett jelszó
» Regisztráció
Hirdetés
A használat feltételei
•
Adatvédelem
•
GY.I.K., Használati útmutató és szabályok
•
Impresszum
•
Elosztó
•
Hiba jelentése
Az oldalon sütiket használunk a helyes működéshez. Bővebb információt az
adatvédelmi szabályzatban
olvashatsz.
Megértettem