Fórum témák
- • Elektromos távirányítós kapunyitó
- • Motor fordulatszám szabályzó
- • Felajánlás, azaz ingyen elvihető
- • MyElecParts alkatrész kereső és készlet nyilvántartó
- • Napelem alkalmazása a lakás energia ellátásában
- • V-FET és SIT erősítő kapcsolások
- • Kombikazán működési hiba
- • Hangsugárzó építés, javítás - miértek, hogyanok
- • Érdekességek
- • DSC riasztó
- • Alternativ HE találkozó(k)
- • Westen 240 Fi gázkazán hiba
- • Elfogadnám, ha ingyen elvihető
- • Rendelés külföldről (eBay - Paypal)
- • Akkumulátor töltő
- • Erősítő mindig és mindig
- • Sprint-Layout NYÁK-tervező
- • Quad 405-ös erősítő tapasztalatok és hibák
- • Rádióamatőrök topikja
- • Rádió javítás
- • Quantum véletlenszámgenerátor
- • Lemezjátszó beállítása, javítása
- • NYÁK terv ellenőrzése
- • Számítógép hiba, de mi a probléma?
- • Mihez kezdjen manapság egy elektrotechnikai műszerész?
- • Villanyszerelés
- • NYÁK-tervező programok
- • Klíma szervizelés, javítás
- • Villanypásztor
- • DCF77 óra
- • Crystal radio - detektoros rádió
- • Elektronikus szulfátoldó (Akku aktivátor)
- • Hangszórójavítás (otthon)
- • Skoda Octavia elektromos probléma
- • Kapcsolóüzemű táp 230V-ról
- • Arduino
- • Műhelyünk felszerelése, szerszámai
- • Ponthegesztő akkumulátorcellákhoz
- • Kazettás magnó (deck) javítása
- • Kávéfőzőgép hiba
- • Audiofil, High End Audio
- • LCD kijelző PC-re
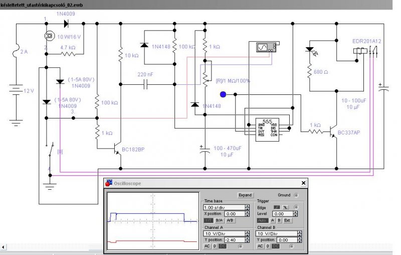
- • 555-ös IC-s kapcsolások
- • DC motor/lámpa PWM szabályzása
- • LM3914
- • Mosogatógép hiba
- • Műveleti erősítő
- • Klíma beszerelése, fűtés-hűtés házilag
- • Órák csőből - Nixie, VFD, stb.
- • Rádiósmagnók (javítás)
- • Digitális mérleg
- • MOSFET-ek
- • ZC-18 kazán
- • Frekvenciaváltó
- • Castone erősítő javítás
» Több friss téma
|
|
|