Fórum témák
» Több friss téma |
Hali.
Csináltam egy 1s-os időzítőt 555-el,csak az a bajom vele,hogy ha megnyomom a gombot és nyomva tartom,addig nem indul el.nekem pedig úgy kellene,hogy nem nyomógombos,hanem kapcsolós lenne,mivel egy relé zárná a 3-as lábat a testel,de az nem engedi el,mert vagy zárva van,vagy nyitva. remélem érthető voltam. tud valaki erre megoldást? előre is köszi.
Hello!
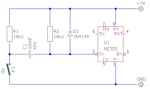
Nehezen.. De az nem a 3-as láb, hanem a 2-es. A bemenetet így kell kialakítani. üdv! proli007
Ja,igen 2-es csak elírtam.Köszi a rajzot.
A diódák 1A-t bírnak. S Így ez a diódatípus KB 10W áramerősségét képes elvezetni. Szükség esetén nagyobb áramúakat kell beépíteni.
( Az esetleges diódazárlat sem magyarázza a hiba jelenségét. A relé betapadásának van nagy esélye. )
Tiszteletem!
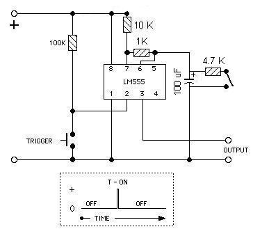
Én is egy sec-es kapcsolással kísérletezem. A lényege annyi lenne, hogy megnyomom a gombot, 1s-ig világít a lámpa, aztán amíg nem nyomom meg újra addig nem. Próbapanelen megépítettem, ott működik. A kimeneten egy npn, tranyót kapcsolgattam, azon van a lámpa. A kérdésem az lenne, hogy szerintetek ez így működőképe hosszútávon?
Illetve tudtok e jobb megoldást?
A segítséget előre is köszönöm!
Nem jó ötlet a tápfeszt kapcsolgatni, mert az időzitőkondi nemtudni milyen útvonalon sül ki.
Javaslom, nézz szét a segédprogramok közt, az 555 monostabil kapcsolást ilyen célra találták ki, és egyből tudod is méretezni.
Köszönöm!
Gondoltam, hogy nem lesz jó ha a táppal machinálok. Ez így már jó lesz?
A 6-7 lábak közé még elkelne egy ellenállás, lehetne 1k értékű. Igy a kisütőtranzisztor áramát korlátozná, ami a 100µF esetén már jelentős.
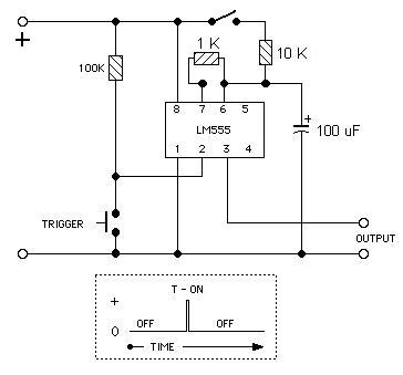
Módosítottam, ezek szerint, illetve közbe anyám kitalálta, hogy tudjon olyat is, hogy folyamatos üzem.
Egyébként kocsiba lesz lesz valami jelző világítás. Így jó lesz?
Miért tettél be még egy kapcsolót? A 10k a 7-es lábra csatlakozzon.
Arra gondoltam, hogy ha kell tudjon folyamatosan is világítani akkor ha kiiktatom az ellenállást egy kapcsolóval akkor ott a folyamatos üzem.
Így egy kis kapcsolóval tudja majd kapcsolni, hogy melyik mód legyen.
Ez igy nem jó. Ha folyamatos üzemet akarsz, tehát a 3-as láb a tápfeszültséghez közeli szinten legyen, akkor a kapcsolót a test és a kondenzátor pozitiv kivezetése közé tegyed. A kapcsolóval köss sorba még egy 4.7k ellenállást. A kapcsoló zárásakor igy az 1k+10k4.7k feszültségosztót alkot és a kondenzátoron kialakuló feszültség nem éri el a tápfesz 2/3 részét, tehát a kimenet állandóan magasszinten van. A kapcsoló nyitása után a kondi feltöltődik a billenési szintre, és visszatér a normál működés.
Összefoglalva: az áramkör inditását továbbra is a 2-es láb pillanatnyi testrehúzásával kell végezni, de az állandósult üzemállapothoz a második kapcsolót is be kell kapcsolni.
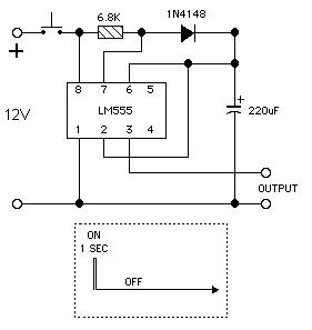
Megcsináltam, akkor végül is így már jó lesz?
Tud folyamatos, üzemet, illetve megy az 1s-es megszakítás.
Ha még a 4-es kivezetést felkötöd a pozitiv tápra, akkor igen. Viszont nem 1s megszakitás történik, hanem 1s ideig van a kimenet magas szinten, illetve állandóan a kapcsoló bekapcsolásakor.
De! Igazából még nem tudom, hogy a kimenetre mi van kötve, relé, tranyó, vagy közvetlenül valamilyen fényforrás. Pedig ez is fontos dolog, az 555 épsége miatt.
Bocsánat, mármint igen, 1s-ig tart bekapcsolva.
NPN tranyó, vagy N-fet lesz a kimenetre kötve, még kiderül, hogy mégis mennyi áram kell majd a világításnak, de lehet, hogy nem fogok tökölni, tranyó+relé lesz a vége. Köszönöm a segítséget!
Mindenesetre ha tranyót és relét használsz, akkor ne felejtsd a védődiódát. Egyébként kisebb áramfelvételű relét az 555 is meg tud hajtani, de ekkor is szigorúan védeni kell diódákkal az induktiv feszültségtől.
Igen ezzel tisztában vagyok.
Még egyszer köszönöm a segítséget és a rám szánt időt! ![]() Üdv András
Sziasztok!
Az 555-ös adatlapjában is lévő, alap monostabil áramkört építettem meg, mégsem tudom működésre bírni. Nem igazán értem, hiszen valóban ugyanazt valósítottam meg,mint amit ott láttam. Nem is csatolnék kapcs.rajzot,az értékek: Cex=100u, Rex= 15K, 220K tartja a tápon a trigger bementet, és persze 100nF-os kondi a Control Voltage és föld között. Hiába érintem a triggert a földhöz,néma marad a rendszer.Mi lehet a probléma? Ja és a DUT az egy SA555p ![]() Előre is köszi a választ.
Az általad használt adatlap belinkelése, sokat segítene a kérkésed megválaszolásában. A klasszikus külső indítású MMV-nél igazán el sem lehet rontani semmit. Jó bekötésnél az áramkörnek azonnal működnie kell. Vagy nincs a reset magasra szintre ( Tápfeszültségre ) húzva, vagy vagy a 6-os vagy 7-es láb nem csatlakozik megfelelően. STB.
Szerintem ellenőrizd le (mérd ki ) még egyszer alaposan az áramkört...
Sziasztok!
Ezt a problémát megoldottam, összeért két forrasztás Viszont most hogy már működik adódott mégegy probléma, az hogy amikor a nyomógombot rövidre zárom, akkor elkezd ugye világítani az izzó, aztán amikor kiengedem akkor nem mindig kapcsol a relé, hanem az a led ami bevan téve a relé áramkörébe csak villan egyet és az izzó is kialszik Ez mitől lehet?Köszi!
Igazán tehetnél fel egy skiccet, mert enélkül nehéz érdemben válaszolni.
Szerintem az lehet a gond, hogy az 555-öst kezdő él indításos üzemmódban használod. Ez azt jelenti, hogy alap állapotban a 2-es láb magas szinten van. A "C" időzítő kondenzátor és a 6-os láb, a 7-es kisütő kimenet át alacsony szintre van húzza. Ha a 2-es lábra rövidebb indító impulzus érkezik, akkor az időzítés le tud futni. Vagyis a 3-as Q kimenet magas szintre vált, a "C" kondenzátor az "R" időzítő ellenálláson keresztül triggerküszöbig feltöltődik. A amikor elérte a tribberküszöböt visszabillen alapállapotba. A 7-es láb kisüti a "C" kondenzátort és a kimenet alacsony szintet vesz fel. Ez így rendben is van.
A gond valóban akkor keletkezik amikor a 2-es lábra hosszabb indító impulzus érkezik mint az időzítő késleltetési ideje. Ilyenkor a kimenet KÉNYSZERÍTVE VAN a 2-es vezérlőbemeneten keresztül. Ez azt jelenti, hogy hosszabb impulzus esetén nem lesz késleltetés a 2-es láb magas szintre húzásakor. ...Mivel a vezérlő impulzus eleve hosszabb mint az időzítő ideje... A Q kimeneten addig lesz magas szint amíg a 2-es bemeneten alacsony szint található. Ezt egy egyszerű RCR kapcsolással meg lehet előzni. Azaz a 2-es lábra kondenzátoron át juttatjuk az indító impulzust. Mivel a kondenzátor csak váltóáramot enged át, ezért a bemeneten ( a kondenzátor előtt ) hiába lesz tartós L - alacsony szint. a 2-es láb a felhúzó ellenálláson keresztül magas szintre lesz húzva. Jelen áramköri kiegészítés szemléltetésére KATT IDE! Szerintem a te gondodat az újraindításos üzemmód fogja megoldani!
Sziasztok!
Régen volt már nagyon az elektronika szigorlat (és akkor sem sikerült túl fényesen) így most segítségre lenne szükségem! Építeni szeretnék egy időzítő áramkört, ami úgy működik, mint egy késleltető. Pontosabban: Ha A bemenetre adok jelet az időzítésnek el kell indulnia, és B kimenetre HIGHot kell adnia dT idő lejárta után. Ha A megszakad, B kimenetnek vissza kell állnia LOWra, de addig HIGHon kell maradnia, mint egy jó narkósnak. (természetesen csak akkor mehet HIGH-ba, ha letelt az idő) Ha a bemenet/kimenet fordítva adja a jelet (L/H) nem gond. Úgy gondolom 555-ből meg lehetne csinálni, de egyenlőre nekem nem ment elvi síkon. Mivel egyetlen eszközöm a forrasztópálka, csak TTLek jöhetnek szóba, PICek nem. Elnézést, ha túl körülményesen fogalmaztam, de remélem így sikerült átadnom a problémámat. Előre is köszönöm!
Ez az 555 + XNOR kapus kapcsolás többé kevésbé teljesíti a paramétereket.
Sajnos nem hazárdmentes, de talán nem lesz gond...
Szia!
Köszi! Uhh ez egy kicsit bonyolult nekem, de ugye most az a lényeg hogy tegyem bele az áramkörbe az általad linkelt kapcsolást. Tehát ha a eddigi áramkörön nem változtatok semmit és ezt beleteszem akkor jó lesz? Köszi!
Szerintem azt kellene tisztázni hogy melyik a fontosabb!
Hogy a késleltetés a vezérlőjel melyik élével akarod a késleltetést elindítani. A belinkelt kiegészítés a záró kontaktpont ( jel lefutó élére ) lesz aktív. A tartósan nyitott nagy zárt kontaktpont hatástalan! ( Ezért él vezérelt kapcsolás. ) Sajnos nem teljesen látom át a projektedet. Lehet felületesen olvastam kérdéseidet, hozzászólásaidat. Ezért bocs. |
Bejelentkezés
Hirdetés |










Ez mitől lehet?

