OK
Mégsem
Hobbivasút
|
HESTORE
|
Kislexikon
Hírek
Cikkek
Fórum
OK
Hírek
Cikkek
Fórum
Lexikon
Segédprogramok
Apróhirdetés
Fórum témák
NYÁK-lap készítés kérdések
Elektronikában kezdők kérdései
Ki mit épített?
[OFF] Pihenő pákások témája
- Elektronika, és politikamentes topik
Ez milyen alkatrész-készülék?
PIC kezdőknek
ARM - Miértek hogyanok
AVR - Miértek hogyanok
•
555-ös IC-s kapcsolások
•
Rádióamatőrök topikja
•
Erősítő mindig és mindig
•
Bojler fűtése közvetlenül napelemmel
•
Gigatron TTL számítógép
•
Aszinkron motor teljesítményének meghatározása
•
Arduino
•
Kombikazán működési hiba
•
Opel Astra elektromos hibák
•
Frekvenciamérő
•
Tekercs induktivitás kiszámítása
•
Mikrohullámú trafóból hegesztő
•
Alternativ HE találkozó(k)
•
Hangszínszabályzó
•
Vicces - mókás történetek
•
Csöves tápegység
•
Felajánlás, azaz ingyen elvihető
•
Autóelektronika
•
Folyamatábrás mikrokontroller programozás Flowcode-dal
•
Elfogadnám, ha ingyen elvihető
•
Kazettás magnó (deck) javítása
•
Mosógép vezérlők és általános problémáik
•
PIC programozás mikroC fejlesztőkörnyezetben
•
Videókártya probléma
•
Akkutöltő hiba
•
Érdekességek
•
Kapcsolási rajzot keresek
•
Tápegységgel kapcsolatos kérdések
•
A műhely (bemutató topik, ahol az alkotások készülnek)
•
Videomagnó problémák
•
Fejhallgató erősítő
•
RIAA korrektor
•
Füstgép építése házilag
•
BatteryBank gitar pedalhoz
•
Parkside akkuk javìtása
•
Ki hol gyártatja a NYÁK-ot ?
•
Mosogatógép hiba
•
Forrasztási 1×1 forrasztástechnikai miértek
•
Tablet PC javítások
•
PLC kérdések
•
Labortápegység készítése
•
Kapcsolóüzemű táp 230V-ról
•
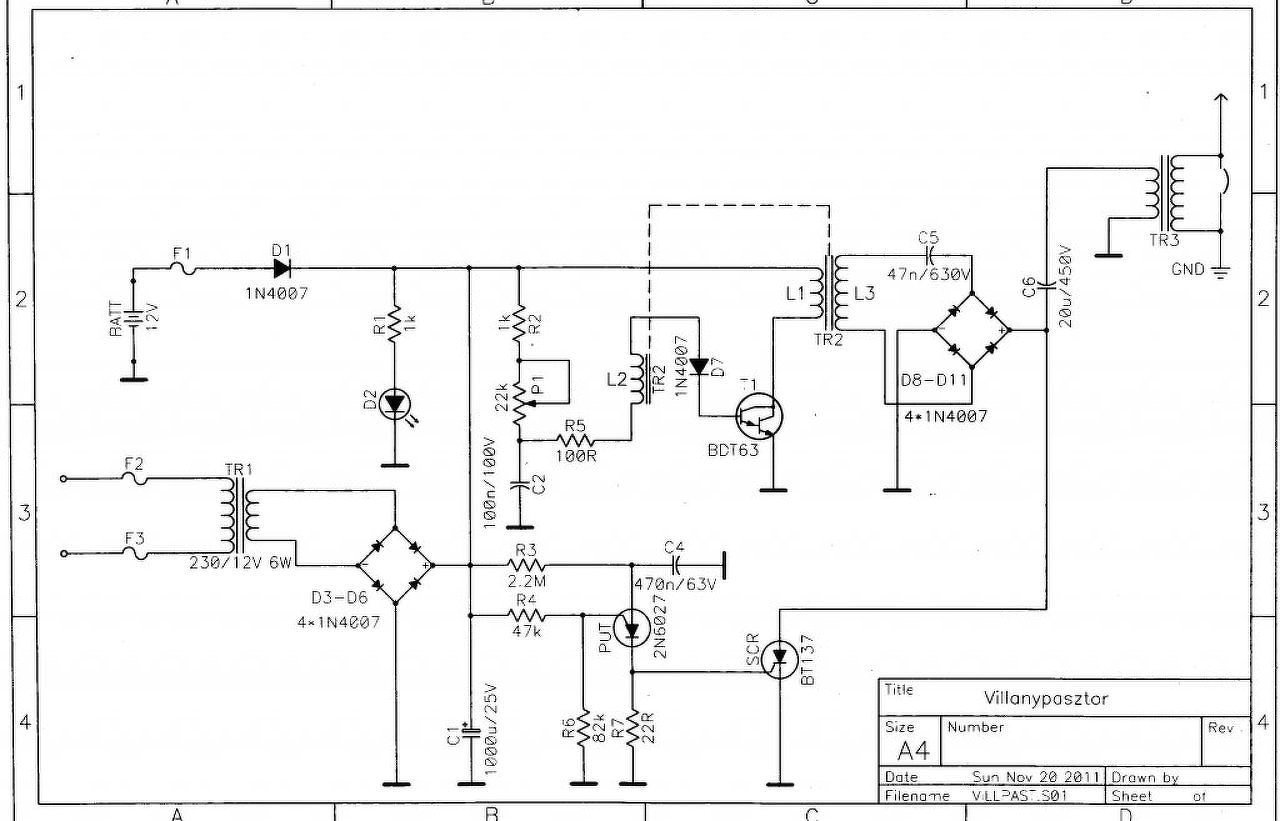
Villanypásztor
•
Számítógép hiba, de mi a probléma?
•
Hifi erősítők tervezése
•
Gáztüzhely elektromos szikráztatója
•
LCD monitor probléma
•
Oszcilloszkóp vétel, mit gondoltok?
•
SDR (Software Defined Radio)
•
Crystal radio - detektoros rádió
•
Oszcilloszkóp, avagy hogyan kell használni?
•
Autórádió (fejegység) problémák, kérdések, válaszok
•
HESTORE.hu
•
Rossz HDD javítás, mentés
•
NYÁK-tervező programok
» Több friss téma
Fórum
Keresendő kifejezés
Keresés módja
Intelligens keresés
Hozzászólás keresés
Fájlmellékletben
Fájlmellékletben (képek)
Kategória
Minden kategória
Alapismeretek
Ellenállások
Kondenzátor
Áramforrások
Tekercsek
Kapcsolók
Érzékelők
Motorok
Műszerek
Egyéb
Analóg áramkörök
Erősítők
Szabályzók
Egyéb
Digitális áramkörök
Flip - Flop és tárolók
Kapuk
Vonali választók
Multiplexerek
Dekóderek
Demultiplexerek
Bufferek és meghajtók
Számlálók
Regiszterek
Aritmetikai áramkörök
Logikai áramkörök
Memóriák
Egyéb
Mikroprocesszorok
PIC
Memória / EEPROM
Memória / EPROM
Memória / RAM
Egyéb
AVR
STM32
STM8
Espressif, ESP
LPC
SAM
PIC32
ARM általános
Speciális
Csövek
A/D konverterek
Időzítők
Komparátorok
Egyéb
Technika
Audiotechnika
Fénytechnika
Vezérlés technika
RF technika
Méréstechnika
Keresés
Új téma nyitása
Lapozás:
1. - 50. elem
51. - 100. elem
101. - 150. elem
151. - 200. elem
201. - 250. elem
251. - 300. elem
301. - 350. elem
351. - 400. elem
401. - 450. elem
451. - 500. elem
501. - 550. elem
551. - 600. elem
601. - 650. elem
651. - 700. elem
701. - 750. elem
751. - 800. elem
801. - 850. elem
851. - 900. elem
901. - 950. elem
951. - 1000. elem
1001. - 1050. elem
1051. - 1100. elem
1101. - 1150. elem
1151. - 1200. elem
1201. - 1250. elem
1251. - 1300. elem
1301. - 1350. elem
1351. - 1400. elem
1401. - 1450. elem
1451. - 1500. elem
1501. - 1550. elem
1551. - 1554. elem
OK
5 / 32
th_IMG_20211...jpg
th_IMG_20211...jpg
villany_pasz...jpg
20211023_111...jpg
1054-dl-7200...jpg
IMG_20190525...jpg
IMG_20210812...jpg
IMG_20210812...jpg
IMG_20210812...jpg
IMG_20210802...jpg
20210717_114...jpg
20210717_114...jpg
20210717_113...jpg
20210712_204...jpg
20210712_204...jpg
IMG_20210708...jpg
IMG_20210708...jpg
IMG_20210708...jpg
IMG_20210708...jpg
Karámvezet...png
Villámvéd...jpg
20210430_095...jpg
Villámvéd...jpg
20210430_100...jpg
48BD49E2-4E7...jpeg
tr1.jpg
IMG_20210402...jpg
IMG_20200728...jpg
trafo 1.JPG
trafo2.JPG
Pásztor1.JPG
Pásztor2.JPG
A50.JPG
Screenshot_2...jpg
Vill.pasztor.JPG
20210419_180...jpg
20210420_181...jpg
20210420_181...jpg
20210420_181...jpg
20210420_181...jpg
20210323_150...jpg
20210412_183...jpg
macsaka rias...jpg
IMG_20210305...jpg
IMG_20210304...jpg
IMG_20210304...jpg
IMG_20210304...jpg
IMG_20210304...jpg
Villanypász...jpg
IMG_20210303...jpg
Következő:
1. - 50. elem
51. - 100. elem
101. - 150. elem
151. - 200. elem
201. - 250. elem
251. - 300. elem
301. - 350. elem
351. - 400. elem
401. - 450. elem
451. - 500. elem
501. - 550. elem
551. - 600. elem
601. - 650. elem
651. - 700. elem
701. - 750. elem
751. - 800. elem
801. - 850. elem
851. - 900. elem
901. - 950. elem
951. - 1000. elem
1001. - 1050. elem
1051. - 1100. elem
1101. - 1150. elem
1151. - 1200. elem
1201. - 1250. elem
1251. - 1300. elem
1301. - 1350. elem
1351. - 1400. elem
1401. - 1450. elem
1451. - 1500. elem
1501. - 1550. elem
1551. - 1554. elem
»»
5 / 32
Bejelentkezés
Felhasználónév
Jelszó
Jegyezz meg!
Belépés
» Elfelejtett jelszó
» Regisztráció
Hirdetés
A használat feltételei
•
Adatvédelem
•
GY.I.K., Használati útmutató és szabályok
•
Impresszum
•
Elosztó
•
Hiba jelentése
Az oldalon sütiket használunk a helyes működéshez. Bővebb információt az
adatvédelmi szabályzatban
olvashatsz.
Megértettem