OK
Mégsem
Hobbivasút
|
HESTORE
|
Kislexikon
Hírek
Cikkek
Fórum
OK
Hírek
Cikkek
Fórum
Lexikon
Segédprogramok
Apróhirdetés
Fórum témák
[OFF] Pihenő pákások témája
- Elektronika, és politikamentes topik
NYÁK-lap készítés kérdések
Ez milyen alkatrész-készülék?
Elektronikában kezdők kérdései
Ki mit épített?
AVR - Miértek hogyanok
PIC kezdőknek
ARM - Miértek hogyanok
•
HESTORE.hu
•
Multiméter problémák
•
DCF77 óra
•
TV hiba, mi a megoldás?
•
Hörmann kapuk
•
Hifi erősítők tervezése
•
Ózon képző 12 V AC-ről
•
Erősítő mindig és mindig
•
IP kamera
•
Motorgyújtás
•
HiFi javítás
•
Felajánlás, azaz ingyen elvihető
•
Alternativ HE találkozó(k)
•
Sárga Kazettás Piaci Nintendo (8bit)
•
Akkumulátor töltő
•
Vicces - mókás történetek
•
Fejhallgató erősítő
•
Modbus
•
LCD TV probléma
•
Mosogatógép hiba
•
Huzalellenállás ellenálláshuzal
•
Házilag építhető fémkereső
•
Dansk 3f-T3535, és minden, ami vele kapcsolatos
•
Beszólóka szélessávú FM rádió adó
•
Erősítőhöz való hangsugárzó védelem (koppanásgátló)
•
Castone erősítő javítás
•
Quad 405-ös erősítő tapasztalatok és hibák
•
Crystal radio - detektoros rádió
•
Elfogadnám, ha ingyen elvihető
•
Villanymotor bekötése
•
Villanypásztor
•
V-FET és SIT erősítő kapcsolások
•
Hangszóró javító keresése
•
Inverteres hegesztőtrafó
•
Egyenárammal történő vízmelegítés
•
Szárítógép problémák
•
Vízérzékelő kapcsolás
•
Weller páka (állomás)
•
Autóelektronika
•
Meteorológiai műholdvevő (137Mhz)
•
Rádió építés a kezdetektől a világvevőig
•
Arduino
•
Hőtárolós kályha
•
Nyomtató probléma
•
Transzformátor készítés, méretezés
•
Autó-generátor nem tölt rendesen
•
Rádió tuner hiba
•
VF3 - 6 végerősítő
•
Akkumulátoros fúró
•
DC motor/lámpa PWM szabályzása
•
Kombikazán működési hiba
•
Boldog születésnapot, Hobbielektronika portál!
•
Stirling motor építése házilag
•
Elektromos kerékpár, robogó házilag
•
Villanytűzhely bekötése
» Több friss téma
Fórum
Keresendő kifejezés
Keresés módja
Intelligens keresés
Hozzászólás keresés
Fájlmellékletben
Fájlmellékletben (képek)
Kategória
Minden kategória
Alapismeretek
Ellenállások
Kondenzátor
Áramforrások
Tekercsek
Kapcsolók
Érzékelők
Motorok
Műszerek
Egyéb
Analóg áramkörök
Erősítők
Szabályzók
Egyéb
Digitális áramkörök
Flip - Flop és tárolók
Kapuk
Vonali választók
Multiplexerek
Dekóderek
Demultiplexerek
Bufferek és meghajtók
Számlálók
Regiszterek
Aritmetikai áramkörök
Logikai áramkörök
Memóriák
Egyéb
Mikroprocesszorok
PIC
Memória / EEPROM
Memória / EPROM
Memória / RAM
Egyéb
AVR
STM32
STM8
Espressif, ESP
LPC
SAM
PIC32
ARM általános
Speciális
Csövek
A/D konverterek
Időzítők
Komparátorok
Egyéb
Technika
Audiotechnika
Fénytechnika
Vezérlés technika
RF technika
Méréstechnika
Keresés
Új téma nyitása
Lapozás:
1. - 50. elem
51. - 100. elem
101. - 150. elem
151. - 200. elem
201. - 250. elem
251. - 300. elem
301. - 350. elem
351. - 400. elem
401. - 450. elem
451. - 500. elem
501. - 550. elem
551. - 600. elem
601. - 650. elem
651. - 700. elem
701. - 750. elem
751. - 800. elem
801. - 850. elem
851. - 900. elem
901. - 950. elem
951. - 1000. elem
1001. - 1050. elem
1051. - 1100. elem
1101. - 1150. elem
1151. - 1200. elem
1201. - 1250. elem
1251. - 1300. elem
1301. - 1350. elem
1351. - 1400. elem
1401. - 1450. elem
1451. - 1500. elem
1501. - 1550. elem
1551. - 1565. elem
OK
1 / 32
Simple1A-DVM...jpg
Accu-Simple1...jpg
Accu-Simple1...jpg
IMG_7921.png
Shot_000051.png
IMG_7915.jpeg
IMG_7916.jpeg
20260422_082...jpg
Névtelen.png
Einhell BT-B...png
akut.gif
tirisztoros.jpg
Batery charg...jpg
Árammegoszt...jpg
töltő.jpg
003.jpg
004.jpg
003.jpg
008.jpg
010.jpg
túltöltés...jpg
TL431.jpg
LT1021.jpg
d.jpg
circuit akku...png
SLA-off.png
Samu_35E.png
akkutolto.jpg
Mode1_2_3.JPG
Stage_1_2_3.JPG
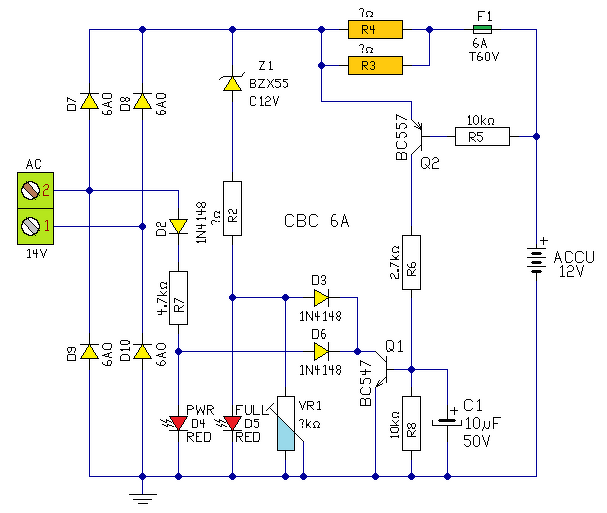
CBC6A12V-sch.png
IMG_20250329...jpg
IMG_20250329...jpg
IMG_20250329...jpg
IMG_20250329...jpg
PWM modul.png
20241216_100...jpg
20241216_152...jpg
20241216_110...jpg
IMG_20241031...jpg
2024-10-31_1...jpg
2024-10-31_1...jpg
IMG_20241031...jpg
2024-10-31_1...jpg
IMG_20241020...jpg
IMG_20241020...jpg
IMG_20241020...jpg
IMG_20241020...jpg
IMG_20241020...jpg
IMG_20241020...jpg
Következő:
1. - 50. elem
51. - 100. elem
101. - 150. elem
151. - 200. elem
201. - 250. elem
251. - 300. elem
301. - 350. elem
351. - 400. elem
401. - 450. elem
451. - 500. elem
501. - 550. elem
551. - 600. elem
601. - 650. elem
651. - 700. elem
701. - 750. elem
751. - 800. elem
801. - 850. elem
851. - 900. elem
901. - 950. elem
951. - 1000. elem
1001. - 1050. elem
1051. - 1100. elem
1101. - 1150. elem
1151. - 1200. elem
1201. - 1250. elem
1251. - 1300. elem
1301. - 1350. elem
1351. - 1400. elem
1401. - 1450. elem
1451. - 1500. elem
1501. - 1550. elem
1551. - 1565. elem
»»
1 / 32
Bejelentkezés
Felhasználónév
Jelszó
Jegyezz meg!
Belépés
» Elfelejtett jelszó
» Regisztráció
Hirdetés
A használat feltételei
•
Adatvédelem
•
GY.I.K., Használati útmutató és szabályok
•
Impresszum
•
Elosztó
•
Hiba jelentése
Az oldalon sütiket használunk a helyes működéshez. Bővebb információt az
adatvédelmi szabályzatban
olvashatsz.
Megértettem