Fórum témák
» Több friss téma |
Fórum » Akkumulátor töltő
Attól mert valaki megerősíti az elképzelésedet, még nem biztos, hogy a tuti megoldást találtátok meg (de persze nem is zárja ki).
Az a kívánatos módszer, ha mérlegeled az eltérő véleményeket is, mert talán azokban is van megfontolandó gondolat. Jelentős valószínűsége van annak, hogy egy zárlat esetén hamarabb megy tönkre a diódák egy része, mint kiolvadna a biztosíték (de a trafót ezzel meg lehet védeni). Másik opció, amikor mondjuk 7 A-el terheled a töltőt tartósan, ahol a biztosíték még nem olvad el, de a trafó már túl van terhelve.
Tulajdonképpen ebben is a trafó+dióda a "működő rész". Én nem láttam még ilyet, de szerintem a többi cafrang csak egy LED-ekkel imitált árammérő, ami a soros ellenálláson eső feszültség alapján próbál áramkijelzést adni.
A ventilátoros hűtéssel szerintem is fokozható a terhelhetőség. A hozzászólás módosítva: Júl 23, 2025
Mindkét általad linkelt videóban ott van a szekunder oldalt védő alkatrész a panelen, a fehér porcelán ellenállások mellett.
Sokat segítene a tiedről készült kép. Ezeknek a töltőknek elég sok verziója van már. Régen úgy volt tekerve a trafójuk, hogy terheletlenül 14,4V fölé nem ment a feszültség, nem tudták vele kiforralni az akkut, meg azokban még kicsit több anyag volt. Az egyik féle sok LED-esben LM358 van, az egyik fele kihasználatlanul, amivel egy tranzisztor és egy relé segítségével akár automata lekapcsolású is lehetne... Ennek a sok LED-esnek van már varázslatos megoldása is, spec IC, ami a LED-eket villogtatni is tudja, cserébe fogalma sincs a használójának, hogy mit is akar jelezni. A régiekben még 10A-es késes bizti volt, a műanyag házban ott volt egy ideig a helye a kapcsoló mellett, ha jól rémlik. Aztán már kihagyták a 6/12V átkapcsolót is, nem sokaknak van már szüksége a 6V-os állásra, ellenben komoly hibázási lehetőség. Van belőle 2 LED-es verzió, amit automatának jeleznek, de nem az. Pár SMD alkatrész és jelzi a LED, hogy fel van töltve, de nem kapcsol, le, ha rajta marad, ugyanúgy túltölti. Írták páran, hogy minek a biztosíték, írtam, hogy minek...hogy ne égjen le a garázs, amikor zárlatos lesz a rossz konstrukcióval kivezetett vezeték és az akku felizzítja. Láttam ilyet, talán kép is van róla valahol... Ezeket mindet forgalmaztuk, évekig találkoztam velük, nap, mint nap. Minket találtak meg a vásárlók is a vélt, vagy valós panaszukkal is. A hozzászólás módosítva: Júl 25, 2025
"
Ennek a sok LED-esnek van már varázslatos megoldása is, spec IC, ami a LED-eket villogtatni is tudja, cserébe fogalma sincs a használójának, hogy mit is akar jelezni. " Na én meg azt hittem, hogy egyedül én nem tudom,hogy most MI VAN? Mit is akar jelezni, amikor először találkoztam ilyennel... Nekem az "Ildis-Lidlis-Aldis" automata töltők teszenek.Már olyan okosak,hogy 14,4-nél lekapcsolnak. Csak egy gomb van rajtuk, és 4 üzemmód közül lehet választani. De olyan, hogy töltés után kapcsoljon csepptöltésre, olyan nincs ... Kezdenek túlontúl okosak lenni a töltők, csak győzzem követni.
Amikor már mindenki gyártott ilyesmi okos kis töltőket, akkor legtöbbször tesztelve derült csak ki, hogy van-e csepptöltés, vagy nincs a végén...a leírások (tisztelet a kivételnek) ha nem is netes fordítóval készült, az látszott, hogy aki fordította, nem volt hozzáértő a szakmai részéhez. Volt amelyiknél külön procedúra volt, hogy elinduljon a töltés, mert nem volt mindegy az akkura kapcsolás, a 230V-ba dugás és a gomb nyomás sorrendje, de a leírás ebben nem is segített. Persze a Lidl/Aldi némileg informatívabb leírást ad, de ott is belefutnak egy-egy bakiba.
Lifepo4 töltéseTisztelt fórumozók. Egy ilyen akkumulátort szeretnék egy 18v 20w napelemről tölteni egy 4G kamerához. Milyen modullal tudnám ezt biztonságosan meg tenni, nem ismerem ezeket az akkumulátorokat, gondolom nem szeretik a feszültség generátoros töltést.
Hello! A LiFePO4 akksi névleges feszültsége 3,2V, tehát ebben az akksiban 4 soros cella van. A cella töltési végfeszültsége 3,65V, tehát a négy cellát 14,6V-ig kell tölteni.
Veszel egy ilyen StepDown modult, a kimeneti feszültséget beállítod 14,6V-ra. A töltőáramok. kb. 1,2A-ra ( a 18V/20W-os napelem, úgy sem fogja ennél többel tölteni, bárhova is állítod.) Jobb megoldás lenne hatásfokban egy MPP töltő, de ehhez szerintem felesleges. (A napelemnek egyébként is inkább áramgenerátoros karakterisztikája van.)
Köszönöm szépen. Akkor már csak az akkumulátor után kell tennem egy step-up step-down konvertert hogy lefelé és felfelé konvertálva is előállítsa a 12v-ot? Ez az aksi ha a bms kikapcsota lemerülés miatt a töltéstől gondolom visszafog kapcsolni.
Nem ismerem a kamerádat, de meg kell nézni az adatlapját, hogy milyen feszültség tűréssel viseli el a tápot. Mert manapság szinte mindenben kapcsolóüzemű táp van és általában belül nincs szüksége a 12V-ra. (Ha csak a világítást közvetlen nem arról üzemelteti.) Tehát egy StepDown konverternek kell belül lenni, főleg a hatásfok miatt.
Persze ez mind csak feltételezés, de ha van egy szabályozható tápod, ki lehet próbálni, mekkora az áramfelvétele és mekkora feszültségtől-ig működik. Mert gyanúm az, hogy nem kell hozzá semmi. És ha nem, az csak előnyére válik az egész projektnek. Igen, a BMS általában visszakapcsol, ha a töltőfesz újra megjelenik a kapcsokon. A hozzászólás módosítva: Aug 3, 2025
Lifepo4 töltéseSziasztok, ismeri valaki a lifepo4 aksik lelki világát, mennyire kényesek a töltésre? Gazdátlanul töltődne egy napelemről egy 4G kamera mellett.
Mi nem tiszta? Megkaptál minden választ: #2663695
Egy akkut alapvetően olyan áramkörrel kell tölteni, ami egyszerre áramgenerátoros és feszültséggenerátoros is. Az áramgenerátor ahhoz kell, hogy a töltés elején ne vehessen fel annál nagyobb töltőáramot, mint amit a töltőelektronika tud vagy amitől már károsodna az akkumulátor, ilyenkor a kapocsfeszültsége magától alacsony. Amikor már a teljes feltöltéshez közeledik, akkor a felvett áram egyre kisebb lesz, a töltőáramkör már nem korlátozza az áramot mert annál alapból kevesebbet fog igényelni, viszont a kapocsfeszültség korlátlanul növekedhetne. Ilyenkor a töltőáramkör feszültséggenerátoros módba vált, hogy az akkufeszültség ne lehessen nagyobb mint az akku maximális megengedett kapocsfeszültsége, amit Proli007 is írt, ez cellánként 3,65V. Az általad linkelt akkuban 4db soros cella van, tehát a maximális feszültsége 4x3,65V=14,6V. Ez az abszolút maximum. Az is bőven jó, ha a töltőelektronikát a biztonság kedvéért cellánként 3,4-3,55V-ra állítod, minimálisan csökken a kihasználható kapacitás, de növeli az élettartamot és ha valamiért elmászna a töltőáramkör feszültsége, például hőfokfüggés miatt, akkor is lesz benne tartalék... Ehhez a töltőelektronikát üresben beállítod a maximális kimeneti feszültségre, aztán leterheled a töltőáramnál jobban és visszaveszed a maximális áramot rajta. Utána ráteszed az akkura és kész. A linkelt akku tartalmaz hülyebiztos védelmet, vagyis leválasztja magát ha: - kisütésnél túl alacsonyra esik a feszültsége, mélykisütés elleni védelem - ha töltésnél túl nagyra nő a feszültség, túltöltés elleni védelem - ha túl nagy a terhelés, túláram elleni védelem - van amelyik hővédelmet is tud az akkuk túlmelegedése esetén Úgymond szükséges minden lítium akkuba ilyen védelmi elektronika beépítése, de ez csak egy plusz biztonsági funkció, nem használhatod arra, hogy pl. direktben rákösd a napelemet ami 20V-ot is tud és feltöltődéskor majd a belső BMS lekapcsolja magát a napelemről ha már túl magas lenne a feszültsége. Proli007 azt is említette, hogy a napelem nem egy nagy áramú tápegység a töltőáramkör előtt, hanem maga is áram/teljesítménykorlátozott. 20W-nál sokkal többet soha sem fog tudni leadni. Az alsó feszültséghatára cellánként 2,8V, azaz 11,2V. Ha ezt tölti a 20W-os napelem bármilyen konverterrel akkor az 1,8A max. Javasolt töltési áramerősség: 1,88A Maximális töltési áramerősség: 3,6A Vagyis nem tudsz 20W-os napelem mellé olyan töltőáramkört tenni, amivel túlléped a maximális töltőáramot, következésképpen a töltőelektronikádnak nem is kell áramgenerátorosnak lennie, elegendő ha csak feszültséggenerátoros módot tud. Én kísérleteztem ilyen MPPT töltésvezérlővel is: 1A MPPT charger Ez maximum 1-1,1A-es töltőáramot tud, vagyis sajnos nem mindig használná ki teljesen a 20W-os napelemet, több energia elveszne a csúcsok során, mint ami előnye van de 10W-hoz tökéletes lenne. A kimeneti feszültsége üresjárásban is stabilan beállítható. Ebből a "18V-os" kell. Más MPPT vezérlőt ilyen kis teljesítménnyel nem ismerek, de egy sima feszültségállítós DCDC buck konverter is tökéletes a feladatra, vagy akár egy savas akku töltő aminek szintén állítható a kimeneti feszültsége. A fogyasztónak, vagyis a kamerához valószínűleg nem kell másik step up-down kimeneti konverter, mert az akku 11,2V és 14,6V között fog működni. Ha a kamerának nem probléma a 14,6V-os bemenő feszültség, akkor közvetlenül ráköthető az akkumulátorra. Ha kültéri kameráról van szó, ami télen-nyáron működne, akkor az akkunak olyan helyet kell találni ami télen sincs fagyban, mert a lítium technológia nem szereti a 0C° alatti kisütést.
Köszönöm szépen a kimerítő választ. A kamera nem az enyém hanem másé így nem merem elhagyni a kamera előtti konvertert. Ez a 4G kamera úgy nézki hogy egy vad etetőnél lenne "gazdátlanul" , az akkumulátor egy dobozban ezért kérdeztem az akkumulátor lelki világát, ezek szerint a fagy miatt nem lesz jó.
Ha idén is elmarad a tél, csak akkor.
Ehhez elsősorban gondozásmentes savas akku kellene, ezek -20 foktól üzemképesek. Viszont ezek az akkuk lényegesen kisebb töltő- és kisütőáramot bírnak mint egy lítium, emiatt szükséges lehet 20W-os napelem mellé az áramkorlátozás is. Engedjünk meg maximum 0,1-0,15C töltést, az a 20W-os napelem mellé kb. 12-14Ah minimális akkukapacitás. Ehhez használhatsz egy darab akkut, vagy akár kettő 7-9Ah-at is párhuzamosíthatsz kiegyenlítés után. PL: Green Cell AGM 12V 10-14Ah Ezek az AGM-ek a kisebb belső ellenállás miatt nagyobb töltőáramot bírnak, ott van a specifikációban a 12Ah-nál hogy max 3,6A. Nekem ez a töltő bevált, hónapok óta automatikusan működik a rendszer, igaz téli próba még nem volt: Savas töltő 3A Ennek a töltőnek az automatikus áramkorlátja fix 3A, de egyrészt ezek az AGM akkuk ezt is bírnák 10-12Ah-tól, másrészt a 20W-os napelemmel sosem fogja elérni ezt a töltőáramot. Ez egy elfogadható párosítás lenne, de a másik kérdés a szükséges kapacitás és az áthidalási idő. Mekkora áramot vesz fel a kamera? Csak mozgásnál aktív? Gondolom infrás is, ami éjjel sokkal nagyobb energiát igényel. Chatgpt szerint készenléttel körülbelül napi 10Wh a fogyasztása, így a 12Ah-ás akkuval is kb. 10 napi áthidalást bír, de lehet hogy még nagyobb akku kellene. Az akkut és a töltőt a szabadban beletenném egy legalább IP55-IP66-os acél fali elosztóba vagy IP65-ös műanyag kötődobozba. Ólomakkuhoz is lehet használni túlmerítés elleni védelmet, de szinte csak olyan áramkört lehet kapni amiben relé kapcsolgat, ezért ezeknek állandóan van 30-50mA fogyasztásuk, ami nem kevés napi 14Wh felhasználás. Ha a kamera biztosan olyan keveset fogyaszt, hogy az akku önmagában is legalább 3-5 napnyi áthidalást biztosít, akkor a védelem elhagyható, valószínűleg sosem fogja tudni túlmeríteni az akkut.
Itt van az asztalomon néhány szünetmentes akku, 12 V 7,2 Ah. "Initial current 2,16 A max."
Többet bírnak mint régen, ez 0,3C. Ettől függetlenül a nagyobb kisütőárammal kisebb kapacitásúnak fog látszódni az akku, valamint az élettartam is rövidebb lesz bármilyen technológiánál.
Gondolkodtam 18650-es cellákon is de nagyon drága lett volna egy ekkora pack. A zselés akkumulátor mélykisülése ellen nem tudom kell-e védekezni mert megfog történni szerintem, télen. Én is ugyan erre a töltőre gondoltam.
De mekkora pack? Nem tudunk semmit a kameráról. Ha csak pillanatfelvételt készít, akkor nagyon rövid ideig kell az infra, de ha éjszakai videófelvételt is, akkor az állandó áramfelvétel lehet 0,5-1A is. Van bármilyen adat a napi fogyasztásról vagy tapasztalati érték a szükséges kapacitásról?
18650 cellákat lehet kapni 1000-1500Ft/db-ért, ami kb. 12Wh. Van akku építőkészlet, ebbe 3x7db fér, vagyis kb. 260Wh 12V/23Ah, de nincs akadálya hogy kevesebb párhuzamos cella kerüljön bele, bár az ezekhez mellékelt BMS túláramvédelme úgy emlékszem 40A, de ki lehet cserélni kisebbre is. De nem is ez a gond, hanem hogy szinte egyik lítium alapú akku sem szereti a mínuszokban töltést, ahogy a 18650 li-ion sem. Vagyis legalább egy jól hőszigetelt doboz kellene hozzá beépített termosztáttal és egy fűtő ellenállással... ha télen is ugyanolyan üzembiztosan akarnád használni. Megéri ezzel bajlódni és az értékes wattokat pazarolni szemben egy olcsó ólomakkuval? A kisütés is korlátozott, csak -10°C-ig. Az első linkelt LiFePo4 akkunál megadták, hogy töltés csak 0°C felett, de a hasonló GreenCell-nél is így van. A lítium-polimer is kilőve. Esetleg próbálkozhatsz lítium-titanáttal, az elvileg -20-ig lemegy. A linkelt töltő ólomakkuhoz bevált, de lítiumhoz nem használható. Azt írja az adatlap, hogy a kapocsfeszültségtől függően automatikusan a "túltöltés" módba lép egy ideig, aminek a maximuma 14,8V. Én nem mértem vele 13,85V-nál magasabb feszültséget, de ha mégis ebbe az állapotba kerül, akkor a li-ion-t (max 12,6V), de még a LiFePO4-et is károsíthatja (max 14,6V). Én ilyet találtam, de ez kijelzős: mosfetes túlmerítés elleni védelem, alin kapható. Eletechsup PS9DC01 10A DC 6-30V Battery Discharge Multipurpose Protector Le tud menni akár 4mA-ig is, az már elfogadható veszteség. De ha valaki tud mutatni kijelző nélküli minimál dizájnt annak örülnék. Akku töltése dugasztáprólSziasztok ! Adott egy 12V 14Ah-ás akku, és egy 15V 2A-es dugasztáp. A kisunokám tragacsában szeretném használni az akut, és a dugasztáppal tölteni. Odáig eljutottam, hogy a töltő csatlakozójára tettem egy-egy 0,22 ohmos ellenállást. Most olyan 13,8V-ot mérek az akkun . Ez így jó is lenne csak ahogy nő a töltöttség a feszültség úgy megy majd fölfelé . Tudna valaki egy olyan egyszerű kapcsolást ami (egy fettel vagy tranzisztorral) 14,2V-nál leválasztja a dugasztápot az akkuról, hogy ne kelljen mellette állni ? Borzalmas rossz vagyok a keresésben, sajna . Köszönöm szépen előre is !
Hello!
Ha egy rajzot szeretnél, akkor tessék! Persze nem fog ekkora áram folyni, mert a dugasztáp nyilván nem tud ennyit. Az "On" természetesen egy nyomógomb, amivel bekapcsolhatod a töltést.
Nem ellenállásokat kellett volna sorba kötni vele hanem 2db diódát és meg is van a 13,8V ami nem megy feljebb. De ennél is jobb megoldás, én azt szoktam csinálni, hogy szétszedem a tápot, annak a 431-e körül megkeresem az osztó tagjait, és jusztírozom a kívánt feszültségre, tehát tulajdonképpen 1db smd ellenállást kell ráforrasztani egy másik hátára.
A diódán eső feszültég függ a rajta átfolyó áramtól. Soros diódával (diódákkal) is túl tudja tölteni a tápegységgel.
Igen...
Egy néhány amperes diódán 10mA-en esik 0,45V, 5A-en meg 0,65V. Akkor hogy is tölti túl? Vagy ha sok, betesz hármat. De mint írtam, sokkal egyszerűbb ha a tápból eleve már a kívánt feszültségérték jön ki.
Akkor szerinted is változó mértékű feszültség esik rajta? Tehát szerinted is hibás dolog soros diódával feszültséget beállítani?
Ciklikus töltésről van szó, nem folyamatos szintentartásról. A kérdező nagyon helyesen a töltés kikapcsolására kért megoldást adott feszültség elérésekor és kapott is.
Kötözködhetsz a végtelenségig ahogy szoktad, de ezt írtad szóról szóra:
Idézet: ami ugye nem igaz, de sokkal nehezebb egy tévedést elismerni. „Soros diódával (diódákkal) is túl tudja tölteni a tápegységgel.” A hozzászólás módosítva: Aug 30, 2025
A tápegység 15 V-os. Nem baj, majd megtanulod ezt is, mint a helyes töltőfeszültséget annó.
Marha egyszerű, táp, soros dióda, multiméter. Ês látni lehet hogy fogyasztás nélkül vagy kis áramnáll a diódán lepkehang fesz esik. De aki látott dióda karakterisztikát az tudja multi nélkül is...
Én nem 0,22Ω előtétet tennék, minimum 3Ω-ot, abból is nagyteljesítményűt, hiszen 12V-ra merült akkunál így is 3W lesz.
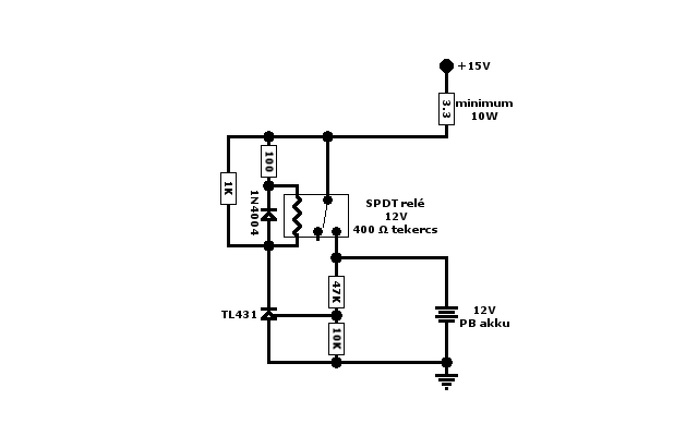
Így csinálnám, hogy saccperkábé 14,4V-nál kapcsoljon le: A hozzászólás módosítva: Aug 30, 2025
Hát ha annyira egyszerű, akkor miért nem nézed meg?
Hát, nekem is az a gyanúm, hogy nem sokan láttak ilyet... ![]() A diódán már a multiméter 10MΩ-os belső ellenállására is esik 330mV, de ha teszek oda egy 18k-t terhelésnek amivel még 1mA áram sem folyik, már akkor is esik rajta 560mV, és hol van még ez egy töltődő akkutól? Azon ha fel van teljesen töltve is folyik több mint 10mA.
Akkor megmérted
és kb ide jutottunk vissza.https://www.hobbielektronika.hu/forum/topic_post_2666169.html#2666169 |
Bejelentkezés
Hirdetés |







Egy néhány amperes diódán 10mA-en esik 0,45V, 5A-en meg 0,65V. Akkor hogy is tölti túl?
Vagy ha sok, betesz hármat. De mint írtam, sokkal egyszerűbb ha a tápból eleve már a kívánt feszültségérték jön ki. 
Hát, nekem is az a gyanúm, hogy nem sokan láttak ilyet... 
