Fórum témák
» Több friss téma |
Szia Csabibme!
Csak most látom, mi volt az alapötleted. A hátsó LED-es lámpa utánvilágítása nem biztos, hogy 1 Farados kondival a legszerencsésebb. Nem számoltam ki, hogy ekkora kondival és a 2x20=40 mA-es kisütőárammal mennyi ideig világítanak a lámpák, de fényerejük exponenciálisan csökken. Szerintem gazdaságosabb és stabilabb is lenne, ha kondi helyett ceruzaakkukat használnál, így az akku töltését is egyszerűbben oldhatnád meg. Az utánvilágítás így több óra is lehet! Persze az akkunak több hely kell, de lehet, hogy ez jobb megoldás. Ha érdekel, összehozok neked egy kapcsolási rajzot.
Köszönöm az észrevételt a greatz-cel kapcsolatban! Komolyan, fel sem tűnt. Természetesen a megépítéskor ezt a hiba szóba sem jöhet.
Papu41: A ceruza aksis megoldás is jó lehet, bár én szerettem volna ezt a méretes kondit felhasználni, lévén másra nem igazán tudnám... Nagyon megköszönném, ha összedobnál nekem egy kapcsolást, akár a ceruzaaksi-s megoldáshoz, illetve, ha időd engedi a kondihoz is. Ez utóbbiról csak annyit, hogy a teljesen feltöltött kondi a 4db led-et kb 2,5 percig tökéletes fényerővel működtette, ami a célnak éppen megfelelne. Tehát én preferálnám ezt a megoldást. A 4 db led persze nem feltétel, a két sorba kötött is elegendően nagy fényt ad. Előre is nagyon köszönöm a segítséget, és kérlek titeket, nézzétek el a szakbarbárkodásomat: ettől hobbielektronika... Mindig tanul az ember, és hát mentségemre (vagy mégsem) legyen mondva én egy egyszerű programozó vagyok: bárcsak megcsinálhatnám ezt php-ben... )Ezt a párom biciklijére szeretném feltenni, mert sokat közlekedik sötétedéskor és szeretném ha ez a kis extra is védené a popóját ![]() Szóval köszönöm még egyszer a sok segítséget.
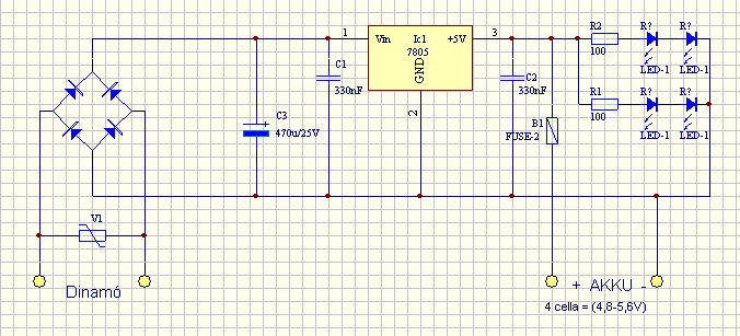
Szia! A mellékelt kapcsolást tekintsd elvi jellegűnek. Az 1F-os kondit ilyen módon kötném be.
Kedves Reloop!
Köszönöm neked, hogy ilyen késői órán is szántál rám időt! A kapcsolást máris átfutom és a lehető leghamarabb megépítem, hogy gyakorlatban is lássuk. Persze amint megvagyok vele, jelentkezem az eredménnyel. Üdv,Csaba u.i: nem tudom, szereted-e az ilyen fajta muzsikát, de mindenkinek, aki ilyenkor képes "tollat" venni a kezébe jár egy kis jutalom: http://www.youtube.com/watch?v=rR94NDIfGmA&feature=relmfu Ezt persze mindenkire értem, aki foglalkozik a témával...
Reloop kapcsolási rajza kiváló! Akkor én a kondis változattal nem is foglalkozom. Az akkus változatot megrajzolom és küldöm. Lehet, hogy csak holnap.
Nem tudom, hány Voltos az 1 Farados kondi? Vigyázni kell a max. megengedett csúcsfeszültségére. A Graetz után a kondi a dinamó váltófeszének csúcsértéke, kb. másfélszerese töltődik. Ha az első lámpa izzója be van kapcsolva, akkor 13-15V-nál nagyobbra nem kell számolni, de ha a dinamó üresjáratban dolgozik, agydinamóval 30-32V-is kialakulhat. (Én 1000 mikrós kondival próbáltam).
Köszönöm papu41!
A kondi 5,5V-os. Jogos a felvetés, miszerint ha az első lámpa be van kapcsolva. Az a kérdés, hogy mi történik, abban a ritka, de jellemző esetben, amikor menet közben az első izzó elszakad. Ilyenkor a kb. 30V csúcs már csúnyán magasnak tűnik. Köszönöm az aksis változatot előre is. Üdv, Csabi
A 7805 maximális bemenő feszültsége adatlap szerint 35V. Javaslom mérd meg: az AC feszültség terheletlen állapotban eljut-e egyáltalán 25VAC közelébe, mely egyenirányítva, pufferelve kritikus helyzetet idéz elő. Csak ebben az esetben érdemes intézkedéseket foganatosítani a feszültség korlátozására. Bővebben: Link
Kedves Csabi! Ne haragudj nem felejtettem el, mit ígértem, de csak most tudok a témával foglalkozni.
Kétféle akkus megodást rajzoltam. Az egyik változatban 4 db ceruza akkut kötök az 5V-os toktápra. A 7805-öt dinamó felöl érdemes védeni a graetzre kapcsolt varisztorral, amit reloop ajánlott, vagy supressor diódával. (Adatlapját mellékelem). Ez a megoldás szerintem a második megoldásnál biztonságosabb. A 4 akku cella névleges feszültsége 4x1,2=4,8V, max. feltöltött feszültsége 4x1,4=5,6V, az 5V-os toktápra kapcsolva cellánként 1,25V jut, tehát túltöltéstől nem kell tartani. Az AA celláknak többféle elemtartót tudok ajánlani a lomex.hu honlapjáról. Van tokozott, vagy nyitott. A másik változatot kevésbé ajánlom, de azért elküldöm. Itt a toktáp előtt van az akku, ezért kénytelenek vagyunk 6 cellát használni, hogy a táp részére az 5V- felett 2 Volt tartalék legyen. A 6 cella névleges feszültsége 7,2V. Túltöltéstől (szerintem) nem kell tartani, mert ha a dinamót az izzó terheli, akkor az akkun a 6V csúcsfeszültsége 8,46V, ez éppen a max töltőfeszültséggel egyenlő. Az akku fordított polaritásától a Graetz és a Multifuse biztosíték véd. (Ez esetben a graetz kinyit, és egy kb. 400 mA-es öngyógyuló biztosíték a diódákat megvédi. Sajnos, az akkut a mélykisüléstől nem védi meg. Ez a megoldás kevésbé gazdaságos, mert 4 akku helyett 6 db-ot igényel. Küldök teleptartó képeket is. A fájlnév azonos a Lomex cikkszámával. Küldöm az elvi rajzokat is. Valamiért kiakadt a gépem a 2. verzió feltöltése közben. Ha nem megy át, külön küldöm.
Az első változat átment, a másodikat most küldöm.
Nem akarom fölöslegesen terhelni a rendszert. Azt javaslom, hogy a lomex.hu lapon nézd meg a következő cikkszámú elemtartókat: 43-08-68, 43-13-01. Ha valamit nem jól írtam volna, jelezd, és megbeszéljük. Azt hiszem, az első verzió (a 4 cellás akku) a jobb megoldás. Lehet még sokféle változat, pl. egy diódával egyoldalas egyenirányítás, mivel az áramfogyasztás minimális. Lehet a több cellás akkut is feszültségszabályozóval, és áramkorlátozóval tölteni, da ha negyon komplikáljuk, akkor a végén fedélzeti computer lesz belőle, annak pedig nem látom értelmét. Jó szórakozást! Papu41 /Ernő
Sziasztok!
Agydinamó vásárlásán gondolkodok, de én egy már meglévő napelemes töltőt használnék fel az energia tárolására. Ebben benne van minden (töltő, akkupakk, stabil 12V és 5V kimenet), csak a töltéséhez szükséges fix 18V-ot kellene előállítanom az agydinamó stabilizálatlan váltófeszültségéből. Több megoldás is körvonalazódik a fejemben, akár készen kapható modul vásárlása, akár valamilyen áramkör építése, de ahhoz, hogy konkretizálni tudjam az elképzeléseimet első körben az érdekelne, hogy végzett-e már valaki átfogóbb tesztet eltávolított Zener diódával? Mennyire szökik fel a feszültség üresjáratban? Itt 30-35V-ot emlegettek a korábbi hozzászólásokban, de több helyen 80V-ról írnak. Esetleg egy sebesség/feszültség diagrammot nem csinált valaki? Jó lenne látni legalább közelítőleg hogy alakul a feszültség különböző sebességeknél üresjáratban, és miként változik különböző terhelések hatására. Előre is köszönöm a segítségeteket.
Üdv
![]() Segítséget szeretnék kérni, hogyan tudok egy agydinamóról kapni DC5 és DC6 V-ot kapni egyszerre ?Némi adat segítségnek: Agydinamó AC 6V/3W= 0,5A Mérés alapján, feszszabályzó nélkül AC18~20 V-ot ad le. Feszszabályzóval, AC 9,8V-ot kapok stabilan, e-fölé nem megy. Ezt szeretném egyen irányítani, hogy DC feszültséget kapjak. Amiből egy DC5V és egy DC6V DC feszültséget szeretnék felhasználni, kapni. A DC 5V-ot mobiltelefon töltésre a DC 6V-ról egy 4db AA akkumulátort 1,2V/1200mAh-ás/db akksikat töltenék, amiken keresztül a kerékpár LED lámpákat is szeretnék üzemeltetni egy időben. Ehhez szeretnék kérni egy kapcsolási rajzot, segédletet és ahhoz való kapható alkatrész szükségletes részletes segítséget, hogy az AC 9,8V-ból, hogyan tudok egy-egy DC5 és DC6 V-ot kapni. Segítségeteket ezúton is előre köszönöm. Ui. Az egyen irányításig meg vagyok, csak a feszültség csökkentésre lenne szükségem, hogy a 4db AA akksit tudjam tölteni DC6V-al és egy DC5 voltot is tudjak biztonsággal kapni a mobil töltéséhez. Elég úgy lehet a csepptöltés is hozzá, nem akarok túl drága és bonyolult kapcsolást hozzá, a lényeg, hogy az agydinamóról jönne a delej hozzá. Köszönöm A hozzászólás módosítva: Okt 20, 2013
Sziasztok!
Készítettem egy mobiltöltőt, következőképpen néz ki: Egy graetz-hídba jön be az áram, majd -már egyenirányítva- egy 5V-os feszültségszabályozó után egy USB adja át az áramot a telefonnak. Az USB két szélső "lábát" használtam (nyilván) az áram átadására. Az áramot egy biciklis dinamó feljleszti. A következő történt: az 5V már elég korán, kb 5-7 km/h-nál megjelent és ezek után a tesztelt 2 telefon is jelezte, hogy köszöni szépen, töltődik, amikor viszont az áramerősséget mértem, akkor azt tapasztalatam, hogy az okostelefon esetén egy pillanatig van csak áram, majd, -bár azt jelzi, hogy tölt- nem folyik áram és a telefon nem is töltődik (de meglepő ). A "butatelefon" esetén viszont stabilan van kb 0.3 A áram (nyilván sebesség függő). Tudom, hogy ez nem sok, de nem is sokkal kevesebb, mint amit a pc USB 1-2-es portja lead (500mAh azt hiszem), szóval azért mennie kéne a dolognak. Én valami szoftveres szabályozásra gondolok az okostelefon esetében, de nem vagyok biztos benne. Köszönöm az elkövetkező véleméneket!
hello, próbáld ki, hogy a két adatlábat 10-10k-val féltápra húzod.
Próbáld meg jobban felpufferelni a végét.
Sziasztok!
Gyakorlati tapasztalatokat nem nagyon láttam itt a végkifejletről. Valaki megépített már egy töltőt? Leginkább az érdekelne, hogy 10/15/20 Km/h-nál mekkora a töltő áram?
Ha már többen is felvetettétek a karakterisztika dolgot: Akinek van ilyen "agydinamója" miért nem méri meg, hogy milyen sebességnél mit ad ki magából? Nem tartana sokból! És akkor lehetne törpölni a többin. Így látatlanban persze hogy csak hasraütéses válaszok jönnek! Egyik 30V-ot ad ki, másik meg 80-at.. meg kell mérni!
Readdeo hozzászólására.
Én már megépítettem egy töltőt. Először műszeresen próbáltam ki, azóta két barátom használja sikerrel. Nekem nem volt agydinamóm, ezért vettem egy hagyományos, dörzskerekes dinamót. Jobb híján ennek mértem meg a karakterisztikáját több üzemmódban. Üresjárati feszültség, 12 Ohmmal lezárva, majd iPhonnal terhelve. A szerkezetembe beépítettem egy feszültséghatárolót is. Ennek a hatását is megmértem. Megkísérlem feltenni a táblázatot és a karakterisztikákat tartalmazó excell fájlt. Ha sikerül, szerencsém van.
Köszönöm a mérést! Remélem egy agydinamó is hasonló, de valószínűleg jobb eredményeket produkál.
Bővebben: Link Ez a videó nem annyira bíztató, ha egy Balaton körüli útra gondolok, 200Km-en azért valószínűleg érezhető ez a többlet energia szükséglet. Az amelyik tovább forgott 40 000 Ft körül van, annyit ez nekem nem ér, még elgondolkodok ezen. Másfelől érdekelne hozzá egy kapcsolás, ami azt mutatja 2db led-el, hogy melyik irányba folyik az áram jelenleg. Tehát töltődik-e az akksi, vagy merül. Ehhez elég lenne az 5V +--ra vagy az akksira kötni 2db ledet ellenállással úgy, hogy az egyiket fordítva kötöm be? Van 3db lithium akksim, azt tölteném menet közben és arról kéne töltődnie a telónak és a lámpákat is arra kötném. Ehhez rendeltem kínából ezt: Bővebben: Link Plusz akksi (ugye milyen cuki?) töltő elektronikával, még 2 akksit beleforrasztok ha megjön. A múlt héten le volt árazva 950Ft-ra már másodszor. A hozzászólás módosítva: Júl 11, 2014
Szia Readdeo!
A multkor küldött táblázatok és karakterisztikákat hagyományos dinamóval mértem. Tavaly kézzel pörgetett elsőkerékre szerelt agydinamóval hozzávetőleges méréseket végeztem, de ott a sebességet nem lehetett stabilan tartani.mindössze az látszott, hogy annál a kézipörgetéssel elérhető csúcsfeszültség még a 40 Voltot is elérte. Valószínű, hogy az 0,5 A-nél nagyobb áram leadására is képes. Ezért kelett a bemenetre feszültségkorlátozó áramkört tenni. Az általad küldött video engem nem teljes mértékben győzött meg. Nem láttam, hogy melyik kerék mivel volt leterhelve. Reklámnak azért jó! Egy biztos, az örökmozgót még nem találták fel, (dehogynem!) csak terhelés nélkül van némi különbség abban, hogy melyik dinamó fékez jobban. Az általam készített prototipus 2013-ban körbejárta a Balatont. Fiam használta Shmano agydinamóval. Sajnos, amikor eső volt, féltette az Iphone-ját, sokáig nem töltötte, de eső után töltésre kapcsolta, és az Endomondót folyamatosan használta. Nem merült le, végig kitartott. A fényképen az látható a biciklin. A prototipus szépséghibája, hogy csak akkor töltötte az iPhone-t, ha "felpörgetett" dinamónál kapcsoltuk be, ezért egy toló kapcsolót építettem be. A végleges változat a stabilizátor elé kötött puffer akkuval (6 db AA akku) folyamatos áramellátást biztosít akkor is, ha változó sebességgel mész, sőt, akkor is, ha megálsz. Érdemes áttanulmányozni ezt a linket a tartozékokkal együtt.: http://www.starbike.com/en/busch-and-mueller-e-werk/ Arra is választ kapsz, hogy a dinamóval vagy világtasz, vagy telefont (illetve akkut) töltessz. Az akkus változat gyakorlatilag 0,7 - 0,8 A-rel töltötte a telefont. Ennyire a dinamó nem képes, csak az várható el tőle, hogy kb. 0,5-0,6 A-rel utántöltse az akkut. A külső akkus linked tetszik. Sajnos, azt is fel kell tölteni, ha kimerül. A külső akkus változat 2300 mAh-s akkui az iphone 4-em akkuját 23%-ról 100%-ra kb. 1,5-2 óra alatt feltöltötte dinamó nélkül. Agydinamó nélkül is megoldhatod a Balaton körüli utat, ha előre feltöltött külső akkukkal felszereled magadat. |
Bejelentkezés
Hirdetés |




)







Segítséget szeretnék kérni, hogyan tudok egy agydinamóról kapni DC5 és DC6 V-ot kapni egyszerre ?












