Fórum témák
» Több friss téma |
Fórum » Akkumulátor töltő
Szia! A típusukat én is szeretném tudni. Bosch 3 fázisú 24V 100A-es generátorban voltak. Elég komolyak, de nincs beléjük ütve semmi sajnos. Egyébként terheletlenül mennek zárlatba, amint átkapcsolom a legnagyobb menetszámú primer fokozatra a trafót.
Mérd meg, hogy diódák rákötése nélkül mekkora a feszültség (váltakozó) a trafó két szélső kivezetésén. Lehet, hogy jóval több, mint a diódák feszültségtűrése.
1. fokozat 25VAC 2. 29VAC 3. 40VAC Egyébként tudomásom szerint terheletlenül felmenne a feszültség a generátorban 50-60VAC-ig is, de persze ott sosincs terheletlenül. Ja és még valami, a hidamban, mindig csak a pozitív oldal megy át zárlatba. Nem értem
De bármilyen megoldás érdekel amihez nem kell drága diódákat vennem, ezekből kéne megoldani valahogy. Vagy eleve az 50Hz, nem tetszik nekik? Ötletem sincs.
Szia! A generátor diódák inkább az áramra vannak "kihegyezve" mint a feszültségre, tehát speciális diódák, amik kifejezetten erre a célra készültek. a 40 volt ac-n már bizony átüt(het)nek, hiszen, egy szabályzott 24- volt-os generátor sosem ér el ac-ban 30-32voltnál többet.
Szia! Köszönöm a hozzászólást! Kikérhetném még a véleményt abban, hogy mi lenne akkor ha a 12V-os rész menne a hídra és a 24V-os rész egyik fele meg csak a levegőben lenne? Az indítássegély és így a nagyobbik terhelhetőség, amúgy is csak a 12V-os részhez kéne.. Vagy a középleágazást szétforrasztom a szekunderen és lesz két 12Vos szekunderem két külön híddal. Melyik lenne jó megoldás?
A kapcsolásodban a diódáknak semmi védelme nincsen. Illene legalább darabonként 1-1 47-100 nF-os kondenzátort párhuzamosan kötni. A kimenetre meg egy jelzőizzót. Nem LED-et. !!! Az a kis előterhelés is sokat számít. A generátorokba általában legalább 200 V-os diódákat szoktak betenni, de a trafó átkapcsolási tranzienseit kevés dióda viseli el, különösen terhelés nélkül. Akkor még a 24 V-os kimenet is szikrát üthet át. Mintha gyújtótrafóval kísérleteznél.
Szerintem a jelenlegi megoldás a legjobb, csak el kell felejteni a hármas fokozatot! Nem tudom,hogy miért van szükséged 40volt ac-ra24 voltnál indítássegítségre, talán a trafó belsőellenállása miatt ilyenkor több áramot tud leadni. De komolyabb elektronikával rendelkező autók ezt a feszültséget már zokon veszik. Én ha ilyen készüléket építenék, akkor inkább egy kis heg.trafót alakítanék át pontosabb feszültségekkel,mert azt tutira lehet terhelni 100 amperral.
Már az első fokozat ugrása is túl nagy. 500 VA trafó bőven elég indításrásegítésnek, de a 40 V (2*20) erős túlzás. Tekerd vissza 2*16-ig. Jobban jártál volna, ha inkább egy számmal vastagabb huzallal tekered.
Sziasztok!
Segítségeteket szeretném kérni a következő problémával kapcsolatban. Adott egy motor akku töltésére vásárolt 12V 4A-es töltő. Egy ismerősömnek cellazárlatos lett az autóban az akkumulátor és ezzel akarták elindítani, és érthető módon kiverte a biztosítékot a kimeneti oldalon (15A). Ezt kicseréltem, de azóta folyamatosan világít a Charge Complete/Full Led, azaz egy lemerült akkut is teljesen feltöltöttnek jelez. Tölteni tölt, mert 1 órára ráraktam egy motor akkura, és azt töltötte, tehát nagy baja nem lehet, gondolom egy dióda, vagy tranzisztor csere és újra a régi. Csatoltam képeket a NYÁK mindkét oldaláról. Segítséget előre is köszönöm, ha meg kell mérni valamit írjátok meg és megmérem. Ha valaki nagy vonalakban leírná a működési elvét azt megköszönöm. Csak kíváncsi vagyok rá, mert nem foglalkoztam még akku töltővel.
Szia! Ha van műszered, akkor meg kéne mérni a diódahíd után a dc feszültséget (15-19volt), ha ez rendben van, akkor a két tranzisztort és a zéner(ek)et kell megvizsgálni, esetleg a tölteni kívánt akksival rákapcsolva a kimeneti feszültséget. (Elég egyszerű nem autómata töltő, egyszerűen csak a kapocsfeszültségről tájékoztat, tehát akkor is tölt ha a diódahídon kívül az egész elektronika két vállra van fektetve) Volt már ilyen nálam javításon, jó kiindulási alap egy komolyabb töltő építéséhez. Üdv:Laci!
Szia!
Méregettem multiméterrel, diódavizsgálatban diódák rendben, egyik irányban 630 körüli értéket mutatott, másikban szakadás, a zéner diódánál 735-t mutatott, másik irányban szakadás. A trafó üresjáratban 12,1V váltófeszültséget állít elő, a diódahíd után ebből csak 10,23V egyenfeszültség mérhető, a csipeszeken pedig 10,25V-t mértem. Ráraktam egy éppen kéznél lévő autó akkumulátorra, a kapcsain 12,31V-t mértem üresen, majd amikor ráraktam a töltőt 13,6V-t mértem ami folyamatosan ment felfelé. Aztán sorba kötöttem és megmértem hogy mekkora árammal tölt, itt 0,7-0,8A-t mutatott a multiméter. A töltő része akkor jól működik, valószínűleg a ledet kapcsoló tranzisztor lehet a hibás nem? Ezt még nem mértem meg, mert ehhez ki kellene forrasztani.
Pfűűű.....! Na ez most nagyon kusza! Amit most leírtál az nagyon ellentmond a fizika törvényeinek, nem igazán értem, hogy mitől megy fel az akkud feszültsége. Kisebb feszültségű áramforrásról egyszerűen lehetetlen tölteni egy nagyobb feszültségű áramforrást, aminek a belsőellenállása jóval kisebb, Áramgenerátort se látok, ami okozhatna ilyen jelenséget. Bizony nagyon kevés az ac feszültséged, nagy az esélye, hogy menetzárlatos lett a trafód. A töltőre az akku helyett egy autó izzót kellene tenned és úgy mérni áramot és feszültséget.
Szia! A 12,1V váltakozó feszültség 17V-os csúcsokat tartalmaz. A töltés közben mért 13,6V akku feszültség nem irreális a trafó belsőellenállás és a Graetz nyitófeszültség figyelembevételével sem.
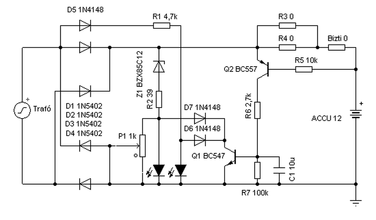
Hello! Kirajzoltam, kb. ez a kapcsolása. Persze több alkatrész értékét nem tudtam leolvasni, csak saccoltam.
Nincs áramszabályozás, vagy korlátozás, a töltőáram annyi, amit a trafó-aksi belsőellenállása megenged. Az R3 és R4 0ohm-os átvezető "biztonsági ellenállások. Két Led van. egyik a hálózat meglétét, másik a töltés végét jelzi. A jelzés feszültségét a söntölő potival lehet beállítani (nem tudom az értékékét). Ha a bizti kimegy, akkor a két tranyó kinyit, és elszívja a Led-ek áramát. Vagy is sötét lesz. Én legalább is így látom a működését.
Szia! Az rendben van, amit írtál, de akkor dc-ben, vagy inkább pulzáló egyenben 10,25Voltra "átlagolna" a műszer?( persze amikor az akksi rajta van, akkor az már pufferként viselkedik.) De akkor így az árammérés nem korrekt.
Nagyjából igen, csak még annyit, hogy a referencia feszültség az ellenállással "megtalpalt" zéner feszültsége.
Sziasztok!
Egy 12v, ~0,4-10Ah-s akku töltőt szeretnék építeni. találtam is egy számomra megfelelőt: http://www.hobbielektronika.hu/cikkek/automata_zseles_akkumulator_t...o.html ezt egy kicsit leegyszerűsítettem, úgy, hogy nekem nem kell bele kijelző. és a 6V-ot sem építem bele. Az vele a problémám, hogy nem sikerült 18V-os transzformátort szereznem. Csak ezt: szekunder 1: 10V szekunder 2: 12,5V szekunder 3: 22,6V A rajzban lévő graetz híd (80V 25A), helyett ezt a típust sikerült beszereznem: KBPC3510 (1000V 35A). A 18V helyett 22,5V az sok lenne az IC-nek? Emiatt megváltozhatnak a töltési feszültségek? Esetleg valamilyen ellenállással lehetne csökkenteni rajta 4,5V-ot? Nem értek az elektronikához, ez lesz az első próbálkozásom.
Szia
"A rajzban lévő graetz híd (80V 25A), " Ha nagyobb a feszültség és a áram, akkornem leszgond Kissebet át kell gondolni. "A 18V helyett 22,5V az sok lenne az IC-nek? " Itt van az IC adatlapja (pdf formátumba ) Ott leolvashatod a ICre menő max feszültséget:Bővebben: Link "Esetleg valamilyen ellenállással lehetne csökkenteni rajta 4,5V-ot? " mekkora legyen az a ellenállás? Ha 2A tölteszakkor 2.25 ohm kell, de ha 12A töltesz, akkor 0,37 ohm kell eszt hogyan állitod be? Akkor a hőtermelésről ne beszéljünk ami a 12A nál 54W. "Nem értek az elektronikához, ez lesz az első próbálkozásom." Valahol ell kell kezdeni. Ha a trafó szétszedhető (kilemezelés) egyszerübb lenne letekerni a12.5V tekercsből ( én ugy látom hogy 2...4menet/V (100W os trafonál 4..5menet jelent 1V ot) ha asz nézem hogy 18V és 12A az 200W felett van ) tehát ki kell lemezelni letekerni 6menetet majd ujra vissza lemezelni és mérni a kivezetésen ha jó a feszültség akkor ha be tudod füzni a szigeteláést akkor rakd vissza ha nem sajnos ujra szétszedni szigetelés vissza összerakni. Ha nem jó mivel mérted szétszedés előtt majd méred a letekerés után a letekerés számát ismered ki lehet számolni mennyit kell le vagy vissza tekerni. Pl.: 6menet az 1,5V al kevesebb feszültség lett. 1,5/6=0,25 neked még kell 1 Val kisseb 1/0,25=4 tehát még 4menetet le kell tekerni. stb. stb. Ezt a megoldást csak akkor választanám ha a 10V tekercs is olyan átmérőből készült mint a 12,5V os tekercs Ha valamelyik vékony akkor az határozza meg a kivehető áramot. Szerény elgondolásom szerint 2,2mm átmérőnek kellene lenni. ha vékönyabb akkor egyszer használatos füstgép lesz belőle ( a vékonyat azt a 12A nál a 2,2mm alatt étem. pl.: 2mm huzal az csak 10A bií) üdv.
Szerintem az a 35A-es Graetz teljesen felesleges! Egy (max) 12Ah-s akkuba, ha 10A-es töltőáram folyna akkor rövid idő alatt tönkre menne! Az a vékony kivezetés ami gyárilag kivezet az akkuból a tűzősaruig el sem bírná ezt az áramot! 5 A-es egyenirányító-híd bőven elég lesz erre a célra. De természetesen mindenki olyan alkatrészt használ amilyent akar, ez csak egy tanács akart lenni!
Lefényképeztem a transzformátort, elég nehéz. Réggen is akku töltőben volt használva (6V, 12V, 6Ah), csak az elektronikája tönkrement és az előző tulaj inkább vett egy újat.
Hétfőn veszek kondit az egyenirányítóhóz, hogy megmérjem az egyenáram feszültséget. Akkor megmérem a vezetékek vastagságát is. Ezt a munkahelyemen csinálom szabadidőmben, mert ott minden szükséges felszerelés megvan hozzá. Neten találtam digitális feszültség és áramerősségmérőt ~2000FT postaköltséggel. Üzemi feszültség: DC 4.5 ~ 30V. Mérje feszültség: DC 0 ~ 100V. Minimum felbontás (V): 0,1 V. Minimum felbontás (A): 0.01A. Intézkedés áram: 10A (közvetlen mérés, beépített sönt). Méret: 48mm x 29mm x 21mm.
5A-es egyenirányítóval lehet csinálni 10Ah?
A 35A-es graetzet egy villanyszerelő ismerősőmtől kaptam. Jelenleg amit tudnia kellene mindenképpen a töltőnek: 0,4-0,5 Ah 12v: a 70-es motoromhoz (12V 4Ah) és 8 Ah 12v: a 1,9 diesel autómhoz (12v 74Ah).
Én A mérőben akksi töltőhöz mindig mechanikusat teszek bele.
A V mérő pedig digitális. ![]() De én is mindig kintről rendelek, mert a műszerek annyira olcsóak, hogy építeni neki sem érdemes állni.
Szia
Ha ez a trafó én szét szedném, és letekernék belőle. Ha te is ugy döntesz hogy letekersz belőle akkor csak a trafót mérd se kondi se gréc ne legyen rajta. Ha arra vagy kiváncsi hogya kondival mekkora a feszültség szorózd 1,25el ha arra vagy kiváncsi melyik az a kondenzátor amit feszültségbe utánna köthetsz akkor szorózd 1,4142 jelen pillanatba 31,8V jött ki igy 40V vagy az felettit kondenzátort kell nézned. Müszerek egy kicsit tul jó, a töltőhöz. Mind a két mérésnél de inkább az áramot nehéz lesz leolvasni. ( olyan gyorsan fog változni hogy nem látod csak azt hogy 8 ir ki. Ebből a szempontból, Szili83 nak igaza van. Analóg az csillapit, legalábbis nem fut annyira, legfeljebb a mutató rezeg. üdv. A hozzászólás módosítva: Máj 10, 2014
Szia
elvileg az akumlátor kapacításának 10 esetleg 20 vagy 30% lehet tölteni. ez akumlátor tipustol függ. De ami az önkisülés felett töltesz bele az benne marad tehát ha a 74Ah 0,5A töltöd akkor 160 órát kell tölteni legalább. "5A-es egyenirányítóval lehet csinálni 10Ah?" diódája válogattja de ha kétutas egyenirányítást választasz és a diódáknál van egy olyan adat hogy 10ns ig mekkora a ismétlődő áram, ami 5a diódánál akár lehet 8A is és a egy szeri áramlőkés akár 15A is lehet. De amit kaptál az nagyon jó, igaz tul jó, de ha ez van akkor ez nagyon jó. Még annyi: a magas feszültség a trafónál az a tranzisztort terheli. Ha azt nézzük hogy a tranzisztor kolektorán 28V körül van, a akkumulátor az jó esetbe 12V és mind ez 10A on akkor a tranzisztorodnak 160W os nak kell lenni. Holott a eredeti megoldásba 2x9V csak 60W os tranzisztor elég. Akkor ne is részletezzük, a 10V os akkumulátort. üdv.
Megmértem a szekunder tekercs kábel átmérőjét 2,2 mm. És arra jutottam, hogy egy egyszerűbb IC vezérlés nélküli töltőt fogok építeni. Még nem találtam megfelel rajzot.
Hello! Építsd meg ezt a kapcsolást. Többen elkészítették, Alkotó most újítottat fel a dolgot, készített hozzá új nyáktervet. Szabályozható az áram és a töltés végén lekapcsol. Ha nagyobb áramot szeretnél, az csak a trafón, tirisztoron és a Shunt ellenálláson múlik.
Amúgy mi a bánatot számít, ha van valamiben egy-két 50Ft-os IC? Mert áramot szabályozni, töltést lekapcsolni, ahhoz már valami kell, nem csak egy trafó.
Szia
"tekercs kábel átmérőjét 2,2 mm" ér szigeteléssel vagy annélkül. ( lehet duplán lakkozott a kábel ) de erre azt mondom hogy a szekunder jó. Más kérdés hogy a primer vagy a trafó tudja e a töle elvárt teljesítményt. "IC vezérlés nélküli töltőt fogok építeni. " nehéz eset. A akkumulátor töltötségét, csak a sav sűrűséggel lehet, megállapítani. A feszültség méréssel, csak saccolni lehet. Ha túltöltöd akkor a víz, elpárolog, jó esetbe. Ha alul töltöd akkor szulfásodni fog. Így azt mondom, egyik se jó az akkumulátornak. Azt a IC erre találták ki, csak a környezetet kell biztosítani. ( bemenő feszültség, hűtés, stb.,stb. ) Számold össze, mibe kerülne. vedd figyelembe hogy meg tudod e, építeni. (műszerek, kéziszerszámok vannak e, és a dobozolásra, számolj rá sokat.) Ha ezek után is igen a válasz, akkor hajrá, márt csak meg kell építeni, a kiválasztott töltőt. Nem bisztos hogy elsőre, de sikerülni fog. üdv. A hozzászólás módosítva: Máj 12, 2014
Sziasztok!
lenne egy olyan kérdésem, hogy egy 1.2V-os 40mAh-s akkumulátort mekkora feszültségszinttel kell tölteni?
4 mA terhelhetőségű áramforrással kell tölteni. A feszültség meg kialakul, de figyelni kell. NiCd vagy NiMH esetén a töltés végét egy hupli jelzi.
Sziasztok !
Megépítettem az Alkotó féle accumatot és az a gondom vele hogy szerintem nem tölt. Ráteszem az akksit start gomb a led átvált zöldre de szerintem nem tölt. Hogy lehetne kideríteni működik e? |
Bejelentkezés
Hirdetés |




De bármilyen megoldás érdekel amihez nem kell drága diódákat vennem, ezekből kéne megoldani valahogy. Vagy eleve az 50Hz, nem tetszik nekik? Ötletem sincs.















