Fórum témák
» Több friss téma |
Fórum » Akkumulátor töltő
Igazad lehet, mert a trafóra fel van téve egy kis izzó, szóval ezt csak rá kell tenni az akkura és csinálja a dolgát.Furcsáltam is amikor szétszedtem, hogy csak egy trafó van benne meg az egyenirányító, más nem is fér el benne és nincs is hely kivágva neki
Viszont a szabályzás érdekelne, és mindenképp kísérletezni szeretnék vele. Találtam egy 20V 6 A-es kapcsolóüzemű tápegységet, ezek szerint inkább azzal kéne próbálkoznom. A problémám továbbra is az, hogy nem vagyok tisztában vele, hogy lehet egyszerre az áramot és feszültséget is szabályozni. Igaz a feltevésem, hogy a drágább, intelligens akkutöltők is a feszültség mértékét szabályozzák, hogy a töltési áram állandó legyen? (pl 1.fázis: 14,4V 10A; 2.fázis:14,4V csökkenő amper)
Sziasztok.
Elkészítettem egy PIC vezérlésű automata szulfátoldó és töltő prototípusát. A töltő része állandó árammal tőlt, majd ha eléri a beállított feszültséget, akkor átkapcsol mérésre. Ekkor a töltés szünetel, majd ha kisebb a feszültség mint a beállított, akkor visszakapcsol tőltésre. Tesztelés céljára jelenleg egy 6V-os, azthiszem zselés aksit használok, 3,2Ah' pénztárgépben volt, elvileg savas nem lehet. Lemerítettem, majd elkezdtem tölteni. Jól is működik. Amire javaslatot kérnék Tőletek az az, hogy ha eléri 7,2 V lekapcsolási feszültséget' akkor mérésnél (ekkor nincs tőltés) leesik a feszültség 7V-ra, és ez miatt visszakapcsol töltésre. Utána hamar eléri megint a 7,2V-ot és átkapcsol megint mérésre. És így megy ez tovább... A mérésnél 10 mérés átlagát veszem, a feszültség érzékelésnél pedig 1x. Ez csak a próba aksi miatt van? A töltőt autó aksikhoz terveztem, 0,4A - 10A beállítható töltőárammal. A savas, autó akkunál úgy gondolom, hogy ez a jelenség nem állhat elő. Vagy tévednék? Ha igen' milyen mérési' lekapcsolási megoldást javasoltok. A teszt töltésnél 30%- os töltést használtam, ez gyorstöltésnek felel meg, 1A-t. Lehet, h ha lassabban töltőm, ez a jelenség kevésbé jelentkezhet? Ui. A normál, U/I jellegű töltőknél is feszültségérzékelés van, eléri a beállított lekapcsolási feszültséget, akkor lekapcsol Köszönöm. A hozzászólás módosítva: Jún 11, 2014
Hello!
"A problémám továbbra is az, hogy nem vagyok tisztában vele, hogy lehet egyszerre az áramot és feszültséget is szabályozni." Ha belegondolsz a válaszba, akkor rájössz, hogy megközelítőleg sehogy. Mert ugyebár az OHM törvényében három paraméter összefüggése található. Feszültség - áram - ellenállás. Elég nyilvánvaló, hogy ha ebből kettőt (a feszültséget és áramot) meg szeretnél határozni, akkor az csak a harmadik (ellenállás) változtatásával lehetséges. Bár az nem egy egyszerű ohm-os tag, és a töltési és aksi állapotától függően "magától változik". Avagy pont ezt befolyásolni nem tudod. Tehát általában funkcióként három variáció lehetséges. - A feszültség állandó értéken tartása mellett, a töltőáram a töltöttségi szintnek (főként a belsőellenállásnak) megfelelően változik. - Az töltőáram értékét tartod állandó értéken, és így a töltési feszültség fog változni a töltés alatt. - Harmadik lehetőség, hogy a töltési feszültség és áram is változik, de ez csak akkor lehetséges, ha a töltéssel sorban egy ellenállás van, vagy a töltő saját belső és az aksi belsőellenállása közösen határozza meg a töltőáramot. És így valamekkora pillanatnyi töltési feszültség áll be. - Tehát ezek az üzemmódok lehetségesek egy töltőben, de mindig csak egy időben, egy üzemmód. Maximum ezek váltakozhatnak. Pld. lehet, hogy kezdetben állandó áramú a töltés, a feszültség nő. Majd a töltés végfeszültség elérésénél a feszültség állandó és a töltőáram csökken. stb.
Szeretném néhány tévhitedet eloszlatni, bár néhányszor már megtették itt.
Idézet: „asszem zselés akksit használok, 3,2Ah' pénztárgépben volt, elvileg savas nem lehet.” 1. Úgy is szokták írni, hogy savzselés. Ólomakkumulátor, a savat zselében felitatták. 2. Az oldalán feltüntetik, mekkora max. töltőárammal szabad tölteni. Gyorstöltés, 1A károsíthatja, akár fel is robbanhat. 3. A töltési feszültségeket is feltüntetik az oldalán, a 7,2 V ciklikus töltésnél elfogadható, de állandó feszültségen tartásnál 6,8-6,9 V-ot ajánlanak. Miért akarod 7 V-nál máris újra tölteni? Nyugodtan megvárhatod, amíg 6,7-6,6 V-ra visszaesik.
Szia!
Köszönöm a részletes felvilágosítást!
Szia
Bocsi de proli007 válaszából itélve, fére értelmeztem a kérdést. " is a feszültség mértékét szabályozzák, hogy a töltési áram állandó legyen?" A feszültség az a celle szám és akumulátor tipustól függ. Csak a savasnál 1,6V/ cella azt vidd el a hulladék udvarba. ( Nagy esélyel cella zárlatos. ) 1,7V/cella ha áramszünet ups -nél/inditózás után van akkor rőgtön tölteni akkor talán megmenthető. Ha töltésnélkül marad, egy hónap alatt eléri a 1,6V alatti értéket, es akkor az első mególdás lesz. A 1,7V....2V/ cella feszültségnél szülfásodik a cella. Ez elektromossan leszedhető de nem egyszerű, ezért nem kellene, hogy 2V/cella alatt legyen a feszültség. 2,4V/cella ha ennél nagyobb a feszültség akkor a desztilált vizet elforralja a cella. Ha nincs utántőltve akkor a levegő oxidálja majd ólom iszap lesz ami cella zárlatot okoz. A cella maximális töltési szintje az 2,7V. Akkor jöjjön az áram 0V és 2V között 1% max 2% ral kellene tölteni. 2V és 2,4V között a akkumulátor kapacitásának a 10% val de van olyan akumulátor amit 30% is tőlthetsz (ez rá van irva ) 2,4V és a 2,7V/cella feszültségnél a 0,1% vagy az alatt (mennyire forr a akkumlátorba a viz. ) A legtökéletesseb töltést az a savsürüség, alapján lehet tőlteni. Ha például megméred az akkumulátor és csak 50% os a 100A/h akkor az azt jelenti hogy 50A/h bele kell tenni mivel csak 10% tőltheted ami 10A igy 5órát kell tőlteni, igy jőn ki az 50A/h, így 100% lesz a cella töltötsége, amivel feltételezhető a jó cella feszültség. Sajnos a savsűrűséget, néhány típúsnál tudod, csak mérni. (Így marad a cella feszültség saccólás. ) üdv.
Ha már ekkora energiát belefektetsz a töltődbe, akkor már miért nem az ún. regeneráló töltőt építed? Ennek a módszernek a lényege, hogy a töltési folyamatba kisütési periódusokat is beiktatsz, az eddigi macerán felül. Ez valahogy úgy néz ki, hogy kicsit töltesz, kicsit kisütsz, majd méred kisütés alatt. Persze mindig kicsit többet töltesz, mint amennyit kisütsz.
Ez a módszer különösen a NiCd akksiknál válik be, de a savas akksiknál is eredményes.
Köszi a javaslatod, de a célom az auto akkumuátor töltése. A NiCd más tészta, azzal majd ezután foglalkozm.
Az elv a lényeg. Nem az, hogy milyen feszültségnél kapcsoljon le. Az annyi, amennyirt beállítasz magadnak. Annyi irodalom van ezzel kapcsolatosan, és annyi vélemény, hogy csak győzze az ember... Arról is megoszlanak a vélemények, hogy gyorstőltést lehet e, ha igen mennyivel... Az elöbbi hozzászólásokban olvastam, és Proli007 is megadta a választ. Ha gyors tőltesz, akkor az első mérés után lejjebb veszem a töltő áramor a tizedére ( huszadára)' majd ha ezután érzékeli, hogy elérte a beállított feszültség értéket, akkor leáll a töltés.
A töltési processzus ugyanaz, a beállított értékek mások. Valóban sokféle érték létezik, az akksik sem egyformák. A gyorstöltés pedig más tészta, ott az akku hőmérsékletét is figyelni kell.
Viszont ha már mikrovezérlő, akkor ezeket a dolgokat is kezelni lehet vele (pl. egy táblázatos menüben, vagy kézi megadással), és készítettél magadnak egy sokcélú kiváló töltőt, amit a piacon csak igen drágán tudnál beszerezni, ha egyáltalán létezik.
Igazad van. A kontrollerre van megépítve 2db hőmérő szenzor is' MPC9700A. Ezeket menüből lehet kapcsolni' illetve a hőmérséklet differenciát beállítani. Az egyik a környezeti hőmérsékletet, a másik az akku hőmérsékletét figyeli. Ha a beállított hőmérséklet differenciál bekövetkezik, leáll a tőltés. Persze ez egy szenzorral is leht, ekkor a tőltés indításakor elteszi memóriába az alap hőfokot, és ahhoz viszonyítva mér. Vam meég töltő áram figyelés is,nha az megváltozik a beállított alap áramhozbképest bizonyos százalékban, akkor is leáll a tőltés.
Illetve elöbb iírtam, hogy szulfátoldást is tud, alapelv amit Köbzoli és proli007 elkészített annó.
Sziasztok.
Az előbb említett töltőhöz szeretnék segítséget kérni, illetve inkább magyarázatot, mert valamit nem értek, és bennem van a hiba, nem az elektronika elméletében ![]() Van egy áramgenerátoros kapcsolás, lásd a képen. 0-5V-os bemenettel tud 0-10A-es kimenetet. A bemenetet a PIC PWM kimenete adja, jelenleg 1,95kHz frekvenciával, a kitöltési tényező változtatásával, 10 biten, 0-1023-ig. Az áramot a sönt ellenálláson mérem, ez a PIC egy adott analóg bemenetére megy, jelenleg csak kijelzi az áram értékét. Első beállításnál, próbánál egy 6V-os, 3,2Ah akkumulátorral történt. A beállított áram alapjelet állította elő a kimeneten, a söntöm mértem műszerrel, meg persze az LCD kijelzőn és láttam, hogy pl. 1A az 1A a valóságban is. A tápfeszültség ekkor csak 9,1V, a disszipáció csökkentése végett. Második próbánál, már egy 45Ah-ás, 12V-os autó akkumulátort használtam. Tápfeszültség kb. 20V. Sajnos, ekkor a kimeneti áram sokkal több lett, mint a beállított áram alapjel. Miért??? Az áramgenerátor az áramot tartja úgy, hogy a kimeneti feszültséget változtatja. Akár 6V, akár 12V-os akku van rajta, az áram annyi, amennyi be van állítva. Ez a lényege az áramgenerátoros kapcsolásnak. Említettem, hogy 0-1023-ig felel meg 0-5V-ig --> 0-10A tartománynak. Ezért 10 felel meg 50mV-nak és 100mA-nek. (kerekítettem, mert így egyszerűbb számolni) 6V-os akku: alapjel:100; áram kimenet:1A 12V-os akku: alapjel: áram kimenet: 50 (0,5A); 2,0A 100 (1,0A); 2,8A 360 (3,6A); 4,0A 500 (5,0A); 5,2A Mit nem veszek figyelembe? Köszönöm.
Sima ellenállással kell "bekalibrálni" az áramot, és az értékeket.
Ezzel kellett volna kezdenem. Ráakasztottam egy 8,2 ohmos 20W-os teljesítmény ellenállást, és láss csodát... ![]() Én vagyok a balf...z, elszámoltam valamit. A műszer 1A-t mutat (50mV esik az R=0,05 ohmos ellenálláson) Az LCD is hasonló értéket ír ki --> curr.:0108 (real:1,0A) Viszont az alapjel csak 0500 (0,5A) A kimenő feszültség is jó, 8.5V a 8.2 ohmos ellenálláson (az ellenállás 10%-s tűrésű) Ezt kell elsőnek rendbe tennem, aztán jöhet az akkumulátor. A hozzászólás módosítva: Jún 15, 2014
Sziasztok !
Az lenne a kérdésem miért van az ,hogy a trafó után az AC 14,9 V , ha ráteszem az egyenirányító hidat akkor több mint 19 V-os lesz a DC feszültségem. Ilyennel még nem találkoztam.Ha ráteszem egy akkura akkor kb 16 V-ra esik le a feszültség ,úgyhogy nem is merem használni .A Trafót most vásároltam új ,toroid 14 V-os és 32 A-os ( talán ez lehet a gond ,hogy 32 A-os ,mert kisebbet perpillanat nem kaptam ? ) üdv.
Az egyenirányító híd nem növeli a feszültséget, sőt azon esik kb. 1,4V körüli érték.
Viszont ha az egyenirányított feszültséget puffereled, akkor a kapacitás csúcsértékre töltődik, ezért a terheléstől függően, de maximum a DC feszültség gyök2 szeresét fogod kapni.
Szerinted akkor min változtassak ? , mert így nem jó ! 15 Ah-ás akkura tettem rá és 16 V lett a 19 V-ból !
Használj valamilyen szabályzó elektronikát. Ahhoz éppen kell némi többlet, amiből tud gazdálkodni.
Sziasztok.
Kb. egy éve valósítottam meg az akku töltő ideálomat. Nem egy nagy durranás de nagyon elégedett vagyok vele. A töltő egy 5 amperos laptop táp, beállítva 14,4 voltra. Zárlat védelem már benne volt, a fordított polaritást pedig egy dióda és biztosíték védi. Ami teljesen az én tervezésem az a kijelző része. PIC12F675 figyeli a töltő áramot és 6 fokozatban mutatja a töltés erősségét. Úgy terveztem hogy bármilyen akku töltőre könnyen fel lehessen szerelni. Folyton olyan töltőbe botlok aminek nincs áram mérője, ezért csak reménykedni lehet hogy jó a csatlakozás és tényleg van töltés. A NYÁK teljesen egy oldal szerelésű, ezért könnyen fel lehet ragasztani a töltő dobozára. A töltés erősségét a csipesz vezeték feszültség eséséből számolja ki. Három szál vezetékből kettő megy + - tápnak, a harmadik szál pedig a negativ pórus csatlakozástól kb. 30 cm-rel kell csatlakoztatni. Ez a méret másfeles vezetéknél érvényes. Valójában ki kell tapogatni hol a jó. Ha valakit bővebben érdekel a kapcsolás annak zippelek némi infót. Üdv. Laczo
MÉH telepeken gyakran találni fordulatszám szabályozható porszívókat. Egy ilyen szabályzót a primerkörve sorosan beteszel és kényelmesen tudod állítani a kimenő feszültséget. Klós ára kb 100 Ft )
Szia! Működik, de a kényelmes egy kicsit túlzás. A fázishasítás fűti a trafót.
Az egyik ismerősöm spéci töltőt szeretne 36V-os villamosbicajához. A 3 aksit külön-külön akarja tölteni. 14,3V-ig konsztans árammal, majd ezután 13,2V-on cseptöltéssel szeretné tartani mindháromat. A kérdésem: érdemes-e ilyen (háromas) töltőt késziteni, szemben a 3 sorbakötött aksit hasonló töltési feltételek mellett töltővel?
Ha valoban 3 akkubol adodik össze a 36V, akkor érdemes balanszolni ( külön figyelni és tölteni a 3 akkut).
Azonban az az érzésem, hogy azokban is sorba vannak kapcsolva a cellák, igy ott is legalább mérni kellene a cellafeszültséget, amihez ha nem férsz hozzá, akkor felesleges bonyolitani a kérdést.
Sziasztok!
Tudnátok ajánlani valamilyen töltő-kapcsolást egy ilyen típusú zárt-ólomsav ciklikus akkumulátorhoz? Bővebben: Link Szobai üzemre lenne áramkör tesztelésre meg hasonlókra, csak utántöltés céljára. Köszi szépen!
Én is hasonlóan látom mint te. Most még az a kérdés, hogy
1. (aksira szabott töltés)) 2 feltöltött akku + 1 beteg 2. (soros töltés)) 2 kicsit töltött akku +1 beteg közül melyik a jobb? 2.) esetben sem ürül le a 2 jó aksi kritikusan haszálat közben, mert a műszerfal jelzi a töltöttséget és az inteligens elektronika kikapcsolja a motrot. Gondolom ekkor sem károsul a két jó akku. Ha valaki másként látja szóljon!
Ez nem fog menni. A döglött akku tönkretesz mindent hiszen mind sorba van kötve, és valennyi áramnak át kell folynia minden cellán a döglöttön is. Ha laptopban egy cella bedöglik a maradék 11 sem tudja müködtetni a gépet.
Az elektronika általában 3,2V/cella kapcsol le, ha nincsenek kivezetve a cellák, akkor 10 cella esetén ez 32 V. Ha 9 cella teljesen töltött az kb. 9x4=36V azaz csak 4V-l több mint a kikapcsolás szint. A baj, hogy ha ilyen akkut leterheltsz igen nagy lesz a belsö ellenállása (a döglött cella miatt) azaz egy motor alig fog huzni holott 36V-t kap.
Sziasztok!
Laikusként kérdezem, hogy a hozzáértőknek mi a véleménye erről a töltőről? Vagy inkább próbálkozzak meg építeni egyet? Köszönöm!
Jónak néz ki, főleg ennyiért. 110 voltos dugó van rajta. Utána kell nézni jó e 220 voltra.
A leírásban az van, hogy Socket Standard: Euro plug és Input Voltage:90~270V 45~65Hz
Tehát elméletileg használható nálunk.
Különben kiakaszt. Miket szenvedtem mire megcsináltam az enyémet és többe is került. Ez meg tud mindent és még erősebb is.
![]() Persze azért az alkotás öröme...
Sziasztok!
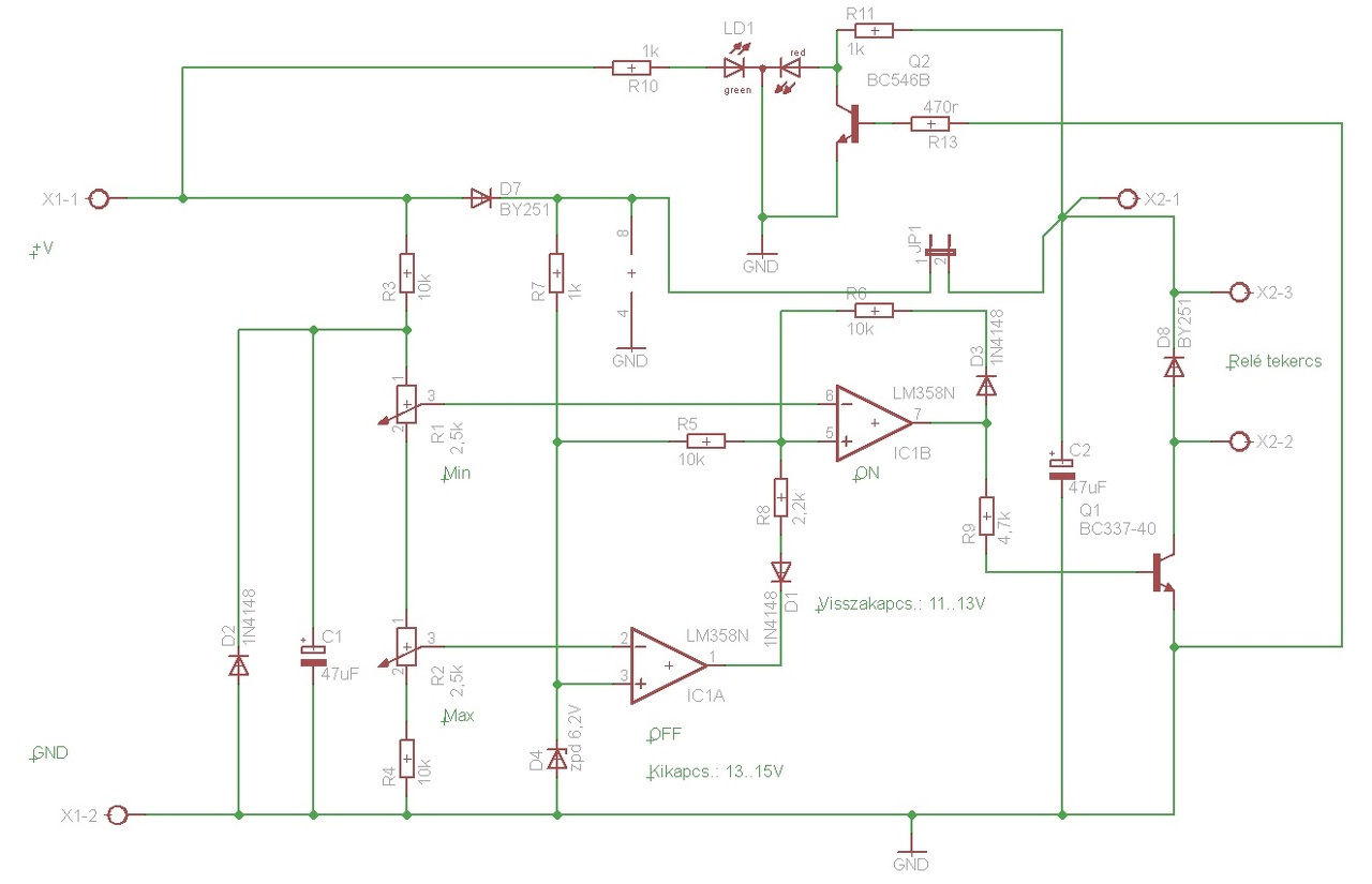
Szeretnék egy kis segítséget kérni! Megépítettem az ebbe a topicban talált CHG-CMP2-sch.png kapcsolási rajzot annyi változtatással, hogy tettem rá egy DUOLED-es kijelzőt és annyiban alakítottam át, hogy a relé táplálása a töltőtől menjen ha meghúz, de egy jumperrel vissza alakíthatóra csináltam. A relé egy 12V-os autó relé Le akartam tesztelni egy kis akkuval, de nem azt csinálja szerintem amit kéne. A következőt csinálja a kapcsolás. Ha az akkut a bemenetekre kötöm a töltő helyére (mintha a töltő lenne ott, mint fesz. forrás) a relé magas hangon zúg. Ha az akku helyére kötöm akkor mélyebben zúg mint egy rossz csengő. Érdekes volt, hogy rámértem az LM358 bemeneteire és kimeneteire. A potmétereket csavargatva változik a feszültség a 2-es és 6-os bemeneten, a 3-as és 5-ös bemeneten kb. ugyanakkora feszültség van (6,3V), a kimeneteken viszont nem változik a feszültség a potméterek állítására. Egyiken sem. Ma a relé jól működik azt kipróbáltam külön. Az akku bemenetre (a kétpólusú sorkapocs) egy kis kapcsolóval megy a fesz. az akku kapcsolódásról. Ha ezzel kikapcsolom az idfe érkező feszt, akkor a LED piros, ha bekapcsolom, akkor sárga színű. Lehet rossz az LM358 esetleg? Ha kell megmérem amit javasoltok és leírom. Köszönöm a segítséget előre is! |
Bejelentkezés
Hirdetés |


















