Fórum témák
» Több friss téma |
Fórum » Akkumulátor töltő
Nem kis irigységgel írom: Boldogok akiknek jutott !
Én is megkaptam.
A tervezés és a kivitelezés is profi munka! Az ügyintézésért (tájékoztatás rugalmasság csomagolás stb..) is maximális elismerés illeti Alkotó fórumtársat! Ezúton is köszönök mindent!
Most már a valóságban is létezik Proli007 kapcsolása az én panelterveimmel és elképzelésem szerinti konstrukcióval.
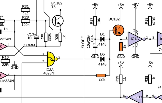
Az előlap ideiglenes, csak a tesztelés miatt hoztam létre (általában megkönnyíti a méréseket egy előlap, tehát megéri a ráfordított időt). Ebben a mérés is benne van, ami alapból nem része a töltőnek, de éppen erre van optimalizálva a mérés előkészítés. A tesztek alapján egy apró módosításra szükség volt, amit a tervező nagyon korrekt módon meg is tett. Az első panelokba ez utólag kell "belepatkolni", de az új szériába már bele fogom tervezni. Mindenféle tesztet elvégeztem, ami eszembe jutott, és mindenben kifogástalan a működés. Sem a rövidzár, sem a fordított polaritás nem okoz semmilyen gondot, figyel erre az áramkör.
Ezek milyen +alkatrészek?
1 tranzisztor és 1 ellenállás
A labortápegységes fórumtémában szóba került az ellenállások hőstabilitása, és a túlméretezés. Itt ennek sokkal kisebb jelentősége van, de ebben is van egy sönt. A névleges 5 A áram esetén a 0,11 R-os söntön 2,75 W hő termelődik. Ehhez képest 20 W terhelhetőségű a beépített sönt-egység, ami jelentős túlméretezés.
Kb. 10 perces maximális áramú terhelés esetén, kb. 55 °C a sönt ventilátoros hűtés nélkül (a tesztek alatt nem volt kényszerhűtés). Ez még tapintható kézzel, de már határozottan melegnek érezzük. De a sönt kialakítását igyekeztem okosan kitalálni, ezért akár hűtés nélkül is képes jól funkcionálni. A korábbi fotókon lévő elhelyezés elsősorban a kényelmes tesztelést szolgálta. Ha beépítésre kerül a töltő valamilyen dobozba, akkor azt célszerű megfordítani, hogy a sönt legyen felül.
Igen, azt felfedeztem - de a kérdés az volt: milyen + alkatrészek? A valódi kérdés: és az áramkör mely részét képezi?
A hozzászólás módosítva: Jan 2, 2019
Még nem készítettem el a teljes dokumentációt, de elöljáróban csatoltam neked az érintett részt.
A mellékleten narancs-sárgával kiemelt részlet a módosítás. (Kipróbálva és tesztelve.)
Néhány korábbi érdeklődőnek nem jutott panel, ezért most a már módosított változatból újra gyártatok. Aki kedved érez magában ilyen töltő építésére, azt biztatom keressen meg, mert a töltőhöz, és a mérőegységhez is tudok -majd- panelt adni.
A hosszú hengeres távtartókat Te készíted? Ha igen, hogyan, miből? Roppant praktikusnak találom....
Találtam az utcán egy szó szerint kötözésre használt 5 mm-es huzalt, ami összetekeréssel feszítettek meg (ezt az összetekert darabot hoztam haza). Nem kis munkával nagyjából kiegyenesítettem, majd 8 db 70 mm-es darabot vágtam belőle. Ezeket utána gondosan kiegyengettem, és fúrógépben megcsiszoltam a durván rozsdás felületét (két befogással darabonként). Pontos hosszra köszörültem (69,5 mm). Kifúrtam a végeit, majd M3-as menetet fúrtam bele. Ez az egész móka kb. 2 órát vett igénybe, tehát egyáltalán nem egy szapora dolog.
Másik áramkörnél, de a távtartókhoz hozzászolva én úgy oldottam meg, hogy a bauhaus áruházban vettem 6 mm-es alu csövet s azt vágtam méretre. A csőbe lencse fejű csavart hajtottam, mert 4 mm a furat benne, így nem tudtam menetet vágni bele. A cső 1 m, s kb. 400 Ft volt.
Modellboltokban is lehet alu csövet venni, pl.: Bővebben: Link
Igen, tudom. S kis barkács üzletekben is.
4-es furatba ideálisan lehet M5 menetet fúrni. Csak egy ekkora csavarnak már nagyobb a feje, de ez akár még jól is mutathat.
Csalóka lehet még a stabilitás, mert az M5-ös csavartól megszokott erőnek csak a töredékére számíthatunk itt, mert a cső terhelhetősége lecsökken a menet miatt.
Igen, pont ezért használtam én is lemezcsavart.
Szia.1m-es menetes orsó M4-es kb 80Ft volt nemrég ,és elég stabil csak dupla anya kell.
A hozzászólás módosítva: Jan 2, 2019
Elcsúsztunk a távtartók világába. Ha még van ehhez hozzátenni való, akkor van erre egy dobozolós téma, ott lenne jó folytatni.
Szia!
Elvégeztem az ajánlott módosítást.
Ez is egy ügyes megoldás. Ne feledd el a diódát ellenállásra cserélni.
Nekem kényelmesebb volt alul szerelni.
És el kell vágni az eredetileg D1, D5, D6 vezetősávot, ami az IC1-től megy a diódák felé az IC1 1. láb után valahol tetszés szerint.
Üdvözöllek ! Ha már szóba került...! Szeretném annyiban átalakítani a kapcsolásodat, hogy találtam itthon egy deprez műszert amit árammérőként kívánok használni, és a feszt egy Ebay-es 3digites panelműszerrel mérném. Ez _csak_ annyiban változtat a kapcsoláson, hogy a erősáramú részről az ellenállások meg a kondi elmarad (a sönt természetesen marad a helyén !)https://www.ebay.com/itm/0-56-3-Digital-DC4-5-4-7-5V-30V-Voltmeter-...id%3A1
Rosszul gondolom ? A hozzászólás módosítva: Jan 4, 2019
Ez nem deprez, hanem lágyvasas műszer, a skálázása nem lineáris.
Saccolónak jó lesz (remélem) lágyvasasként is.
![]() Csak a sönttel leszek egy kissé bajban, mert azt nem találtam hozzá . A hozzászólás módosítva: Jan 4, 2019
Azt a műszer méréshatára és a belső ellenállása alapján magad is tudsz méretezni. Csak a teljesítményére is figyelj, le ne égjen.
Hello! Ez a műszer, a skálalap alapján alapból 5A-es végkitérésű..
Akkor lehet keresek másikat. Ez meg jó lesz a szulfátoldóhoz abban úgy is 5A-es a diódahíd.
Ez meg a wikipédia szerint úgy is egy lomha játékos. A másiknak meg elég elvetemült a skálázása...
Szia, ezzel sem jársz jobban. Ehhez kellene egy 400/5 amperes áramváltó, mert ennek is 5 amper a végkitérési árama, mint a másik, "kopasz" skálásnak.
|
Bejelentkezés
Hirdetés |





















