Fórum témák
» Több friss téma |
Fórum » Akkumulátor töltő
Csak okulás végett írom le a tegnap esti bénázásomat . Készítettem egy tirisztoros töltőt , és éppen büszke voltam magamra , hogy három óra alatt elkészült , amikor is élesztésnél nem tudtam beállítani a töltési áramot és feszültséget sem . Mentségemre pont tizenkettőt ütött az óra . Reggel a homlokomra csaptam , hogy Úristen , hát a labortápról nem is fog menni , hiszen nincsen meg a bejövő 50Hz ripple , ami a tirisztort vezérléséhez kellene .
Na, hátha jó lesz ezek után. Érdemes volt neki állni. Jó érzékkel, pont oda nyultál, ahol a kontakt-hiba lehetett.
Sziasztok. Ennek a töltőnek a rajzát keresném vagy megoldást arra hogy lehetne korszerűbbé tenni. Köszönöm.
Hú de régen láttam ilyet!! UTTA töltő
Ezeket ha jól emlékszem a Sasad Mgtsz gyártotta.Sajnos rajzom nincs hozzá pedig egyszer javítottam ilyet. Emlékeim szerint volt hozzá egy Z80-as processzoros "upgrade kit" amit a régi fiók helyére kellet tenni. Van egy cég (a nevét nem merem ide írni) az Ozorai utcában, és a tulajnak volt a találmánya a procis vezérlés. Keresd őket talán még van valami dokumentumuk hozzá.
Szervusz.Csak laikus ként rá googliztam.Az elektrotanya 10 éves hozzászólásaiban valaki feltette, de oda nincs regisztráciom így itt kimerült az tudomány.Viszont a Z80-as vezérlőről egy doc-ot találtam.Van benne elérhetőség is.Csak hogy még üzemelnek-e az jó kérdés.
A hozzászólás módosítva: Feb 5, 2019
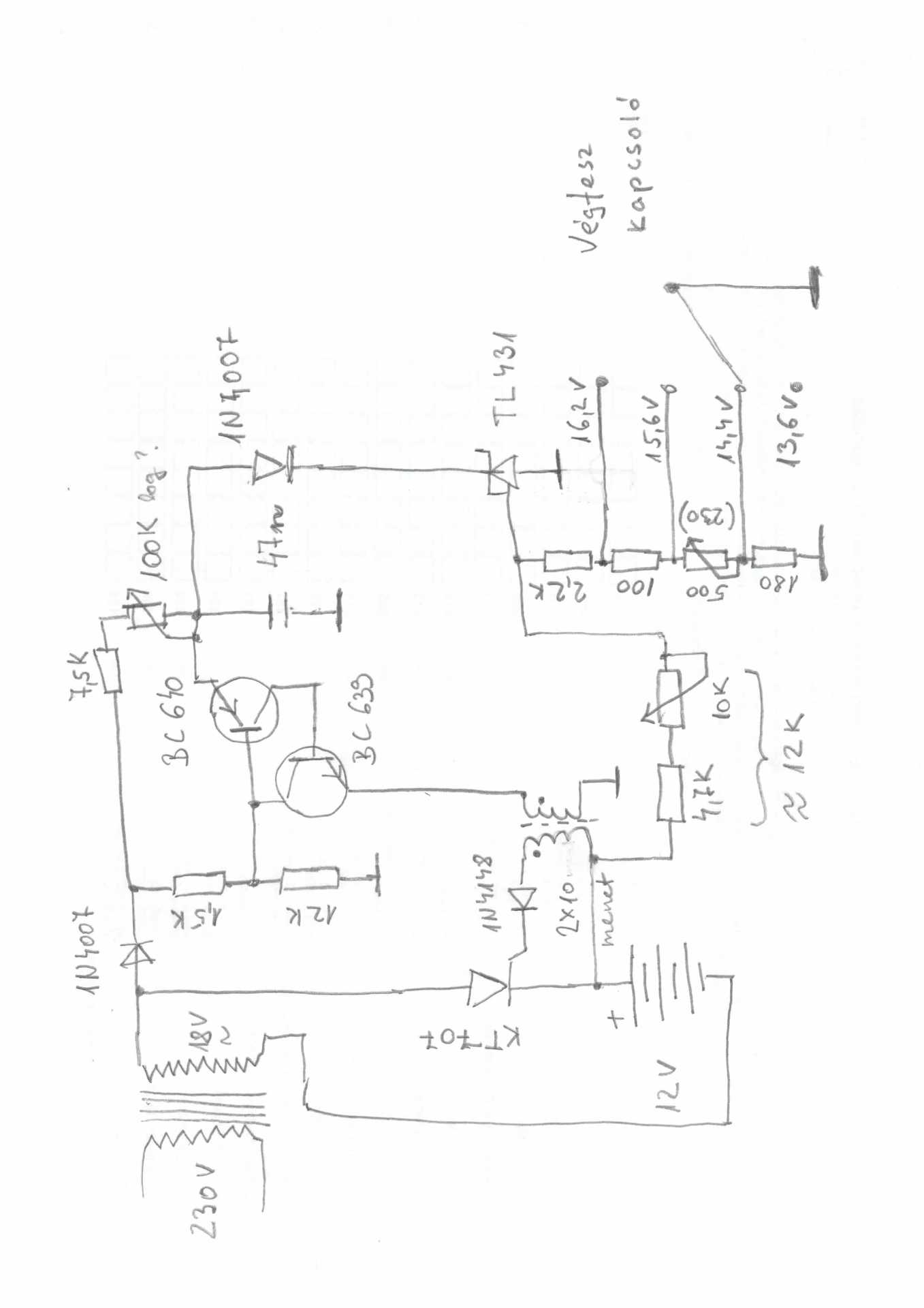
A rajz fenn van UTTA 90/125 (60/100)-ként, de szerintem hiányzik belőle 4 oldal középről - pdf-ként van fenn. Valamikor egy nagy A0-ás méretű rajz lehetett, elkezdték másolni - felső részt 4 oldalként, alsó részt szintén 4 oldalként, közepe kimaradt, így kuka az egész.
Értem.
Mondom komolyabban nem néztem utána. Csak elalvás elött (későn értem haza) gondoltam felnézek ide és keresgettem egy kicsit.
Sziasztok! Javítanék egy SAL SMC33 (Somogyi Elektronic) akkumulátor töltőt. A bibi ott van, hogy a szekundér szabályzási körben van egy 8 lábú IC melyről finoman forrasztó pákával le lett babrálva a felírat. Sejtésem szerint vagy LM358 vagy LM393 lehet (SMD). Ha valakinek van ilyen töltője és volna szíves 2 csavart feltágítva szétkapni és megírná az IC típusát nagyon örülnék. Vagy, ha van valakinek kapcsolási rajza hozzá s megosztaná, szépen megköszönném.
A hozzászólás módosítva: Feb 6, 2019
Igazából valami értelmes töltőt kéne belőle gyártani 12 és 24 voltra. Ha valaki tud rá megoldást megköszönném.
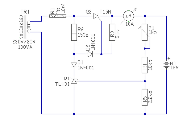
Szia, Ha tirisztoros volt, akkor maradnék annál a megoldásnál, mert a fázishasítás miatt magasabb a trafó feszültsége, PWM nélkül, csal el disszipálni lehetne, ami nem gazdaságos, nagy hűtés kellen hozzá. Van itt fentebb tirisztoros rajz, az elég jó szerintem, mert A-t, és vég feszültséget is lehet állítani rajta. Az, hogy 12, vagy 24 azt egy ellenállásosztó megoldja, mert színuszt lehet szeletelni szépen. De ha emlékeim nem csalnak van egy olyan rajzom valahol elmentve, ha nem boldogulsz előkeresem. Itt van egy.
A hozzászólás módosítva: Feb 6, 2019
Megköszönném azt a rajzot.Igen tirisztoros a töltő.
A hozzászólás módosítva: Feb 6, 2019
Itt egy voltage controller, ebből is lehet ötleteket venni.
A hozzászólás módosítva: Feb 6, 2019
Köszönöm. Átnéztem de ha lenne nyákterves dolog az lenne a legjobb mert akkor meg is tudnám csinálni.
Ez akkor méri az akkufeszt amikor nulla a töltőáram ?
Szerintem 50Hz -nél nincsen jelentősége, a phase comp, a 0 átmenet érzékeléséhez kell, ahhoz képest csúsztatja el a bekapcs időt, ezze csökkeni a töltő feszt. / De itt a komplett leírás hozzá.
A multkorában írtam talán, hogy az egyik enverteres töltőm felrobbant, nem voltam benne biztos, hogy fel tudom éleszteni, de végül sikerült, de az 10 A-rel kezdi a töltést, a kisebb akksik nem igazán értékelik találtam egy 5A -es töltőt, nem egészen 10€-ért. Próbaképpen megvettem, ma érkezett, elég kellemes tapasztalataim vannak vele. Kíméletesen tölti a kis 12V -os "szünetmentes" /zárt, felitatott savas, akksikat is, s 14,7V -nál tényleg lekapcsol. Van mellette egy pulse charging funkció is, ami szintén tökéletesen működik.
Sziasztok!
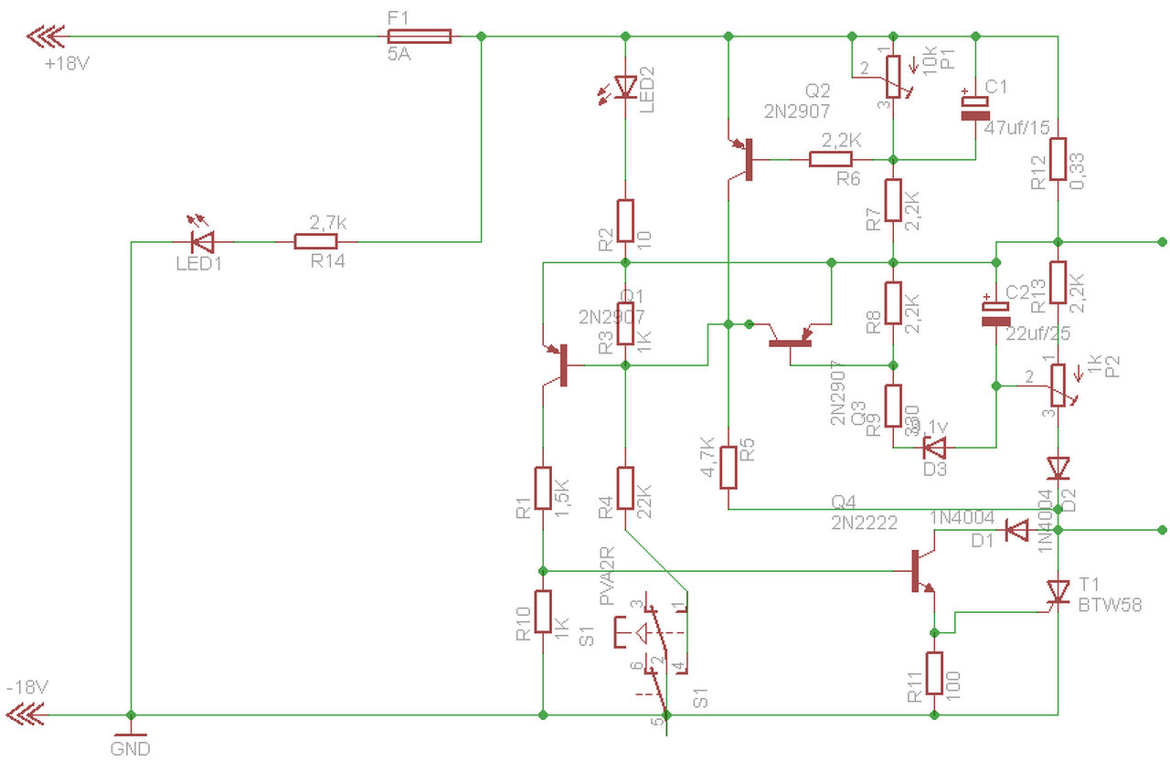
Összeállítottam deszkamodell szinten ezt a töltőt. A 100K helyett sokfordulatos 500K-s trimmer van berakva, de így is óvatos állításra nagyot változik az áramerősség, főleg 2.5A körül. A beállított végfeszültség pár perc alatt elmászik felfelé akár 0,2-0,3 V-ot is. Mi lehet a hiba?
Köszi, és a linket is !
Szia, Itt az eredeti rajz.
Szia!
Valójában ehhez a töltőhöz szeretnék potis áramállítást, hogy kis helyen elférjen, ne kelljen 3-4 izzót alkalmazni R1 helyett, ill. átkapcsolhatóan lehessen változtatni a végfeszültséget minél egyszerűbben. 14.4 V felett így könnyen tudnám csökkenteni a töltőáramot. Próbáltam primer oldali fázishasítással, de nagyon hangos. A hozzászólás módosítva: Feb 9, 2019
Bocsi, összekevertem a 2. képet! De már törölni nem tudom.
Erről van szó.
A Q2-R12 közötti rész kell ráültetni a rajzodra. Ilyen egyszerű elektronikával nem tudjuk megvalósítani a CA/CV töltési fázisokat Constants Ampere / Volt
Nekem bőven elég, ha a beállított végfeszen gyújtogat a tirisztor amíg lecsökken a töltőáram, átkapcsolom a TL431-gyel a végfeszt (ahogy az első rajzomon van), és lecsökkentem az áramot amíg eléri a 15.5-16.2 V-ot.
Hello! Az nem szép a kapcsolásban, hogy a TL431-nek szüksége van minimális katódáramra. Adatlap szerint ez 0,4-1mA is lehet. A rajzon a katódot a PUT töltőköre próbálja táplálni. Így ez nem korrekt megoldás. Minimálisan tegyél egy ellenállást a TL katódja és az aksi pozitív pontja közé. Pld egy 2,2k ellenállást.
Szia!
Beraktam a 2.2k ellenállást, de el sem indult. Kivettem az ellenállásnak a TL431 katód felőli végét, így elindult. Hozzáérintettem a katódhoz, leállt. Kössem a katódot a tirisztor gate-jére?
Nem. Valószínűleg az a gond, hogy a 18V AC csúcsértéke kb. 25V.míg az aksi csak 12V. Így a dióda nyitva van. Kösd a 2.2k másik felét az 1.5k-7.5k közös pontjára.
A hozzászólás módosítva: Feb 9, 2019
Csak a rajzodon nincs lekötve testre az akku negatívja?
Sziasztok! Egy megerősítést vagy cáfolatot szeretnék kérni. Adott egy hagyományos, régi, trafós autóakkumulátor töltő. Le van szakadva a töltővezeték végéről mindkét csipesz, mindkét vezeték fekete színű. Multiméterrel az egyik vezetékben pozitív (+) feszültséget mérni a másik vezetékben negatív (-) feszültséget mérni. Helyes-e, hogy az új csipesz pozitív jelzésű csipeszét a pozitívnak mért feszültségű vezetékre, a negatív jelzésű új csipeszt pedig a negatív feszültségnek mért vezetékre helyezem fel? Töltő esetében nem kell ezt máshogy, igaz? Inkább kérdezzem meg a sokak számára triviális dolgot, mint hogy felrobbantsam az autó akkumulátorát. Köszönöm szépen!
Szia!
A kiegészítés annyi csupán, hogy egymáshoz képest méred, gondolom. A + pólus vezetékét a csipesznél pedig jelöld még egy piros műanyag csővel vagy hasonlóval. Mérhetsz még úgy is, hogy az akku negatívhoz hozzákapcsolod az egyik töltő vezetéket és ehhez a ponthoz képest méred az akku + pólust, illetve a szabad töltő vezetéket. Ha egyformák a mért feszültségek polaritásai, akkor jó a csatlakozás. A hozzászólás módosítva: Feb 10, 2019
|
Bejelentkezés
Hirdetés |






Ezeket ha jól emlékszem a Sasad Mgtsz gyártotta.

















