Fórum témák
» Több friss téma |
Fórum » Akkumulátor töltő
Szia Csaba!
Én elég régen megépítettem ezt a Rádiótechnikás kapcsolást. Van benne egy két hiba sajnos, azért nem áll le magától. Nekem működik azért, nem kell semmit változtatni a gate meghajtásán a tirisztornál. Én a 10A-es kisütő árammal csináltam meg a végén. Ha érdekel még, és ha van hozzá türelmed akkor megkeresem mit módosítottam. Amúgy ez a kapcsolás a terhelés alatt méri meg a kapocsfeszültséget és ha felette van a beállítottnak akkor áll le. Szulfátos akkura van kitalálva; ezért normális ha magasabb a kapocsfeszültség töltés folyamán. Nekem bevált különben, de én is majdnem sutba dobtam. Oszcilloszkóp anno nagyon sokat segített; és a cikkben lévő ábrák is fedik a valóságot többé kevésbé. üdv.
Szia!
Bocs, hogy nem fogalmaztam világosan! Az általad föltett töltőt nem erről a tápról akarom működtetni. Olyan kütyüt akarok, ami több fix feszültségű táp + külön 7,2V 300mA-es töltő. Tehát két külön áramkör, ami közös trafó-egyenirányító-pufferről megy. Rámértem a trafóra: AC 13,2V Egyenirányítva, pufferelve: DC 18,66V. Erről a 18V-ról kellene működnie a töltőnek. Gondolom a 2,2 Ohmot ehhez már növelni kellene (mégsem 9V) és talán még mást is, de ehhez már "buta óvodás"vagyok. Légy szives segíts az átméretezésben! Egy váltó kapcsolót majd beleteszek és vagy töltő, vagy tápként fog működni. Előre is köszönöm a segítségedet!
Nem jó az irány..
- Magasabb feszültségről tud működni változtatás nélkül a töltő ás a táp is, csak nagyobb lesz a hőtermelés tehát a hűtőborda igénye. - Nem csak a feszültség számít, hanem a terhelőáram és a puffer kapacitása, mert attól fog függni a hullámosság. (Van a számításához segédlet is itt.) - Ha fix tápfeszeket szeretnél egyszerűbb több stabit alkalmazni. Olcsóbb mint a kapcsoló. Ugyan ez vonatkozik a töltőre is. értelmetlen kapcsolgatni, ugyan arról a pufferről fixen megépíted a tápot is és a töltőt is.
Üdv!
Az lenne a kérdésem,hogy javított-e már,vagy szedett-e szét valaki ilyen töltőt, mint a képen. Egyik haverom hozta,hogy hulladék lerakóból kukázta és nézzem már meg hogy működik-e? Közép megcsapolásos trafó van benne,egy kapcsolóval lehet állítani 12-24V között. Mindkettőben egy 50A-os egyenirányító híd van, amit már szerintem maszekon rakhattak bele. Az nem tiszta,hogy a trafó szekunderén meg van a 13-14v, valamint 25-26v, de ha rajta van az egyenirányító híd, akkor már csak 11,5 és 22v körüli Dc feszültséget tudok a kimeneten mérni, azt is csak a kapcsoló max állásában. A Min.állásban még kevesebbet. Ez így normális,vagy máshogyan lehetett egyen irányítva?
Hello! Trafó és egyenirányított feszültséget, terheléssel célszerű mérni, vagy analóg hideg műszerrel.
De a műszer a hullámforma miatt, nem fog pontos értéket mutatni. Ha 12V váltót egyenirányítva, ugyan úgy kb. 12V egyent kapunk. Viszont a diódahídnak vannak veszteségei. Azt is figyelembe kell venni. Valamint azt, hogy a műszer valami középértéket fog mutatni, viszont az egyenirányított jelnek ugyan úgy van csúcsértéke, mint a váltónak. Tehát ha Te 11V-ot mérsz, attól még fog folyni töltőáram, hiszen a jel csúcsértéke ennél sokkal magasabb. De csak abban az időpontban fog töltőáram folyni, amig a trafó pillanatnyi feszültsége magasabb mint az aksi feszültsége.
Szia!
Köszönöm,így már világos. Igaz,digit multival mértem és terheletlenül. Holnap megmérem terhelve, de akkor ezek szerint jó bele az egyenirányító híd.
Bocs,hogy belevau,tegyél rá egy aksit és nézd van e töltőáram és emelkedik e a kapocsfeszültség,ha igen,akkor jó.Ebben a töltőben a "töltés szabályozást" a trafó végzi,ezért annyi a fesz.
Köszi,így terveztem, de ez már holnapra marad.
Szia! Csatlakozom az előttem szólókhoz egy kiegészítéssel. A másodikat volt "szerencsém javítani.
Ritka undorító anyaggal van tekerve a trafója, a váltókapcsolóra menő Faston csatlakozóban jó kis átmeneti ellenállás keletkezett, érdemes ezeket átnézni.
Szia! Köszi a tippet. Melyik váltó kapcsolóra gondolsz? Amelyik a 12-24v-ot kapcsolja,azt már cseréltem,mert az eredeti szét égett.
A kapcsolóra menő vezetékek Faston dugós saruba vannak krimpelve. Ezek a saru-vezeték
kontaktok tudnak idegölő hibákat okozni. Lehet terheletlenül észre sem veszed. Ezért is célszerű akkumulátorral mérni, ha már mindent átnéztél. Egyébkén a fokozatkapcsolón kívül nincs más szabályozás benne, tehát a használónak kell figyelni a töltési végfeszültséget. A kapcsoló szétégését okozhatta a fent említett kontakt hiba, ez szokott melegedéssel járni. A kapcsolóérintkezőknek elvileg bírnia kell. A hozzászólás módosítva: Nov 8, 2020
Igen,ezt tapasztaltam. Tettem rájuk másik sarut,szorosabb lett az érintkezés. Előtte mind lötyögött.
Sziasztok! Vettem egy akkumulátor töltőt (DECA Class Booster 150A). Annyira amatőr vagyok a témában, hogy azt sem tudom, hogyan kell használni. Nem szeretnék semmi galibát összehozni, úgyhogy segítséget kérnék. Hogyan kell ezzel a masinával biztonságosan autó akkumulátort tölteni? Melyik gomb melyik állásba legyen? Köszönöm megtisztelő segítségeteket!
Min használd. Annál jobban nem kell tölteni egy aksit. Ha megy gyorsan/nagy az aksi akarsz indítani akkor a max jelen mehet a töltés. A startot használd csak. 100A megzavarni egy aksit nem éppenséggel jó dolog.
A "MIN/MAX" kapcsoló valószínűleg a töltőáramot állítja be. Ha nem sietős a dolog, használd a "MIN" állásban.
A másik kapcsolóra végképp csak egy határozott talánnal tudok szolgálni mert a letölthető használati utasítás enyhén szólva nem ehhez a készülékhez készült. "START" = bikázó funkció, "CB" (Car Battery ?) = akkumulátor töltés. Ami viszont nagyon fontos, hogy a bikázó funkciót csak akkor szabad használni az autón, ha az akkumulátor a rendszerben van.
Igen, én is csak találgatni tudok, mit jelenthet a start, ill. cb felirat. Ezért lenne jó tudni, melyik a töltés, és melyik a bikázás funkció a kettő közül! Köszi
B) BATTERY CHARGER/BOOST START switch. / B) Akkumulátor töltés / starter gom
D) Output amps adjustment (charging current). / D) Amp szabályozás D= Min /max kapcsoló B= Start /CB kapcsoló használati utasítás minden nyelven egybe A hozzászólás módosítva: Nov 20, 2020
Ezek szerint a baloldali (start) állás=akkumulátor töltés, és a jobboldali (CB) állás= bikázás?
Hát szerintem pont fordítva! Csatoltam képet a leírásból.
Inkább fordítva. Bikázás (START) / töltés (CB [Charge Battery]).
Végre egy egyértelmű használati útmutató! KÖSZÖNÖM!
Sziasztok!
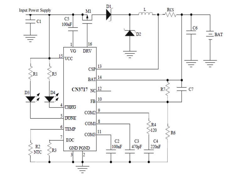
Egy másik topicban ajánlották nekem a képen látható akkutöltő kapcsolást. Ez a kapcsolás ólom akkumulátor töltésére alkalmas és maximum 5A töltőárammal. A kérdés az, hogy a kapcsolás módosításával meg lehet-e emelni a töltőáramot? 80Ah-s aksihoz kellene. C/10 töltés esetén is legalább 8A kellene. Egy indító akku is legalább 55Ah, ez a kapcsolás, ha jól gondolom már azt sem tudná 100%-ban feltölteni. Illetve, ha ez nem alkalmas arra, amire nekem kell, tudnátok-e ajánlani egy automata akkutöltő kapcsolást, ami 3 fokozatban tudja tölteni az aksit? A legtöbb kapcsolás, amit találok, az LM317 stab ic-vel van felépítve. Ezt a nagy áram miatti komoly hő veszteség miatt elkerülném. Arra gondoltam, hogy egy ILYEN konverterrel építeném fel a tápegységet, aminél tudnám szabályozni a kimeneti feszültséget és korlátozni a kimenő áramot.
Kisebb árammal is fel lehet tölteni az akkumulátort, csak tovább tart. Abban sincs világos álláspont, állandó árammal érdemes-e tölteni. Pl. a járművek sem így töltenek, hanem a feszültséget igyekeznek egy viszonylag állandó szinten tartani, és az akkumulátor pillanatnyi feszültségétől függ mennyi lesz a töltóáram. Ebből adódóan az áram folyamatosan változik, csökken ahogy töltődik az aksi.
Akármilyen kis árammal fellehet tölteni 100%-ra, csak sokkal hosszabb a töltési idő. Általában a töltő feszültséget változtatják, nem a töltő áramot. Az áram az akku töltöttségétől függően töltés közben változik.
Tartozik a rajzhoz alkatrész felsorolás is? Mert több alkatrésznél csak betű és számjelzés van, érték nincs.
M1, D1, D2, L és RCS cseréjével, illetve RCS fokozatos váltásával elég nagy áramtartományra alkalmassá tehető ez a töltő. Akár 0,1-től 100 A-ig. ![]() Idézet: „Egy indító akku is legalább 55Ah, ez a kapcsolás, ha jól gondolom már azt sem tudná 100%-ban feltölteni.” Lassabban is fel lehet tölteni egy ólomakkut, csak türelem kell hozzá. Bolti töltőkre ráírják, hogy 4 Ah-tól 120 Ah-ig. Igaz, a 4 Ah-snak kicsit sok a 4 A, 120 Ah-snak meg hosszú a töltési idő. Egyes automata töltők a töltőfeszültség figyelésével kis akkuknál képesek lejjebb venni a töltőáramot.
Ha jó olyan is ami készen van akkor egyszerű a dolog:
https://www.hestore.hu/prod_10038117.html Szabályozható a kimeneti feszültség és az áram is. Ha nagy az elvárás akkor aktívan hűteni kell. De, ha komolyan kell egy tényleg jó töltő, akkor egy processzoros gyárit vegyél. Nekem 5A-es van és a 100AH akksit is simán feltölti, de idő.Bővebben: Link
Szia, A jó öreg tirisztoros megoldás miért nem jó? Annak van a legkissebb disszipációja, pontosan be lehet állytani a töltési végfeszültséget, az áramot, nem beszélve a szabdalt színuszok miatt a rippje nagyobb, így a szulfátodást is gátolja.
|
Bejelentkezés
Hirdetés |
















