Fórum témák
» Több friss téma |
Fórum » Akváriumvilágítás
Témaindító: casnicasrl, idő: Jan 4, 2010
Témakörök:
Hu....a sárgaság a vidó minősége meg a rossz kamerabeállítás lehet. Egyébként nem olyan a víz szine mint a videón, vagy a képeken. Igen azt hiszem az vasfa ami benne van. Esetleg vegyem ki belőle ? Az írásod második fele számomra sajnos kínai
![]() A ledeknél meg sajnos nem lehet watt/literben beszélni, hiszen a ledeknek minimális a teljesítmény felvétele a leadott fényerő teljesítményhez képest. A hozzászólás módosítva: Jan 24, 2016
Vasfát csak áztatni tudod.. Inkább dobd ki. Most volt szüret. Szerezz szőlőtuskókat. Áztasd őket.
Ez egy bevált dolog. A watt/liter persze, hogy egy viszonyszám- a HQI javára... Akkor ledbe nézz nagyobbakat. Írta itt valaki az előző oldal elején, hogy csak valamely spektrum kell a növényeknek. Kendert is csak két színnel világítják. Abban a spektrumban elég is a 900lumen. Csak a gond a víz mélységével van, és a világítás egypontúságából. Nem térek ki rá. Szűrd. Nemtudom mennyire szeretnél növényezni. Ha minden megfelel, és nem szeretnél többet, akkor EZT próbáld ki. Ha nincs algád, mindenki jól érzi magát, akkor ezzel jót fogsz tenni mindenkinek.
Köszönöm a tanácsod, megfogadom. Holnap első dolgom, hogy kidobom a vasfát.
Szőlő tőkém van, csak ki kell főzzem. ![]() A halaim egészségesek, jó az étvágyuk, jól érzik magukat ( bár nem kérdeztem tőlük ), algásodni pedig még nem vettem észre, hogy algásodna. Annyi van amivel az algaevők jól laknak. ![]() Van aktív szenem, egyenlőre akkor feltöltöm a szűrőt vele.
MIattam ne dobd ki. Azért nem algásodsz, mert nem világítassz. Ha világítanál algásodnál. Ez törvényszerű. Az aktív szenet hagyd. Ha tápozol kiszűrsz vele mindent.
Ha nem tápozol akkor is. Szenezni csak extrém esetekben. Tényleg egyszer próbálj ki egy gőzlámpát. Onnan tudnál hasonlítani.. Nem led kategória.. : ))
Akkor végül is a vasfa megy a szőlőtőke jön a többi meg marad
A jószágok rendben, a növények tápoldat mentesek, akkor végül is megy tovább a ledteszt ![]() Köszönöm a jó tanácsokat.
MIért akarsz világítást cserélni?
Tápozz. Ha megjelenik a fonal, akkor told a világítás- CO-t felfelé. Nem fotoszintetizálnak a növények. Algák előnyben. Ha a növények jólérzik magukat kompakt alatt is, nemlesz alga. Újjvé. (GA ajánlott mennyiség. Amúgy mindenből kétszeresen túltápozhatsz. Mikro, makro.
Semmi különös. Mindenki neonnal világít, vagy nem világít. Csak valami újat szeretnék kipróbálni, ennyi az egész. Ha nem válik be visszaalakítom, bár nekem már így is nagyobb a fény az aksiban mint az eredeti világítás volt.
Na talán így jobban érzékelhető a valós fényerő.
Jól látom, hogy a balról a 2. az egy cuba? Ha így van, akkor frissen raktad bele. Azon majd látnifogsz mindent.
Igen, de nem friss csak eddig a vasfa mögött bujkált. Persze nem is túl régi. Mit kell majd rajta figyeljek?
Milyen idős az akvárium? Azt, hogy nyúlik felfelé. Kevés a fény neki. Ezt a növényt nem egyszerű tartani. Mindenképp igényli a földet, és a tápozást. Ha tényleg erről a növényről van szó.
Megnyúlik lowtechbe, kb így. A hozzászólás módosítva: Nov 4, 2015
Kb 2 hónapos. Igen én is gondoltam, ezért raktam kicsit előrébb ahol több a fény.
A hozzászólás módosítva: Nov 4, 2015
Sziasztok! Egy 36 L-es akváriumnak mekkora fényre van szüksége? Az akvárium 60 cm hosszú 17cm mély és 35cm magas.
3528 as szalagból (amin 60 db van 1M-en ) ilyenből raktam 3db 60cm csíkot. Ez elég vagy több kell? Az akvárium nappaliban lesz nem közvetlen ablak mellett ,de elég világos a nappalim. Válaszokat előre is köszönöm!
Üdv!
Végül ilyen lett. 5 db 60 cm-es szalag van rajta 3528-as 60 db/m. Kérdés hogy ez elég e.
Egy akvárium fölé 20-60 lumen fényerő szükséges. 20 a kevés fényigényű növények pl anubias elég.
Neked ha jól számolom 35 literes az akváriumod, a 3528-as ledszalag 222 lumen/méter. Tehát 35 literre van 1110 lumen. Így 35 lumen/ liter világít nálad. Elég a fény, ha 6500K színhőmérsékletű szalagot vettél. Viszont ezek a növények nem a legjobb választás neked , Én anubiast vennék, mert az sokkal igénytelenebb, ezek sokáig nem fognak megmaradni nálad.
Szia! Köszönöm a választ. Igen az akvárium 36 L-es végül csak 20 L víz van benne a hátfal miatt.Nem akartam drága növényeket venni,mert még csak most kezdtem,ezek 450 ft/db az anubias 1300-1900 ig de ha tényleg igénytelenebb akkor lehet jobban járnék,majd apránként kicserélem.
2 db 20 W-os, kimondottan akváriumhoz kínált, neoncsövet szeretnék lecserélni, mert részben sokat fogyaszt, de nagyobb részben zavar a folytótekercsek zúgása. Kb 120 literes edényről van szó. kb. 70x35 cm az alapterülete.
Tanácsot kérek, van-e egyáltalán ledes megoldás? És ha igen, akkor milyen?
A fénycsöveknek amúgy is színhiányos a fényük, jobb a LED. Van vízálló szalag belőle. Olyan hosszúra vágod, amekkora kell.
Ezek speciális csövek, direkt erre a célra, közel 4 ezer/db áron. A fényükkel nincs baj, bőségesen burjánzik a növényzet. De drágák, és zajosak, ezért fogalmazódott meg a váltás gondolata.
Éppen az a kérdés, milyen legyen a szalag, és milyen hosszúval tudom elérni a szokásos megvilágítottságot? Néhány link sokat segítene, mert ha lehet elkerülném a kísérletezgetést (bevált tápegységet is keresek hozzá).
Ezt a csövet szeretném kiváltani.
A csőről viszonylag sokat lehet tudni, de a ledekről nem találok színspektrumot, amit hasonlíthatnék a csőre megadott fényskálával.
Szép napot mindenkinek!
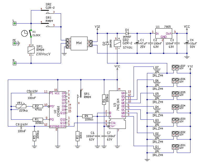
Abban az ügyben kutakodok, hogy van egy 50 literes akváriumom, ami most van építés növényesítés alatt. "Csináltam" hozzá egy LED világítást, ami 4 x 0,45m 2835 fehér LED-ből és 3 x 0,45m 5050 piros LED-ből áll. Ezt egy MEAN WELL trafó hajtja, output oldalon 12 V 5A! A LED sorok párhuzamosan vannak bekötve. Az egész egy 0,50 x 0,15 m, 5mm vastag alumínium lemezre van rögzítve a hűtés miatt. 1.: Kb 8-9 óra üzemidő alatt a lemez felső része elég meleg lesz. Célszerű - indokolt, ha felűlről egy 15 x 15 cm számítógép ventilátorral, ugyan erről a tápról meghajtva, hűteni a lemezt? 2.: Befolyásolja e a LED-ek élettartamát ez a fajta melegedés? 3.: A lényeg: szeretnék építeni, vagy venni ehhez a világításhoz egy időzítőszerűséget. Egész pontosan a világítás időzítése megoldott egy programozható konnektorról. Tehát reggel 8-kor bekapcsol és 17-kor pedig lekapcsol. De! Megoldható e az, hogy bekapcsoláskor, csak 1 sor LED kapcsoljon be, majd 10 - 15 perces eltolásokkal fokozatosan a többi sor? Aztán pedig az esti lekapcsoláskor is ugyan ez, visszafelé, mint egy napfelkelte - napnyugta imitálás. Mérsékelten tapasztalt vagyok, apróbb elektromos dolgokat már raktam össze, tudok forrasztani, nyákot is csináltam már, az alapvetőbb alkatrészekkel tisztában vagyok az elektronikában, de nem vagyok mérnök Rakok egy képet a lámpáról, hát ha érdekes.Minden segítséget köszönök! Szép napot!
Jelenlegi ismereteim alapján a legkevesebb fejfájással egy ESP-01 modul tudja megoldani a feladatot.
Szükséges hozzá egy USB-serial(TTL ) átalakító, egy ESP-01 Relay board, egy combosabb logikai MOS-FET (ami kapcsolni tudja a LED(ek) áramát), és egy 5V tápegység(akár egy 7805 is elég). Ezzel a hardverrel már megoldható a fényerő fokozatmentes szabályzása, időzítve. A melegedés természetes jelenség, a LEDszalag az elektromos teljesítmény negyedét hőtermelésre használja. Ha 5mm vastag az alulemez, a ventillátor felesleges, mindaddig, amíg a LEDek réteghőmérséklete a 60oC közelébe nem ér.
Köszi szépen. Kicsit kínai, de olvasgatok utána. Azt látom, hogy az ESP01 egy WiFi modul. Ezt nem értem miért kell, hogy WiFi-s legyen? Valamint nem dimmelni szeretném a LEDeket, hanem csak soronként kapcsolni. Esetleg valami rajz lenne ehhez, hát has jobban érteném.
A hozzászólás módosítva: Ápr 17, 2018
Hello! Valahogy így megoldható. Ha az óra bekapcsol, az SR1 bekapcsolja a tápegységet. A shift regiszter a-b bemenete magas szintre kerül, és azt lépteti be a 4060-as időzítő. A Led-sorok sorba felkapcsolódnak. Amikor az utolsó Led-sor bekapcsol, húz az SR2 és "söntöli" az SR1 érintkezőjét.
Amikor az óra kikapcsol, nem történik semmi, mert SR2 húzva van, illetve a shift regiszter a-b bemenete alacsony szintre kerül. Ezért az időzítő léptetésére, sorban kikapcsolnak a Led-sorok. Amikor az utolsó is kikapcsolt SR2 elejt és megszűnik a tápfeszültség is. (Annyi hazárd van, hogy az első Led-sor nem a bekapcsolás pillanatában fog világítani, hanem a az ütem felénél. Illetve kikapcsolás nem "szinkronizált", az akkor fog működni, mikor az ütemadó a legközelebb léptet. Ez utolsót mondjuk egy diódával lehetne szinkronizálni..) Ha "nem tetszik" a 230V-os relé, lehet helyettesíteni egy 12V-ossal is, de ekkor egy külön kis 12V-os tápegységet kell készíteni/alkalmazni hozzá.
Jaj! Elcseréltem a 4060 9-11 lábát. Kérem a tisztelt Modikat cseréljék le a rajzot! Köszi..
Köszi! Innen el lehet indulni
Majd referálok mi lett a vége.
ESP-01 relé modul, amire rá lehet tölteni egy Basic interpretert.
A WiFi addig kell, amíg be nem lövöd a programot. A dimmelés előnye, hogy szimulálni lehet finom lépésekel a fény változását, és elég egy darab nagyteljesítményű FET a szabályzáshoz. Talán még a halak is jobban szeretik. Ilyesmire gondook. Ha érdemes, nekiállok, holnapra lerajzolom. További lépés lehet a vízszint ellenőrzés, vízhőmérséklet szabályzása, ehhez már több láb használata szükéges. Ilyesmi.
Sziasztok! Új akvárium építését tervezgetem, és szeretnék egy akvárium vezérlőt készíteni, amely egy vásárolt LED lámpát is szabályozna, a vezérlés maga raspberry alapon készülne. A LED lámpa egy Twinstar lámpa. Ez a tápkábelbe DC csatlakozón bekötött dimmerrel kézzel szabályozható. Ezt a kézi szabályozást szeretném kiváltani, és fel valamint lekapcsoláskor lassan dimmelni, mint egy napkelte, napnyugta. Keresem a lámpa paramétereihez illeszkedő alkatrészeket (Operating voltage/current: DC 12V@4A), de kissé bizonytalan vagyok. Egyrészt ezt az IRF520 MOSFET modult találtam, illetve ezt a motorvezérlő modult. Ezek bármelyike jó lehet? Vagy van jobb tanács merre induljak el a gondolkodásban?
Sziasztok!
Szeretném a segítségeteket kérni. Vásároltam egy akvárium világítást, ami 24 voltos tápegységgel működik. Az normális, hogy a tápegység enyhén sípoló hangot ad ki? Mitől okozhatja a sípolást? Nappal alig hallom, de éjszaka rendesen hallható. Eddig 12 voltos tápnál soha nem tapasztaltam ilyet. A hozzászólás módosítva: Jan 16, 2022
Talán túl kicsi rajta a terhelés. Ahogy emeled, a visítás frekije is nő és egyszer csak a hallható tartományon kívülre kerül.
A sípolást leginkább a tekercs adja. Kétkomponensűbe ágyazva abbahagyja. A hozzászólás módosítva: Jan 16, 2022
|
Bejelentkezés
Hirdetés |





Szőlő tőkém van, csak ki kell főzzem.
), algásodni pedig még nem vettem észre, hogy algásodna. Annyi van amivel az algaevők jól laknak.













