Fórum témák
» Több friss téma |
Persze!
Elkészültem szépen lassacskán a főpanellal, a billenytős panellal és a megfelelő kábelekkel(ami megy a kijelzőhöz és a billentyűkhöz, ez utóbbi még nem tökéletes, csak az alapfunkciókra jó, mert 8 gombból még csak 7 van bekötve). Szóval AVR be, CPLD be, FIFO be és + táp neki. Egy villanás (véletlenszerű fehér krix-kraxok) és utána semmi a kijelzőn, csak a kék háttévilágítás. (fehér pixeles és kék ledes háttérvilágításos a kijelzőm). Ezt csinálta minden bekapcsoláskor, hát mondom tuti nem nyekkenhetett meg, mert akkor már nem is villannának fel a fehér krix-kraxok... Utána tüzetesen átvizsgáltam a kábelt és az érintkezőket, de mindent rendben találtam. Ezután a kijelző részletes adatlapját böngésztem.... és ekkor leesett ![]() Az én kijelzőmről eddig is tudtam, hogy van menne opcionálisan negatív tápfeszültség előállító áramkör (azt hiszem -15V). Átnéztem az eOscope kapcsolási rajzát és megértettem, hogy IC2 (ICL7660) ezt a negatív feszültséget hivatott előállítani és én ezt kötöttem a kijelzőm Vee lábára, ahol már amúgy is ott volt a -15V kb. Persze, hogy csak felvillant és ki is aludt. Fogtam kivettem ezt az IC-t és láss csodát egyből az egész kijelzőn az összes fehér pixel világított. Ekkor picit megijedtem, de egyből kapcsoltam, hogy az a 10k-s poti azért van ott, hogy a kontrasztot be lehessen vele lőni, tekergettem és tökéletes lett!
Szia
Kár volt kiszedni a műveleti erősítőt, mivel az AD referenciafeszültségét (offset), pontosabban a munkapontját, ennek az IC-nek ,az AD REFT- re (AD 14. láb) menő tagja végzi, el az AD munkapontjának automatikus munkapontját (hát ez elég bonyolultra sikeredet, de már nem fogalmazom át). Első lépésként szerelj mindent vissza a helyére, majd mérd meg az AD 13-14 pontja közötti feszültséget és a 10-es pontra menő feszültségeket is. Ezeket az adatokat kérem. Küld bátran noha Norberto szerint ez nem kívánság műsor.
A krixkrax rendben van, indulás után egy kicsit szemetes a kijelző, a saját szkópomban is így indul be néha.
Szia
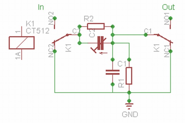
Kifejtenéd, hogy miért előnyös a húzva záró helyett a morzeérintkező? S mit földel le a morzé? Köszi.
Nem a krix-kraxszal volt a probléma, hanem, hogy utána semmit sem mutatott, csak a kék háttérvilágítás volt meg.
Mivel mínusz pár(kb -8)V-ot kapcsoltam a Vee lábra, ahol már alapból is volt -15V az opcionális negatív táp előállítás miatt. Ez nem nagyon csípte és lekapcsolta biztos.
Szia!
Nem előnyösebb, csak ilyent kaptam olcsóbban.
Sziasztok
Kérdésem van felétek Az oszcilloszkóp panelja és a BNC csatlakozó között milyen vezetékkel kel összekötni?
Árnyékoltnak kell lennie azt tuti....
De, hogy lehet-e egy "rövid darabon" koax, azt nem tudom ![]() Mert az ugye 75ohm-os hullámimpedanciával rendelkezik.... Majd az okosabbak többet mondanak
Szerintem meg ne árnyékoltat használj első körben. Minél rövidebb 1 eres vezetékekkel kösd be. Lehetőleg a két vezeték ne legyen egymáshoz közel.
Második körben jöhet a koax.
Szia
Köszönöm a tanácsot akkor eben a sorrendben
Hali
Ezt nezzetek meg: DS0201 2.8" LCD Pocket Mini Oscilloscope. Igaz az alkotas orome elmarad, de azert csak egy hordozhato szkop( 1 MHz-es). Az ara pedig nem sok. Udv Vili
Általában nem árt, ha nagyfrekvenciás és főleg alacsony feszültségű jeleket árnyékolt vezetékeken vezetünk. De nem tévesztendő össze az árnyékolt vezeték a koax kábellel. Ami a koax kábeleket illeti,impedancia szempontjából jellemzően két fajta használatos 50 ohmos
(műszerekben) és 75 ohmos (hiradástechnikában). Tekintettel arra, hogy az oszcilloszkópok bemeő ellenállása ~1Mohm ide közönséges árnyékolt elegendő.
Az rendben van, hogy morze érintkezős relét kaptál, de a fölösleges érintkezőt nem okvetlenül kell bekötni. A küldött kapcsolást elemezve semmi értelme a földelésnek.
Hisz az a szűrő passzív állapotban van. Ami a MaSTeRFoXX felvetését illeti, a direkt bemenet kivételével minden fokozatnál 3 érentkező kötődik sorba.
Nem egészen. Koax kábeleket 50, 60, 75, 92 ohmosakat, és árnyékolt kábeleket (egy, két vagy többeres, pl négy, hat, vagy nyolc) is használnak a híradástechnikában, és méréstechnikában egyaránt. Az oszcilloszkópokhoz, autórádió antennavezetékéhez kiskapacitású árnyékolt kábelt használnak, a hullámimpedanciája 92 ohm, és ez egy olyan koax (árnyékolt) kábel, ahol a középső meglehetősen vékony ér a dielektrikum közepén levő lyukban (csőben) cikk - cakk alakban fut. Attól lesz szélessávú a nagy impedanciák között, hogy járulékos kapacitásokkal kompenzálják. Belső összekötésekhez mivel biztosan rövidebb mint mint a legmagasabb mért frekvencia hullámhosszából adódik, majdnem mindegy, hogy koax, vagy árnyékolt, lényeg hogy kicsi legyen a kapacitása. (kívül az árnyékolás vastag, bellül vékony ér)
Minden kábelnek akár árnyékolt akár nem, van hullámimpedanciája, de csak akkor szokás illesztett lezárások között használni, ha tápvonalként hsználják, ami hullámhossz függő.
Így van . Teljesen profin leírtad a lényeget. Általában az egyszerű árnyékolt vezetékek kapacitása több száz pF/m és ezért alkalmatlanok erre a célra. A magasabb frekvenciákat vágják. Persze árnyékoltban is gyártanak speciális kábeleket teflonból, horror áron. Legalább is így emlékszem. Csak gondoljunk a szkóp mérőkábelek áraira.
OK!
Beszereztem a Vateráról egy csöves szkópfiókot, úgyhogy a bemenet meg van oldva. Még az is lehet hogy meghagyom simán kapcsolósnak, nem szedem szét hogy automata legyen belőle. Annyira ki van kompenzálva, hogy ezt panelon az életben nem fogom tudni utána csinálni.
Szia pucuka
Le a kalappal nagyon szépen és jól részletezve leírtad, a kábelek közötti különbségeket, azonban egy lényeges dolgot kihagytál, ha már az illesztett kábeleket szóba hoztad, nevezetesen nem mindegy, hogy a koax kábelt hol vágják el. Ennyire nem akartam belemenni a dologba. csak arra akartam felhívni a kérdésfeltevő figyelmét, hogy abba a 100kHz-es szkópba, amiről szó volt, arra a pár centire bármelyik árnyékolt megfelel. Szia bbatka évekig dolgoztam mikrohullámú fejlesztői környezetben, és így van pár méter 50 ill. 75 ohmos teflon kábelem és annak alapján elmondhatom, hogy a mérővezetékben nem teflon kábel van tekintettel arra, hogy a teflon kábel egy rendkívülien merev kábel.
Kiváncsiságból megmértem egy multiméterrel a szkóp mérőkábelem ellenállását (417Ohm) és kapacitását (47pF). Ez a kábel 16MHz-ig jó 1:1 osztás mellet.
Ezek szerint ebben is valami szörnyen vékony lehet a középső ér. Eszembe jutott még egy lehetőség. A csavart érpáros hálózati kábel. Ez nagy frekvenciákra is használható. Ettől még mondjuk kérdéses hogy alacsonyabb frekvencián hogy viselkedik. Tudtommal a csavarással kompenzálják a kapacitását. Jano , Teljesen igazad van 100KHz-ig bármelyik árnyékolt kábel is megfelel. A rezgésdiagnosztikai távfelügyeleti rendszerhez használtak nálunk valami szörnyen drága mérővezetéket. A rezgésmérő fejek kis feszültségét kell több tíz száz méterre továbbítani. Na erre mondták hogy teflon.
Szia!
A szkópkábelekben tudtommal ellenálláshuzal van. Műszereket simán össze lehet kötni 50 és 75 ohmos bnc csatis kábellel, pl. generátor és szkóp, de ahhoz hogy tökéletes legyen az átvitel a szkópbemenetnek egyen állásban kell lennie. Ha váltó állásban van, akkor már jelentkezik a kompenzálási hiba, amit nincs mivel kiegyenlíteni, mint a szkópkábelnél. Tehát ha csak váltót akarsz mérni egyenfesz nélkül, bele kell számítani a kompenzálatlanságot.
Szia!
Sajnos alapból sem tudtam olyan műveleti erősítőt szerezni, mint a gyári kapcsolásban van.... Ezért nem is látom értelmét, hogy valami másfajta műveleti erősítővel próbálkozzak. Közben olvasgattam az ADS830 adatlapját és arra jutottam(nem tudom, hogy jól-e ), hogy az biztosnak látszik, hogy az AD a referenciáját belülről szedi, mégpedig ez abból derült ki, hogy a 12-es INT/EXT lába testre van kötve, ami belső referenciát jelent. Ezekszerint REFT és REFB azok referencia feszültséget adnak ki. Sejtésem szerint REFB(+2V) és REFT(+3V). Talán ezzel a REFT 3V-tal oldották meg a triggerelést. Az alsó műveleti erősítő invertáló bemenetére ez a referencia feszültség kerülne, míg a nem invertáló bemenetére az AVR 15-ös lábából kijövő PWM jel. Mintha ez lenne a triggere.Valaki tudna bővebben írni az eOscope triggereléséről? Előre is köszönöm! Üdv!
Sziasztok!
Haladtam kicsit pozitív irányba az eOscopommal ![]() A kijelzőn megjelent ugye a rácsozás, a s/DIV és lehetett a kurzort fel-le mozgatni.... Sajnos viszont semmi jel nem jelent meg a képernyőn Méregettem az ADC-nél, hogy ad-e ki egyáltalán feszültséget. Adott ki, kb 2V nagyságút a kimenetein, de ekkor jöttem rá, hogy én a feszültséget a digitális rész földjéhez képest mértem. Ekkor áttettem a feszmérő negatívját az analóg rész testére, de ekkor meg mindenhol 0V-ot mértem. Nem igazán értettem, mondom megnézem a kapcsolási rajzot, hogy összeköthetem-e a két testet. Láttam, hogy ennek talán semmi akadálya. Gyorsan össze is kötöttem, és ekkor láss csodát megjelent egy picit torz szinuszjel a kijelzőn(sajnos nem csúcstól-csúcsig, mint amikor feljebb kéne kapcsolni a V/DIV-et, mert nem látod az egész jelet). Ezt csak akkor mutatta, ha megfogtam a mérőkábel melegpontját, szóval, ha elengedtem, akkor nem volt gerjedésből adódó jel a kijelzőn. Mivel nincs (még) itthon függvénygenerátorom, ezért igazán nem sok mindent tudok mérni. Szóval úgy néz ki, hogy az analóg és a digitális test összekötése oldotta meg a problémát. Üdv!
Szia.
Ha jól értelmeztem megépítetted az eOscopot. Ha igen kb. mennyibe került és megéri-e az árát? köszi
Szia!
Én nem építettem meg az eoscope-ot, annó egy teljesen sajátot terveztem és építettem meg. Szerintem az eoscope látványos, de mérésre alkalmatlan, bármely vaterás oszcilloszkóp többet tud nála.
Lehet, hogy mégis probléma lesz abból, hogy átírtam az 512-t 2048-ra a fifo-nál....
Érdekes a képfrissítés, fentről lefelé futnak a csíkok, szerintem eléggé lassú és a trigger sincs még kész rajta
Én építem az eOscope-ot....
Hát a kijelző az 16000Ft+Xilinx kb 1000Ft+AVR kb 2000Ft+sallangok is kb 2000Ft. De(!) még nincs kész, és van vele munka. Plusz még kell egy jó előfok hozzá, amihez megint csak kell alkatrész.... Szóval durván 25000Ft körül lesz. Viszont már elkészült az 1.3-as verzió belőle a honlapjukon, ami meg már működik olcsóbb kijelzővel is. Azt, hogy megéri-e? Hát lehet nem lesz belőle egy rendes szkóp (pszííííttt ), de amit tanulok belőle amiatt megéri.Üdv!
Sziasztok !
Tegnap megjött az új OWON szkópom, így hát ismerkedek vele. Korábban elkészített analog paneljeimet méregettem vele. Főleg a problémás 1:100 osztású bemenetre összpontosítottam. A mérések (K4,K5) kapcsoló beállításnál lettek elvégezve. Első probléma a zaj 23MHz környékén. Szerintem ez csak az árnyékolás hiányából ered. Második probléma a négyszög túl lövés. Cpot4 értékét kell majd növelnem vagy inkább a C6 értékét változtatni.
Még néhány mérés
Azért ehhez csak gratulálni tudok, egész szépek ezek a jelek. Még egy kis állítgatás és jó lesz!
Szervusztok! Megépítettem az oldalon található digitális szkópot, és megy is szépen. Az egyetlen bajom vele, hogy ha beteszem a helyére a 75HC573-at akkor onnantól kezdve semmi életjelet nem ad. Bekapcsolom, és a kijelzőn semmi sem látszik. Végigméregettem, ott van feszültség ahol kéne. Valaki találkozott már hasonlóval, vagy tud valaki valami okosat mondani, amin el tudok indulni?
|
Bejelentkezés
Hirdetés |


















