Fórum témák
» Több friss téma |
Sziasztok!
Az alábbi rettenetet én vetettem papírra/monitorra. Ez egy alkony/pirkadat kapcsoló akarna lenni. A kapcsolás egy része jó pár napja már működik labortápról, az IC 1-es és 7-es kijárata egy egy ledet hajt, az a része rendben lenne (bár, ha valaki lát valami hibát, vagy tud valami ötletet, amitől még stabilabb lesz a cucc, szívesen veszem). Amiben a segítségeteket kérném; a Triac típusa és R4-R5 ellenállások értéke, sokat nézelődtem az oldalon, lenne ötletem, de szeretném hozzáértők véleményét kikérni. Az lenne az elvárás, hogy legalább 500W-os fogyasztó kapcsolására legyen képes és valami védelmet is szeretnék rá, ahogy láttam egy RC-taggal megoldható, hogy kapacitív terhelés is biztonságosan kacsolható legyen Triac-kal, vagy ez nem szükséges feltétlenül? Nyilván sokan kiszúrtátok, hogy nincs tápja az IC-nek, nem véletlen, szeretném kikérni a véleményetek, ahogy láttam a "kondis" és a sima "ellenállásos" táplálás jöhet szóba. Annyit tudok róluk, hogy a kondisnak az az előnye, hogy nem melegszik a nagy többwattos ellenállással szemben... szerintetek melyik jobb??? /ja, majd elfelejtettem; a kertbe készül, hajnalban a csobogót kéne neki bekapcsolni, szürkületkor az esti világítást... DC táppal meg egy relével is megoldható tudom, de így izgalmasabb 230V-ról/ Köszi a segítséget: E.
Szia!
Köszi, ezt tudom, de én Triac-kal akarom megcsinálni! ![]()
Mindenképpen ajánlott optóval gyújtani a Triac-ot?
Nem árt, mert ha valami gubanc van a triakkal, esetleg zárlatba megy át, akkor az össze alkatrészt viszi magával. meg az optocsatólók már tudják a nullátmeneti kapcsolást is, így még biztonságosabb a kapcsolás.
Értem. Az adatlapon It(RMS)-t kell nézni, az a maximális áram? ezek szerint a BT139 tud 16A-t?
Elvileg tudja, bár ekkor már nem árt neki némi hűtés.
![]()
ÁÁÁ, szó sincs róla, hogy ilyet akarnék tenni, csak elcsodálkoztam, hogy egy ilyen pici alkatrész elvisel ekkora áramot!
Jó, hogy szóba hoztad a hűtést, ha azt mondod, Idézet: , akkor 4-500W-ra lehet nem is kell semmi hűtés? Az kb 2A, nem? „ekkor már”
Szia!
Nem lesz így túl érzékeny a kapcsolás? Arra gondolok,hogy nem fog ki-be kapcsolgatni a legkisebb fényváltozásra is? Szerintem a nyílt hurkú erősítés miatt ez lehet. Inkább ablak komparátort tennék,vagy hiszterézis komparátort. Az optocsatolót is érdemes átgondolni van ilyen triak is.
Én is féltem tőle, de a "teszt" során nem tapasztaltam ilyesmit... szerinted mondjuk egy visszacsatolással stabilabbá válna?
Azért írtam,mert ilyen működést csinált néhány gyári alkonykapcsoló.
A visszacsatolással stabilabb lenne, az lenne a hiszterézis komparátor, van az oldalon is úgy emlékszem erről írás, ha szükséges. Én az ablak komparátoros megoldást szeretem. Az ellenállás helyett inkább valamilyen optocsatolós triacot keresnék. Tudom ezért eléggé bele kellene nyúlni.
Üdv!
Csatlakozom az előttem szólókhoz az opto-triak miatt.(pl.tlp3052 vagy hasonló) Kevesebb árammal megúszod a vezérlését és az áramkör is tartósabb lesz. Soros kondenzátor táplálásnál számolj a kapacitív reaktanciával. Xc=1/(6,28*f*C). C:Farad-ban. Xc=kondi ohmos ellenállása váltóáramnál.Pl. 1µF kb. 318 ohm-nak felel meg 50Hz-nél. Ha 12V-os Zener-rel működteted,1µF soros kondinál kb.55mA-60mA lesz az áramkör számára. Soros kondinak 400V-os fóliát ajánlok.
Példa kapcsolás:Bővebben: Link
Szia!
Ezt az IC-t lehetne szerintem úgy használnia, hogy a 6-os anód csatlakozna az SCR1-2 jelű anódhoz (két IC) a 4-es kivezetések a gate-kre. A teljesítmény miatt kellene a nagyobb tiac is.
Természetesen egy ellenállással (~1Mohm)sorba kötve.
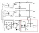
Sziasztok!
Köszönöm mindenkinek az építő jellegű hozzászólását! Javaslataitokat felhasználva íme:
Elnézést! Simpi igazad van köszi az észrevételt.
![]() Nagyon, nem mindegy.
Mert elnéztem!!!
![]() Köszönöm, hogy szóltál, orvosolni fogom!!!
Meg meglehetosen uj vagyok, es csak azy szeretnem megtudni, hogy ilyen alkonykapcsolot alacsony feszrol is mukodtetni itt olyan max 9V ra gondoltam... Kossz elore is
Szia!
Lehet használni persze, a pirossal keretezett rész a 230-as táp, azt hagyd ki.
Igazán nincs mit!
De ha 230V-ot kapcsolgatsz vele, akkor azért óvatosan!!!
Attanulmanyoztam a kapcsolasod, es lenne par kerdesem
1: LM324 est hasznaltal a vezerleshez, vagy van jobb megoldas is? 2: Felhasznalhatom e a kapcsolasod egy reszet egy sajat automata reluxavezerleshez? 3: Az R1 mire szolgal? tudom, hogy marhasag, de nekem nem vilagos.... kezdo vagyok. A tobbire rajottem, de erre nem. Zarlatvedelem? 4: A vezerles resz hany voltrol megy, mert gondolom egy komoly ellenallassal lejjebbvitted a fesszt, egyeniranyitottad, es stabilizaltad... 5: Az R3nak milyen ertek lenne jo, mert ha jol sejtem ez egy "durva" beallitasa az erzekenysegnek, amire aztan rasegit a P1, ami finombeallitast tesz lehetove. Avalaszokat koszonom, mert sokat segitenel vele.
Szia!
Akkor sorjában: -LM2904 (ez volt itthon) -egész nyugodtan használd, bármilyen célra, ez az oldal erről szól! ![]() -R1 és R2 egy feszültségosztó, ami R3-on keresztül csatlakozik az IC-hez. P1 10K R1 6K2 R3 5K6 a fotoellenállás szobában nappali fénynél kb 200-400Ohm környékén volt, ha jól emlékszem R14 22K 5W Kb 10-12V-ot állíts be zenerrel az IC 3-7lába közé még ettem egy visszacsatolást, hogy stabilabb legyen. Remélem, sikerül, kérlek nagyon körültekintően járj! Mert ha megrázó élményben lesz részed nem tudok felelősséget vállalni, sok sikert!
koszi, nekem csak a fotododa vezerlese kell ebbol, es nem 220at akarok vele vezerelni.
Szoval az R14 nem is kell, csak az IC bekotese, es a fotodioda hozzakotese kell. Innem a ket kivezetest, ami nalad a 220 as reszt vezerli, en egy BA6209es IC vezerlesere akarom felhasznalni. Ennek az lenne a lenyege, hogy egy reluxat mozgato motrot iranyitana, hogy a szobaban mindig kb ugyanolyan fenyero legyen. Ezt nem reszletezem, mert ez mar offtopic lenne. koszi mindent ![]()
Üdv!
Egy kis segítséget szeretnék kérni! Egy alkonykapcsolót kellene megvalósítanom mikrovezérlővel( atmega8) az alkatrészek megvannak csak nem tudom mit hova kellene kötni!! Előre is köszi! |
Bejelentkezés
Hirdetés |