Fórum témák

» Több friss téma
Fórum » Alkony és pirkadat kapcsoló
Lapozás: OK   1 / 6
(#) enree hozzászólása Okt 21, 2010 /
 
Sziasztok!

Az alábbi rettenetet én vetettem papírra/monitorra.
Ez egy alkony/pirkadat kapcsoló akarna lenni.
A kapcsolás egy része jó pár napja már működik labortápról, az IC 1-es és 7-es kijárata egy egy ledet hajt, az a része rendben lenne (bár, ha valaki lát valami hibát, vagy tud valami ötletet, amitől még stabilabb lesz a cucc, szívesen veszem).

Amiben a segítségeteket kérném; a Triac típusa és R4-R5 ellenállások értéke, sokat nézelődtem az oldalon, lenne ötletem, de szeretném hozzáértők véleményét kikérni.
Az lenne az elvárás, hogy legalább 500W-os fogyasztó kapcsolására legyen képes és valami védelmet is szeretnék rá, ahogy láttam egy RC-taggal megoldható, hogy kapacitív terhelés is biztonságosan kacsolható legyen Triac-kal, vagy ez nem szükséges feltétlenül?

Nyilván sokan kiszúrtátok, hogy nincs tápja az IC-nek, nem véletlen, szeretném kikérni a véleményetek, ahogy láttam a "kondis" és a sima "ellenállásos" táplálás jöhet szóba. Annyit tudok róluk, hogy a kondisnak az az előnye, hogy nem melegszik a nagy többwattos ellenállással szemben... szerintetek melyik jobb???

/ja, majd elfelejtettem; a kertbe készül, hajnalban a csobogót kéne neki bekapcsolni, szürkületkor az esti világítást... DC táppal meg egy relével is megoldható tudom, de így izgalmasabb 230V-ról/

Köszi a segítséget:
E.

alkony.JPG
    
(#) enree válasza (Felhasználó 15355) hozzászólására (») Okt 21, 2010 /
 
Szia!

Köszi, ezt tudom, de én Triac-kal akarom megcsinálni!
(#) enree válasza (Felhasználó 15355) hozzászólására (») Okt 21, 2010 /
 
Mindenképpen ajánlott optóval gyújtani a Triac-ot?
(#) Ricsi89 válasza enree hozzászólására (») Okt 21, 2010 /
 
Nem árt, mert ha valami gubanc van a triakkal, esetleg zárlatba megy át, akkor az össze alkatrészt viszi magával. meg az optocsatólók már tudják a nullátmeneti kapcsolást is, így még biztonságosabb a kapcsolás.
(#) enree válasza Ricsi89 hozzászólására (») Okt 21, 2010 /
 
Értem. Az adatlapon It(RMS)-t kell nézni, az a maximális áram? ezek szerint a BT139 tud 16A-t?
(#) Ricsi89 válasza enree hozzászólására (») Okt 21, 2010 /
 
Elvileg tudja, bár ekkor már nem árt neki némi hűtés. Azt azért hozzáteszem, hogy nem előnyös a maximumon járatni az alkatrészeket, mert hamarabb tönkremennek. Mivel itt egy pici impulzus, vagy áramlökés és akkor vége.
(#) enree válasza Ricsi89 hozzászólására (») Okt 21, 2010 /
 
ÁÁÁ, szó sincs róla, hogy ilyet akarnék tenni, csak elcsodálkoztam, hogy egy ilyen pici alkatrész elvisel ekkora áramot!
Jó, hogy szóba hoztad a hűtést, ha azt mondod,
Idézet:
„ekkor már”
, akkor 4-500W-ra lehet nem is kell semmi hűtés? Az kb 2A, nem?
(#) Ricsi89 válasza enree hozzászólására (») Okt 21, 2010 /
 
Arra sem árt már valamekkora hűtés.
(#) walter válasza enree hozzászólására (») Okt 21, 2010 /
 
Szia!
Nem lesz így túl érzékeny a kapcsolás?
Arra gondolok,hogy nem fog ki-be kapcsolgatni a legkisebb fényváltozásra is?
Szerintem a nyílt hurkú erősítés miatt ez lehet.
Inkább ablak komparátort tennék,vagy hiszterézis komparátort.
Az optocsatolót is érdemes átgondolni van ilyen triak is.
(#) enree válasza walter hozzászólására (») Okt 21, 2010 /
 
Én is féltem tőle, de a "teszt" során nem tapasztaltam ilyesmit... szerinted mondjuk egy visszacsatolással stabilabbá válna?
(#) walter válasza enree hozzászólására (») Okt 21, 2010 /
 
Azért írtam,mert ilyen működést csinált néhány gyári alkonykapcsoló.
A visszacsatolással stabilabb lenne, az lenne a hiszterézis komparátor, van az oldalon is úgy emlékszem erről írás, ha szükséges.
Én az ablak komparátoros megoldást szeretem.
Az ellenállás helyett inkább valamilyen optocsatolós triacot keresnék.
Tudom ezért eléggé bele kellene nyúlni.
(#) pivi1 hozzászólása Okt 21, 2010 /
 
Üdv!
Csatlakozom az előttem szólókhoz az opto-triak miatt.(pl.tlp3052 vagy hasonló)
Kevesebb árammal megúszod a vezérlését és az áramkör is tartósabb lesz.
Soros kondenzátor táplálásnál számolj a kapacitív reaktanciával. Xc=1/(6,28*f*C). C:Farad-ban.
Xc=kondi ohmos ellenállása váltóáramnál.Pl. 1µF kb. 318 ohm-nak felel meg 50Hz-nél.
Ha 12V-os Zener-rel működteted,1µF soros kondinál kb.55mA-60mA lesz az áramkör számára.
Soros kondinak 400V-os fóliát ajánlok.
(#) pivi1 válasza enree hozzászólására (») Okt 21, 2010 /
 
Példa kapcsolás:Bővebben: Link
(#) walter válasza pivi1 hozzászólására (») Okt 21, 2010 /
 
Szia!
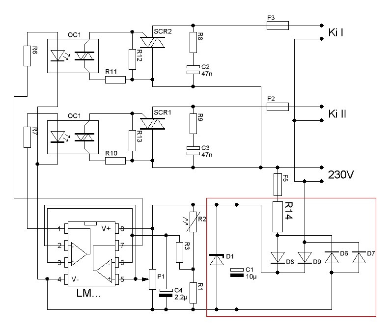
Ezt az IC-t lehetne szerintem úgy használnia, hogy a 6-os anód csatlakozna az SCR1-2 jelű anódhoz (két IC)
a 4-es kivezetések a gate-kre.
A teljesítmény miatt kellene a nagyobb tiac is.
(#) walter válasza walter hozzászólására (») Okt 21, 2010 /
 
Természetesen egy ellenállással (~1Mohm)sorba kötve.
(#) enree hozzászólása Okt 22, 2010 /
 
Sziasztok!

Köszönöm mindenkinek az építő jellegű hozzászólását!
Javaslataitokat felhasználva íme:

alkony.JPG
    
(#) enree hozzászólása Okt 22, 2010 /
 
Na, még egy picit csiszoltam rajta....

alkony.JPG
    
(#) pivi1 válasza (Felhasználó 15355) hozzászólására (») Okt 22, 2010 /
 
Elnézést! Simpi igazad van köszi az észrevételt.
Nagyon, nem mindegy.
(#) walter válasza enree hozzászólására (») Okt 22, 2010 /
 
Az R12-13 miért kell?
(#) enree válasza walter hozzászólására (») Okt 22, 2010 /
 
Mert elnéztem!!!
Köszönöm, hogy szóltál, orvosolni fogom!!!
(#) enree válasza walter hozzászólására (») Okt 22, 2010 /
 
Javítottam.

alkony.JPG
    
(#) gyizsolt hozzászólása Nov 7, 2010 /
 
Meg meglehetosen uj vagyok, es csak azy szeretnem megtudni, hogy ilyen alkonykapcsolot alacsony feszrol is mukodtetni itt olyan max 9V ra gondoltam... Kossz elore is
(#) enree válasza gyizsolt hozzászólására (») Nov 8, 2010 /
 
Szia!

Lehet használni persze, a pirossal keretezett rész a 230-as táp, azt hagyd ki.
(#) gyizsolt válasza enree hozzászólására (») Nov 8, 2010 /
 
koszonom szepen
(#) enree válasza gyizsolt hozzászólására (») Nov 8, 2010 /
 
Igazán nincs mit!

De ha 230V-ot kapcsolgatsz vele, akkor azért óvatosan!!!
(#) gyizsolt válasza enree hozzászólására (») Nov 16, 2010 /
 
Attanulmanyoztam a kapcsolasod, es lenne par kerdesem
1: LM324 est hasznaltal a vezerleshez, vagy van jobb megoldas is?
2: Felhasznalhatom e a kapcsolasod egy reszet egy sajat automata reluxavezerleshez?
3: Az R1 mire szolgal? tudom, hogy marhasag, de nekem nem vilagos.... kezdo vagyok. A tobbire rajottem, de erre nem. Zarlatvedelem?
4: A vezerles resz hany voltrol megy, mert gondolom egy komoly ellenallassal lejjebbvitted a fesszt, egyeniranyitottad, es stabilizaltad...
5: Az R3nak milyen ertek lenne jo, mert ha jol sejtem ez egy "durva" beallitasa az erzekenysegnek, amire aztan rasegit a P1, ami finombeallitast tesz lehetove.
Avalaszokat koszonom, mert sokat segitenel vele.
(#) enree válasza gyizsolt hozzászólására (») Nov 16, 2010 /
 
Szia!
Akkor sorjában:
-LM2904 (ez volt itthon)
-egész nyugodtan használd, bármilyen célra, ez az oldal erről szól!
-R1 és R2 egy feszültségosztó, ami R3-on keresztül csatlakozik az IC-hez.
P1 10K
R1 6K2
R3 5K6
a fotoellenállás szobában nappali fénynél kb 200-400Ohm környékén volt, ha jól emlékszem
R14 22K 5W Kb 10-12V-ot állíts be zenerrel
az IC 3-7lába közé még ettem egy visszacsatolást, hogy stabilabb legyen.
Remélem, sikerül, kérlek nagyon körültekintően járj!
Mert ha megrázó élményben lesz részed nem tudok felelősséget vállalni, sok sikert!
(#) gyizsolt válasza enree hozzászólására (») Nov 17, 2010 /
 
koszi, nekem csak a fotododa vezerlese kell ebbol, es nem 220at akarok vele vezerelni.
Szoval az R14 nem is kell, csak az IC bekotese, es a fotodioda hozzakotese kell. Innem a ket kivezetest, ami nalad a 220 as reszt vezerli, en egy BA6209es IC vezerlesere akarom felhasznalni. Ennek az lenne a lenyege, hogy egy reluxat mozgato motrot iranyitana, hogy a szobaban mindig kb ugyanolyan fenyero legyen. Ezt nem reszletezem, mert ez mar offtopic lenne. koszi mindent
(#) niedziela hozzászólása Dec 28, 2010 /
 
Készített már valaki BPW46 -al alkonykapcsolót ?
(#) hahohoh112 hozzászólása Jan 7, 2011 /
 
Üdv!
Egy kis segítséget szeretnék kérni! Egy alkonykapcsolót kellene megvalósítanom mikrovezérlővel( atmega8) az alkatrészek megvannak csak nem tudom mit hova kellene kötni!!

Előre is köszi!

untitled.sch
    
Következő: »»   1 / 6
Bejelentkezés

Belépés

Hirdetés
XDT.hu
Az oldalon sütiket használunk a helyes működéshez. Bővebb információt az adatvédelmi szabályzatban olvashatsz. Megértettem