Fórum témák
» Több friss téma |
Ahha. Köszi szamóca, már meg is vettem az időrelét amit belinkeltél 2990-ért. És akkor ezzel a relével menni fog ez a bekötés az általad elösször küldött felszínes bekötési rajz alapján, ugye?
Hello!
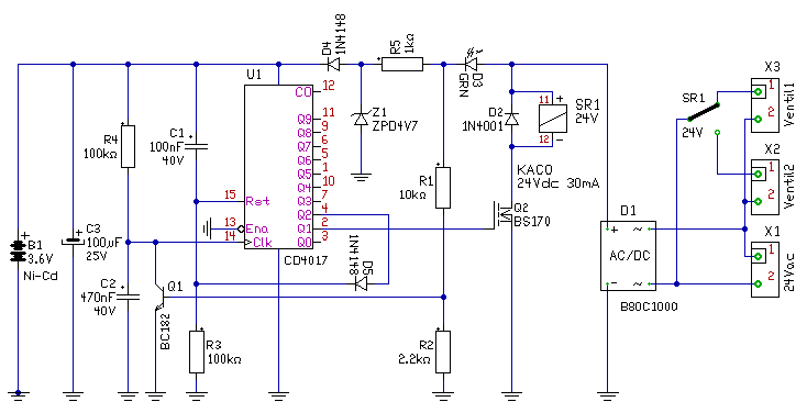
Közben "bosszantásul", el készítettem azt a kis készüléket, ami váltogatva kapcsolja a szelepeket. (tehát minden bekapcsoláskor a másikat) Az info tárolását egy háromcellás kis aksi tárolja, ami a 24V megjelenésével töltődik is. Ilyent lehetett találni régi PC-kben, de a vacak mobil aksija is megfelel erre a célra. (persze kapni is lehet ilyent szerintem 3,6V/60mAh) A 100µF-os kondinak egész nagy helyet hagytam, mert esetleg egy nagyobb kondival is megfelelő lehet neked. (Számításom szerint így is kb. 50 másodpercig meg kell hogy tartsa az infót.) A relét, egy kis Fet-el kapcsolom, hogy amikor nincs tápfesz ne merítse a telepet a bázisáram. Persze egy 9V-os elemről is akár egy évig is aljár a szerkezet. üdv! proli007
Igen ha jól kötöd össze.
Még többet is tud mint amire szükséged lenne.
Sziasztok!
Segítségeteket szeretném kérni. Készítek relékkel és időrelékkel automata öntözőrendszert. Ehez szeretnék készíteni egy egyszerű talajnedvesség érzékelőt amit ledugok a földbe és amivel egy relét működtetnék. Ellenállás alapúra gondoltam előszőr ahol egy potméterrel lehetne állítani, hogy milyen nedves földnél kapcsoljon ki. Ötleteket, segítségeket előre is köszönöm!
Szia
Nos az igazat megvallva én 3 szezont dolgoztam le az öntözés iparban, mint Toro szerelő, telepítő, javító, és sem a toro, sem a hunter, sem a rain bird, sem a gardena, de még a régi Hunter (ha jól emléxem a toro elődje) sem alkalmazta az öntözés ideiglenes kiiktatására ezt a megoldást. Minden cég ún. Esőérzékelőt ad a rendszereihez amin még azt is beállíthatod, hogy menyi csapadék leeste után kapcsoljon ki az öntözés és mennyi ideig. Az a megoldás nem lenne jó? Ez tul. képp egy egyszerű kapcsoló szerűség. Egy ötlet: én úgy csinálnám, hogy egy tölcsérszerűen kiszélesedő szájú kis pohárba beraknék egy úszókapcsolót. így adott mennyiségű csapadék leeste után x ideig nincs öntözés amíg a pohárból el nem párolog a víz és újra be nem kapcsol az egész. A Rain-bird éppen így csinálja. Remélem segítettem. Üdv: Avogadro
Hali!
Kiindulásnak... Én azt csinálnám, hogy T1 bázisát egy ellenállással felhúznám tápra, a két szonda pedig, az egyik marad a bázison, a másik viszont a testre megy. Az izzó helyére pedig berakod a relét. (Értelemszerűen, ha 12V-os relét használsz, akkor 12V-ról hajtsd az áramkört.) Szerintem ennél egyszerűbbet nem találsz, és egy kis kísérletezgetéssel beállíthatod neked tetszően.
Találtam "komolyabbat" is.
Köszönöm a segítségeket.
Még gondolkodom, hogy milyen legyen. Ez az esőérzékelős dolog is tetszik.
Bővebben: Link, Bár láttam 15-16 E ft-ért is.De ajánlom figyelmedbe ezt a témát is.
kösz a segítséget!
Sziasztok!
Az érdekelne, h 24V AC feszültségről működő mágnesszelepet 16V DC-ről meg lehet-e hajtani károsodás nélkül, szépen nyit és működik. Igazából annyi van vele, h eléggé melegszik. A kezem nem állja olyan meleg. Előre is köszönöm a választ.
Hello!
Csak elvből mondom.. Ha ugyan akkora áramot vesz fel 16V DC-ről, mint 24V AC-ről, akkor nem lehet gond. Ha többet, akkor ellenállással kell csökkenteni az áramot. (Mert a gerjesztésnél, az áram számít és a menetszám) üdv! proli007
Köszi a segítséget, rámérek és kiszámolom az ellenállást ha kell.
Hello!
Készitettem egy időzitőt, öntözőnek vagy bármi másnak, de csak most láttam, hogy MPi-c kolléga már rég készitett egy hasonlót .Egyszerűbb lett volna azt elkésziteni, de igy utólag, talán a sajátjával az ember mindig jobban szeret bajlódni. Szóval, itt 14 zóna van és egyenlőre 8 programozási lehetőség van zónánként, manuális és autómata mód, RTC, SSR vezérlés valamint bármilyen időzitést be lehet állitani (nincs idő limit), igy öntözésen kivűl másra is lehet használni. Az első tesztről egy videó Üdv.Csabi
Most már dobozban Bővebben: Video
A rajz és firmware itt található: Bővebben: AutoSprink
Urak mivan akkor ha reggel és este is szeretnék locsollni naponta?
,Kaptam egy programozható kapcsolót csak nem tudom be programozni BZ327521 TYP tudna valaki segíteni Nagyon megköszönném
Nem ad elég vizet a kutad? Más okot nem tudok elképzelni a napi kétszeri locsolásra.
elviegben a füvet egésznap kellene locsolni, hogy széplegyen ezért akkarom reggel meg locsolni ,hogy valahogy ki bírja estig
A segítség kissé bonyolult.Keress rá a típusra ,a végén a TYP nem kell.Ekkor ha minden igaz kapsz egy csomó mindenféle nyelvű leírást.Ezek közül egy tetszőlegest letöltesz, nyitsz egy google postafiókot, ha nincs, ezután annak a translator részébe feltöltöd a dokkudat, kiválasztod a nyelvet. Ez után kapsz egy dokkut , párhuzamosan az eredetivel, csak képek nélkül, de hevenyészetten magyarra fordítva.Már csak annyi teendőd van, hogy a kapott magyar szövegeket az eredeti dokuba vissza helyettesítsd a képek mellé.
Sziasztok
Szertnék segitséget kérni , van BZ327521 tipusú időzítöm de nem tudom beprogramozni , ha valaki ért hozzá vagy valami dokmentum tulajdonos segítsen A neten már kerestem de nem találtam
Első nekifutásra ezt találtam. Hogyan állsz a némettel?
Első találat a BZ327521 kulcsszóra.
A Google szívesen lefordítja, ha nem tudsz lengyelül.
Van 5 mágnesszelepem,ami a csepegtető locsolást nyitja.Ezt egy digitális óra vezérli különböző be,illetve kikapcsolási értékekkel.Arra szeretnék megoldást találni,hogy mindig csak egy mágnesszelep legyen nyitva,egymás után.Először az 1-es,többi zárt,aztán a 2-es,1-es és a többi zárt,majd a 3-as,1-es,2-es és a többi zárt,és így tovább az 5-ig.A digitális kapcsolóóra egy 230v-os dugaszoló aljzatot vezérel,a beállított ki és bekapcsolási értékekkel.Tudna valaki egy kapcsolási rajzot küldeni,erre a problémára,lehetőleg ne kelljen programozni,valami egyszerű megoldás érdekelne!
Előre is köszönöm:piljani
Egyik ismerősöm régen vett egy olyan mechanikus szerkezetet, ami ha megszűnt a víznyomás , mindig egy kimenettel arrébb léptette a kimenő víz útját. Egy kör alakú valami volt talán 6 kimenettel, és egy bemenettel. A szivattyút vezérelte egy kapcsolóórával. Annyi baja volt, hogyha áramszünet volt, felborult az egész rendszer. Kellett egy hálózatkimaradás riasztót beépíteni, illetve, ha elment a hálózat, az egészet lekapcsolni. (a felső öntözést is ez vezérelte, így melegben tönkrement volna a növény téves öntözésre )
Hello! Hasonló áramkört már "készítettem" itt, csak két szelephez. Ha a 4017 többi kimenetét is használod, öt is lehet belőle. Ez közvetlen a 24V-os mágnesszelep feszültséggel működik, és lépdel. Valamint aksi is kell bele, hiszen az infót hogy hol állt, meg kell őrizni, míg nincs tápfesz az időzítő kimenetén. üdv!
A hozzászólás módosítva: Júl 30, 2013
Az alábbi időzítőt szeretném megalkotni öntözésre. A filmen látszó mágnesszelepek mosógépből valók? Ezek bírnák a strapát vagy vegyen az ember fia komolyabb szelepeket?
Azt a napi egy kapcsolást minden szelep bírni fogja.
Attól függ, hogy milyen vízigénye és milyen nyomásigénye van a rendszerben meglevő öntözőfejeknek. A mosógépszelep általában fél collos, az pedig eléggé csökkenti a nyomást a túloldalon. Virágoskertbe valószínűleg elég, de nagyobb fűfelületre kevés.
A mágnesszelepek valóban mosógépekben használatosak.
Egy éve működik tökéletesen. Jelenleg 30 perc nyitvatartási időt adok egy-egy szelepnek (este, reggel 15perc). A beáramló viz valamennyire hűti őket, de melegszenek elég rendesen igy is. Ezek a mosogép mágnesszelepek rövid idejű nyitvatartási időre lettek tervezve, a 30 perc szerintem már a határt súrolja, de még működnek jól. A csőrendszer fél colos. Nyomáscsökkenést nem tapasztaltam, direkt illetve mágnesszelepen való tesztelés során. Jelenleg csak 4 zóna van használva, mindegyik 2 programmal. Egyik este, másik reggel inditja be szekvenciálisan a szelepeket. A filmben látható lengő locsolófej tipusból, egyszerre csak egyet lehet bekötni, különben kettőnél már jelentősen esni fog a nyomás. Az egyszerű leszúrós szórófejekből kettőt lehet max. bekötni, egy kimenetre. Megjegyzem a szivattyú 3-3,5bar-on működik. Locsolórendszereknél a 230V tekercsek helyett 24V tekercseket használjatok. Be lehet szerezni erre a célra szolgáló, komolyabb szelepeket, viszont az ár jóval nagyobb lesz.
Helló mindenkinek
Miért nem használok mikrovezérlőket locsolási vezérlési célokra. Itt egy oldal ahol ilyennel foglalkoznak, rendelésre egyedi vezérlőket készítenek. Locsolási beállítások nap 24 órájában, esőérzékelés, talajnedveség érzékelés stb. * A hozzászólás módosítva: Aug 15, 2013
|
Bejelentkezés
Hirdetés |






Még többet is tud mint amire szükséged lenne. 


.





