Fórum témák
» Több friss téma |
Az ECC 82-essel biztosan működik. Kipróbáltam én is mindennel ami itthon akadt. ECC 83, ECC 82, ECC 81, ECC 85, E88CC, 6N1P, 6N23P, 6N2P-EV. Utóbbival tetszett a legjobban ezért ezzel terveztem a végeleges verziót, ami beépítésre került.
Minden csőnek más hangja van, más-más anomáliára hajlamosak, egyik mikrofoniásabb, másik kevésbé... de hát a csövezés az egy ilyen játék
Azt azért tegyük hozzá hogy ez a nyákterv az nem mindegyik csőhöz jó mert az eltérő csövek más és más fűtés bekötést igényelnek arra figyelni kell .
Persze ez természetes. A következő csövekhez jó:
6N2P, 6N1P, E88CC, ECC85, és a többi hasonló. ECC 83, ECC 82, ECC81-nél pl a 9-es lábat nem szabad a testre kötni, és 12,6V fűtés kell neki. 6N2P-EV -vel érdemes megcsinálni, mert olcsón beszerezhető és azzal szól a legjobban. (szerintem)
Szép munka, az enyém nyákos verzióban soha nem készült még el.
Mindenképpen megpróbálkozom az utánépítéssel. Szerintem cikknek is érdemes lenne a kapcsolás.Nos, én jártam a Marshall gyárnál Milton Keynesben, és az Öreg Marshall könyve szerint Fenderről kezdett el koppintani helyi zenészek tanácsai alapján. Akkoriban huzaloztak mindent, és és manapság is a kézi huzalozott erősítő a legdrágább termékük. Nekiállatm elhaladni ezen az úton utánépítésnél, de a forrfülezés külön világ. ECC83 El34 az elterjedt Marshall csövezés, de persze van más végfokjuk is. A mikrofónia típus és válogatás kérdése is, de az átlagos otthoni csövek kisérletezni teljesen jók. Használtam EAG110 et koncertezni is... Nézzétek meg ezt a honlapot, szerintem sokat segíthet, és mindent kapni arany árban a készülékekhez: Eza koma összerakott már pár klónt! Bővebben: Link
itt van egy csomó rajz isBővebben: Link
Nagyon ügyes nyákot rajzoltál. Érdekes a kapcsolás, én nagyon szeretem a csöveket
Az out 2 az mire szolgál? Az xlr-t értem, az out-ot is.
He-he... látom jól átnézted
Nos az ott szintén egy bufferelt kimenet, de nincsen rajta volume poti. Azért csináltam olyanra, hogy két csatornás végfokkal is használható legyen (két hangfalhoz) külön hangerőszabályzással. A kombóm egy csatornás, így azt a kimenetet nem használom, be sem ültettem az 1u-s kondit. A szimmetrikus XLR kimenetet azonban minden bulin használom, nagyon jól szól keverőre dugva is. Semmi zaja nincsen. A hangszínszabályzás benne van az XLR-ben, a volume azonban nincs, tehát ha lehalkítom a kombót, a PA rendszeren tovább szól. Ezért raktam rá mute kapcsolót. A kép jobb alsó sarkában látszik is.
Jó kis oldal... eddig hogy hogy nem találtam ide?
Köszönjük
Nagyon ügyes!
A mute funkciót, hogyan alakítottad ki? 2 bemenet van, gyengébb illetve erősebb jelszint miatt, személy szerint szimpatikusabb az egy bemenetes megoldás ahol egy pad kapcsoló segítségével illesztjük a jelszintet, valószínűleg én úgy fogom megcsinálni. Amúgy is Marshall tone párti vagyok, nagyon szépek a közepei, pont az a "röf" ami nekem tetszik Ha érzek magamban annyit, hogy belevágjak a preampba, valószínűleg ezt fogom választani. Alkalmazható hozzá az 555 anódtáp? Annak mennyi a terhelhetősége? egysze tápnak tűnik...Üdv.
Köszi. Jól viselkedik a TDA és a táp is, kicsit visszafogva 150W -ot tud tisztán szinuszban 8 Ohm-ra. Az Eminence Beta 10A-nak ez elég is, sosem kellett még csutkára feltekerni mert elég hangos. A mute egy sima billenőkapcsoló, ami rövidrezárja a jelet a hangerő potin, tehát olyan mintha letekernéd.
Az 555-ös booster táp nem valami jó, elég zajos és hallhatóan fütyül, a TL494 booster szintén kerülendő, nehéz jól megcsinálni, hiába egyszerű. Ha a főtápot trafósra akarod csinálni és van rajta 12V/1A, akkor a Charger torzítóm tápját tudom ajánlani ami 12V-ból 300-at csinál és pici fazékmagos, de ha van kedved ferritet tekergetni, akkor csináld inkább az egészet kapcsolóüzeműre, megvan a LAY. :yes:
A Marshallnak az úgymond "rossz minőségű" kimenő trafója miatt is egyedi hangja van. Elég kicsik a vasak, ezért alul fölül brutálisan torzítanak, amit a megrendelő kiváló Marshall hangzásként értékel
Szeretném jelezni, hogy a Lomexben lehet kapni kész kimenő trafót több méretben baráti árban, ha valaki csöves kombóra adná a fejét.
Tökölön lehet kapni üres vasat is, csévéstől, szóval hajrá!
Megnéztem a Charger tápját, szép, gratula
Hát a kapcsolóüzemhez még "kicsi" vagyok még, de után építeni tudok De amúgy, milyen átalakítások szükségesek hozzá?
Nem kell félni a kapcsolós dolgoktól
Az átalakításokkal kapcsolatban mire gondoltál?
Konkrétan erre:
Idézet: Mit értettél ezalatt?„de ha van kedved ferritet tekergetni, akkor csináld inkább az egészet kapcsolóüzeműre, megvan a LAY” Tudom, nem félni, hanem meg ijedni kell!
Sok előnye van a kapcsolótápnak. Jóval olcsóbb mint a trafó, minél nagyobb teljesítményre csinálod, annál gazdaságosabb. Sok bontott cuccot fel lehet használni hozzá, ami tovább csökkentheti a költségeket.
Az alatt amit tőlem idéztél, azt értettem, hogy van bevált nyákom kapcsolótáphpz, olyan amilyen a kombómban van. Tényleg nem nagy kunszt, ha mindent jól csinálsz, röccre indul, viszont jó ha van kéznél frekimérő, induktivitás mérő és ha netán szkópod is van, az már nagyon király :yes:
Értem már. Hát ezek pont nincsenek kéznél, de nem megoldhatatlan dolgok, beszerezhetőek vagy kölcsönkérhetőek! Biztosan rengeteg előnye van a kapcsolóüzemnek, én hiszek bennük, jó a hatásfokuk és könnyűek. De én még kezdő vagyok, várok a dologgal
Előbb szeretnék kisebb kaliberű dolgokat megépíteni tanulásképp! Bogaras lett a fülem, attól a jcm800-tól Üdv.
A jcm-800 kapcsolásirajzát nem teszed közzé? Tudom, hogy fent van az eredeti, de én a te verziódra lennék kíváncsi. Esetleg Eagle-ben nincs meg, mert az lenne a legjobb
Nekem akad műszer háztájon. Tudnál segíteni egy egyszerű táp rajzzal? Ferritem van, tranyóm is, de eddig soha nem próbálkoztam ilyennel.
Csak nem gyullad ki Köszi Joe[OFF]most nézem mindenki tőled kér rajzot
Hali!
Sajnos még nem csináltam róla kapcsolási rajzot, az ilyesmiket egyből LAY-ban tervezem Az ícés része sima bufferkapcsolásokból áll.
Hali!
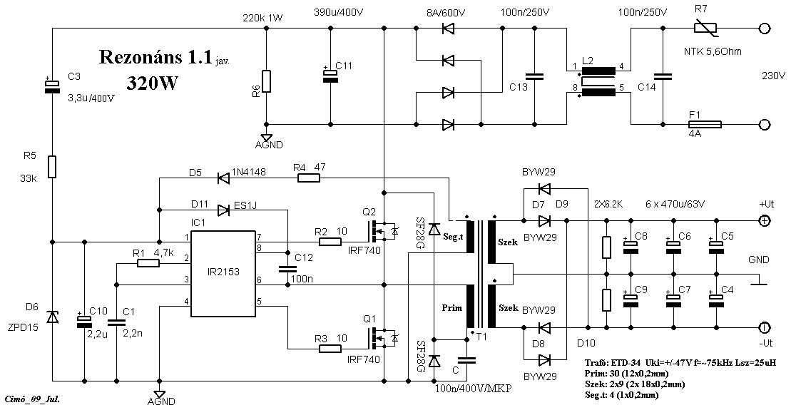
EZ a kombóm tápja, a szekunder részt át tudod rajzolni igény szerint, de a meghajtást ne nagyon változtasd. Van egy újabb, átgondoltabb nyákom is rezonáns tápra, de azt még nem teszteltem, talán a hétvégén kiderül hogy milyen lett.
Alakítottam egy kicsit az előfokomon, már egészen jól szól, hangerő is van bőven ide a szobába gyakorlásnak. A vitrinesszekrényt át kell rendeznem mert mindig zörög benne valami üveg, és baromira zavaró
![]() A Conductor végfok tényleg nagyon jó, de azért tettem rá egy ventillátoros hűtést. Egyenlőre csak egy "deszkamodel", majd be kell dobozolnom, feliratoznom stb... , de amig nincs rendes hangsugárzó, nem tudom a dobozt megépíteni hozzá. Kipróbálom a jövő héten a Bassmester féle csöves előfokot is, jelenleg csak ECC82, és PCC88 csövekkel, de most elfogyott a nyákom is..
Sziasztok!
6n2p mehet minden módosítás nélkül 12AX7 helyére gitár előfokba??? (Nem tudom , hogy ugyanakkora-e a fűtésük feszültsége, ettől most tekintsünk el.) Köszi!
Hali!
Mehet persze, meg is táltosodik tőle Amire figyelned kell, Hogy 12AX7/ECC83-nál a fűtés a 4-5 lábakon van, a fűtésközép meg a 9. lábon. Vagy a 4-5 lábon 12,6V a fűtés, vagy az összekötött 4-5 láb és a 9. láb között 6,3V (Ez a gyakoribb). 6N2P esetén csak 6,3V-tal fűthetsz a 4-5 lábakon, a 9. lábat testelheted.
Ha nem testelem a 9. lábat az mit dob?
Hali!
Nem változik semmi Nem lesz elárnyékolva egymástól a két trióda.
Szia! Mi újság az N-MOS -al? Sikerült tesztelgetni? Mit szólt a többi tranyóval?
Hali!
Sajnos csak +/-40V-os táppal tudtam eddig tesztelni, időhiány miatt nehezen jutok vele előre. Hétfőtől lesz pár ráérősebb napom (remélhetőleg)... ha új eredményeim lesznek, akkor úgy is eldicsekszem velük
Hát már várom ,hogy "eldicsekedj" vele mert abból mi csak tanulhatunk!
Engem is érdekel a dolog Van is egy tápterv ami az alapváltozatnak elég lenne. Meg itt van a nagytestvére is a kapcsolásnak ami már 500W -al kecsegtet. |
Bejelentkezés
Hirdetés |




Mindenképpen megpróbálkozom az utánépítéssel. Szerintem cikknek is érdemes lenne a kapcsolás.
Az out 2 az mire szolgál? Az xlr-t értem, az out-ot is.
Köszi Joe









