Fórum témák
» Több friss téma |
Miert komplikalod. Vegyel egy 230-as relet es aval old meg. Nincs elektronika, igaz ket nyomogomb kell.
Az egyikkel be a masikkal ki kapcsolod az erolkodot. Egyszeru es orokosen mukodik.
Rendes tőled, hogy válaszolsz egy Jún 5, 2006-ban nyitott kérdésre...
Mire eszre vettem el is kuldtem a valaszt.
Annyi baj legyen.
Nyomógomb_mint_kapcsoló_4013-mal.
S a hozzászólás... Olvasd el... Ez viszonylag egyszerűen megvalósítható! :yes: S a legnagyobb fogyasztást a relé logja felemészteni...
köszi! de már megvettem az alkatrészeket,egy korábbi hozzászólás alapján(hobbi elektronika 2003 számának egy része van feltéve az oldalra pdf-ben) és maradok az ic mentes változatnál.
Gyorsan kéne egy kapcsolás amit az erősítő elé tennék és ha a gombot megnyomom akkor engedi az áramot tehát az erősítő megy. Ha újra megnyomom akkor nyit és nem megy(nem kap áramot).
Egyébként 12V a táp Most megyek vásárolni Kb.: 1 óra vagy fél óra múlva. Ja és van egy rajzom amit nem értek.
Kedves Adrián!
Szeretném tudtodra adni, hogy egy hozzászólásnak is megvannak az íratlan szabályai, (Főleg ha kérésről van szó!)amiket Te hozzászólásod nem tartalmaz. Sőt eléggé kapkodó, hovatovább követelőző stílust képvisel. Az ilyen megnyilvánulásoktól mint, Idézet: lehetőleg tartózkodjál ha megkérhetlek, mert legközelebb díjazni fogom!„Gyorsan kéne; Most megyek vásárolni Kb.: 1 óra vagy fél óra múlva.;Ja és van egy rajzom amit nem értek.” Ennek ellenére válaszolok neked. Biztos működőképes kapcsolást Skori web-oldalán találsz. Garantáltan működik, én a reléset építettem meg. Üdv: szamóca
miért nem használsz sima kapcsolót? felkapcsolod bekapcsol, lekapcsolod kikapcsol.....van ilyen nyomógombosban is. ugyan az a fíling mint ha csak gombot nyomogatnál, csak kattan egy nagyobbat. nem tudom miért kell túlbonyolítani egy vacak erősítő be és kikapcsolását. ahány alkatrész, annyi hibalehetőség. megérteném ha távirányítós lenne, de nem az! amúgy egy egyszerű FLIP-FLOP áramkörrel megoldhatod, de ha a jelzett rajzon nem igazodsz el, akkor ne is kezdj neki....
Exkluzívabb mint egy kapcsoló. Talán azért.
talán igen, de több a hibalehetőség, és ha a kolléga azon az áramkörön sem igazodik el akkor mit lehet neki ajánlani? szerintem 12V több ampert jobb egy sima kapcsolóval kapcsolni mint egy áramkört építeni (kapcsoló 200Huf, az áramkör a többszöröse, és a belefektetett időt is számoljuk!). főleg ha valaki nem is ért az elektronikához....
de ha valaki ilyet akar akkor egy sima bistab megteszi, de akkor már érdemes távirányítósra is kialakítani, már ha szobai erősítő. (kocsiban nem sok értelmét látnám egy távirányítónak, mivel kéztávolságon belül van szinte minden... )
Persze, ezek a felvetések igazak. Nem is vitatom, csak próbáltam okot találni a kérdező kérdésére. Nálam pont a honlapon említett okok miatt kellet, miszerint korlátlan számú helyről lehet a világítást nyomógombokkal zavar mentesen fel-le kapcsolni.
vá-vá-vá-vá-várj csak! viszont ez a téma érdekel!
ha megtennéd és ezt megosztanád velünk, igazán hálás lennék!
Parancsolj . Biztos hogy működik. Nekem már megy 3 hónapja
. és IC-mentes egyszerű!
köszi!
tényleg egyszerű és ötletes! skori lapját már többször néztem, csak elsiklottam afelett amit kerestem! (több az információ mint amit be tudok fogadni néha..)szerintem kimegyek és :smoke: asszem ez +18!
Sziasztok!
Multivibrátor kapcsolást keresnék: A lényege -távkapcsolós éjjeli lámpát késziteni, rádiós csengőból-- kiegészitve a multivibrátorral .Ennek egyik tagja lehetne a FET /ez kapcsolja a 230V-t / ha a csengó GONG IC-t ,hangszórót kiszedem -s a helyére dugaljat teszek,akkor bármelyik éjjeli lámpa csatlakoztatható. De valahol elvesztem a bonyolult megoldásokban . közönettel.
hát ezt kifejthetnéd.....
minek kell egy távkapcsolós éjjeli lámpához multivibrátor? Idézet: „ha a csengó GONG IC-t ,hangszórót kiszedem -s a helyére dugaljat teszek,akkor bármelyik éjjeli lámpa csatlakoztatható” ezt meg végképp nem értem.....lehet hogy nagyon reggel van még?
Csak pontosítanék: szerintem egy bistabil multivibrátor rajzot kereshet,meg valami illesztőfokozat félét a csengő dallamindító kimenete meg a 220v közé.
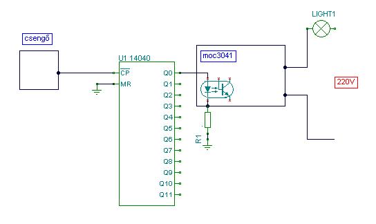
Egyszerűen fogsz egy számláló ic-t ezt rákötöd a csengőd dallamindító kimenetére ennek a felezős (QA vagy máképp talán Q1 kimenetére pedig egy optotriakkal (talán MOC 304X..) vezérelt konnektort szerelsz.
ha leírta volna pontosan és érthetően hogy mit akar akkor már reggel válaszoltam volna a kérdésre. de még mindig csak ketten filózunk azon hogy mit is szeretne
ha felteszek a fórumban egy kérdést akkor evidens hogy figyelem mikor válaszolnak rá...... (persze előfordul hogy nincs otthon valaki az ünnepek miatt.... ezért most én is mosolygok...)
Én is csak sejtem, mint macska az esőt, hogy Atis57 mit is szeretne... :bummafejbe:
Sziasztok!
először is: Örömökben gazdag karácsonyt mindenkinek! 2:rádiós csengőt átalakitani 230V -s éjjeli lámpa kapcsolására. Relét nem szeretnék betenni. Vannak IRF FET-k a csengőrészt szétszedtem az interneten keresve találtam több kapcsolást,DE NEM az igazi. Nem szeretnék sok IC-t beépiteni +tranyót+relét . /találtam 2db ICvel +2tranyóval +relével felépitettet is. ez drágább mintha 7000Ft-ért megvenném /A PIC-eseket meg eleve kizárnám. sajnálom, hogy elsőre nem voltam világos.
Nem kell hozzá kapcsolási rajz csak egy kis kreativitás...
Szétszeded megkeresed benne a dallam modult (ez ált egy külön modul.) ennek van kb 4-6 lába 1 a test ez az elemmre megy egy a plusz ez a ki/be kapcsolóra egy meg a hang kimenet (ez esetleg a panelen egy tranzisztorral még erősítve van (a hangszórótól vissza indulva megtalálható) a többi az indítás .No ezek a lábak kellenek neked.(esetleg a dallamválasztó kapcsolón is érdemes kutakodni) Fogsz egy kéziműszert és amelyiken dallamozásnál határozott feszültségugrást érzékelsz az a te eseted. Erre már csak egy számláló ic kell annak a felezős kimenetére meg egy szilárdtest relé (vagy a moc 3040... ic katalóguslapján lévő egyszerű ÁK.) ha hálózati tápot építesz hozzá akkor vigyázz van olyan ami több tápot igényel (más a rádiós rész meg más a dallam tápja -bár ez lehet elhagyható-)
Szia!
kissé másabb. hálózatról megy a VEVŐJE --de majd a konnektor is . A dallam ic /gong / már rég kiszedtem ismerem az inditó bemenetet is . csak amit találtam az PIC -el ,2 tranyóval +relével oldja meg!! amit szerintem 1 FET és 2tranyóval is lehetne . 4-5 kapcsolást megpróbáltm de az izzó kapcsolásakor "ugrik" ezért gondoltam HÁTHA VALAKI ezen már túljutott. köszönettel
Nézd csak, mit találtam nemrég! Kattints IDE! Mert ez szinte átalakítás nélkül jó lenne neked!
[off]S. Roppant szűkmarkúan bánsz az információval! Azonkívűl, hogy kell és hogy meddig bontottad vissza az áramkört, szinte mást nem is árultál el. PL: Mely áramköri kapcsolásokat próbálta ki eddig? Ezt a Idézet: -ot sem egészen értem. „de az izzó kapcsolásakor "ugrik"” Az áramkör áram alá helyezésekor? Vagy a távirányító jelének vételekor? S még mindég titkolod, hogy a 230V-os fogyasztót mivel fogod "kapcsolni"! Csak abból az infóból tudunk dolgozni amit a rendelkezésünkre bocsátasz! Mert a gondolatolvasás még nem igazán megy!
Eddigi véleményem tartom ,max a MOC 304x elhagyható (bár ha nem fejted vissza rendesen a táp rész kapcsolását eléggé veszélyes mutatvány kihagyni !!! ). Lehet ha tovább nézegeted a hsz-mat megérted,az is lehet nekem kellene tovább nézegetnem a te kérésedet hogy megértsem.
Talán egy blokkvázlat a jelenlegi ill jövőbeli állapotról.... Esetleg mit lehet megoldani tranzisztorral meg fetel..? A 220 V ot ezekkel nem célszerű kapcsolni (bár lehet ha ehez ragaszkodsz),Ha egy gombnyomásra ki a következőre be akarsz kapcsolni arra vezérlésnek tényleg jó egy. két tranzisztoros bistabil multivibrátor ,de a számláló ic szerintem egyszerűbb és kisebb.
Erre a funkcióra a 4013 is elég lenne, D-tárolónak bekötve az egyik tárolóját...
Sziasztok!
mivel nincs SCANNEREM nem tudok rajzot-ábrákat betenni. Eddig : kipróbáltam- a két tranziztoros multivibrátort multivibrátort CD 4011-el feles multit 1 BC337 és 1 FET Sn74L74 IC vel .. ez mind bistabil . a 230V-t IRF FETtel gondoltam kapcsolni--ha dugaljat teszek be a hangszóró helyére ,és gyári asztali lámpát kapcsolnék 40W-s izzóval.Ebben a formában NEM LÁTOK ÉV. problémát... Sajna Ott akadtam el : a csengő nyomogomb megnyomása nem 1X billenti a multivibrátort hanem Nx.. tehát vagy felkapcsolódik vagy villogva elalszik.A dekoder IC jele szkóppal nézve DC L-H váltás ,úgy is marad 2 sec. erejéig.aztán visszavált.Lehet ez a hiba oka?
szia!
Ha egy gombnyomásra ki a következőre be akarsz kapcsolni arra vezérlésnek tényleg jó egy. két tranzisztoros bistabil pontosan ennyit szeretnék, DE STABILAN. Szerintem a 600V 5-10A FET nek nem okoz túl nagy problémát 1db 40W 230V izzó be/ki kapcsolása. Deszka modell jól működik ha nem izzót hanem ellenállást teszek rá, csak nem értem a viselkedését-mitől lessz más ?
Gondolom a tápegység soros kondival + zenerrel van megoldva, galvanikus elválasztás nincs. A kapcsolás pillanatában fellépő tranziensek pedig remekül billegetik a bistabilt, számlálót.
Amúgy a FET-tel nem szokás váltót kapcsolgatni... ide kellene egy optotriac+triac, a táprészbe tisztességes szűrés, a bistabil IC GND-je és tápja közé a 100nF-os kondi+10µF elkó. Ha ezt mind elkövetted, még mindig lehet gond a GND-n keletkező zavartüskékkel, ehhez látni kellene a fóliavezetést, hogy pl.: ne essen a "nagyobb" áramok útjába az IC GND-je...
Szia!
A tápot átalakitottam van benne 5V stab IC is és a kondik is megvannak. A GND-t megvastagitottam 1,5mm2 vezetékkel. A FET 1 Graetz közepébe van téve.
Szóval a vevő kimenetén impulzusok jelennek meg a vétel idején. Ez már így kicsit jobb.
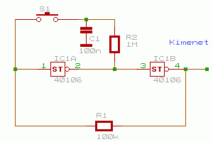
Ezeket az umpulzusokat először FORMÁLNOD kell! Azaz egy újraindítható ASM-el "szét kell húzni" a vevőből kimenő jelet jele. >>>PL: EZEN A KÉPEN <<< S ennek a kimenetére kell vagy egy 4013-ból kialakított D-Tárolót, vagy egy bináris számlálót. Ami kéznél van... S a 230V-os fogyasztó kapcsolására >>> MOC3041, vagy MOC3062 <<<-es illesztést javasolok. ( De úgy építed meg ahogy jónak látod. Csak az legyen BIZTONSÁGOS! ) Fet helyett egy trikak alkalmazása szerencsésebb lenne! Mert azt mégis csak váltóáramú kapcsolóeszköz! S egy példa. Bár a te esetedben vagy a D-tároló vagy a bináris szám...iakot! Jó bütykölést! |
Bejelentkezés
Hirdetés |





)
(több az információ mint amit be tudok fogadni néha..)






