Fórum témák
» Több friss téma |
Vagy pld. integrált áramkörrel..
Köszönöm szépen.
Az lenne a kérdésem, hogy a "sima" tranzisztoros változatban a nyomógomb lenyomás és a relé behúzása közötti időt melyik alkatrész határozza meg? Esetleges finomhangolás céljából kérdezném. A hozzászólás módosítva: Okt 5, 2019
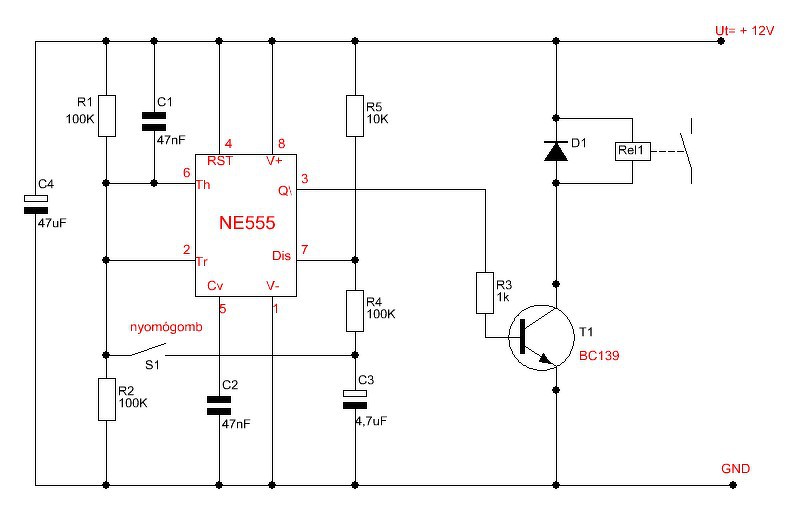
Kb. az R5 és a C3 szorzata a késleltetés ideje. De nem precíziós, mert a táp változására az idő is változik cseppet.
Sziasztok !
Egy időkapcsolót szeretnék kiegészíteni (egyszerű kisfogyasztású CMOS kapcsolás érdekelne), mely kimenetét L-kikapcsolt állapotba billentené egy nyomógomb megnyomása (+ vagy - tápra stb lenne kötve). Az időkapcsoló kimenőjelét szeretném nyomógombbal alacsony állapotba vinni. (van ilyen gomb az időkapcsolón (ON/AUTO/OFF-sokszor kell megnyomni), de egyszerűbben szeretném, mert többidőpontos ébreszrőórát szeretnék belőle csinálni. ). Ha az időkapcsoló kikapcsolna és újra bekapcsolna, akkor a kimenet persze H-bekapcsolt állapotba kapcsolna. Köszönöm a segítséget. A hozzászólás módosítva: Okt 15, 2019
Hello! Nem egészen érthető a kérésed. Mert így egy RS tárolónak tűnik, amit az időzítő bekapcsol, a nyomógomb meg ki. De Te azt szeretnéd, hogy ha bekapcsolt az időzítő, akkor az idő lejárta előtt Te egy nyomógombbal ki tudd kapcsolni? Vagy mindenképpen meg kell nyomni a gombot, hogy kikapcsoljon a jelzés?
"De Te azt szeretnéd, hogy ha bekapcsolt az időzítő, akkor az idő lejárta előtt Te egy nyomógombbal ki tudd kapcsolni?"
Pontosan, ahogy írod!
Oké! Ha tisztessége logikai jelet kap, akkor persze az R1 sem kell..
Sziasztok,
Nagyon kezdő vagyok, viszont szuper lenne ha a segítségetekkel meg tudnám oldani az egyik prolémám. Adott a képen látható nyák. Amin van egy On és egy Off gomb. (jobb és bal oldalon) Ezeket szeretném kiváltani egy ardunio val. Hogy egy program kapcsolja ki és be a készüléket. A kérdésem az lenne, hogy hova kellene forrasztanom a Digitális jelet és a GND-t. A készülék 3V-os az arduniot 5V hajtja. Minden ötletet és segítséget szívesn várok. Köszönöm
Ha minden igaz, a gomb közepe a pozitív, a széle a GND. Elméletileg egy FET-tel (pl. BSS138, AO3400) meg lehet oldani a kapcsolást, illetve a nyomógomb imitálást. Ami kérdéses lehet az az, hogy mit szól az egész elektronika a kivezetékezéshez, mennyire tűri az így extraként bevitt zavarokat.
A zavarok kikerülhetőek, ha a hosszú vezetékek helyett egy-egy optocsatolót használsz. Itt viszont az a kérdés, hogy az optocsatoló maradék feszültsége elég kicsi-e ahhoz, hogy a szerkezet gombnyomásnak érzékelje a dolgot. Vannak buktatók. Milyen szerkezet ez, amit kapcsolgatni szeretnél?
Léteznek MOSFET kimenetű optocsatolók, de körülbelül tízszer annyiba kerül, mint egy bipoláris tranzisztoros kimenetű.
A hozzászólás módosítva: Feb 17, 2020
Arra tippelnék, hogy a fekete kerek terület alatt egy kis mikrovezérlő van. Ha ez valami elemes cucc, akkor a tipikus megvalósítás az, hogy a mikrovezérlő folyamatosan feszültség alatt van, de olyan low power standby módban várakozik, amiben valamelyik lábon lévő változásra figyel csak. Egy ilyen lábra teszik a power gombot.
A gombok leggyakoribb megvalósítása pedig az, hogy alaphelyzetben egy jó nagy felhúzó ellenállás (pl 10-47kOhm) VCC-n tartja a bemeneti pint, és ha megnyomják a gombot, az a GND-re "húzza". Így amikor nem nyomják a gombot, akkor 0 áram folyik, amikor nyomják, akkor is kicsi. (Fordítva is működne: alapból földre húzva, és nyomáskor VCC-be, de történelmi okokból a másik a szokásos megvalósítás.) Ki kell mérni, hogy hogy működik a gomb: multiméterrel a gomb két sarka feszültségét kell nézni. Ellenállásokat a két sarokhoz hozzáérintve azt is ki tudod próbálni, hogy mennyitől kezd működni. Aztán ha van felhúzó/lehúzó ellenállás, azt meg kell keresni a NYÁK-on. Ki lehet mérni az R értékét is. (De ha nagyon purista volt a tervező, akkor lehet, hogy a proci beépített felhúzóját használta, azt nem fogod tudni kimérni csak működés közben - ez már kockázatosabb és talán felesleges is.) Ha ilyen megvalósítású a gombod, akkor elegendő a gomb egyik végét földre húzni ahhoz, hogy gombnyomást szimulálj. Ehhez pedig jó lehet egy optocsatoló is, de akár az Arduino lába közvetlenül is. Csak arra kell vigyázni, hogy sose hajtsd az Arduino lábát magasba! Én már csináltam ilyen megoldást egy távirányító távvezérléséhez, és megbízhatóan működik. Abban egy PIC a gyári mikrovezérlő. Induláskor a PIN-eket lebegő inputra állítja a proci, ez tehát biztonságos. Arra kell vigyázni, hogy előbb állítsd be az értéket, és utána kapcsold be a PINT kimenetbe! Így sosem lesz 5V-ra húzva, és nem megy tönkre semmi. Ha kimérted, hogy mekkora ellenállással kell GND-be húzni ahhoz, hogy még működjön a gomb, akkor betehetsz a biztonság kedvéért egy valamivel kisebb ellenállást védelemnek. Ha a felhúzó mondjuk 10k, akkor 1k-val földre húzva még bőven megbízhatóan fog működni (kb 0.3V lesz a jel), és ezzel az áramot jócskán lekorlátozod, várhatóan nem megy tönkre semmi. Bekapcs:
Kikapcs:
Vagy a portokat direktben címezve: Bekapcs:
Kikapcs:
Ja, és természetesen ahhoz, hogy működjön a GND-ket is össze kell kötni. Mást viszont nem, csak a GND-t és a 2-es lábat a gomb pozitív sarkához.
Igen, ismerek párat. Éppen az ilyen optocsatolók ára miatt kérdeztem, miféle eszközzel van dolgunk. Lehet, hogy az egész nem ér annyit és/vagy kompletten helyettesítető egyszerűbben.
Sziasztok! A segítségetek szeretném kérni! Adott egy kínai infrás kapcsoló.tökéletesen működik! Egy villanykapcsoló helyére építettem be! De szeretném helyileg is kapcsolni, nyomógombbal! Valakinek ötlete?
Ha nyomógombbal nem is, de alternatív (váltó, 106) kapcsolóval megoldható. Az egyik kapcsoló helyére kell a relét kötnöd. Hátránya, hogy a normál kapcsoló állásástól függően, a távirányító kikapcsoló funkciója bekapcsolóvá, a bekapcsoló pedig kikapcsolóvá válik. Ha a normál kapcsolót átváltod, akkor a távirányító funkciói helyreállnak.
Teszel alá is egy infra adót, kapcsolónak álcázva. ( egy felesleges távirányító szétbuherálva, egyik gombja a kapcsolóra kötve)
A hozzászólás módosítva: Feb 23, 2020
Sziasztok!
Abban szeretném kérni a segítséget, hogy a kocsimba vettem egy másik középkonzolt aminek a ködlámpa kapcsololója már nem olyan mint a régi, hogy benyomom, benyomva marad és világít a ködlámpa, majd újra megnyomom kintebb jön a gomb és nem világít a ködlámpa, hanem olyan mint egy sima mezei nyomógomb. Ha megnyomom, akkor ugyan azt a két lábát zárom, vagyis azt kellene megoldanom, hogy be- és kikapcsolni is lehessen ugyan avval a gombnyomással. Próbáltam már relé kombinációkkal,de nem jártam sikerrel. Ha tudna valaki tanácsot adni hogyan lehetne ezt kivitelezni, nagyon megköszönném! Előre is köszönöm!
Sziasztok!
Megépítettem Proli007 által javasolt kapcsolást, kifogástalanul működik 12V-ról. Egy gombnyomás: meghúz a relé még egy gombnyomás elejt. Most 5V a tápfeszültségről kellene használnom meglehetősen érzéketlen (nem minden gombnyomásra kapcsol be illetve ki). Egy LM7805 szolgáltatja a stabil 5V-ot a kapcsolásnak. Az 555 tápfeszültség minimuma 4,5V az adatlap szerint, ezért első körben kivettem a kapcsolásból a D1 pozícióban lévő 1N4002-es diódát. A helyzet ezzel valamelyest javult, de még mindig nem elég stabil a működés. Gondolom a kapcsolás egyéb alkatrész értékein is célszerű lenne változtatni a stabil működés érdekében. Én az R3-R4 értékének csökkentésére gondolok, de kérlek javítsatok ki, ha rosszul gondolom. A hozzászólás módosítva: Márc 1, 2021
Hello! A problémát alapvetően a feszültség viszonyok okozzák.
Az IC belső felső referencia feszültsége, a tápfesz 2/3-ad értéke. (Az alsó, az 1/3-ad értéke.) Tehát a Cv ponton 5V tápfeszültség esetén 3.33V mérhető. Ugyanakkor a kimeneti 3-as lábnak, maga jelszint esetén van maradék feszültsége. Ez tipikusan 5V táp esetén 3.46V. Tehát amikor a C4 kondi erre az értékre töltődik, az alig haladja meg a 3.33V értéket. Pedig a billenési pont ez lenne. (12V táp esetén a kimenet maradék feszültsége nem ilyen számottevő a billenési ponthoz képest.) Ezt kijavítani leginkább úgy érdemes, hogy az R3-at nem a 3-as kimenetről kellene visszavezetni, hanem a 7-es lábról. Természetesen, mivel a 7-es lábon nyitott kollektoros kimenet található, felhúzó ellenállásra is szükség van a 7-es és a 8-as táp közé. Pld. egy 10k megteszi. Ekkor a C4 kondi gyakorlatilag a tápig képes feltöltődni, ami már megfelelő lesz a 3.33V-hoz képest. De az R1-R2-őt is lehet 10k-ra cserélni, de az átalakítással már így is működnie kell. Alacsony kimenti szinttel nem lehet gond, mert a 3-as kimenet majdnem 0V-ra képes lekapcsolni.
Én ilyet használok! USB DC5V, vagy Li-Ion akkucelláról kapcsolja a motort.
Köszönöm a válaszod!
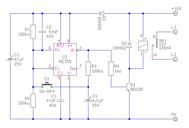
Készítettem egy rajzot, remélem jól értelmeztem amit leírtál. Ha jól értem: csak az R1, R2 értékének csökkentése önmagában nem hozna javulást, igaz?
Elnézést, a rajzon szereplő tápfeszültség megjelölés tévesen 12V. Az alkalmazott tápfesz: 5V lenne. Sajnos már nem tudtam szerkeszteni
A hozzászólás módosítva: Márc 1, 2021
Igen, alapvetően így gondoltam. Igazából az R1/R2 módosítása nem hoz változást a leírt feszültség problémán az ne segít. Anno a 100k-t a fogyasztás miatt választottam, csak épp TLC555-öt kellet volna használni. Egyébként a TLC-vel 5V-ról is változtatás nélkül is működne, arról nem beszélve, hogy az NE555 4.5V-ról már eleve "bizonytalanul működik". (A TLC-nek CMOS kimenete van, az fel tud menni a tápra, szépséghibája, hogy a táp felől a terhelhetősége majd a tizede, a GND oldal felölinek..)
A tápfeszültség 5V stabilan, talán ez már elegendő lenne a stabil működéshez.
Van TLC555-öm is (sajnos csak egy darab és két különálló egységet építettem) lehet kipróbálom azzal is. Nyomógomb gyanánt TACT gombok vannak betéve. Rájuk mérve 80-120 ohm átmeneti ellenállást képviseltek megnyomott állapotban (bontott vacak kapcsolók voltak). Nos ezeket cseréltem újakra és a stabilitás hatalmasat változott. Most már stabilan kapcsol be- és ki, amennyiben a gombnyomások közt legalább kettő másodperc eltelik. Ez már így lehet jó is, de kérdem: a 4,7µF-os kondenzátor értékének csökkentése ezen a problémán nem javítana? Köszönöm!
De javít a 4.7µF cseréje. De ésszerű határok között. Mert a gomb megnyomásakor a 47nF és a 4.7µF osztót alkot. A 47nF pedig biztosítja a táp bekapcsoláskor az alaphelyzetet.
Nem akarok drasztikus lenni, 2,2-3,3µF környékére gondoltam.
Kipróbálom aztán meglátom. Köszönöm a segítséged! Üdv: O.T. A hozzászólás módosítva: Márc 1, 2021
Oké! Lehet számodra célszerűbb lett volna így kialakítani a kapcsolást.
|
Bejelentkezés
Hirdetés |























