Fórum témák
» Több friss téma |
Fórum » Csöves erősítő készítése
Ne feledd betartani a fórum viselkedési szabályait, és a topik megmaradásának feltételeit. [link]
A téma átmenetileg fagyasztva lett, hozzászólni nem tudsz!
[OFF]Azért a "mester" titulus enyhén szólva túlzás!
Gratula! Ez a belső káosz? Akkor milyen mikor rendben van?
Nekem így is tettszik! Várjuk a az eredményeket!
Oké! Most már tudom
. Kedves Tibor priviben majd megkeresnélek, hátha tudnál segíteni nekem. :yes:
Igen a tápfesz nagyobb lehet, de nekem a 6W elég a 6W és a 8W közt fülre semmi sincs. a 6W és a 60W közt már lenne de az már egy PP legalább 2-2 csővel csatornánként, azaz sztereóban 8db 6p3se. felesleges.
Ez nagyon jó lett, bármilyen hihetetlen a rettenet ronda hangot az eredeti (ahogy hozzám került) katódellenállás (10W os porcelán huzal (látszik a huzal), és a csatólókondi 500nF os volt, volt benn orosz és remix is a remix jobb volt de akkor is ott volt a gonosz...220nF al 12Hz en egy tied mm-t sem ment lejjebb a sugár azaz a 220nF is túl nagy ide, lehet meg kellene tesztelni hol esik rendesen (nekem a rendesen nem a 3db, mert az már a süketség, hanem ha 5VPP 4VPP re esik, az már nekem "sok") Négyszöget a NVCS vel 2k2 hátán 470pF és 220pF orosz csillámokkal kikompenzáltam, még alulkompenzált hagytam egy kis sacc 5 százalék (amplitúdóhoz képest) túllövést, így nem lassul be az erősítő, 3k val 4k7 el is csatoltam vissza de akkor a 30 Hz már az 1kHz hez képest 5V ról 4V lett, így meg egy fél mm nyit csökken az 5 osztás PP -n a sugár...18kHz en úgyszintén. ez most műszerrel és füllel is jó...tuti nem fogja bírni a táp vagy a cső...amilyen mákom van.KÉRDÉS: szerinted SE ben 310-300V körüli anódtápról (minusz a trafó, de nem mérek rá az anódra a metexel mekkora Ug2 fesz kellene, mert most nekem simán 77 Ohm al fent van a tápon, azaz 300V on az az "anód" (trafó) és a segédrács is.Mindjárt bemelegítem megmérem a feszt a 77 Ohmon akkor tudok segrácsáramot...hogyan kell segrács disszipációt számolni? milyen fesszel kell szorozni? Ug2-Ukatód...hm..nem tudom... pár hsz el ezelött képekben bemutatott erősítő azért szebb lett mint az enyém, gratula ! ár ma 600 as papírral még lesúroltam és kapott 2 réteg szórt lakkot 10 perc 20 celsiusfok mellett. most 1 hétig nem is nyúlok hozzá, tükrös lett. EL84 nek a kapcsolását akartam még betenni amivel a végén jó lett, de felesleges, szerintem, mert trafó függő a dolog. Azért a 6P3S-E SE kapcsoltást majd felteszem. Ha már bírta 1 hétig a cső és minden más.
Ez tényleg FOTON szerintetek, mert már megkeveredtem:
Bővebben: Link
Büszkén jelentem be, hogy "készlettem" következő csöves ketyerémmel. Ezúttal a mostanában emlegetett 6AS7G és ECC88 páros által mozgatott OTL fejhallgatóerősítőről van szó. Egyelőre csak fél-deszkamodell jellegű. Van még mit csiszolni rajta, de most is azt hallgatom (4x kötögettem át és R-C szűrést kapott, mire megfelelően csendes lett). Bővebb tapasztalatok később.
Idézet: „Józsikém, nagyon szépen összehoztad, gyönyörüen néz ki, egyszer szivesen meghallgatnám! ” Már meg ne haragudj, de nekem a szőr felállt a hátamon. Lehet hogy jól szól, ezt nem tudom eldönteni-hiszen nem hallottam, de a "design" tele van hibákkal: CK csavar az előlapban, és a fedlapon, a belvilág enyhén szólva "kusza". az érintésvédelmet és biztonságtechnikát nem is emlitem. A kábelezés sem szép. Nem leszólni kívánom a dolgot,hiszen mindenki olyan szinten épit, amire telik, de egy egészséges mértékű önkritika ennél a hobbinál sem hátrány. Szerintem nincs annál rosszabb, ha netán hamis véleményt adunk egy épitésre, ez teljesen rossz irányba viheti az embert. Ha valami szép,és jó azt meg kell mondani, de azt is ha nem.
Én nem látok a müben semmi kivetnivalót...
Neked biztos megvan minden eszközöd egy profi doboz elkészitéséhez, de sokmindenkinek nincs, és abból gazdálkodik amilye van. Ezt el kellene fogadni...
Hát te tudod...
Számomra egy csöves erősitőnél az a lényeg hogy jól szóljon, és ha beteszed a szobádba vagy a nappalidba, jólessen rá nézni. Az sem jó ha szép hangja van, de le kell takarni egy vödörrel, meg az sem ha gyönyörű, de nem szól jól. Ha nem tudok profi dobozt csinálni, vagy trafót tekerni, keresek szakembert. Sajnos inkább az a jellemző a dolgokra, hogy óccsó legyen, meg legyen hozzá cső 200Ft-ért. Szomorú de ez van. Cirokl: El tudom fogadni hogy nem vagyunk egyformák, de nem adok hamis véleményt senkinek, ami a szivemen, a számon. Ez a fórum a csöves erősitőről szól, nem arról hogy egymás cuccait fényezzük. Te is épitettél pár erősitőt, tisztában kell hogy legyél a dolgokkal. Szóval hiányzik a fórumról az őszinteség...
Persze, erről beszélek.
Ha senki nem mondja meg, hogy mit hibázott, hogy miképp lehetne jobb, akkor megmarad a langyosvízben. Kell az épitő jellegű kritika, ez az alapja a továbbfejlődésnek.
Nekem tetszik, őszintén. Ami tényleg javítható lenne, az a fakeret. Ha javasolhatok:
szerezz valahonnan 20mm x kb. 80mm (ebbe kényelmesen elférsz) lécet. Ebből csinálj neki egy egyszerű keretet, amit célszerűen ragasztással rakjál össze, akár a sarkoknál mondjuk háromszög profillal megerősítve. Ebbe ültesd bele az erősítőt. Sokat dob a designon (a csavarok az előlapon tényleg nem szépek). Ettől függetlenül én simán kitenném itthon.
Azért lassítsunk egy kicsit, az enyémben is 200Ft-os cső van, igaz, hogy van benne 8db, de akkor is… Azért nem olyan primitív ez a 6S19P attól, hogy ennyibe kerül! (De nekem a különlegességek jobban vonzzanak, mint az olcsó cuccok, amikkel jellemzően sokan építkeznek - ezalól csak a kivételesen szép hangúak képeznek kivételt.)
Szia !
Köszönöm mindenki elismerő szavait . Szerintem nagyon jó PP-t lehet készíteni ezekkel a csövekkel . Meghajtás igénye kicsit több mint a pentódák , vagy tetródáknak , de megoldható . Elsőre én hidalt SRPP megáldást próbálom ki , amennyiben nem leszek elégedett vele , PP-re alakítom . Tervezése is alkalmassá teszi mind két variáció kipróbálására , meghajtás változatlan marad , csak a tápot kell kissé módosítani . A PP-hez szükséges többlet csatoló kondikat már tartalmazza a nyák . Kaocsolás már többször látható volt itt . Meghajtását felhasználhatod a gitárerősítőhöz is ( bár gitárhoz tetróda vagy pentóda előnyösebb lehet ), de megfelelő előerősítő kell elé , kimenőim nekem is BEAG vasra készültek .
Bakker tényleg. Helyes észrevétel, cserélem vasaló zsinórra, a sasszira rákötöm a védőföldet, mert ha valami bibi van még a végén agyonvág valakit. Köszi!
Jók ezek a MKP10 es WIMÁK csatolónak? mert valami tuti nekem is kellene az oroszból csak 500nF ok vannak remixből is amit betettem és jó lett az 220nF os 1960 as gyártású remix (pákaszűz volt) C313 valami fólia 400V ra, avval jó lett a véglegesben én is valami megfizethető jó kondit akarok rakni.
MKP10 az polypropylén elméletileg jó hangú...
Hát az érintésvédelem az szarvas hiba volt. Köszi. A csavar és szeg együtt rettenet ronda de ez ilyen volt nem akartam kidobni, (bár gyorsabban kész lettem volna egy új dobozzal) marad ilyen igazi retrós, a kábelezés nem szép hanem jó, a légszerelés atomstabil, fel lehet kötni bármelyik alkatrésszel a csillárra
![]() Amúgy én a nyákot útálom pedig van benn, csillagpontos földnek, meg takonypanelként szegecssor helyett. A 6P3S ben pont ezen gondolkodom bekockáztassam-e, hogy nyákot rajzolok maratok beültetek szép lenne, de félek szarul szólna... A nyák ban én is hittem amíg nem építettem pár nagyfrekis dolgot ahol a takonypaneles tökéletesen ment, nyákra téve csőd volt. Sokan emlegetik a nyák nem való csövesbe (ahogy a siliciumom sem ![]() Nem tudom egyenlőre gondolkodom egy kékre festett nyák a kék fémrétegekkel szép lenne...de lehet az is légszerelt "marad". Ráadásul elsőre Roadeinstein ellenállások voltak benn, most átépítve a 6P3S ben is ezek a pákszűz 50-60 éves "induktív" spirálöszörült szénrétegek vannak, és nagyon jól szól. Félek átépíteni nyák os fémrétegre vagy még drágább ellenásslásokat tenni, bele aztán megy a kukába az egész mert szarul szól. A spirálköszörült szénrétegek hangja valahogy mégis tuti. Lehet a 60 év padlás... De ezeknek a vaddisznó nagy ellenállásoknak nem állna jól egy precíz nyák, de még egy csúnya sem... Ráadásul a kísérletek alatt volt benn pl egy 100kOhm os katódellenállás ami fektetve derékszögesre szerelve szar volt függőlegesen illetve sehogy sem derékszögben állítva, eltűnt a furcsa zaj...lehet pont a spirálköszörülés...azaz nem jó ellenállások ezek, de mégis nagyon jól szól. A nyák al az a gond ha gebaszos valahol és módosítani kell mert a hosszú kerülők miatt bevittem a málnásba akkor a módosítás után rondább mint egy légszerelt. a nyák a sorozatgyártásé szerintem, nameg tudni kellene Profi nyákrajzot tervezni. Itt légszerreltben ha valami nem oké esetleg méretben 3x 10x akkora is elfér, ráadásul majdnem lábak nélkül, de plussz vezető nélkül meg tudom csinálni. Szerintem ezzel rá is beszéltem magam az újabb légszerelésre. Esetleg szegecseket bevetek, de ha már van itthon pár tábla nyák... Mondjuk ennek az 5-10 alkatrésznek nem nagy kunszt nyákot rajzolni, de akkor is...vagy mégis, na mind1 nem tudom nyákos legyen-e. Közben elkészült egy éger fakeret még kézzel kellene szálba húzni aztán elkezdeni lakkozni, csak előbb ki kellene vágatni a KO fedlapot. 3000Ft egy 50x25cm plazmával körbespriccelve. de ha már ilyen akkor trafoknak is ablakozni kellene, de a trafók helyét jobb fülre brummminimumra állítani, azaz lehet egy ablakosra vágott KO 5-6 e ft lenne (800Ft ért megy percenként a plazmavágó) és ha akukába kerül mert azokkal a trafókkal nem jó vagy ott ahol szép ott brummos akkor... Szóval 500Ft/db ért szereztem 2mm es lu 40x30 as darabokat, ronda, azaz sok csiszikálás polir kell. de szebb lesz mint az el84 es. Lehet ebbe az új dobozba megépítek egy 6P3S-t és csak a kimenőket emelem át ide oda és akkor összevethető a két erősítő amelyik jobb az marad. A fakeret természetesen D4 főzésálló ragasztóval csavarmentesen van szerelve, a fedlapot ha 4 db krom vagy fekete BKNY fogná az éger be vágott 6 os menetre az nekem szép lenne, de lehet az is ragasztva lesz, mert csavarmentesen szebb. Előszőr jöjjenek meg a foglalataim, mert nincs oktál itthon aztán neki lehet fogni, de a fedlapot sem érdemes addig berakni se a fakeretet lakkozni. A hangerő potit is sokan teszik a szerelőlapra, nem tudom...a fába ahogy nekem van nem szakszerű de így kezelhetőbb. Nekem még ez a "ronda" szemből csavaros szeges öreg fenyőléc is jobban tetszik mint a teknokrata 6P3S mostani dobozom ami full plazmavágott 8mm es alu előlap szürke szinterezéssel a többi 2, vagy 3mm es alu fekete szinterezéssel az árnyékoló serleg a kimenőkön 1mm es vaslemez fekete szinterrel, alu esztergált potigombok. ill már csak egy mert bemenetválasztót kihagytam. Nekem a fakeret KO fedlap a legszebb, pláne ha teljes takart fogazással lenne a sarok ragasztva pláne ha lenne egy fogazógép, és nem rondán kézzel lenne kivésve-fűrészelve, azaz a simán összeragasztott fakeret jobb lehet amatőrként, a 45 fokos elvágáshoz egy rendes gérvágó kell, mert ha 44 vagy 46 fokot vágok az szarabb mint ha összefektetem és oldalt látszik az elő hátlap vastagsága. Ha meg asztalossal csináltatom, azt már nem én csinálom... Akkor már tudnék venni egy profi és szép 2A3 ast annak is KO a fedlapja, rózsafa a két disz oldallapja politúrozva, 5g4 ecc88 ak kimenőkön is savkór serlegek külön külön a táptrafón a 3ik serleg is az, a trafók hipersilek jó nagy vassal, előfok táp külön külön doboz belül ezüstel vezetékelve. tényleg profi, tényleg nem tudnám 1 hónap alatt éjjel nappal melózva sem összehozni, és anyagár alatt 90e ft ért elhozható.
A fa használata nekem is eszembe jutott, de mivel nem értek a megmunkálásához, és eszközeim sincsennek hozzá, így magad az alumínium.
Legszivesebben minden alkatrészt nyákra raknék, de sok munka van az elészítésével (vasalás, maratás, fúrás...), és könnyű elrontani. Egyébként semmi kivetnivalót nem látok a konstrukciódban. Mondjuk én a "barna maszatot" talán kihagytam volna belőle, és a bemenő jelet sodrott érpárral továbbítanám.
Nyákkal sok meló? Vagy simán alkoholosfilc (maratásálló tus) és megrajzolom az előre lapra rajzoltról átpontozott miniplexel kiböködött furatok közt kézzel, vonalzóval, vagy hála a 21 ik század irodáinak, lézernyomtatós megoldás...én sem hittem el de működik kinyomtatod, átvasalod és maratható.
Igaz én még nem csináltam de a szemem előtt csinálták. A telinyákos megoldásra még szoktam egy csúnyaságot elkövetni öntapadós tapétával az egészet lefedni, és a maratandó részt Tapétavágó késsel körbevágom (jól rányomva a rézfólia is árkos és gyorsabban kkimaródik) így kevés vasklorod fogy sok nyák marad, keresztváltóba jó de lehetne csövihez is. Csövesbe semmiképp nem raknék igazi N y o m t a t o t t áramkört ami raszter közt még két sávot átvisz, vagy többet. Ha már vékony vezetősávos akkor szerintem 1mm a minimum sávszélesség de inkább 2mm. A telinyákos tapétás nyák lehet megoldás a 6P3S embe is , ráadásul fóliával alkatrészek felé felületszereltre...na ez jó megoldásnak tűnik, javítható, cserélhető, mérhető, elbír 10 ki be forrasztást, és mindenhol (esetleg teli másik oldallal föld) ahol nem kell vinni semmit mehet a föld, azaz bárhová le lehet szúrni az alkatrészek föld lábát. Megjött a kedvem egy igazi Low end csöveshez, a számítógéptől elvitték a genius 5.1 et, és az asszony akar 1 gagyi tuskós pc speakert 3e ft ért, abból megépítek egy kis trafódobozba egy sztereo pcl 84 est fiokból bontott ingyen alkatrészekkel 2 rádió kimenővel, csak a táptrafót kell megoldanom, azt nem találok, fázist meg nem engedem ki a pc asztalra... Van 2 ugyanolyan elipszis szélessávú mágnesesen árnyékolt tv bontott sértetlen nahgszóróm, már csak doboz kell neki... és kész a pc speaker...
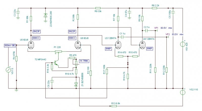
A 6p3s (vagy akár az E) ebben a beállításban megy nekem a zöld kondi nélkül, a kék ellenállás 77 Ohm azt csökkentsem, növeljem? esetleg a zöld kondi kerüljön bele? vagy a 77 ohm rövidzár? azaz a segédrács közvetlenül a nagyanódtáp elkóra (Ut a rajzon)
Idézet: „Cirokl: El tudom fogadni hogy nem vagyunk egyformák, de nem adok hamis véleményt senkinek, ami a szivemen, a számon. Ez a fórum a csöves erősitőről szól, nem arról hogy egymás cuccait fényezzük. Te is épitettél pár erősitőt, tisztában kell hogy legyél a dolgokkal. Szóval hiányzik a fórumról az őszinteség...” Sajnos akár hogyan értelmezem nem tudom hol irtam rosszat ,ha felvilágosítanál az jó lenne ! [/OFF]Akár priviben is .[OFF]
Hali!
Szereztem egy OS18/600 csövet. Ehhez kellene nekem valamiféle kis SE kapcsolás és valami adatlap láb kiosztással. Illetve egy VR150-es zéner csőhöz is kellene egy bekötési. Ha ezeknek meg vannak akkor már csak trafó kel és kész. Valahogy úgy akarom,hogy egy olyan előerősítő csövet tennék be ami 150v-ról megy és 2db OS18/600. Előre is üdv
Én csak az előfoknak stabilizálnám stabcsővel a feszültséget.
Ha csak egy darab OS18/600-at Bővebben: Link sikerült szerezni akkor az inkább tedd fel a polcra disznek és inkább valamilyen könnyebben beszerezhető csővel épits erősitőt...
Mellékletekben!
Valóban nem kapkodom el az építését , régebben én is türelmetlenebb voltam .
Mivel van 1-2 kész erősítő amit hallgatni tudok jelenleg , talán ezért nem sietek vele . Idézet: „Sajnos akár hogyan értelmezem nem tudom hol irtam rosszat ,ha felvilágosítanál az jó lenne !” Senki nem mondta hogy "rosszat" irtál Nem kéne mindent magadra venned. Szerintem felvilágositásra nincs szükséged. Idézet: „Helyes észrevétel, cserélem vasaló zsinórra, a sasszira rákötöm a védőföldet, mert ha valami bibi van még a végén agyonvág valakit. Köszi!” Látod erről beszéltem: a sok "hű de szép erősitő, szivesen meghallgatnám" közt valami elveszett. A konstruktiv kritika. Észrevette valaki rajtam kívül hogy a sasszi földeletlen?Nem.Erről ennyit..... A lényeg hogy egy fontos dolog előtérbe került, ki tudod javitani.Nem duzzogni kell a hozzászólásokon, hanem jól értelmezni,és hasznositani az ötleteket, tanácsokat.
Ezt írta köbzoli:
Idézet: „Nem értelek..miért nem tudod elfogadni, hogy mindenki más, nem lehetünk egyformák ! Kínában divat az egyenholmi.. Nincs azzal a készülékkel semmi baj, pont olyan mint egy hobbista készüléke, épp csak annyira kusza, hogy átlátható legyen és igenis jó az a légszerelés, no meg a sajátja. ” Ezt írtad te: Idézet: „Cirokl: El tudom fogadni hogy nem vagyunk egyformák, de nem adok hamis véleményt senkinek, ami a szivemen, a számon. Ez a fórum a csöves erősitőről szól, nem arról hogy egymás cuccait fényezzük. Te is épitettél pár erősitőt, tisztában kell hogy legyél a dolgokkal. Szóval hiányzik a fórumról az őszinteség...” Elírtad a nevet... |
Bejelentkezés
Hirdetés |


Nekem így is tettszik!
Várjuk a az eredményeket!
. Kedves Tibor priviben majd megkeresnélek, hátha tudnál segíteni nekem. :yes:







