Fórum témák
» Több friss téma |
Fórum » Csöves erősítő készítése
Ne feledd betartani a fórum viselkedési szabályait, és a topik megmaradásának feltételeit. [link]
A téma átmenetileg fagyasztva lett, hozzászólni nem tudsz!
Ami a kivitelezést illeti (mert csak azt ismerem) született egy második CHZ a fórumon és ez nagyon nagy szó
Nagyon szép a cucc!
Látom 6N2P-k is vannak benne... neked mennyire jön be a hangja hifire? Ez milyen kapcsolás?
Nagyon szép! Bár a két kondit eldugtam volna. Jobb is lenne nekik, ha nem fűtenék a trafók, meg szebb is lenne szerintem. Persze ez csak az én ízlésem. Mint tudjuk ízlések és pofonok...
Nagyon esztétikus, gondosan megtervezett,elegáns munka, gratulálok hozzá!
Csak nem a 057-es kimenőtrafói?A hangjáról írhatnál valamit. A két elkót én is eldugtam volna.
Köszönöm mindenkinek a dicséretet.
Igen, 6N2P-EV van most benne, nem igazán volt még időm próbálgatni bele egyéb csöveket, mivel eddig javarészt csak parkon volt. Az a pár óra míg hangfalon hallgattam szép élményeket adott. Az ihlet a méltán híres Beag ea057-től jött, miután hallgattam egy párat belőle, gondoltam készítek egy sztereó változatot. 15Ohm-os eredeti kimenő sémájára lett készítve 8Ohm-os verzió, ami 5K primer impedanciát eredményezett, s úgy döntöttem, hogy az EL34 helyett a 6P3S-E sugártetródákkal építem meg. Mivel a lehető legalacsonyabb sasszi volt a cél, így a kondik egy része kívülre került. (igazából a hálózati trafó néhány órás bekapcsolás alatt is csak langyos maradt, nem fűti a kondikat, maximum a végcsövek, de még elegendő távolságra vannak) Hálózati trafó az eredeti 057 sémájára készült csak 230-240es primerrel, és dupla áramra tervezett szekunderekkel. Minimal Design jegyében semmit nem akartam rá, ezért van csak egy forgatógomb az elején. A kimenőn volt 25%-50%-75%-nál leágazás, így kipróbálhattam az UL bekötést is, és úgy döntöttem, hogy 25%-ra kötöm a táptól, így elegendő kimenőteljesítményem is lett, és a torzítás is kisebb lett mint az eredeti tetróda üzemben. Kapcsolástechnikailag CHZ mester fényévekre jár előttem, (ez eredeti ea057 nem sok helyen módosult, nagyobb és jobb csatolókondik, hangszín kiiktatása, stb...) így maximum a fémmunkával lehetek versenyképes. Üdv.
Majd próbáld ki 6N3P-vel is (meg sima 6N2P-vel)
A kondikról meg csak le kell húzni a kabátot, és máris nem találnak benne hibát mások sem
Helló !
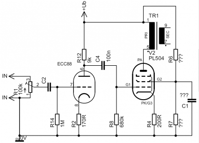
Kapcsolásokon láttam (anódkövetőnél) ,hogy 630V-os csatolókondit raknak. Oda ezek szerint nem elég a 400 V-os ? Ill. hogyan kell kiszámolni hogy mekkora a csúcsfeszültség ilyen esetben ? Kösz !
Nagyon szép munka, szerintem a kondik is jó helyen vannak a trafók között műszakilag is, és esztétikailag is. Mekkora tápot használsz a 6P3SZ-E-knek? Én is csináltam egy sztereo 057-est (két hálótrafóval, korántsem ilyen szép), nekem 400 V a terhelt tápom a 6P3SZ-E-ken. Az UL bekötést még nem próbáltam, de megnézem majd úgy is (25%-onként van leégazásom, 6 K-sak a kimenők).
Szia,
Hálózati trafót most 240V-os állásba kötöttem, mert így kisebb a gerjesztése, és a fűtések is így álltak be 6,3V-ra, ennél a beállításnál az anódfeszültség 370V terhelten, melyen 2x20Wattot tud szinuszosan 0.5% torzítás mellett, ez még sok is itthonra. Lesz egy kis időm, kipróbálom egyéb csövekkel is: Ami van itthon: 6N1P,6N2P,6N3P,ECC82,ECC83,ECC85 Üdv.
Belekezdek a csővadászatba. Leginkább orosz és magyar csöveket tudok könnyen beszerezni.
Sziasztok. Összehoztam próbapadon a Vt 225-ös csövet pentódába kötve.Ami a hangját illeti nagyon meg vagyok vele elégedve.Egyenlőre 6n1p SRPP a meghajtás,de véglegesen 6sn7-et tennék bele ebből van 3 darabom és kinézetre is illene a végcsőhöz,de még nem próbáltam.Csak egy kérdésem lenne,lehet-e teljesen megszüntetni a brummot direkt fűtésű csöveknél,ha váltó feszről fűtök?Betettem a fűtéshez 47 ohm huzalpotit és megkerestem a brumm hol a legminimálisabb,nagyon sokat segitett,de nem szünt meg teljesen.Nem túl zavaró,de ugyanezen a próbapadon evvel a tápfelállitással nem direkt fűtésű csövekkel szinte semmi brumm.Egyenfeszről nem próbáltam fűteni,de azt olvastam váltófeszről szebb a hangja.
Szia.A nagy a hálótrafó hátul a fojtó a táphoz majd az sm 65-ről mennek a fűtések az egyencsőre és a vt-re végül szintén sm 65 a kimenő.Próbára csak igy tudtam megoldani,véglegesem majd tekertetek hozzá hálózatit.
És milyen a hiperszil kimenő ?
Én is abban gondolkodom, hátha attól dinamikusabb lesz a hang. Az EI (ami most van nekem) valahogy olyan lomhának tűnik.
Tetszik a hangja.Mély hang elegendő a magas pedig kiváló.Pedig én úgy hallottam,hogy az Ei kimenőknek lágyabb a hangja mint az sm kimenőké.
6E5P 1,5 W SE négyszögei. A szkóp 2 V/osztásban van.
Mégegy, 6 ohm/470nF. Nagyon szépen szól.
Úgy látom a 470 n terhelés szépen belengette a végfokod.
Egy próbapanelon próbálkozom. Csak a tranzisztoros erősítőm után, valahogy olyan "lassú" a hangja.
Egy jó tranyós jobb, mint egy rossz csöves.
Ha a "gyorsulásra" vagy kiváncsi, ahhoz legfőképpen kiváló kimenőtrafót kell tekercselni (jó trafóvason jó tekercselés), aztán ennek a trafónak alkalmas "hidat" kell képeznie a meghajtására szolgáló erősítő impedancia és frekvenciaviszonyai valamint a hangsugárzó impedancia és frekvenciaviszonyai között (nesze semmi, fogd meg jól).
Szervusztok meglepetésként szeretném valakinek megcsinálni, működőkepés a kapcsolás? 24 voltról elindul?
Szia.Persze,hogy működik hasonlót épitett egy kollégám fülesnek és remekül működik.Mellékeltem a dok filet nézd át.Fülesnek az utolsó előtti rajzot épitette.
Elvileg működne, bár azt kétlem, hogy vonalszintről meghajtva tudja az 1W-ot. Egy előfok cső (pl. E88CC) mindenképpen kéne elé. Az alacsony tápfeszültség miatt akár félvezetős előfok is szóba jöhet. A soros fűtésű (P betűs) csövek fűtőárama van meghatározva a fűtőfeszültség csak tájékoztató jelleggel van megadva. Ha szerencséd van 24V-ról is felfűt a cső.
Szia.Felfűteni ferlfűt mert a kolléga 24 váltóról fűti majd egyenirányitotta a feszt az anódáramnak mert igy kevesebb volt a brumm.Fülesnek nagyon szépen működik kimenővel nem próbálta.Esetleg egy ilyen megoldásra gondoltál?
Igen, valami hasonlóra. Fülesnek elég lehet 1 fokozat. Hangszóróhoz, főként ilyen alacsony tápfeszültség mellett már kevés.
Egyenirányítást nem tud valaki?Mármint csöveket gondoltam 1 csővel akarom megoldani, fullcsöveset szeretnék. Azonfelül nem füleshez akarom megcsinálni hanem hangfalakkal szeretné majd az illető használni...
EZ 80, 81. Csak egy apróka probléma, a csövön 5 - 10 mA áramnál 10 - 20 V esik, és valamennyi azért kéne az anódra is.
|
Bejelentkezés
Hirdetés |








Ha a "gyorsulásra" vagy kiváncsi, ahhoz legfőképpen kiváló kimenőtrafót kell tekercselni (jó trafóvason jó tekercselés), aztán ennek a trafónak alkalmas "hidat" kell képeznie a meghajtására szolgáló erősítő impedancia és frekvenciaviszonyai valamint a hangsugárzó impedancia és frekvenciaviszonyai között (nesze semmi, fogd meg jól).


