Fórum témák
» Több friss téma |
Fórum » Csöves erősítő készítése
Ne feledd betartani a fórum viselkedési szabályait, és a topik megmaradásának feltételeit. [link]
A téma átmenetileg fagyasztva lett, hozzászólni nem tudsz!
Tehát lényegében akkor úgy kéne csinálnom hogy a JACK-re két fesz menjen be a +27V és a +54V és utóbbit szűrném ezzel? Az előfok tranyó benne annak a tápfeszt jelenleg az LM317 állítja elő a 27V-ból.
Csak az anódra kell szűrés , egy rajz segitene a mostani állapotról.
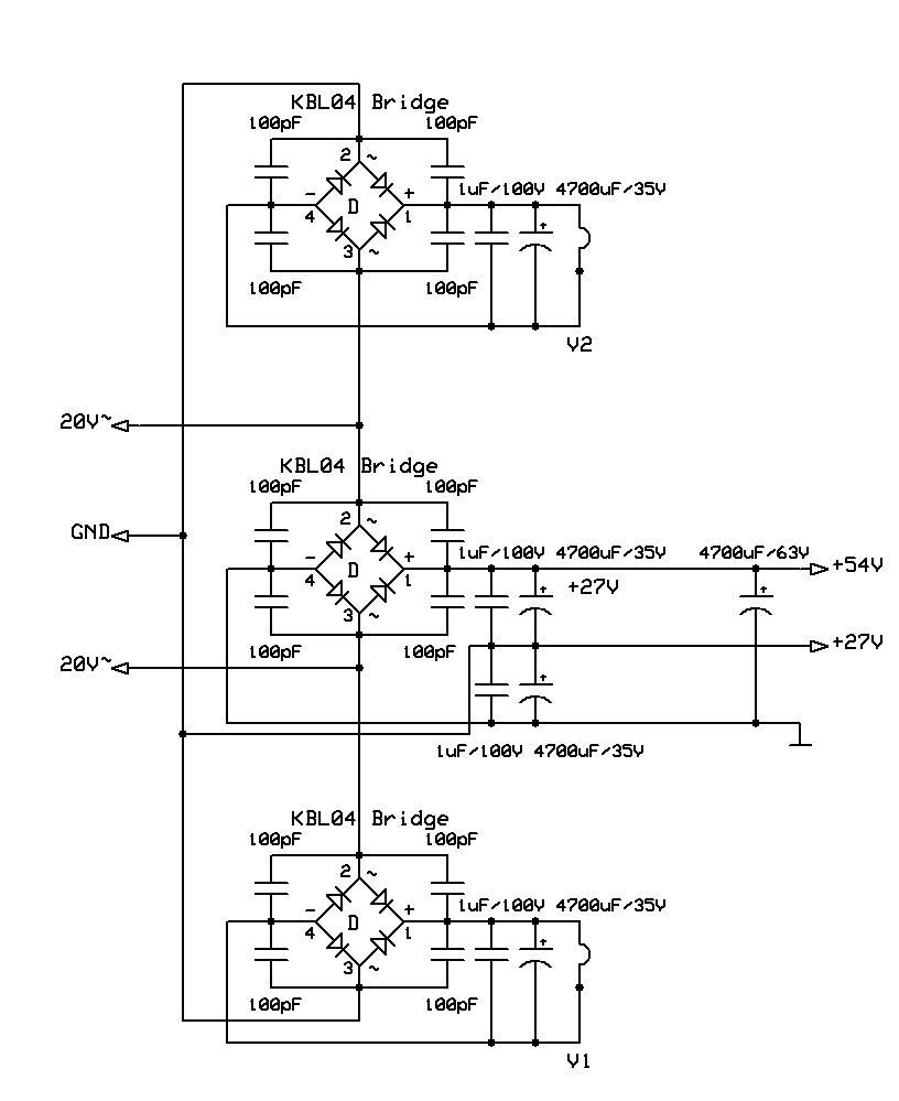
Így néz ki a mostani állapota a tápnak:
Tápegység
A helyedben közvetlen a Graetz kimenetére kötném a fűtést, az anódfeszültséget pedig a szűrőtagok után venném le.
Nem tápgond lesz ott, hanem huzalozás!
Az aljáról tudnál egy közeli képet? Mert ott kellene körülnézni. A csillagpontos földvezetékezés valahol sántít gondolom. Ha árnyékolt vezetéket használtál, csak egyik végét kell bekötni az árnyéknak. A bemeneti csatlakozó ne legyen a fémházon, és a kimenetek egyike sem. Sőt lehetőleg a dugasztáp bejárat is szigetelt legyen! A tápszűrő pufferelkó negatív kivezetésére csoportosítsd az összes test vezetéket onnan kiindulva. Most nézem a táp rajzodat . Lehet hogy csak fáradt vagyok, de nem egészen értem a bemeneti oldalon a csatlakozódat meg a bridzs megoldást. Hogyha 2x20V trafód van, akkor miért nem a váltót viszed a készülékbe, és két Graetzet teszel be? Akkor máris megszűnt a veszélye a fordított polaritásnak, egyérelműen az alsó fél alja lesz a test (-), ahhoz képest az első Graetzen 27V, amiből csinálhatod a 20V-ot, és a másik Graetz fölötte hozzáadja a további 27V-ot az anódnak. Amúgy elég az az 57V a PL504-nek ?
Húúú de megcziffráztad!
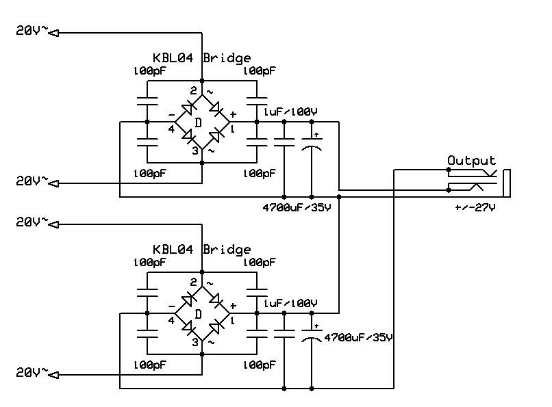
Valami ilyesmire gondoltam, de ezt már a készülékbe kéne, és a harmadik híd nem is kellene.Jahh, valamiért nem frissített nekem, én kicsit el vagyok maradva az információkkal , bocsi A hozzászólás módosítva: Jan 4, 2014
Köszi a tippet!
Igen közben megszületett egy jó megoldás egyik ismerősömnek köszönhetően, most próbálom, a fűtések külön gréccel és pufferrel mennek mind két csőnek, az egyik az egyik 20V-ról a másik a másikról míg az anódfesz marad ugyan úgy egyenrántva és mind ezt a készüléken belül. A hozzászólás módosítva: Jan 4, 2014
Azon gondolkozom, hogy alkatrész spórolásból először berakok még egy kettős tápnak beállított graetz-et és arról mennek a csövek fűtései és a jelenlegi másik kettős táp megmarad így és abból lesz az anódfesz. Meglátjuk hogy fog működni!
Na kérem szépen, kipróbáltam a külön gréces történetet is, de így is van 5mV búgófeszültség rajta ami pont elég ahhoz hogy a hangszórókon zavaró tényezőként jelenjen meg!
![]() Emberesen meg lett pufferelve a tápom, közvetlen az erősítőben lett előállítva a fesz és még így is ugyan úgy búg mint amikor a 2m-es 3X0.75-ös huzalon ment neki az egyenfesz. ![]() Azon gondolkoztam, hogy vajon a labortápomban hogy van megoldva a szűrés hogy ilyen zajmentes? Lehet hogy azt kéne lekoppintani és akkor mind1 lenne neki a vezeték hossza és nem is búgna úgy ahogy a labortápról sem teszi! Az az érdekessége, hogy amikor mértem a feszültségeket rajta az LM317-es kimenetén 0mV brumm fesz volt ami jó mert így az előfok garantáltan nincs megszórva, viszont másutt mindenhol 5-10mV-okat mértem. Javulást azzal vettem észre némileg amikor az anódtáppal egy 200V 680µF-os Vargáné és Társa BT. ATX Tápból bontott puffer elkót kötöttem. Szerintem a legnyerőbb a tranzisztoros stabilizált táp lenne neki ami nagy valószínűséggel a labortápban is van. Mit gondoltok?
Hát,ha bemegy a "maci" az lehet akár földhurok is,és mivel a labortáp galvanikusan le van választva a hálózatról...milyen jelforrsát használsz? Lehet érdemes lenne megpróbálni telefonról,vagy bármilyen aksis berendezésről. Ez az elsó tippem,ha ugyan az az eredmény,akkor szerintem érdemes lenne valamilyen ellenállásos,vagy induktív szűrést alkatlazni,mint a klasszikus tápegységekben.
Idézet: „induktív szűrést alkatlazni,mint a klasszikus tápegységekben.” Ezt akartam javasolni egy pár hozzászólással előbb de látom ez nem történt meg ...
Nálam csövenként 60mA üresjárati anódárammal, max kihajtásnál csövenként 110mA üzemelnek, anódfesz 550V, ug2 450-500 közöt valahol... Hangjával pedig teljesen meg vagyok elégedve.
Kipróbáltam telefonnal is, ugyan úgy búg halkan. Fojtót nem találtam itthon, csak fénycsőfojtót, abból van 15-18-40-65W-os is. A fénycsőfojtó jó-e próbaképp hozzá? Kíváncsi lennék rá hogy használ-e, de gyanítom hogy minimális változás lenne csak. Én a tranyós szűréses megoldást preferálnám, valami hasonlót csak Zéner nélkül:
Bővebben: Link A hozzászólás módosítva: Jan 11, 2014
Fogj egy vastag vezetéket, forraszd rá a középső Graetz 4es pontja és a 4700 µF közös találkozására , és ezzel a vastag vezetékkel tapperolj végig a készülékben vonuló testpontokra. Ha változást (javulást) érzékelsz, azon a részen keresgélj. De csak óvatosan!
A hozzászólás módosítva: Jan 5, 2014
A (hagyományos) fénycsőfojtó ugyanúgy alkalmas mint bármely másik. Az áramnak megfelelőt (vagy nagyobbat) tégy bele. A 40W-os kb. 4-5H (bár itt mértek <értéket is).
Jogos! Kipróbálom akkor!
Még nem próbáltam ki a fojtót, most fogom, erre gondoltam amúgy a másik megoldás alatt
:
Az egyszerűbb gyakran jobb...ez esetben is,régen is tudtak teljesen brumm menteset készíteni mindenféle tranzisztoros stabilizátorgenyók nélkül.Szerintem folytótekercs/ellenéllás plusz két kondi...( meg egy 150k környéki kisütőnek).
A külön tápegységek össze vannak földelve egy közös pontban? Csillagpontos a földelés? Én ezzel szívtam egy erősítőmben, hogy nem volt meg a közös földpont. Miután kialakítottam, és a dobozt is hozzáföldeltem, megszűnt minden zavaró tényező.
Az egyenirányítónál csillagpontos a táp, de még nem néztem meg a szűrést sem és a stabilizátoros megoldást sem. Ha hazaérek meló után ránézek.
Azért a tranyós cuccot tartom jobb megoldásnak mert az nem nehezíti és nagyítja meg a tápegységet, ami meglehetősen jó érv mert ezt az erősítőt sokszor fogom mozgatni meg utaztatni.
2 db kondenzátor,meg egy szem ellenállás sem nehezíti meg lényegesen.
Hát igen attól is tud búgni, ha nincs meg a kellő szűrés. Az RC szűrés is kitűnően megfelel a célnak. Fojtóból a nagy a jó, és a hang is meghálálja, bár annak nagy a tömege.
A hozzászólás módosítva: Jan 6, 2014
Ez így igaz! Mielőtt beleásom magamat a tranyós rejtelmeibe azelőtt megnézem a kondis ellenállásos dolgot!
Mekkora ennek az erősítőnek a teljesítménye, 1W ? Érdemes szenvedni vele? A kapcsolóüzemű tápegység tényleg nem csinál zajt, én is használok egyet.
A hozzászólás módosítva: Jan 7, 2014
Ennek az erősítőnek talán 2,5-max.3W lehet a teljesítménye/oldal. Már nagyon sokszor volt itt téma hogy a PL500-as nem épp SE kapcsolásba való. Kb annyit tud mint az EL84. Annál inkább ad elfogadható teljesítményt PP kapcsolásban (25W) , mindenképp ezt a vonalat erősíteném. Én nem építettem vele SE-t ,ezért nem tudok nyilatkozni a hang minőségéről.
A hozzászólás módosítva: Jan 7, 2014
Sziasztok.Már rég irtam ide a fórumba csak olvasom rendszeresen.Ünnepek után volt eggy kis időm és gondoltam összedobok eggy rég igért kis erőlködőt az Öcsémnek a számitőgép mellé.Célként azt tűztem ki,hogy pénzbe ne kerüljön. Amiből épitettem minden a méhtelepről származik és eggy ideje már a padláson porosodott.Még nem teljesen, kész hiányzik még 2 bemeneti csincs csatlakozó és a kimenő takarók.Kimenőnek rádiókimenőt tettem a doboz szinte változás nélkül került felhasználásra csak a csatlakozók és a hálózati trafót tartalmazó doboz került rá.Meghajtócsövek 6n1p srpp végcsövek 6e5p triódába kötve.Meglepett a hangja mennyire jó szól rádió kimenőkkel és a hangereje is teljesen megfelel eggy szobai hallgatásra.Van azomban eggy kis gondom vele mégpedig:Bekapcsolás után 10 percre,ha rámérek minden jónak tűnik 250 volt anód katód között valamint 30 ma a katódban miután bemelegszik leesik a fesz 200 volt körül és ezzel megnő a ma a katódban is ami normális,de ekkor már 48 ma-el jár és igy már sok az eggy hálózatinak.Nagyobb a hálózati mint eggy átlagos rádióé mégis melegszik rendesen úgy 1.5 óra üzemelés után.Kérdésem az lenne:Lehetne-e javitani a helyzeten,ha a végcsöveket külön előfeszről járatnám vagy nézzek másik hálózatit hozzá?
Tedd be a kapcsolást. S ha van, mérési adatokat.
|
Bejelentkezés
Hirdetés |



Valami ilyesmire gondoltam, de ezt már a készülékbe kéne, és a harmadik híd nem is kellene.

Javulást azzal vettem észre némileg amikor az anódtáppal egy 200V 680µF-os Vargáné és Társa BT. ATX Tápból bontott puffer elkót kötöttem. Szerintem a legnyerőbb a tranzisztoros stabilizált táp lenne neki ami nagy valószínűséggel a labortápban is van. Mit gondoltok?



Azért a tranyós cuccot tartom jobb megoldásnak mert az nem nehezíti és nagyítja meg a tápegységet, ami meglehetősen jó érv mert ezt az erősítőt sokszor fogom mozgatni meg utaztatni. 








