Fórum témák
» Több friss téma |
Fórum » Csöves erősítő készítése
Ne feledd betartani a fórum viselkedési szabályait, és a topik megmaradásának feltételeit. [link]
A téma átmenetileg fagyasztva lett, hozzászólni nem tudsz!
Kedves Józsi, remélem kéretlen soraimmal nem bántottalak meg, nem volt célom. Tisztelettel szemlélem az ez irányú elhivatottságodat és remélem sok kilométer huzal és izzó katódok szegényezik utadat.
![]() Öszintén megmondom, a mondanivalóm alapja tényleg az a tény volt, hogy hogyan szólhat jobban egy félvezetős alkatrész. Kipróbáltad és neked elhiszem. Magam elé képzeltem "anyagszerkezetileg" a kétfajta alkatrészt, az egyikben szabad elektronáramlás van, míg a másikban "félvezetés", átmenetek, szennyezett rétegek. A félvezető diódáknak van kapcsolási idejük, bizonyos értelemben feszültségfüggő kapacitásuk, termikus és egyéb zajuk, stb. Egynémely kapcsolásban párhuzamos kondenzátorok szükségeltetnek a most nem jut eszembe milyen torzítás (talán keresztezési torzítás) elkerülése miatt. Elnézést kérek mindenkitől, nem a témához kapcsolódik szigorúan és tudom, kicsit ezoterikus dolog ez már. Nem szeretnék vitát indítani ez ügyben, csak hangosan gondolkodtam. Kihallatszott?
Nem pontos áramot szeretnék mérni,csak a biztosíték megválasztásához szükséges mértékűt.
A topicot nem szeretném blognak nézni,de ha nem bánjátok,teszek fel egy képet a tápegységekről is. A bal felső picike felel a -40 V-ért,a felső a +250 V-ért. Az alsó az anódfeszültségekért valamint a +90 V meglétéért,amire ugye a 6H8C fűtések egyik felét kell felemelni. Ha valaki tudja ennek az okát,azt szívesen veszem. Ha jól gondolom,az egyik fűtéskivezetésre simán rákötöm egy a +90 V-ot és kész is?
Idézet: „remélem kéretlen soraimmal nem bántottalak meg” "Nem olyan családbul származom én..." Van előkészülve homokból és csövesekbő készülő egyenirányításom is a féltucatnél is több tervem közt, ami a csöveseket illeti. Erősítőket. A csövesekről (egyenirányítás) hallom, olvasom, az az igazi. Kontra: Még nagyobb a veszteség - fűtés, feszültségesés - és a meglehetősen elöregedésre hajlam. Mondjuk az egyéb csövek is megteszik ... A diódákból pedig a profikék a hexfredéket használják, nem kevés körítéssel, némelyik táp bonyolultabb és precízebben kivitelezett, mint maga a végfok - ARC pl. Ennél is bonyolultabból is van egy fél fekete kosárral már nálam is félkészen, itt a meghajtó és a f.fordító cső is önálló stabilizálással bír, a végcsövek meg egy saját trafóval, egyenirányítással. Így aztán elvagyok... (A jópár egyenirányító csövekről most nem is beszélek, fojtókról már írtam, azok is készülnek)Aztán van olyan tápom előkészületben, ahol az egyenirányítás félvezetős, a szűrőkondi nem elkó, fojtó, 100Hz-re kihangolva, van minden, mint a búcsúban. A hozzászólás módosítva: Jan 25, 2018
Emlékeim szerint a fűtés magasabb egyenpontenciálra hozzásának szükségessége a maximált fűtőszál-katód feszültségben rejlik. (Illetve rémlik egy kis zaj, brumm csökkentési szerep is, de ez nem biztos.)
Igen, rákötöd az egyik fűtéskivezetésre. A hozzászólás módosítva: Jan 25, 2018
Egy ellenállás osztót szoktak tápfeszültségre kötni, alsó ellenállással párhuzamosan egy pár száz nanó. Az osztáspont van a fűtés egyik ágára kötve.
Lásd előző hsz-emben a képet. A hozzászólás módosítva: Jan 25, 2018
No, mit találtam és máris megy a kacérkodás a készítéssel.
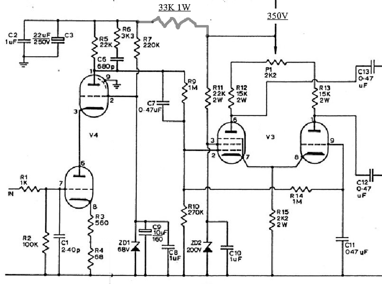
Egy 25W-os erősítő meghajtó áramköre. Illetve amekkora tápot, trafót és csövet tesz a végére a pógár. Gyakorlatilag a végfok 4 csőből áll, elvileg igen kiváló sávszélességgel. A szokásos long-tail és a pentóda-trióda fázisváltó közti különbséget egy régi Elektorban találtam leírva. A kutya kegyhelye azért a tápjában van - ennek is. Érdemes jóra csinálni... A hozzászólás módosítva: Jan 25, 2018
Nem kötözködés: a zenerek zajt termelnek.
Van nálam egy PP erősítő átnézésen, javításon. Nekem nem tetszik a túl magas tápfeszültség, a soros ellenálláson elfűtött sok hő. A meghajtó rész se jó így szerintem. Ráadásul toroid kimenői vannak.
Így van, ezért kell a Zener diódákkal párhuzamosan pár-tíz mikroFarádos ELKO és párszáz nanoFarádos MKT kondenzátort kapcsolni, hogy csökkentsük a zajukat.
Üdv!
A soros 100 Ohmon 0.5 Watt veszik . Feltételezve a csövek darabonkénti 30mA-35mA áramát. Így a csövön meg 12W alatt van a teljesítmény, amit az EL84 is kibír, hát még az orosz medve!
![]() A toroid kimenőkről nekem is sajátos véleményem van. Hacsak nem PLITRON, de olyan se kell, csinálok magamnak régieset... A hozzászólás módosítva: Jan 25, 2018
A kinézett kapcsolásban a zenerek szűrve vannak kondenzátorral.
ST25 az erősítő egyébként... Egyik helyen 10µF elkó // 1 uF, másik helyen 1uF.
A csövek árama a segédráccsal együtt 48 mA darabonként. A 100 ohmon 20V esik a rajzon is látszik. Az 4W disszipáció.
A zénerrel párhuzamos kondi elég veszélyes mutatvány. Nekem már sikerült hasonló szűrési szándékkal odabiggyeszteni kondit a zénerre, fél napig kerestem, hogy honnan a kondin az a gyönyörűséges fűrészjel. Bezzeg, ha kellett volna, biztos nem sikerül.
RADFORD STA25. Talán az mk2? Nincs új a nap alatt...
0.048A x 2 = 0.096 A összáram
0.096A (I) x 100 Ohm (R) = 9.6 V (U) UxI az 9.6V(U) x 0.096 (I) = 0.9216W Már fáradt vagyok, tévedés joga fenntartva... ![]() A csövön viszont sok a veszteség, az biztos. Sok a 48mA, határáram. A cső vesztesége 15W meg túl sok. A hozzászólás módosítva: Jan 25, 2018
Valaki azt írta, mondta nekem - 1959-61-re amit ki lehetett találni csövekkel, azt kitalálták.
Azóta ezeket variálják, no meg lettek jobb anyagok... A hozzászólás módosítva: Jan 25, 2018
A feszültség emelést értem,így fogok tenni. Tegnap este egyébként,az elkészült tápok tesztelése megtörtént,a szükséges feszültségek terhelés nélkül ugyan,de rendben vannak. Ám,rájöttem valamire : hova a fenébe tudom elpakolni a tápokat? Ennek szellemében kicsit optimalizáltam a helyfelhasználást,kicsit "összébbnyomva" őket,már körvonalazódik a végleges helyzetük.
A hétvégén remélem,tudok haladni a kapcsolás többi részével is,bár a légszereléstől kicsit tartok.
Na ezaz. Van 2 GU-d, 2 ECC83, 3 valamilyen más csöved, ahogy látom. GU-k indulási áramlökésse lehet vagy 5A/cső, ECC83-aké (12,6V-on) 1A körül. Ez legalább 12A, és még pár csövedről nem beszéltünk. TME-nél 5x20 biztosítékból van 12,5A-es, meg utána 16A, és kifújt. Ha nem csak a 4 GU-t, és a 2 ECC-t számoljuk, akkor legalább a 16. Közepesen késleltettel több mint dupla áram felett old max 30 perc alatt. Hangsúlyozom, itt már ~35A szaladgál a fűtés vezetékeden, és több tíz perc a leoldásod. De legalább 50A körül már 0,04-2s közötti oldási idő várható.
Ennek az lenne a célja, hogy megvédd a trafót. Ilyen áramok, ennyi ideig kínozzák, erősen kétséges, hogy véd valamit a biztosíték. Ha azt akarod hogy védjen, akkor ami tippet tudok: a csövekkel sorba kötsz NTC-ket, ez hidegen áramkorlátoz. Sajnos melegen is esik rajta fesz. Vagy, csinálsz egy fűtés lágyindítót, ahogy egy relé bypassol egy ellenállást. Esetleg kisebb biztosítékot raksz be. Nos, ha a névleges áram kisebb mint ami üzemszerűen előfordul akár impulzusokban, akkor "elfárad" a biztosíték, és néha kimegy. Ha ezt a 16A-t biztosítod egy lassú ~10A-essel, akkor vegyél egy marék tartalékot is. Na, szerintem én ezért hagynám ki a fűtés biztosítást.
Hát valóban nem egyszerű ez alapján.
Talán a helyzetem egy picit egyszerűbb. 2 db GU fűtése megy egy tekercsről,és két darab 6H8C megy egy másik tekercsről. Ugye itt a feszültségek is eltérőek. Valószínűleg túlméretezett biztosítékot fogok betenni,és az idő eldönti,hogy mennyi idő alatt 'fárad ki'. Jelenleg ezt egy "megoldott" dolognak gondolom,sokkal komolyabb feladatokra kell koncentrálnom : a végfokozat megépítésre. Itt is tervezem,hogy az összes feszültségágat biztosítékolom majd. Az is,oldalaként 3 biztosíték...valóban nem lesz egyszerű a hibakeresés. De mivel a hálótrafó sem volt olcsó dolog,minden lehető eszközzel szeretném megvédeni.
Két GU-ra kéne rakni (hogy értelmesen védjen) valami 3A körülit. Az hamar ki fog menni, talán első bekapcsolásra.
Én értem, hogy marhára védeni akarod a nem túl olcsó trafót, kérdés, tényleg megéri-e az egész... Azért itt fűtőszálról beszélünk. A csövön belül nem tud rövidzárat csinálni. Ez csak drót, hiba esélye minimális. Egy hagyományos izzót se biztosítanék külön. Nem láttam még olyan csöves gitárerősítőt (HIFI-t amúgy se), amiben a fűtés ágon biztosíték lenne, pedig pár éve készülnek már, és nem hemzsegnek a fórumok meg a szakirodalmak a fűtés ág biztosításáról szóló írásoktól sem... Sőt, jellemzően a drága cuccok (Mesa Dual Rectifier listaáron majdnem 1M itthon) egy szem táp primer biztosítékkal készülnek, esetleg még anódfesz van biztosítva. Az anódkörben már jóval valószínűbb egy rövidzár, megérdemli a biztosítékot. Ha külön körről megy a segédrács, az is - ha az egyenirányító előtt old a biztosíték, és van a pufferrel párhuzamosan ellenállás, akkor lekerül föld potenciálra, ez nem okoz gondot. Ha fix előfeszítéssel tervezed, azt a kört viszont nem biztosítanám, mert ha az elszáll, a megnövő cső-áram elviheti a kimenőd, és csöveket is. (itt az anódköri biztosíték leoldási ideje megintcsak több tíz perces lesz)
Egyéb: Snap-in vagy sima THT radiális ELKO rögzítést hogy oldjátok meg forrléces/légszerelt erősítőben? Láttam, hogy lehet kapni ilyen ELKO tartó bilincset horror áron, hát, lehet kihagynám.
Már arra gondoltam, hogy fogok egy NYÁK lemezt, lemaratom a rezet, megfúrom, bepattintom az ELKÓkat, távtartókkal felrakom a sasszira, majd onnan behuzalozom...
Megoldás lehet az is, hogy a hálózati primer körébe teszel egy 3-5s-os lágy indítást.
Én így oldottam meg a 6L6GC pp-ben. Bekapcsoláskor kisebb árammal löki meg így a fűtőszálakat, és csak miután eltelik az időzítés, adja rá a teljes feszültséget. Így nem izzik fel hirtelen. Anódfeszt késleltetve kapcsolom rá, amikor ráadja a vezérlő, akkor ismét bekapcsolom a lágy indítót, így a pufferek sem tudnak olyan nagyot rántani a trafón. Balerinásan finoman indul minden. Ennél egyszerűbben nem lehet megoldani. Soros NTC a fűtőkörben igencsak fűtene..
Ja kifelejtettem, hogy így talán a biztosítékot sem vágná ki egyből, mert nem indul meg akkora áram.
Öntapadós, megfelelő méretű kábel/vezetékrözítő, ráfűzve műanyag racsnis szorítóval.
Műanyag racsnis szorító alatt a gyorskötözőre gondolsz? A tapasztalatom hogy meleg helyen (T>40-50 fok) pár év alatt az összes lágyító elbomlik belőle, és konkrétan elporlad. Ennél hosszabb időre tervezném, adott esetben nem csak magamnak, hanem zenész barátaimnak, ott meg nem elvárható javítás ez a user részéről...
A hozzászólás módosítva: Jan 26, 2018
Moderátor által szerkesztve
Nem sok régi szerelést láttál, eszerint. Dróthurok, rajta varniscső, beforrasztva, vagy ugyanez vékony lemezből (réz, horganyzott vas).
Ez van, amikor villanyszerelők tévednek ismeretlen területre.
Szia!
Melyik kapcsolási rajz alapján építetted meg a 6L6GC pp-t ? Nekem is megvan hozzá a készletem. Amennyiben saját, publikus ? Köszönettel.
Szia!
A kapcsolás és a panel CHZ/Zoli tervei szerint készültek, a kimenőket szintén az ő tervei és instrukciói szerint készítettem.
Még apróbb finomítások hiányoznak, de ő lenne az.
A külseje már nem fog változni. A hiperszil kimenőt elvetettem, átlemezeltem m102-re. Értem már miért nem nagyon találni hiperszil kimenős csövest... A hozzászólás módosítva: Jan 26, 2018
|
Bejelentkezés
Hirdetés |

















