Fórum témák
» Több friss téma |
Rendben, köszi.
Gondolom, ha a kapcsolási érték nem felel meg, a kondi, vagy a poti cseréjével változtathatom egyszerűen. (bár a legolcsóbb/egyszerűbb a kondi cseréje)
Én egyébként inkább valami ilyesmit építenék.. üdv!
Szabad kérdezni, hogy miért ezt ajánlod? Csak a frekvencia változtathatósága miatt, vagy valami más is van még?
Lehet változtatni a frekit, Lehet a kivezérlést 0..100%-között változtatni, és van benne túláram védelem. Olcsó és nem ráz, nem magas a működési freki amin üzemelnie kell, nem kell a Fet-et "keményen hajtani" . üdv!
Okés, meggyőztél - természetesen
.Viszont nálam nem fognak ekkora áramok folyni, azaz , ha jól gondolom a figyelő 3mohm -os ellenállást nem kellene megnövelnem?
A V3 potin, kb. 120mV feszültség van, ehhez és a maximális motoráramhoz igazíthatod az ellenállást. üdv!
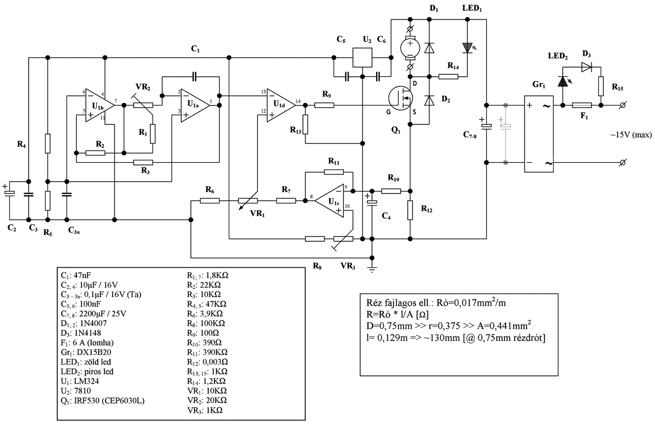
Kicsit átrajzoltam, vagy csak inkább kiegészítettem, illetve terveztem hozzá egy (talán) nekem megfelelő panelt.
Ide tettem fel hogy ne offoljam tovább ezt a topikot) Esetleg - persze csak ha lesz időd ÉS kedved- megnéznéd? A hozzászólás módosítva: Nov 8, 2013
Szia!
A potméternek milyennek kellene lenni? Én lineálissal építettem meg de így nem akar csökkenni a fordulat!
Hello! Lineáris poti kell. De ha nem csökken, akkor valami hibát követtél el. Terhelés nélkül méred a kimenetet egyenfeszültségként, akkor ott változni kell a feszültségnek. Ha a (2-6-lábra menő) kondival párhuzamosan kötsz egy 10..47µF-os kondit, akkor a kimenetre egy Led diódát téve (persze soros ellenállással), láthatóvá válik a működése-nem működése. üdv!
Üdv az Uraknak !
Témához kötődően kellene egy kis útbaigazítás. 12V-os ablaktörlőmotor fordulatszám szabályozását kellene megoldanom, de a PWM alapbeállítását (amire az 555-ös IC-re épülő kapcsolások tökéletesen meg is felelnek) úgy kellene "felülbírálnom",hogy egy mezőgazdasági munkaeszköz járókerekének a forgásához képest is tudjon változni a fordulatszám. Tehát ha áll a járókerék akkor álljon az ablaktörlőmotor ha egy adott sebességgel forog akkor a potméterrel beállított fordulat legyen a mérvadó ha lassabban vagy gyorsabban forog akkor tudjon lassabban ill. gyorsabban is forogni. Igy valamilyen szinten arányos lenne a haladási sebességhez. A járókerékre indukciós érzékelőt és lemezből kimunkált "réses tárcsát" gondoltam jeladónak az kibírná a mostoha viszonyokat. Megköszönném ha tudnátok javasolni megoldást . Köszi: Robi
Helo! Ez igazából, egy szabályozástechnikai feladat, csak áttételesen van köze a PWM-hez. Mert ha a két forgást szeretnéd "szinkronizálni", akkor mind kettőt mérni kell, azt összehasonlítani és ezzel vezérelni a PWM fokozatot. Az arányt aztán a kettő között lehet állítani. Ha tényleg a két fordulatot szeretnéd összehasonlítani, akkor mind kettőt érzékelni kell. De ha csak az egyiket méred, akkor annak jele alapján másik nem szabályozva, csak vezérelve lesz. Tehát lehet jelentős eltérés is.
De ennek blokkvázlata a következőképp kellene kinézni. Érzékelő-jelformáló-monostabil-integrátor, különbségképző és végül feszültség vezérelt PWM. De gondot jelenthet, hogy egy gép jeladója nagyon lassan képez jeleket. Ezt integrálni kell, hogy a fordulatát meg tudjuk állapítani, csak azt így nagy időállandóval kell megtenni. Vagy is a szabályozás késése, meglehetősen sok lesz. Egyébként a feladatot régebben remekül meg lehetett volna oldani szelszinek alkalmazásával. Persze az arányt, akkor az áttétellel kellett volna képezni. Mert az olyan, mint ha a két tengely között készítettél volna kapcsolatot, csak nem mechanikusan, hanem villamosan. Csak ma már ezek az eszközök nincsenek divatban.. üdv!
Szia!
Az elgondolásod jó, Egyből lehetne egy pwm generátornak a bemeneti jele. Ha a jeladóból egyenirányítás és szűrés után bemegy mondjuk 0-3V, akkor már csak egy olyan háromszöjel kell aminek csúcstól csúcsig 3V a nagysága. E két jelet már csak egy komparátorra kell bevezetni, és trala.... kész a PWM.. 0-100%-g, illetve állítható farigcsálható, amíg jó nem lesz üdv: Foxi
Üdv !
Mechanikából szinte bármit elkészítek, de az elektronika terén kezdőnek illetve "újrakezdőnek" számítok ezért megköszönnék akár egy szabadkézi vázlatot vagy linket amiből ki tudnék indulni. Amire a megoldást keresem az egy olyan megoldás lenne ami egy mechanikus láncáttételt hivatott kiváltani, a kerék figyelés csak azért kellene bele ha menet közben valamiért meg kellene állni és elfelejti kikapcsolni a delikvens az ablaktörlőmotort akkor ne adagolja ki egy helyre a drága vegyszert. Alapvetően be lenne lőve a haladási sebességhez a DC motor fordulata . Köszi :Robi
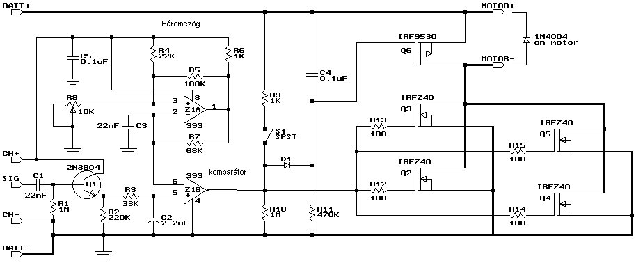
Szia Valami ilyesmi lenne...
Az IC egyik fele háromszöggenerátor, a másik komparátor a kimenet pwm lesz. Illeszteni kell a benenő jel nagyságát a háromszögjel nagyságához..
Szia !
Nagyon köszönöm , az IRF 9530 -as nak és az S1 kapcsolónak a funkciójáról homályosíts fel légy szíves. A jel illesztést , hogyan oldjam meg ha ilyen: induktív érzékelőt szeretnék használni és alapvetően 12V-os lenne a tápfeszültség. Köszi: Robi
Körvonalazódott egy nagyon egyszerű ötlet a fejemben, lehet túlságosan is egyszerű:
Ha a járókerékre egy olyan tárcsát raknál ami a teljes körív mentén fogazott, és van foga bőven, akkor azzal közvetlenül tudnál hajtani egy monostabil 555-öt, aminek a kimenete rögtön mehetne a motort hajtó Fet-re, a monostabil időállandójával meg tudnád variálni a fordulatszámot. Nemtudom mennyire életképes az ötlet, nagyban függ attól hogy a járókerék milyen fordulatszám tartományban forog.
Ez a rajz egy modell (autó repülő) motorvezérléséhez van. Holnap rajzolok valamit hozzá neked.
Ez Egy RC modell motorvezérlő az IRF 9530 akkor megy, amikor a motor nem, rövidrezárja a motort, un. fék állapot.
A 393IC nem ad ki alapból feszültséget, tehát a kapcsoló főkapcsolóként működik, elvéve a fetek vezérlőfeszültségét. A bemeneti jeladó egy ellenállással és egy kondival kvázi "monostabil multivibrátornak" tekinthető ez tölt egy nagyobb kapacitású kondit, amiben beáll egy átlagszint. Belátható, ha nincs impulzus, akkor nincs átlagfesz. A legnagyobb fordulaton beáll kb 1V. Ekkor két megoldás van . Vagy a háromszögjel csúcsértékét viszed le 1V-ra, vagy felerősíted az 1V-ot a háromszögjel csúcsához. A lényeg, hogy Ha a háronszögjel csúcstól csűcsig 3v és a bemenő fesz csak 1,5V akkor csak 50% PWM lesz.Ha a bemenő jel meghaladja a háromszögjel csúcsát, akkor Fullon megy a motor. Egy egyszerű potméterrel tesztelheted a bemenő jel nagyságát a jeladó helyett , és már meg is van , hogy mekkora jel kell neked. Ezután már csak egy műveleti erősítővel kell beállítani az adott feszültséget. üdv. Foxi
Sziasztok!
H hidat szeretnék építeni egyszerű DC motorokhoz 2-3A maximális áramterhelhetőséggel, találtam a neten egy rajzot amiben ezt csupa N fet-el valósítják meg, maga a rajz sem túl bizalomgerjesztő és az elv sem az. Miért lehet a felső P fet-eket helyettesíteni N fet-el, ez a típusú fet nem úgy működik hogy a Source-hoz képest a Gate-et pozitívabb feszültségre kell kapcsolni és magát a terhelést ebből kifolyólag a Drain és a táp között kapja? Én vagyok a műveletlen és ez egy bevett megoldás vagy itt valami nem korrekt? És még egy kissé előremutató kérdésem lenne, magát a H-híd két kivezetését lehet PWM jellel vezérelni, valamint mi az a tól-ig tartomány ameddig nem szükséges Fet meghajtó, magát a hidat egy arduino panellel szándékozom vezérelni. Köszönöm a segítséget! A hozzászólás módosítva: Dec 3, 2013
Magasabb kapcsolófreki esetén lebegőtápos meghajtóval kell a felső feteket hajtani
vagy ha DC-t is kell tudniuk kapcsolni, akkor egy charge pump-al kell előálítani a betápnál nagyobb feszültséget.
Szia!
Elkészült az áramkör (a kezdeti baklövés ellenére - a motorvédő diódát fordítva ültettem be...) működik. De... A kitöltést nem tudom 0...100% között változtatni, csak kb 50...80% között. Néhány alkatrésznél eltértem az előírástól (mert ilyen volt itthon): - VR2 nem 20Kohm, hanem 22Kohm - C3 és C3a nem tantál, hanem 100V-os mkt Ezek okozhatják, hogy nem tudom a 'végleteket' elérni? Továbbá érdekes, hogy ha terhelés nélkül forog a motor, a bekapcsolás előtti pillanatban valami zaj is látható. Ahogy terhelni kezdem (lefogom a tengelyt), arányosan csökken, és végül teljesen eltűnik, marad a szép négyszögjel.
Azért a FET meghajtását nem ártott volna normálisan megcsinálni, még ha pici is az a motor amit hajt. A gate 100 ohmon keresztül van töltve/kisütve, ráadásul az OPA kimenetéről ami eleve elég gyengusz. Ide mondjuk nem kell több A-es töltő/kisütő áram, de a 100mA az kevés.
Az áramkört nem én terveztem, csak felhasználtam. Bővebben: Link
Méregettem , számolgattam:
A legkisebb beállítható frekvencia ~590Hz, a legnagyobb ~5,5KHz. Nagyobb frekvencián az előzőekben említett zaj eltűnik a képről. Természetesen minél nagyobb a frekvencia, annál gyengébb a motor.
Hello! Nem ezek az eltérések okozzák..
A kitöltés beállításának arányát, a háromszögjel csúcsfeszültségeinek értékei, és a VR1 poti feszültsége befolyásolja. Vagy is a háromszögjel felső és alsó csúcsfeszültségének értéke feletti és alatti feszültségnek kell lenni a VR1 tetején és alján. (Természetesen áramkorlát ekkor nem léphet be.) - A háromszögjel csúcsértékei számításaim szerint, (10V tápfesz esetén) 3,4V és 7,3V körüli. (Elvileg a jel az 5V-ra lenne szimmetrikus amplitúdójú, de nem az, mert az LM324 nem Rail-to-Raikl erősítő. Vagy is nem képes felmenni a tápra, csak kb. 8,5V-ra a 10V táp mellett. ennek értékét, egyébként az IC kimeneti feszültségeinek maximuma, és a R2/R3 osztása határozza meg.) Tehát ez a két feszültség között kellene tudi állítani a VR1 potit. - Ha az áram limit nem lép közbe, akkor U1e kimenete maximumon, azaz 8,5V körül van. Ha a VR1 tényleg 10kohm, akkor azon a feszültség különbség UVR1=7,3V-3,4V=3,9V. Vagy is ehhez a 10kohm-on 0,39mA áramnak kell folyni. Az R6 ellenállásra 3,4V kell hogy essen, így értéke R6=3,4V/0,39mA=8,7kohm. Az R7 ellenállásra eső feszültség 8,5V-7,3V=1,2V. Így R7=1,2V/0,39mA=3kohm. - A rajz szerint az R6 értéke messze alatta van, R7 értékét pedig nem is látom. Ha a motoráram a korlátozás fölé esik, akkor U1e kimneti feszültsége (8,5V) csökken, ezzel a kitöltési tényező is. A motoráram maximumát, a VR3 beállított feszültsége, és az R12 Shunt ellenállás hányadosa adja meg. A laza számításaim alapján remélem már tudod mi hogy működik, hogyan mit kell ellenőrizni megmérni. Természetesen eltérések adódhatnak, de nem jelentősek.. üdv!
Szia!
Köszönöm a segítséget. R6 - R7 -en a feszültségméréseket holnap délelőtt megcsinálom. Szkóp csak bent a melóhelyemen van, de a háromszögjel úgy van ahogy mondod (így emlékezetből). R7 R1-el együtt 1,8Kohm (ott van a lista elején). A korlátozás biztos nem lép még életbe, mert megpróbáltam az eredeti 0,013ohm -os söntöt elkészíteni (0,75mm-es tömör réz, 130mm hosszban), és ezek a motorok max. 4-500mA-t vesznek fel. A későbbiekben szándékozom kikísérletezni, a felhasznált motorhoz mérten.
Szia!
Köszönöm, megoldottad... Idézet: „...Ha a VR1 tényleg 10kohm...” Ez ütött szöget... Reggel tiszta fejjel ránéztem, és rögtön megláttam, hogy felcseréltem a 10Kohm -os és az 1Kohm -os potit... Csere, és...jé, működik.... ![]() Örök hálám a segítségért!
Az jutott eszembe, hogy mivel ebben az áramkörben van áramkorlát, power LED-ek meghajtására és fényerőszabályzására is alkalmas?
Hello! Attól függ milyen célunk van. Mert ez igazából nem áramgenerátor, vagy is nem képes a csúcsáramot korlátozni, csak az átlagáramot határolni. Az R4/C10 integráló tagnak késleltetésének (és az eszközök korlátozott sebességének) köszönhetően.. üdv!
Ööm, az a C10, C1 akart lenni? Csak mert C8-ig van számozva az én áramkörömön.
|
Bejelentkezés
Hirdetés |




.












