Fórum témák
» Több friss téma |
Szia!
Azért egy képet feltehetnél a régi vezérlésről, lehet hogy valakinek ismerős lesz, és tud tippet adni a javításra. Egy megoldás lehet, ha az állórészt egy egyenirányító diódával rákötöd a 230v-os hálózatra (kb.200Vdc feszültséged lesz), a főáramkörhöz (forgórész) pedig veszel egy szabályozható toroidot , és annak a kimenő feszültségét is egyenirányítod. Így azzal szépen fel tudod gyorsítani a motort, és a fordulatszámát is be tudod nagyjából állítani. Ez persze csak egy forgásirányhoz jó, és nem tud fékezni. Más megoldás, hogy a futópadok hajtáspaneljei között keresgélsz. Azok nagyjából ilyen teljesítményűek. Elvileg lehet hozzá tirisztoros áramirányítós vagy fetes/igbt-s pwm-es vezérlőt készíteni, de nem egyszerű, ha nem vagy otthon a témában. Végső soron az egészet kidobhatod. Egy kis aszinkron motor + frekvenciaváltó a mai reális ipari választás.
Hogy néz ki a forgórész előtti fojtó? Hidas egyenirányítás után kösd párhuzamosan az állórészt és forgórészt. Ha ellenállás kötsz be, csak a forgórész elé tedd, persze annak megfelelő terhelhetőséggel. Ne tegyél be szűrő-puffer kondenzátort!
Vezérelt rendszerben az állórész állandó feszültséget kap és a forgórész polaritását váltogatják, áramát szabályozzák. A hozzászólás módosítva: Jan 12, 2019
szia,
koszi a gyors valaszt, bocsi elirtam nem a gerjeszto tekercsel van gondom az okes, a 100 ohmos ellenalast a forgo reszre tetem ot a gond
Szia!
Akkor nem csoda, hogy leégett.. A többi közelítő javaslat már le lett írva... Tesztelni egy toroid+graetz a jó megoldás a főáramkörben.. A gerjesztést ne félhullámú dc-vel csináld, mert kapásból gyorsan akar indulni. Minél kisebb a gerjesztőáram, annál gyorsabban szeretne forogni a motor, esetleg meg is szaladhat és megugrik a főáramkör árama. A hozzászólás módosítva: Jan 13, 2019
igen igy jartam el,az iranyvaltas es a tobivel is de a forgoreszen levo sorbakotot elenalas eleget , igy aszt kivetem ugy meg a horele kapcsol le egy kis ido mulva,egy aramszabalyzo rajz kellene a forgo reszre, ami minel egyszerub lenne.
koszi, erre mar gondoltam hogy nem egy diodaval kene probalkozak , de az eredeti kapcsolasban a szalakat lekovettem es a paneljan viszamenve merve egy dupladiodas egymassal szembeforditva gondolom ahogy lekovetem a polusvaltas miat van-persze ez a forgoresznek va, az alloresnek viszon az lehet hogy hidon keresztul van, a vezerles egy regi kartyas 5 db kartyas megoldas, az elso kartyan van a kapcsolok szenzorok logikai kapcsolas es az utolso 2 kartyan van ennek a motornak a meghajtasa
Azért azt a rész pontosan rajzold le, mert félhullámmal nem szoktak gerjeszteni.
A cimkén is 220 V 90 mA van és az kissé más. Mindenestre a tesztet csináld meg, hogy maga a motor jól megy-e a cimkés adatokkal és nem akar leégni, túlmelegedni, stb... A hozzászólás módosítva: Jan 13, 2019
errol a geprol lene szo, csak blok rajzom van igaz a kepen 24 voltos motor van de 220v valtozat is van most nincs it a nalam a blok rajzok meg a regi elektronoka se mert manualisan hasznaljak a gepet, ha aban tudnal segiteni hogy milyenaramszabalyzot epitsek a forgo resznek egy egyszerubb rajzot esetleg tudnal mutatni vagy hogy bol talalnek , az alo reszt pedig hiddal meg fogom oldani az egyeniranyitast.
a rajzon a TS 44 080 as vezerli a motor forgoreszet, es a TS 44 090 az alo reszet alol ep nem latszik a motor A hozzászólás módosítva: Jan 13, 2019
Kapsz majd tippeket, de első a teszt, értsd már meg.. egy 500 wattos állítható toroid+graetz ( ezt talán nem kell lerajzolni ) a teljes tartományban és a hidas egyenirányítás a gerjesztésnek.
Szerintem a két blokk pont fordítva van...
A potméteres ( ..90 ) a főáramkör 1 szimpla bemenő tekerccsel, a gerjesztés pedig a középmegcsapolású tekerccsel, a .. 80-as panelen a 2 szembekötött diódával ( sima kétutas kapcsolás ), amit emlegettél. Nade pill. nem érdekes.
Sziasztok!
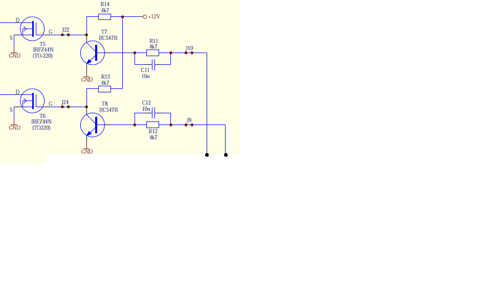
Egy olyan kérdéssel fordulnék hozzátok, hogy adott egy áramköri rajz, és érdekelne a működése. (Ádám és Éva): Van egy Einhell FA-G 2601-es kapunyitóm, de buta az elektronikája, elfelejt mindent ha áramszünet van. Ezért én egy Arduino NANO-val szeretném működtetni, aminek a programozása ez esetben talán nem is jelentene nagy gondot, de nem vagyok biztos pár dologban. DC 24V-os motorok vannak, és 2 db 2*3 pólusú váltórelé van bekötve, amikkel polaritásváltással dolgoztatja a motorokat. A + adott kapcsolt 24V, de a testet fetekkel vezérlik. Na már most a mellékelt képen látható a test vezérlése, és abban nem vagyok biztos, hogy most folyamatosan nyitva vannak-e a fetek? Vagyis ha 12V-ot kap az áramkör, akkor kinyit, és akkor zár le a fet, ha az Arduinoval vezérelt tranyókkal testrehúzom a gate-et? (holnap szeretnék bevásárolni hozzá, és a program írásához fontos, hogy magas, vagy alacsony szintre kell tegyem a kimeneteket, ugyanis csak ezzel a vezérléssel tudom beállítani a fordulatszabályozást, és a késleltetést, hogy melyik szárny nyíljon később, és záródjon hamarabb, stb... A válaszokat előre is köszönöm!
Szia!
Gond lehet a meghajtó tranzisztor lezárásával és a gate kisütésével, úgyhogy én inkább egy komplementer gate-drivert ajánlanék. Bővebben: Link. Egy invertáló megoldás: Bővebben: Link. A hozzászólás módosítva: Jan 14, 2019
Enyi ami van egy blok rajz es en kepet keszitetem a lapokrol elol es hatulrol, remelem latszik valamenyire es ez nyujt segitseget, ma mertem egyet a motor forgoreszet levetem az egyik szalat es igy uresben 400 volt mertem mikor viszatetem aforgo reszre 0 v lett. ezekel az eredeti kartyakat, a kartyakon lemertem amit tudtam ellenalast diodat azok ok voltak.
Úgy van ahogy gondolod. Ha csak tápot kap az áramkör, akkor minden fet be van kapcsolva.
Kikapcsolni a segédtranyókkal lehet, amit majd az arduinoval csinálsz. Nem szerencsés megoldás, hogy vezérlés nélkül az összes kimenet aktív. Próbáld meg megfordítani a logikát még az analóg oldalon, hogy vezérlés nélkül a fetek zárva legyenek, és csak aktív meghajtó jelre nyissanak ki. Kell ennek tudni a PWM-et, vagy csak egy művelethez egyszer kell ki-be kapcsolnia? Ha nem kell PWM, akkor szerintem a legegyszerűbb, ha az arduino meg a fet közé egy optocsatolót teszel be (egyrészt az mikroproci nem lesz kapcsolatban a nagyáramú részekkel, ahhol zavarok stb vannak, másrészről nem kell bíbelődni az arduino-fet jelszintillesztéssel). A gyári meghajtót nem lehet, nem érdemes szünetmentesíteni (már nem UPS-re gondolok hanem az áramkörben a megfelelő egységeket ellátni egy szupercappal vagy ilyesmi)? A hozzászólás módosítva: Jan 14, 2019
A 80-as kártyán vannak a főáramkörök. Ha jól sejtem, a gerjesztés (állórész) tirisztorai a középmegcsapolású transzformátorról vannak megtáplálva, így a 4db tirisztorral 1F1U2Ü 4/4-es egyenirányítást építettek fel. Feltehetőleg a gerjesztéssel vált forgásirányt. Az armatura kör 1F2U2Ü 1/4-es félig-vezérelt hidas egyenirányítás. Van rajta egy fék ellenállás is, ha jól gondolom.
A 90-es kártyán lehetnek a szabályzó erősítők, talán a gyújtójel képző áramkörök is. A főáramköri kártya után ezt kéne visszarajzolni, és utána lehetne mérni, hogy mi a helyzet a gyújtójelekkel. Amit leírtál eddig, egyáltalán nem biztos, hogy ezekkel az elektronikákkal van baj. Lehet, hogy egyszerűen csak az egyik feltétel nem érkezik meg. Szóval szerintem az alkatrészek azonosíthatóak, biztosan megjavítható, kérdés, hogy megéri-e.
Akkor mi lenne, ha szimplán relézném FET helyett a test oldalt? (Nem szeretném agyon bonyolítani. Igazából, csak az a lényeg, hogy kapcsolni tudjam, ki és be a két motort külön, és ezt csak a test kapcsolgatásával tudom szabályozni. Azért fontos, hogy külön nyíljon a kapu két szárnya, mert különben összeakadna a kialakítása végett.)
A gyártó amúgy hasonló módon oldotta meg a vezérlést. Mellékeltem a képet.
Ha jól értelmezem, akkor a relék választják ki a fogáirány kombinációkat, és a fetek kapcsolják időzítve a motorokat.
De ja meg is relézhezted, ha akarod. Akkor a relét kell majd szintilleszteni az arduinohoz. Én úgy csinálnám relékkel, hogy 2 db 2 pólusú relét kapna 1 motor. Relék alapállapotában a motorok állnak, egyik relé behúzására előre megy a másikkal hátra. A relék meghajtásába hardveres keresztreteszelést mindenképpen tennék (egyedül a programra nem bíznám a keresztreteszt). Az úgy összesen 4 db relé a 2 motornak, utána már rajtad áll, hogy a 4 kimenetet megfelelően kapcsolgasdd az arduinoval. Meg lehetne még finomítani egy-egy áramfigyeléssel is, ami a végállások detektálásához illetve a megszorulás/elakadás detektálásához felhasználható lenne. A hozzászólás módosítva: Jan 14, 2019
Igen, erre gondoltam pont. 4 relé, a 2 motornak.
A keresztreteszt kifejtenéd bővebben? Illesztésnek bőven elég az a tranzisztoros meghajtás, amit a képen is látni nem? végállást, reed relével fogom megvalósítani, amit a karokra szerelek, 2-2 db-ot. Egy mágnes segítségével ad jelet az arduinonak (elméletben, aztán meglátjuk mit hoz a gyakorlat).
A föld felé azért van FET, mert valamilyen PWM-mel valósítja meg a lágyindítást.
Hello szakik segitségre lenne szükségem analogban szeretném üzemeltetni ezt a motort a gyári vezérlöjével csinált már valaki ilyet? Azt nemtudom hogy mit kell átpatkolni s bekötni a kézi vezérléshez. A youtubon vanak fent csak másfajták más bekötési betüjelzésel.
Na még kép
igen, ezt sejtettem, ugyanis van benne lassító gyorsító funkció. Nekem erre nem lesz szükségem igazából, vagy ha mégis, majd idővel átprogramozom. Jelenleg nem tudok PWM-et kiírni, egyenlőre csak nagyon alapokat tudok a programozásból. Viszont a karok külön álló vezérlése fontos a kapu kialakítása végett. Ezért gondoltam a FET-es kapcsolgatásra, majd a relézésre.
A kérdésed elég zavaros.Tagold a mondatokat és fogalmazz pontosabban.
Mi az, hogy "analogban szeretném üzemeltetni"? Ez egy szervó hajtás, 3 fázisú motorral. A készülék pontos típusa alapján az interneten meg kell keresni a gépkönyvét, leírását. Akkor lehet érdemben foglalkozni vele. Ez nem egy "egyszerű" frekvenciaváltó, ehhez mélyebb szoftveres ismeret is kell. Sok digitális és analóg ki és bemenettel rendelkezik, ezeket találomra nem lehet használni.
Keresgéltem és végül is arra jutottam, hogy a keresztretesznek az lenne a feladata, hogy nehogy összekapcsoljanak a relék? Ha egyik nyitva, a másik ne kapcsoljon rá, nehogy valami zárlat legyen. Feltéve ha jól értelmezem. Bár itt ilyen probléma nincs, mert a polaritásváltást az eredeti verzióval szeretném megoldani, 2*3 pólusú váltórelékkel, amiknek a morze érintkezőjére kötöm a motorokat, így zárlat már nem lehetséges, a FET-ek helyére meg sima kapcsolóreléket tennék, 4 pólusúakat, szintén a morzéra kötve a motor felőli áramkört. Legrosszabb esetben is maximum 2 azonos pólus kerül a motorra, és megáll. Amit egy gombnyomással újra tudok indítani nyitó vagy záró irányban. (Egy gondolat sor)
A keresztretesz az a funkció, amiegyidejűleg a két irányhoz tartozó végrehajtást hivatott kizárni. Mert ugye, ha egyszerre kerülne meghuzatásra egy motornak mindkét reléje tudna bajd csinálni. Ezt a fuknciót sok helyen meg lehet valósítani (programban, a relék vezérlésénél, a relék nagyáramú részén stb.)
Itt én a relék meghajtásánál tenném be, a csatolt megoldással Ha az egyik meghajtó tranyó bekapcsol, akkor az a másik tranyót hardweresen kikapcsolva tartja akármi is jöjjön a vezérléstől (hülyeség elleni védelem). De ha késöbbiekben kell majd lágyindítás meg lágy megállítás, akkor ez csak az 1.0 verzió lesz. Újat kell majd cssinálni. A hozzászólás módosítva: Jan 15, 2019
Hello! Félreérted amit ír. Ő nem két záróérintkezőt, hanem váltóérintkezőt használ. A mozgóérintkező megy a motor felé. Ha meghúz mind két relé, akkor a motor mind két fele pld. plusz tápot kap, amire nem történik semmi. Ezért nem kell a keresztretesz.
Írás közben jött Jax elöbbi bejegyzése, így azt még akkor nem olvastam.
Így van a gyári is, csak jelen esetben a két fet relével lenne helyettesítve. Nem gondoltam a gyári megoldást használni, mert az kettővel több relé mint, ami a feladathoz elégséges, ráadásként két fajta is kell (eredeti elektronikát nem szedném szét alkatrésznek!). A kereszreteszt ott a relé mechanikusan biztosítja, vagyis alapból lehetetlen a kereszt üzemállapotot, tehát külön reteszelni már nem kell azt, ami amúgy sem lehetséges. Bármelyik megoldás jó. Arra érdemes lehet figyelni, vagy jó tudni, hogy ha végállásnál az irányrelé hamarabb enged el, mit ahhogy a motor megállna, úgy az azonnal lefékezi a motort, illetve menet közben, ha a másik irányrelé is rákapcsol, akkor azonnal megfogja a motort (nincs szabad kifutása, rövidzárral fékez!). A hozzászólás módosítva: Jan 15, 2019
Igen, ahogy mondod, semmiképpen nem bontom meg a gyári elektronikát, annál is inkább hogy még jó!
Végül úgy döntöttem, hogy FET vezérlésű lesz a test oldal, a lágyindítás, és a lassítás végett. Valahogy kitapasztalom még a PWM vezérlést amint elkészülnek az áramkörök, lesz is min gyakorolni. Valószínűleg nem az eredeti FET vezérlést választom, hanem amit kadarist ajánlott. Mellesleg azért vagyok kénytelen a PWM vezérlést alkalmazni, mert alaposabban megnéztem a karokat, és műanyag a kocsi az alumínium sínben. Túl nagy erők hatnának rá, ha hirtelen indítom, és állítom le, félek hogy szétkopnának, vagy megsérülnének. Keresztreteszt meg elhagyom, nem lesz rá szükség szerintem. A hozzászólás módosítva: Jan 15, 2019
Tisztelt elektroton ez eredetileg egy robotkar motorja oldalmozgatoja plusz motorvezérlő elektronika kézi üzemben analog modon plc nélkül szeretném a motort meghajtani akomplett robotnak megvan a szervizkönyve. Ayoutubon láthato hogy más tipusu hasonlo vezérléseknél hogy teszik ,kötik kézi üzembe ezt szeretném én is segitsetek elöre is köszönöm
|
Bejelentkezés
Hirdetés |




































