Fórum témák
» Több friss téma |
Igen.
Akkor már érdemes használni fetmeghajtót. 1k-on tölteni és kisütni egy fet gatejét eléggé lassú dolog.
Értem, Köszönöm!
Próbálgatom a kondik elhejezését és összekötéseit.
De volna egy pár kérdésem.A pdf dokumentumban kétféle nyákrajz van a kondik bekötéséröl.Melyik az ideálisabb?A baloldali (snake 2 ) vagy a másik?Vagy nincs neki különösebb jelentősége?A másik hogy nézegettem a rajzot amit a multkor küldtél a hejes párhuzamos kapcsolásrol.Tehát minden kondenzátor sor egyik végébe menne egy kábel a pozitiv pólusrol,a másik vége pedig a drain lábhoz.Ugyanezen kondisor negativ fóliájának egyik végére menne a negativ pólustol egy kábal,a másik vége pedig menne az anód sinre szintén egy darab kábellal. Igy nem egy vastag vezeték lessz a drain sinen,hanem sok vékony megy a drain lábhoz.(kábelrengeteg).Érdemes ezt igy túlragozni?Vagy egyszerüen a drain sinre egy vastag kábel a pozitiv pólustol.A kondik pozitiv lábai a drain lábhoz,a negativ lábait pedig az anód sinhez (ahova szintén vastag kábellel menne a negativ pólushoz)? Érdemes ezt igy elbonyolitani? Lefotóztam hogy is volna elhejezve a diódasor.
Inkább a jobb oldali legyen, annak egy kicsit rövidebbre jön ki a nyák huzalozása, tehát kisebb lesz az ohmos ellenállása. Nem sok különbség van.
Igen, inkább sok kis dróttal kösd be az egyes kondicsoportokat, így lehet elérni, hogy kicsi legyen a szórt induktivitás hatása a sineken. ( tulajdonképpen elmlékeztet arra, mintha a sín minden pontja hidegítve lenne ) Hát, ha nem akarod szétszedni a dióda, meg a FETsort, akkor nem nagyon van választásod az elhelyezésre. Úgy rakd össze, hogy a lehető legkisebb helyen férjenek el a FET-ek, diódák, kondik. Nem lesz az igazi, de azért menni fog. Még az a belinkelt (gyári ) elrendezés sem az igazi, ráadásul szerintem a kondikból is gyanúsan kevés van. Meg hát, valamitől le is égett... Viszont, amit ajánlottak ott egy tranyót, hát az csúcs... mondjuk nem kellene 200 V-osnak lennie, de nagyon kicsi a substrat diódájában tárolt töltés, tehát félhídba kötve mindjárt tudná a féküzemet is. És csak 10 db kellene belőle. Dióda meg egyáltalán nem kell, hiszen azok benne vannak a tranyókban. Na, majd egyszer... Inkább több kondi legyen benne, mint kevesebb. Az autóval egy nagyobbacska dombra is fel kell tudni menni, ami folyamatosan jó nagy áramfelvételt jelent. Ennek megfelelően jó nagy kondiáramot is... akár egy-két percig is eltarthat, ami már rendesen megmelegítené őket. Nehéz ezt megmondani, de szerintem legalább 200 A effektívet tudjanak a kondik. Ha meg végképp kevésnek tűnik, akkor még kívülröl mindíg lehet mellétenni, szigorúan betartva, a kondi bekötési szabályát.
Akkor ezen az úton tervezgetem tovább.Egy kábeldzsungel lessz belőle és nem valam kompakt könnyen szerelhető egységet fog alkotni.De ez nem olyan nagy probléma.Ez oda van szánva és ha beválik nenigazán szeretném kivenni.
Az biztos hogyha egyszer lessz egy második akkor már sokkal tapasztaltabban fogom megépiteni. Arra gondoltam hogy minden fet elött lévő kondisorba plussz beteszek még egy 1µF-os MKP kondit is.Összesen 20db-ot. Nagyon bizom benne hogy 2-3 héten belül betudom szerezni a kondikat,mert most csak ezmiatt áll a projekt. Én meg már nagyon türelmetlen vagyok. BUÉK mindenkinek.
Sziasztok.
Végre vannak előrelépések az ügyben.Megérkeztek a kondik és eltudtam kezdeni összerakni. 470µF 63V Low ESR kondibol lessz benne 120db. Viszont a gate vezetékek és ellenállások elhejezését lehet hogy gyorsan összecsaptam.Mellékeltem a nyákrajzot.Úgy képzeltem el hogy a fetsor közepén lévő rézfóliára forrasztom föl a gate ellenállásokat.De fölötte a nyák túloldalán van a source sin.Nem fog ez igy túl nagy zavart okozni a gate jelben? A másik ami egyre jobban kezd nyomasztani az a fetek meghajtása.Én 1 db TC4451 et használok meghajtásnak.Ennek az adatlapján felvan tüntetve hogy milyen gate töltésnél milyen kapcsolási sebességet tud produkálni.10-15KHz-en nem fog ez a kapcsolási idő gondot jelenteni?Gondolok itt a disszipációra. Lehet hogy érdemesebb volna több meghajtót alkalmaznom?
Hát, több meghajtót ne használj. Kicsi a valószínűsége, hogy egyformák lesznek időben.
Nem hinném, hogy bezavarna az alsó source sín, a gate áramkörei elég kis impedanciásak, legalábbis tranziensben. Nem lesz az a veszteség olyan nagy még 15 kHz-en sem. A másik, hogy a fele FET is elég lenne. Én nem kötném be csak a felét, a szélsőket kihagynám. Azoknak akkor zárd rövidre a gate-source kapcsait. Jobb lenne, ha benne sem lennének, mert a többi tranyónak fel kell tölteni, meg kisütni a nem működő tranyók drain-source kapacitásait, de ha nem akarod kivenni őket, akkor ez van. Okoz némi többletveszteséget.
Én szerintem, még most kellene eldönteni, hogy kell e motorirányváltás illetve visszatáplálás, mert nagyban befolyásolná a munkádat és nem kellene később újat csinálni.
Ez így van! Ugyanolyan lesz, csak teljesen más... Ahhoz ki kellene próbálni egy kis motorral, asztalon a visszatáplálást. Meg az egészet. Sajnos, teljesen más mechanikus felépítést kell csinálni.
Irányválltásra nincs szükségem,az mechanikailag van megoldva.A visszatáplálás persze jóvolna de ez a vezérlő a kezdetek óta csak egy sima vezérlésröl szólt,áramkorláttal.
Biztos vagyok benne hogy nem ez volt az utolsó nagyáramú fordulatszámszabályzó amit készitek.Előbb ez legyen müködőképes és utánna lehet kisérletezgetni asztalon,kicsiben... katt: Akkor a gate vezetékeket hagyom a source sin alatt,mert igy sokkal egyszerübb. A kapcsolási idő okozta veszteség csak úgy felötlött bennem és kiváncsi voltam a véleményetekre.Végülis ns-os tartományrol van szó.Napokon belül kiderül mit jelent ez a valóságban. A több meghajtóra azért gondoltam mert a multor belinkelt IGBT-s vezérlöben minden kapcsolóelem külön meghajtásrol ment.
Azért mondom, mert ha a visszirányú diófákat kidobálod és beteszel ugyanolyan feteket mint amiket használsz akkor azzal megoldható a visszatáplálás és helyetesítve vannak a diódák is.
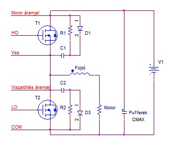
Egyebek mellett nem látom a nyákon a sorce lábak összeköttetését. Ha elmegy a gatekig a vezeték akkor onnan lehetőleg közvetlen mellette jöjjön is vissza a meghajtó IC-hez a GND. És a vezérlés is ezen a vezetéken kapja meg a GND tápját. Erre figyelj mert nagyon fontos! Ha mégis amellett döntenél hogy megcsinálod egyszerre a 2 üzemmódot (szerintem jobban jársz) akkor a feteket félhídba kell majd rendezni úgy, ahogy most van a fet-visszdióda. A felső fettel illetve az alsó fet diódájával menne majd Buck üzemmódban, tehát amikor hajt. Az alsó fet illetve a felső fet diódája alkotná a boost konvertert ami a visszatáplálást végezni. Természetesen akkor már elengedhetetlen lesz a fojtóa motorral sorba. (Bár visszatáplálás nélkül is erősen ajánlott)
Szia! Lehet hogy már okafogyottá vált a válasz írás,de azért megteszem. Ha a motor kefenélküli, akkor nincs ötletem, de ha szénkefés,akkor a kefekommutáció eszi meg a feteket. A problémádat az áramkorlát nem oldja meg,mert nem túláram jellegű a probléma,hanem a kefekommutációval együtt járó ellenkező irányú túlfeszültség. A motorral kössél sorba egy néhány menetes fojtót(jobb lenne méretezni munkaáramra a csillapítását),és úgy próbáld meg, szerintem megoldja a gondodat.A híd összenyitás terhelés nélkül is jelentkezne.
Hát elég cifrára sikeredett,de nem akartam leforrasztani a feteket a source sinröl.
A fökábel jön a pozitiv pólusrol és szétlessz osztva 20db vékony kábelra amik a panel külső szélére vannak forrasztva.Onnan a nyákon megy egyenként minden fet drain lábába.(a nyákon ide van forrasztva a kondik pozitiv lábai) A negativ pólus ugyanigy szétvan dobva 20 felé és szintén a nyák külsö szélére vannak forrasztva.Onnan továbbhalad a nyákon a fetek felé (kondiknak a negativ lábai) majd a végén (ahol nagy furat van oda vezeték megy) 20db kis rövid kábellel felvan kötve a dióda anód sinjére.A motor két pólusa pedig a source sinre és az anód sinre csatlakozik. A meghajtás és vezérlés testét a source sinröl terveztem levenni. Hamarosan kész és teszek fel róla képet. A visszatáplálást ugysem fogom elkezdeni nélkületek.Egyedül nem birnék vele. De mindent a maga idejében.
Megrajzoltam a kapcsolást ami a visszatáplálást is megoldja.
Nálad most T2 helyén van benn a sok dióda. A diódákat kidobod aztán veszel meg egy csomag fetet és jó is lesz. Szerintem most kellene megcsinálni egy profi nyákkialakítással.
Sajnos, nem túl jók rozsda FET-jei, vagyis túl nagy a substrat diódában tárolt töltés. Emiatt lenne rendesen veszteség, bár nem olyan vészes 15 kHz-en.
Ezeket már korábban leírtam, még arra is adtam megoldást, hogy a motor áramot hogyan lehet nagyon egyszerűen mérni. Olvass vissza.
Talán igaza van rozsdának, elég nagy falat lenne bármelyikünknek a kétnegyedes hajtás megvalósítása. Hát, majd egyszer.
Csak azért javasoltam a 2 fetes változatot, mert ha leköti az alsó fetek gate-jét akkor ugyanúgy működik az áramkör mint most, csak annyi a különbség hogy lekötést kiszedve már lehet is próbálkozni a vissza táppal.
Tehát később már nem kell szarakodni a teljesítményfokozattal. De nem akarok erősködni, csak javaslat. Qrr-rel nincs mit teni, azt csak addig spórolja meg amíg shottky-t használ 1 negyedes hajtásnál. rozsda! Autóhifis témában a csávó hasonló nagy áramú tápot épít, javasoltam 1 elrendezést. Esetleg adhat ötletet a tiedhez Bővebben: Link
katt már egyszer elmagyarázta nekem a müködését.
Ezt a vezérlőt már biztosan nem alakitom át ilyenre mert már 80%-ban kész.Még egy pár kondit kell betenni meg a kábelezés nagyrésze hiányzik.Remélhetőleg hétvégén ki is tudom próbálni.(ez még azért nem 100%) De ha működni fog ugy ahogy annak kell akkor rátérhetünk a visszatáplálásra.Elég sok pénzt beleöltem már (többet is mint kéne) ,és ezzel együtt arányosan nőtt a tapasztalatom is.Valószinű hogy egy visszatáplálós nagyáramú részt kevesebböl és praktikusabban el tudnék késziteni.Szóval lehet hogy azt a párdarab "István Király"-t nem fogom rá sajnálni. Amúgy sem kevés idő a megfelelő alkatrészek kiválogatása majd annak legolcsóbb beszerzési hejének a felkutatása.Plussz az egész egység megtervezése.Igy elsőre aztmondom hogy talán nyárra lehet belőle valami. De addig is szeretnék egy egyszerű,működő elektromos autóval járni melózni hogy megszerezzem azt a pár "Szent Istvánt"-t a visszatáplálós vezérlőre. :yes:
Az a baj, hogy a rozsda FET-jei nem igazán jók a Qrr szempontjából. Vannak ezeknél sokkal jobbak, majd olyat kell használni egyszer...
Nem igazán jó amit lerajzoltál azon a linken. Az a baj, hogy túl nagy területe foglal el az egész. És ugye az induktivitások nagysága a körbezárt felülettel arányos... A következőt gondold át: Van egy darab drótod, abból csinálsz egy kört, az legyen 1 menet. Ennek lesz valamekkora induktivitása. Ha most ezt a kört elkezded összenyomni, vagyis egyre inkább ellipszist csinálsz belőle, akkor csökken az induktivitása a körhöz képest. Ha teljesen egymás mellé nyomod a drótokat, akkor kapsz egy egyenes drótot, ami oda-meg vissza megy. Az induktivitása nagyjából zérus lesz. Miért? Mert az áram a két drótban egyforma nagyságú, de ellentétes irányban halad, tehát, egymás mágneses terét kioltják. Azért lesz egy pici induktivitása, hiszen nulla csak akkor lenne, ha a két drót egy térben lenne. Az meg ugye nem megy, mert egy adott térben két tárgy nem lehet... Mindez mire jó? Hát a tranyókat úgy kell bekötni, hogy a hozzávezetések egymás mellett fussannak, ha meg rézsínből van, akkor lapjával összefordítani őket ( persze szigetelve ). Így tudod elérni a legkisebb szerelési, - vagy szórt, - induktivitást. A 100 A-es tartományban már nagyon nem mindegy. Ha ezt tovább gondolod, akkor a hozzávezetések ohmos ellenállásának is egyformának kell lennie, hogy egyformán vigyék az eszközök az áramot. Tehát, rögtön adódik, hogy egyforma hosszúaknak kell lenniük a hozzávezetéseknek, vagyis, az eszközöket egy kör mentén kell elhelyezni, ahol a kör középpontja adja az elvezetések pontjait. És, egyből szimetrikus lesz... Na, innen lehet tovább gondolkodni a megvalósításon.
Valóban a kör lenne a legjobb elrendezés villamos szempontból. Viszont szerelési illetve hűtési szempontból nagyon megnehezíti a dolgot.
Idézet: „Az a baj, hogy túl nagy területe foglal el az egész. És ugye az induktivitások nagysága a körbezárt felülettel arányos...” Ezt betudnád rajzolni az ábrába mert nemigazán látom. üdv
Nem tudom berajzolni, de gondolj arra, hogy bármilyen elrendezés, ahol a drain-source vezetékek nem egymás mellett mennek, vagyis nagyobb távolságra mennek egymástól, mint ami a szigetelésből adódna, csak rosszabb lehet szerelési induktivitás szempontjából. Nálad a két sín centiméterekre van egymástól, tehát nagyjából semmi közük egymás mágneses teréhez. Az a felület, amit alkotnak pont ezek a centiméterek, szorozva a hosszával. Az igazi a koax kábel, mert ott tudták a legjobban megcsinálni, hogy a két vezető a legközelebb legyen egymáshoz. ( Meg még más hatások is vannak, de a mi szempontunkból azok nem annyira érdekesek.)
Gondolj az előbbi példámra, arra, amikor összenyomjuk a drótot, hogy kiegyenesedik. Az egyik végén van a tranyó bekötve, a másik vége meg elér oda, ahol be akarod forrasztani. A lényege csak annyi, hogy meg tudod így hosszabbítani a tranyók lábát anélkül, hogy számottevő szerelési induktivitást építsz be. Erre találták ki a csavart érpárt is.
Lehet hogy csúsznifog a hétvégi teszt.Nagyon időrabló töcskölős babramunka.Pedig már nagyon kiváncsi vagyok a végeredményre.
Teszek két sorbakötött 220ohm 10W-os ellenállást a főmegszakitóra.Ezzel szeretném szép lassan feltölteni a kondipakkot. Egyböl indithatom 10KHz-en a vezérlőt?Gondolom kissebb frekin kár bajlódni mert akkor semmit nemérnek a kondik.Talán még bajt is okozhat.Amúgy mennyin volna érdemes járatni?Vagy indiccsam el 10KHz-en,nézzem körbe mit csinál és hol-mennyire melegszik,majd húzzam föl 15KHz-re? A Farnel-nél lehet kapni ezt az IXYS120N20 fetet.Megmég sok hasonlót is.Igaz elég húzós az ára.Milyen Qrr érték számit kicsinek?Gondolom ez összefüggésben van a trr kapcsolási idővel.Érdemes figyelembevenni a Ciss kapacitásértéket is.Mik azok a paraméterek amikre még odakell figyelni?Feszültségre hogy méretezzem?Az akksipakk kapocsfeszültségének a hányszorosára érdemes? Ha lessz időm lehet nekiülök böngészni egy kicsit.Hátha találok olyan megfelelő darabot amit ésszerű áron be lehet szerezni.És megpróbálok kiötleni egy minnél jobb elrendezést a visszatáplálós nagyáramú részre.Ehez azért sok jó receptet mondtatok már ti is.
Felesleges 200V os.
100V bőven elegendő, sőt még 75V is elmenne. Minél alacsonyabb a feszültség annál többet nyersz a csatorna ellenálláson és a Qrr-n TME-nél ez pl nagyon tuti fet lenne.
A képen lévő elrendezéshez mit szólsz ?
Source-ot felhajtom, majd rá egy 5mm-es rézsínre ami a fet tetején van, erre rá mégegy sín ( képen lévőnél vastagabb szélesebb ) a kettőt együtt pedig lefogatom a hűtőbordához szigetelés nélkül, fet persze szigetelve. A drain-ek csoportonként vékonyabb 5x10-es sínekkel összefogva, nyákhoz pedig le lehet rögzíteni szigetelve, ide mehet közvetlenül trafó primer vége is. A gate-ek akár nyákba, akár 0,1-es ofc vezetékkel. A bejövő pozitív sín pedig közvetlenül a borda mellett menne a primer tekercsek másik végeire. Ennél jobban nemhiszem hogy lehetne csökkenteni a szórt induktivitást. Bár szerintem a toroidoknál jóval nagyobb lesz. A lábak lényegtelen hogy vannak. to 220 kép
Nem rossz, de még mindíg van 2cm távolság a drain- és a source sinek között. Ez olyan, mintha a példámban azt a bizonyos egy menetes kör alakú drótot nem hajlítod teljesen egyenesre. Tehát, nem tudják egymás mágneses terét kioltani, ebből következik, hogy lesz szórt induktivitása, nem is kicsi. A felület, amin a tekercs elhelyezkedik, az 2 cm x a sín hosszúsága. A másik, hogy hogyan lesznek így az egyes tranyókhoz menő sínszakaszok egyforma hosszúak?
Nem kell ennyire vastag sínt használni. Még nagyon régen használtam 500 A-es bipoláris tranzisztorokat, annak a kivezetése kb.: 20 x 0.8 mm-es volt.Én sem csináltam a további sinezéseket vastagabbra, pedig 3db ilyen tranyó volt párhuzamosan kötve. Gondolom, mindenki fél a vastag sínre való forrasztástól. Hát, egy 50 W-os pákával nem is megy...
Igen, elég lesz a 100 V-os is, de ne ez a típus, mert ez logikai szintű vezérléssel is megelégszik, de 16 V-nál már tönkremehet a gate-je. De azért fantasztikus ez a tranyó...
Úgy is felesleges 16V ig kinyitni, 5V felett már teljesen nyitva van.
10V-os tápfesz a meghajtónak és remekül menne minden. Az ára is rendkívül jó: Bővebben: Link 8-8 darab már bőven elegendő is lenne
Igen, a kondikhoz kell valami feltöltőkör.
Nem tudom, mennyire megy a vezérlésed, de inkább kisebb frekin próbáld először, aztán menj 10...16 kHz-re, ha minden jó benne. De én úgy emlékszem, hogy voltak bizonytalanságok? Kisebb frekin ( 1...3 kHz ) sem lesz baja a kondiknak, akksiknak, csak ne akard mondjuk 100 A felett járatni. Ha már 100 A-ig hiba nélkül elmegy, akkor mehetsz feljebb a frekivel, meg az árammal. Itt már nagyon kell vigyázni, mert nagyobb frekin jóval nagyobbak lesznek a kapcsolási veszteségek a tranyókon és nagyon gyorsan megsülnek, még úgy is, hogy a hűtőborda alig melegszik meg. ( nincs rá ideje...) Egyenlőre ne foglalkozz ezzel a visszatáplálós dologgal, menjen ez a mostani. Majd rajzolgatok valami elrendezést a nyákra, hogy hogyan gondolom, csak legyen egy kis időm.
Igen, csak a vezérlés meg legalább 12 V-ról megy és lehetnek gondok, kis túlfeszek, stb. A másik, hogy ez csak TO220-as tok. Nagyon karcsú... Az ára viszont tényleg nagyon jó.
2 cm azért nincs, 3-4 mm-re le tudom szorítani, gate-eket pedig mipolán csővel szigetelem.
Alul a pozitív sínt teljesen neki tudom fektetni a hűtőbordának,pár réteg kaptonszalaggal elszigetelve, ami végülis source sín is. Mindenképp lesz szórt induktivitás, mert a toroidok a sínek előtt lesznek, vagy esetleg rakjam őket is a hűbordára, nyákra szerelve ? Mert akkor rajt feküdne az egész a source sínen. A source síneket eloszlatva pár ponton csomópontba húzom, ezek már úgyis annyira vastagok hogy alig lehet valami feszkülönbség, 2-2500 A is. 46 db 340 A-es fet lesz összesen. Darabja nagyon maximum 100 A eff terheléssel 9-10 V-on, pár másodpercig. ( push-pull ) Pozitív tápsín szintén csomópontba Gondolom úgyis eltér valamennyire a csatorna ellenállás, tökéletesen nem lehet eloszlatni. Amelyik többet kap, az kicsit jobban melegszik, és megnő a belsőellenállása és csökken a rajta átfolyó áram. Mit gondolsz róluk ? Nem forrasztom a sínekre. Irfb3004 Irlb3034 kép |
Bejelentkezés
Hirdetés |




) vagy a másik?Vagy nincs neki különösebb jelentősége?

