Fórum témák
» Több friss téma |
Fórum » Death of Zen (DoZ) 20W-os A osztályú erősítő
Témaindító: vendelkiraly, idő: Dec 17, 2007
Témakörök:
Még valami én is kiszúrtam hogy amit építettél az valami más panel ,mint az általunk eddig felhasznált panel ez saját tervezés? Szerintem ha publikus akkor tedd be a topikba szivesen fogjuk venni?
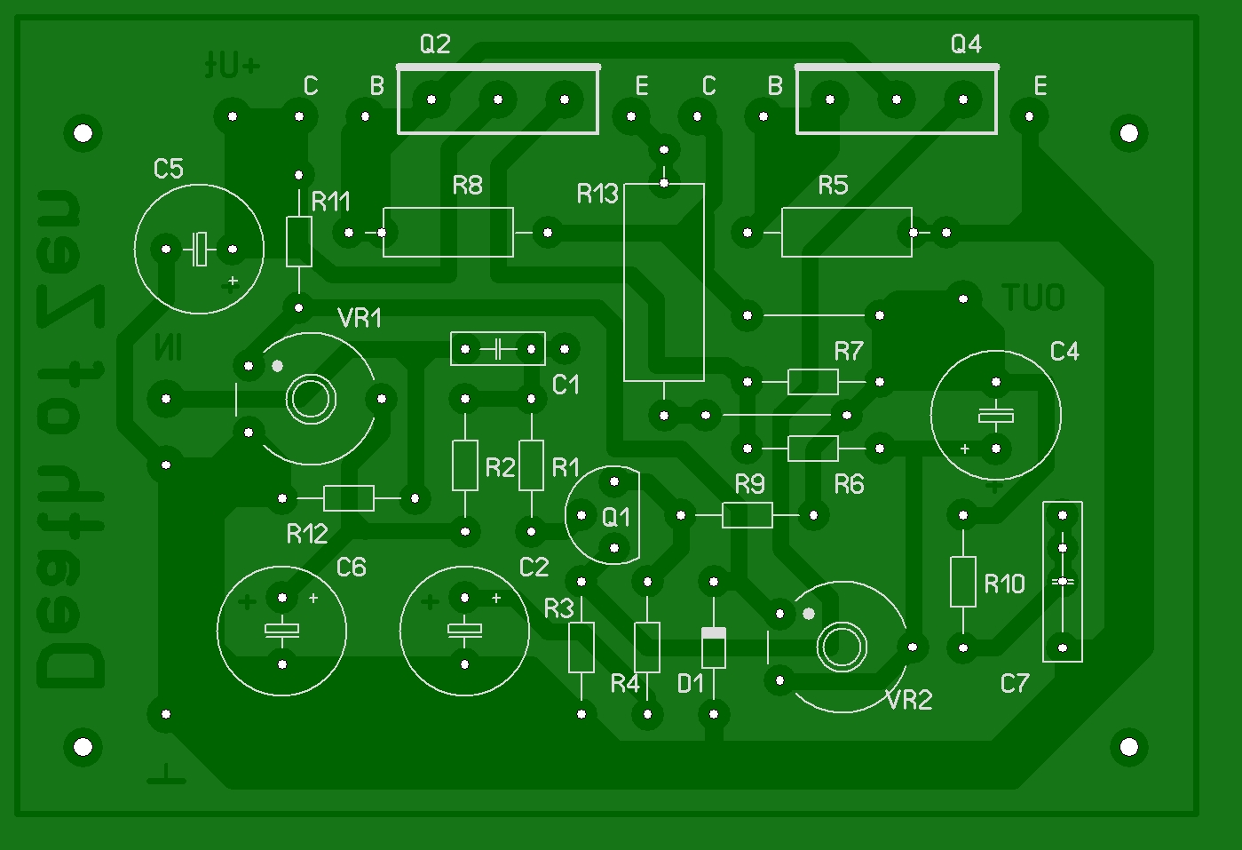
Igaz, ezt a pár sort nem nekem szántad, de nekem is van egy továbbfejlesztett nyáktervem amin a mellékelt kapcsrajzon található alkatrészek is rajta vannak, és megosztanám veletek. A 'DoZ.LAY' megnyitásához szükségetek lesz a Sprint-Layout programra. Ez a program az eddigi számomra legkönnyebben használható nyáktervező. :yes:
Kössz szépen a reakciódat , bár nekem ez már megvolt a te jóvoltadból .Csak én nem akartam ill nincs is jogom a te általad tervezett dolgot megosztani!Bizonyára sokan fognak neki örülni ,végre van más alternativa is mint eddig ez az egy két panelterv. Folytatás? mármint DoZ építéssel ?
A nyák saját tervezés, a sok neten található közül nem tudtam melyiket épitsem meg, igy a kapcsolási rajz alapján rajzoltam egyet. Szivesen megosztom mindenkivel. Amit most ide feltettem az már egy módositott nyák verzió, ahol a hiányosságokat megpróbáltam kiküszöbölni. Pl. a házi nyák készités korlátait figyelembe vettem, és ugye a tranyók már nem a panelon foglalnak majd helyet hanem külön kivezetékelve, majd a bazi nagy hütőbordán.
FIGYELEM! Ez a nyák még nincs ellenőrizve! Esetleg ha valakinek van kedve átnézni örülnék neki. Szivesen elküldöm ha kéri valaki. Lay-ben van meg.
Sziasztok Fiúk!
Ha már nyáktervekről esik szó! Egy külföldi fórumra feltették a Rod Elliott féle DoZ beültetési rajzát, az eredetit, amin még nincsenek rajta a + "tuning" alkatrészek csak berajzolták őket, hogyan kéne. Ez alapján én elkészítettem Sprint Layout-ba a nyáktervet. Elég zsúfolt és az Alkotó féle tervben sokkal szellősebben elfér minden, arról nem is szólva, hogy a tranzisztorok lábelvezetése is tökéletessen használható mindenféle hűtőbordához. Úgy gondolom, hogy egy megoldásnak jó lehet, mindenki tudna választani magának megfelelőt. Ez a nyákterv ugymond kompakt. Mindenestül lehet a hűtőbordára szerelni. A gondom a következő: Mivel én terveztem át lehet, hogy van benn hiba. Nemrég ismerkedtem meg a programmal. Ha megtennétek, hogy átnézitek és kijavítanátok a hibákat, azt megköszönném. Privátba elküldeném a fájlokat, ide még nem tenném fel, mert ha hibás utólag már nehéz lenne leszedni, és valaki tévedésből megépítené a hibásat. Akinek elküldhetem a fájlokat kérem jelezze! Előre is köszi
Vagy inkább küldd el privátba,azoknak, akiknek van programja úgy könnyebben bele tudunk nyúlni és majd csak a véglegeset, véglegeseket tedd fel Lay-be, nehogy valaki annélkül építse meg, hogy nincs leellenőrizve, kipróbálva.
Nekem elküldheted, érdekel!
Elküldtem.
Az előző általam küldött layout-ba nincs benne a 'D1' zener dióda, véletlenül rosszat küldtem el. Az erősítő a dióda nélkül is tökéletesen működik, ez csak finomhangolás. A mostani fájl már tartalmazza a diódát. Elnézést a 'rossz' layout-ért.
Leellenőriztem a nyákot, nemsokára vasalom. Ha kész lefotózom és felteszem milyen lett..
Azon gondolkodom hogy a végtranyókat mekkora hűtőbordára tegyem? Érdemes őket külön külön bordára tenni, vagy inkább egy bordára kettőt, hogy egyformán melegedjenek? Van erre valamiféle ajánlás? Egy 2N3055-ös tranyónak hány négyzetcentiméter hűtőfelület kell max 2 amperes nyugalminál? Hétvégén megyek piacrai és nézek majd bordát, de jó lenne tudnom mekkora kellene. (mármint négyzetcentméter )
Nos ha van rá lehetőség érdemes külön hűtőbordára szerelni a tranzisztorokat, de ez általában nem szokott bekövetkezni. A méretet tekintve, szerintem fölösleges lenne kifejezni négyzetcentiméterben, mert nem csak az számít, hanem a vastagság is. Szerintem legjobb, ha szemmértékre keresel. Minél nagyobb annál jobb!! A forgalomba lévő hűtőbordákból szerintem úgy se nagyon lehet túlméretezni ezt a dolgot. Keresgélj Vaterán ott is szoktak jó bordák lenni.
A hutofelulet kiszamitasahoz nem elegendo az az egyetlen adat, hogy a vegtranyon mekkora lesz a nyugalmi aram. A max. disszipacios teljesitmenyt kellene kiszamolni (vagy legalabb megsaccolni) es abbol lehetne kb. feluletet szamitani. De en azt mondom, hogy minel nagyobb a hutoborda annal jobb
Persze ennek is van egy ertelmes/esszeru hatara mert egy 10m^2-es alu lemezt senki nem fog hasznalni hutesnek Nagy, massziv hutoborda kell az erositonek. Ha ilyen nincs akkor muszaj ventis hutest alkalmazni. Fontos a hutoborda megfelelo elhelyezese is!
Ha van rá lehetőséged akkor szereld egy bordára a tranyókat, a jobb hőkapcsolat miatt. Tranyónként minimum 1000cm2-el számolj, ennél csak nagyobbat tegyél. Próbáld úgy elhelyezni a bordát hogy a bordák függőlegesen álljanak, így jobb a hőleadása.
No persze ha már hűtőborda az sem mindegy pl. hogy réz vagy alumínium.
A tőlem tanultabb és A osztályban jártasabb emberkék azt javasolják hogy csatornánként közös bordát érdemes alkalmazni! Hát ha 2 amperben gondolkozol akkor igencsak kell a felület?Ha jól emlékszem 45 voltos a tápod akkor az szép durva 90 Watt hő , eztmár biztonsággal egy félelmetes boda tudja csak? Lapozz vissza egy oldalt , ott tettem föl az én és a vendelkirály bordáiról képet. Az enyém az mintegy 8000 cm2 , és 40volt 1,8 amper a beállítás. Ezek utánn mintegy félnapos üzemszerű használatnál 50-55 fok. De itt találsz róla több fotótCIROKL Azt viszont nemtudom hogy pontosan a vendelkiralynak a bordái hány cm2 ek? de úgyrémlik neki is 40 volt 1,7 amper a beállítása, és igencsak 50-60 fok környékén mozog az aranyos.De erről Ő többet tud majd neked írni.Ezért is írom példának mert ebben a topikban még nem nagyon láttam még ezeken kívül ilyen megépített és üzemelő DoZ t. Biztos vannak már akik már rajtunk kívül is megépítették csak még ezek az emberkék nem jelentkeztek itt? Tehát ha rám halgatsz akkor ha ezek utánn még ragaszkodsz ehhez a géphez akkor valami óriási bordát keres!nagyon tud ám fűteni , mi ittmár csak kályhának hívjuk.S még valami lehet hogy már túlvagy rajta de javaslom nekedis hogy olvasd végig ezt az egéssz topikot és akkr nagyon sokmimndenre választ találsz. Üdv: CIROKL
Persze ... hutobordanak (hosugarzasra) a feketere eloxalt (nem holmi olcso festekkel festett!!!) alu borda a legjobb.
Ez így van az eloxszálás a legjobb mert annak a rétege csak mikronokban mérhető! A festés az meg olyan amilyen , főleg ha megszalad a festő kezecskéje!Vagy hagyjuk az alut fémtisztán az még jobb mert akkor semmi réteg nincs rajta , így a legjobb a hő átadása .
Az én bordáim mérete 42V 1,7A-rel üzemelve az erősítőt épp hogy elegendőnek bizonyulnak. Fél napos járatás után, ha nem szellős szobában van kb. 60 °C-ra felmelegszenek a bordák, a tranzisztorok fémtokozásán, pedig mértem már 70-80°C-ot is. Ha van egy kis szellő, akkor azért nem ilyen vészes a dolog. Felületre még sosem számoltam ki, mert elég speckós alakja van. Vaterán vettem ASZ1017-es tranyók voltak rajta. Első ránézésre valamilyen katonai cucc lehetett.
Sokat számít az elhelyezés. Legjobb, ha felülre rakod, mint én, de akkor garantáltan meg fog gyűlni a bajod a dobozolással. Ha oldalra teszed, ügyelj arra, hogy a meleg levegő a bordák között felfeké tudjon szállni. Tehát bordairányba tedd őket. Elhangzott itt olyan vélemény, hogy érdemes ugyanarra a bordára tenni a tranzisztorokat. Én a 2001-es Hobby Elektronikában a sok kis kapcsolás rovatban találkoztam ezzel a kapcsolással és ott azt írták, hogy lehetőség szerint külön bordára tegyük a teljesítménytranzisztorokat. Vsz. mindkét állításnak van előnye és hátránya. A lényeg, ha passzív hűtést szeretnél minimum akkora bordák kellenek, mint amilyet az én erősítőmön látsz.
Nem a réz a jobb? Csak mert a hővezetési tényezője 2x nagyobb mint az alumíniumé. Csak gondolom árban nem kétszer kerül többe.
Nem nekem írtad de azért engedd meg hogy reagáljak erre . Természetesen a réz volna az igazi de ,láttál már színtiszta rézből hűtűbordát? Én már 35 éve foglalkozom erősítőkkel de még olyat nemláttam amibe totális réz borda lett volna .Ennek több okais van , az ár sem mellékes de az oxidációt azt vedd figyelembe mert viszont a réz erre a dolgra kétszer érzékenyebb mint az alu!Úgyhogy jobb a hővezetése csak maceránsabb a használata ?Ha meg ezt a rezecskét is bekell hogy fessük akkor miis a helyzet?A végeredmény az valóbann a réz a legjobb csak némi gondokkal.Majd talán valaki ezt megfogja nekem cáfolni ?
Ja és még valami mennyi a réz fajsújja ? és mennyi az alu fajsújja? ezsem mellékes .egy ugyanakkora hűtőborda , az eggyik mondjuk 1kg a másik 5kg . Ezt csak úgy írom , de azért elgondolkoztató?
Nos igen elgondolkodtató alumínium: 2.7kg/dm^3 réz: 8.96kg/dm^3, de azáltal, hogy a réznek kétszer nagyobb a hővezetési tényezője fele akkora hűtőborda kell ami meg a helykihasználtság szempontjából jobb.
Azt nem tudom, hogy a réz hűtőbordákat szokták-e valahogyan felületkezelni, de még oxidálódott réz bordával nem találkoztam, nem véletelen, hogy a számítástechnikában az igényesebb dolgok szinte kizárólag réz hűtést kapnak. Az biztos, hogy mindegyiknek meg van az előnye és hátránya.
No s nem egésszen fele akkora kell?Mert a hő elvezetéséhez a felület a lényeg nem a tömeg ? igen mostmár vannak különböző lakkok amivel beszokták fújni a rezet , ezért nemláttál még oxidálódott réz bordát . Ezeket a PC ben alkalmazzák előszeretettel , jónagy szemfényvesztés? Ennyit az igényességről, a számítástechnika az nem erősítő! Az biztos, hogy mindegyiknek meg van az előnye és hátránya.
Ez ígyvan ahogyan mondod teljességgel.
Azt hiszem itt erdemes lenne valamit tisztazni. A reznek a hovezeto kepessege valoban jobb mint az aluminiume. Azonban a hutobordak eseteben nem a hovezeto kepesseg az elsodleges (ez is nagyon fontos termeszetesen!) hanem a hosugarzo kepesseg! Ebbol a szempontbol a feketere eloxalt aluminium a legjobb ugyanis a fekete testeknek van a legjobb holeado (hosugarzo) kepesseguk! Egy fenyes rez bordanak rosszabb a holeado kepessege annak ellenere hogy jobban vezeti a hot. A feketere festessel azonban csak rontani lehet a helyzeten ezert kell eloxalni. Viszont ugy tudom (de nem vagyok 100% biztos benne), hogy a rezet nem lehet eloxalni
Ennek ellenere hasznalnak erositokben is tiszta rez hutobordat. Nem tul gyakori, de elofordul. Ezeknel a rosszabb holeado kepesseget ugy kompenzaljak, hogy nagyobb holeado feluletet kepeznek ki mint az alus hutobordaknal. Ezek a rez hutobordak altalaban igen sok vekony rez lemezbol allnak.
Szia!
Olvasom, hogy éépen a hűtőborda körül megy a vita. Én most építem a JLH-t. A végtranyókhoz mentem venni L idomot a Metalloglobusba (Bp. Jászberényi Út 74, azt hiszem) és ott láttam a raktárba hűtőborda profilt, jó hosszú szálakba, de sztem kérésre darabolnak ilyesmiből, mint L idomból. Gondoltam ideírom, tippnek, ha a piacon nem találnál. Az árát sajna nem tudom, lehet a piacossal jobban járrsz, mert ezt azért lehet, alakítani kell még. szerk.: Ja, meg persze natúr alu....
Szia!
Idézet: „Ezek a rez hutobordak altalaban igen sok vekony rez lemezbol allnak.” Ez pont amiatt lehetséges, hogy a réznek sokkal jobb a hővezető képessége! Nagyon sok jobb kategóriás gyári gépben találkoztam már réz hűtéssel! Szerintem egyetlen ok amiért nem terjedt el: az hogy sokkal drágább mit az alu! És ugye ilyen pénzközpontú világban ez nem megengedhető! Én viszont a múltkor hozzájutottam egy kisebb gyári darabhoz, és bizony klasszisokkal jobb mint az alu! Idézet: és emellett a legjobb hőelnyelő képességük is „a fekete testeknek van a legjobb holeado (hosugarzo) kepesseguk!” .
A hovezetes es hosugarzas nem azonos fogalmak! Tessek utananezni szakirodalomban
Szerintem egyetlen ok amiért nem terjedt el: az hogy sokkal drágább mit az alu! És ugye ilyen pénzközpontú világban ez nem megengedhető! Figyu : az erősítőket nem tegnaptól kezdték el gyártani ? Miről beszélsz? Réges régen akkor miert nem terjeddt el ?Én eredetileg vasas szakmában dolgozom és anno a réznek nemvolt ára , jó most pézncentrikus minden . de akkor régen a 70-80 as években miert nem használták? Tudom jó kérdés. / Csak megjeggyzésként mondanám a szinesfémeknek kb 10 éve van áruk , azelőtt semmiert lehetett hozzájutni/
Ha nem a nyari tuzo napon fogod hasznalni az A osztalyu erositodet akkor nem sokat szamit, hogy milyen a hoelnyelo kepessege. Egyebkent ami jo hosugarzo az altalaban jo hoelnyelo anyag is. Sokkal inkabb az szamit, hogy milyen a holeado kepessege ill. hogy helyezed el a bordakat, hogy a leghatekonyabban adja le a hot (radiator elv).
Jut eszembe ... a gyemantnak van a legjobb hovezeto kepessege, de hutobordanak szvsz eleg gyatra lenne .... nem csak az ara miatt
Szándékosan írtam hővezetést, ugyanis ha nincs meg a kellő kereszmetszeted lassabban terjed a hő a hűtőben!
Nagyon egyszerű kísérlet: tegyél forró vízbe azonos keresztmetszetű vas, réz, és alu vezetéket, majd tapperold a másik végüket! Döbbenetes a különbség! Nem véletlen az, hogy a nagyobb teljesítményű procihűtők ha aluból vannak is, rézmag van benne!
Ezt komolyan mondod??
Magyarországon meg mindig aluból készültek a vezetékek, amikor nyugaton már régen rezet használtak! És mint írtam rengeteg nyugati készüléket javítottam, mindenfajtát, és bizony sokban még a tápban is rézhűtőket használtak! És mivel a réz annyival jobb nem kellett borda rá, hanem beraktak bele egy kb. 10*25cm-es 1mm vastag rézlemezt, és arra rakták szinte az összes teljesítmény félvezetőt! |
Bejelentkezés
Hirdetés |










)
Persze ennek is van egy ertelmes/esszeru hatara mert egy 10m^2-es alu lemezt senki nem fog hasznalni hutesnek
Nagy, massziv hutoborda kell az erositonek. Ha ilyen nincs akkor muszaj ventis hutest alkalmazni. Fontos a hutoborda megfelelo elhelyezese is! 

. 




