Fórum témák
» Több friss téma |
Azt a tápegységet, ami ilyet produkál, szerintem ne nevezzük labortápegységnek. Az más kérdés, hogy a táplált áramkőrt meg el kellene látni valamiféle védelemmel.
Sziasztok.
Ti milyen algoritmussal oldanátok meg azt, hogy ne csak feszültséget és áramot, hanem a kimenő teljesítményt is lehessen korlátozni? Én arra gondoltam, hogy használnék a felhasználó által beállított feszültség és áramkorlát értékékeken kívül egy-egy sajátot is. Ha pl. be van állítva Ukorl=30V Ikorl=1A, és Pkorl=10W, akkor a kimenet bekapcsolásakor elkezdem szép lassan emelni a feszültséget (Usajat), az áramkorlát értéke pedig egészen 10V-ig 1A maradna, majd innentől kezdve, ha a kimenő teljesítmény kisebb, mint 10W, akkor tovább emelem a feszültséget (maximum Ukorl értékig), viszont eközben csökkentem az áramot is (Isajat), hogy a kettő szorzata 10W-ot adjon ki. Amint elértem a 10W kimenő teljesítményt, az áramkorláton növelek egy kicsit (2-5%-ot), hogy az analóg rész ne váltogasson folyamatosan a két üzemmód között (habár ez lehet lényegtelen). Ezután ha rákapcsolok egy plusz terhelést a kimenetre, akkor sem az áram, sem a feszültség nem növekedhet, tehát nagyobb teljesítmény sem jöhet létre, viszont lecsökken a kimenő feszültség (Isajat miatt), nem fog 10W folyni, mivel az áramkorlát közbelépett, tehát ismét korrigálnom kell az Usajat és Isajat értékeket. Először felemelném az Isajat értékét, hogy a jelenlegi feszültség mellett 10W legyen a szorzatuk, majd ha még ekkor sem lesz 10W a kimenő teljesítmény, akkor ismét jönni a feszültség növelés/áramkorlát csökkentés lépés. Ha leveszem a kimenetről a terhelést, akkor pedig felkúszok szép Ukorl-ig, az áramkorlátot (Isajat) pedig nem hagynám Ikorl-on, tehát 1A-en, hanem 333mA-re állítanám be. Nagyjából erre gondoltam. Szerintetek?
Szia!
Szerintem a feszültséget kell "babrálnod": emeled a beállított értékig, miközben, ha elérted a teljesítménykorlátot, akkor megállsz... ha közben elérnéd az áramkorlátot, akkor is megállsz... és ezt folyamatosan figyeled !szerk.: Idézet: „10V-ig 1A maradna, majd innentől kezdve, ha a kimenő teljesítmény kisebb, mint 10W, akkor tovább emelem a feszültséget (maximum Ukorl értékig), viszont eközben csökkentem az áramot is (Isajat), hogy a kettő szorzata 10W-ot adjon ki.” Ez nem megy, ha elérted Imax-ot, akkor tovább már nem emelheted Uki-t , kicsit érdekes a feladat megfogalmazásod: változtatni akarod az előzetesen beírt korlátaidat ?! A hozzászólás módosítva: Nov 4, 2016
Félreértetted. A felhasználó beállít 30V és 1A-t. Én emelem a feszültséget, az Isajat a kezdetekkor 1A. Emelkedik a feszültség, 1V 1A-nál 1W lehet a max. kimenő, 6V 1A-nál 6W, és mikor elérünk 10V fölé, csökkentenem kell az 1A-es áramkorlátot, mert a teljesítmény 10W-ban van maximalizálva. Tehát 11V-nál 909mA-t állítok be (Isajat), 20V-nál 500mA-t. Ha elérek pl. 20V-ig, és még mindig nem folyik áram, akkor vagy üres a kimenet, vagy egy 50W-os LED van a kimeneten, ami mondjuk 28V fölött kezd nyitni. Ezért kell az áramkorlátot is lefelé tolni, hogy 28V-ot elé, amikor nyitnak a LED-ben a diódák, ne tudjon megindulni az 1A (Ikorl), hanem csak 10W, amihez 357mA tartozik 28V mellett.
Szerintem figyelni kell, hogy a táp feszültség vagy áramgenerátoros üzemben van-e, és az alapján szabályozni vagy csak az áramot, vagy csak a feszültséget, mert ha mindkettőt állítgatod honnan fogja kitalálni, hogy a 10W-ot 1V-10A-re vagy 10V-1A-re szabályozza.
Az ötlet teljesen jó, köszi. Főleg a step up convertereknél van, hogy mondjuk 20V-nál 1A-t, 10V-nál 2A-t vesz fel, mindkét esetben 20W.
Normál ohmos terhelésnél nincs ilyen gond.
Szia. Kicsit átgondoltam. Meg tudnám oldani, akár szoftverből is kitalálom, hogy éppen melyik analóg rész korlátoz, csak azt nem tudom, mit kezdjek ezzel az infóval? Egy kapcsolóüzemű táp mindenféleképpen felveszi a maga 20W-ját, ha annyi kell neki, 10V-on is, és 30V-on is. A kérdés, hogy amikor a kimenetet bekapcsolom és elkezdem a feszültség emelkedni, akkor már kis feszültségnél (ahol már kikapcsol az alacsony feszültség védelme a konverternek) megjön a 20W fogyasztás, én pedig meg fogom állítani a feszültség növekedését, és ide fixálom. Namost honnan tudnám eldönteni, hogy tovább emelhetem a kimenő feszültséget, és az áram csökkenni fog? Akár műterhelésen is be tudok állítani fix 20W terhelést, a modernek már ezt is tudják. Ha belegondolok, ez már különleges eset, lehet simán kikapcsolhatóvá teszem ezt a funkciót.
Nem tudom pontosan mi lenne a cél, de úgy gondolom, ha egy labortápon nem tekergetsz semmit, akkor semmi ne változzon magától. Mivel a terhelésed adott vagy a feszültséget, vagy az áramot tudod szabályozni, másik kialakul. Ha beállítasz egy max teljesítményt feszültséggenerátoros módban, addig engedi felfele tekerni a feszültség potit, amíg el nem éri a megadott teljesítményt, utána hiába tekered feljebb, már nem hatásos. Ha feszültség poti magasabbra van tekerve (a szabályozás működik) és ilyenkor pl. lecsökken a terhelés, engedi a max. beállított feszültségig növekedni a kimeneti feszültséget. Az áram potival ugyan úgy csak addig engedi feltekerni, amíg el nem éri a max. teljesítményt. Végeredményben ugye mindig csak feszültséget szabályozol, még ha áramgenerátoros üzemben van is.
Nem igazán értem a problémádat...
Idézet: „Emelkedik a feszültség, 1V 1A-nál 1W lehet a max. kimenő, 6V 1A-nál 6W, és mikor elérünk 10V fölé, csökkentenem kell az 1A-es áramkorlátot, mert a teljesítmény 10W-ban van maximalizálva.” Az áramkorlát csökkentésével a feszültséged is csökkenni fog, ha a feszültség emelésével érted el az áramkorlátot, mert ugyanakkora feszültségnél nem folyhat kisebb áram( ha a terhelésed nem változik!)! Ez azt jelenti, hogy csinálhatod, amit írtam, azaz a feszültséget növelve figyeled az áram és a teljesítmény korlátot és bármelyiket eléred, akkor visszaveszed a feszültséget ( és mindezt folyamatosan !)! szerk.: Idézet: „Namost honnan tudnám eldönteni, hogy tovább emelhetem a kimenő feszültséget, és az áram csökkenni fog?” Azt, hogy ez hány munkapontban valósulhat meg, azt valóban nem tudod szerintem előre eldönteni ... A hozzászólás módosítva: Nov 4, 2016
A korlátok, amiket én beállítok nem jelentik azt, hogy a kimeneten mérhetőek is. Mondok egy példát: potival be van állítva 30V és 1A. Engedélyezem a kimenetet. Ekkor elkezdem lassan növelni a feszültséget, áramkorlát 1A-en marad. Elérünk a bűvös 10V-hoz, ekkor még csak 500mA folyik, tehát 5W. Növelnem kell a feszültséget tovább. 11V-nál nem hagyhatom az áramkorlátot 1A-en, hanem csökkentenem kell 909mA-re, mert ez ad 10W-ot. A mért áram elképzelhető, hogy 600mA körül alakul, úgyhogy ismét növelem a feszültséget, és csökkentem az áramkorlát értékét.
"Az áramkorlát csökkentésével a feszültséged is csökkenni fog," - ? Már látom, hogy kikapcsolhatónak kell lennie ennek a lehetőségnek. Kezd körvonalazódni a működési logika. Kapcsoló üzemű táp meg fogja bolondítani, az tuti, de ilyenkor ki kell kapcsolni (vagy nem bekapcsolni) ezt a lehetőséget. Nekem egyébként tetszik ez a megoldás. Fogom, felcsavarom a tápot maxra, beállítok 21W-ot, és rárakok a kimenetre egy izzót. Beáll a feszültség, áram, és 21W-ot fog kapni az izzó. Vagy LED-ek. Hány wattos a LED, csak ennyi lesz a fontos. Beállítom a 10W-ot, aztán jöhet 3V 3A vagy 12V 900mA, majd a táp kitalálja.
Felejtsd el a digitális szabályozást, és gondold végig hogyan működne simán analóg módon 3 db potival (feszültség, áram, teljesítmény).
Amikor a 10W-nál tekered fel a feszültséget addig teljesen mindegy hol van az áramkorlát, amíg az 10W-nál nagyobb teljesítményt engedne meg, hiszen a szabályozás úgyis csak 10W-ig engedi növelni a feszültséget és így a kialakult áramot. Ha meg előbb eléred az áramkorlátot, mint a teljesítményt, úgysem nő tovább a feszültség (mint simán áramkorlátos módban). Persze ha ilyenkor letekered az áramkorlátot, a szabályozás feljebb engedheti a feszültséget, feljebb pedig hiába tekered a teljesítménykorlát miatt. Az izzós példád jó, hiszen pl. zénert is így mérünk: beállítjuk az áramkorlátot és leolvassuk a nyitófeszültséget. Ha a zéner teljesítményét állítanám be valószínűleg akkor is beállna a helyes egyensúly, de nem biztos, hogy ez a célravezető módszer.
Egyetértek veled.
Az áramkorlátot mégis limitálnom kell a háttérben, mert gondolj bele, 36V és 3A-en állnak a potik, teljesítmény korlátnak 5W van beállítva, akkor mit kap egy 21W-os izzó a rákapcsolás pillanatában? Mire észreveszem az AVR-rel, hogy több, mint 5W megy kifelé, már ki is égett az izzó. Ezért állítanám az áramkorlátot is a feszültséghez automatikusan, hogy egy terhelés megugrás során se menjen ki több, mint a beállított, inkább kevesebb, aztán majd feltornászom.
Szerintem túlhatározod a feladatot: egy adott teljesítmény és feszültség mellett az áram nem lehet nagyobb egy számítható maximumnál...Ha eléred a feszültséged maximumát és a teljesítményed még nem érte el a maximumot, akkor miért akarsz áramot állítani, hiszen akkor a feszültséged is növelni kellene, akkor meg minek a korlát és ezt az áramkorláttal is el lehetne mondani !
szerk.: Nem csak teljesítményre akarsz szabályozni ? Akkor növeld a feszültséget addig, amíg az U*I el nem éri a korlátot ! A hozzászólás módosítva: Nov 5, 2016
Tehát úgy gondolod a teljesítmény korlátot állítani, hogy folyamatosan állítgatod az áramkorlátot? Ez attól is függ hogy van az egész szabályozás megoldva. Ha digitálisan szabályozol ugyan akkor veszed észre az áramugrást, mint a teljesítményt.
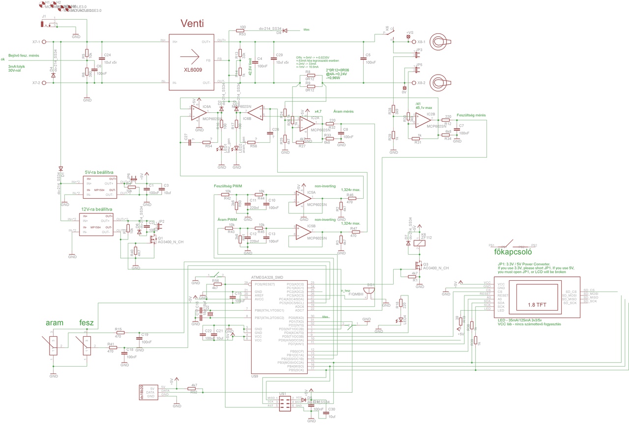
Itt a kapcsolási rajz, hátha valakit érdekel, vagy esetleg ötletet merít belőle.
Bővebben: Link A hozzászólás módosítva: Nov 5, 2016
Hello! Azt áruld már el, hogy mi értelme van ennek az egésznek. Mert én bárhogy nézem, nem látom gyakorlati értelmét az egész küzdelemnek.
Szia. Ez nem küzdelem, ez már a második verzió.
Értelme az egésznek: 1) A beállított áramkorlát értéke mindig látható lesz a kijelzőn, anélkül, hogy rövidre kellene zárni a tápegységet. 2) Jó hatásfok: 30W kimenő teljesítményig nem kell se hűtőborda, se ventilátor, 48W-nál egy 12V-os venti alacsony fordulatszámon elegendő hűtést biztosít (automata venti fordulatszám szabályzás). Tervezem nagyobb teljesítményű dc-dc konverter felhasználását, 100W kimenő teljesítmény a cél, 50V maximális feszültség mellett. 3) 10-28V között bármilyen tápegységgel táplálható, a kimeneten pedig 0-36V jelenik meg, maximum 3.5A, és 48W. 4) Nem kell külön kijelzőt építeni a kijelzéshez, és nem kell bajlódni, hogy a sönthöz hogyan kapcsolódjon hozzá. 5) Látható egyből a kimenő teljesítmény, mAh, mWh, beállított korlátok, és mért értékek. 6) Akár töltési karakterisztikát is lehetne betölteni, és akkor a rákapcsolt akkumulátort ez alapján töltené. 7) Mért értékek számítógépes logolása soros porton keresztül. 8) Négyvezetékes kimenet lehetősége 9) A beállított feszültség és áramkorlát értékét nem szükséges elmenteni, és egyből látja a poti állásából a felhasználó, hogy kb. hol is áll. 10) Az áramkorlát poti skálázása szoftverből megoldott úgy, hogy az alsó tartományban is könnyen beállítható legyenek az értékek. 11) A kimenet relével kapcsolt, így a mikrokontroller bármikor közbeavatkozhat, ha bármi is történne. Hővédelem, alacsony feszültség védelem is van, tehát akkumulátorról is használható. 12) Meg tudom-e oldani a felmerülő problémákat, létre tudok-e hozni egy mini labortápot, ami okos, jó hatásfokú, és amilyennel eddig még nem találkoztam sehol? Tanulok is közben sokat, és örömet is okoz. Szerinted hasztalan?
Egyébként ha valami nagy balgaságot látsz, és van kedved leírni, szívesen javítanám, módosítanám. Az árammérésnél levő offset hibát megnézem mekkora lesz, ha zavaró, akkor adok neki 5V-ot egy nagy értékű ellenálláson keresztül, és elmentem programból, vagy használok másik műveleti erősítőt. Ez biztosan feltűnt neked.
A hozzászólás módosítva: Nov 5, 2016
Én ezt értem, bár néhány pontját feleslegesnek tartom. (De az legyen az én szoc. problémám.)
A kérdés nem a tápra irányult, hanem a "teljesítmény szabályozás" felhasználásának értelmét nem látom. De azt nem is említetted. A teljesítmény a feszültség ás áram szorzata, minek a két tényezőt "össze-vissza" szabályozni? Hol van ennek gyakorlati értelme, ezt nem tudom.. Bocs, ha kötözködésnek tűnk számodra, de nem az, egyszerű érdeklődés..
Oké, a teljesítmény szabályzás csak ötletszinten merült fel, hogy megvalósítható-e értelmesen, használható-e. Használat közbe ki fog derülni, és ez programból egy szempillantás alatt eltüntethető, nyáktervet nem befolyásolja.
Én azt hittem egy év munkáját kérdőjelezed meg
Nem akarom letörni a lelkesedésedet, de sajnos amit szeretnél az messze nem olyan egyszerű mint amilyennek gondolod.
Nálam is tervben volt (tulajdonképpen még mindig nem adtam fel) egy digitális vezérlésű, kapcsolóüzemben működő labortápegység lefejlesztése. A kapcsolóüzemű vezérlő IC tekintetében vagy 3-4 különböző típust kipróbáltam, mindegyik köré egy teljes áramkört megterveztem és megépítettem, majd pedig leteszteltem. Végeredményben sajnos be kellett látni hogy helyzet az, hogy ezek a step-down vezérlők nem labortápnak valóak, egyszerűen nem erre vannak kitalálva. Ezek arra valók hogy egy fix tápfeszültséget szolgáltassanak egy áramkörnek, melynek értékét (feszültségét) beállíthatod bizonyos tartományon belül. Ha 3,3V-ot, 5V-ot, 12V-ot vagy hasonlót szeretnél akkor az rendben van, de olyat sajnos nem lehet ezekkel, hogy 0V-tól 50V-ig szabályozható legyen! Mondom; 3-4 teljesen különböző step-down vezérlőt kipróbáltunk de egyik sem volt az igazi. Alacsony feszültségnél (értsd kb. fél-egy volt alatt) mind elvérzett. Skori barátommal elég sok órát rászántunk arra hogy rendbe szedjük a működésüket, de bizonyos helyzetekben mindenféle anomáliát produkáltak. A legjellemzőbb a már említett alacsony kimeneti feszültség esete. De például a fesz és áramgererátoros módok határán való működés sem volt teljesen anomáliamentes. Sőt, önmagában a puszta áramszabályozás sem volt sokszor normálisnak mondható. Ezek a step-down-ok feszültségszabályozásra vannak tervezve, hiába építettünk köré egy áramszabályozó kört, egy marék probléma merül fel a gyakorlatban. Persze ezek jó részére találtunk megoldást de összességében sajnos nem sikerült olyan tápegységet összehozni amelyet labortápegységnek lehetett volna nevezni. Persze ha találsz, vagy valaki talál egy olyan step-down vezérlőt ami alkalmas a feladatra az fantasztikus lenne! Nekem még nem sikerült. A másik dolog amit mondanék, hogy a rajzodon látom hogy PWM-el állítanád elő az alapjeleket. Sajnos ez a gyakorlatban nem igazán jó. A PWM-nek olyan felbontásúnak kell lennie hogy a teljes szabályozási tartományokban a kívánt legkisebb léptéknél legalább 4-5-ször kisebb legyen. Szerény álláspontom szerint egyébként simán 10-szer kisebb is lehet nyugodtan. Nos a helyzet az hogy ekkora felbontásnál a PWM periódusideje nagyon megnő, emiatt a szűréshez óriási időállandójú, több fokozatú integrátorok kellenek. Igen ám, de így viszont a kívánt jellemző beállási ideje brutálisan megnő! Értsd; letekered egy mozdulattal a tápot 24V-ról 5V-ra, és mondjuk 6-8 perc mire beáll az 5V. Erre is születtek ötletek, az állítás idejére az integráló tag lecsökkentése és hasonlók, de ezek túl bonyolultnak és finoman szólva nem túl elegánsnak hatnak. Márpedig ha az időállandó nem lesz brutálisan nagy, akkor sajnos a PWM zaja nagyon jelentős mértékben megjelenik a táp kimenetén! Megoldást jelenthet esetleg a bizonyos PIC-ekben meglévő úgynevezett high speed PWM periféria, de ezzel még nem volt lehetőségem foglalkozni. További probléma a PWM-mel, hogy a PWM jel sajnos a mikrovezérlő digitális földjéhez képest áll elő, illetve amplitúdójában a tápfeszültség is szerepet játszik. Ez is igen komoly probléma! Erre is volt megoldásom, de ez is csak bonyolította (nem is kicsit) az áramkört. Az alapjel-előállítás legjobb módja a DAC. Azonban sajnos 12 bitnél nagyobb felbontású DAC-ot nem igazán lehet kapni nálunk. Persze lehet mondjuk a TME-ben vagy a Farnelltől és hasonlók, de ezeket én nem tekintem kommersz forrásnak. Persze ha kizárólag saját magamnak akarnék digitális labortápot akkor iszonyatosan szupert tudnék építeni ha a Texastól meg még pár helyről összerendelgetek sok ezer Forintos beszerezhetetlen IC-ket. Csak azt valószínűleg soha senki nem fogja utánépíteni, és személy szerint nekem nem ez a célom. No meg persze a 16-24 bites DAC-ok elég drágák is sajnos. Erre az ötletem az volt hogy két 12 bites DAC-ot összekapcsolok egy megfelelő osztóval, de ezzel kapcsolatosan is felmerültek problémák... A másik ötletem a 12 megtoldása szoftveresen 14 bitre úgy, hogy a PIC a DAC-ot két érték közt billegteti 1,2 vagy 3 negyed idővel. Tulajdonképpen a DAC és a PWM házasítása. Persze itt is felmerülnek azért kérdések...A rajzoddal kapcsolatosan egyébként sokkal triviálisabb problémák is vannak. Például hogy nem a táp kimenetére szabályozod a feszültséget hanem a step-down közvetlen kimenetére amelyben nincs benne a sönt, a relé, a vezetősávok és a vezetékek. Beállnék abba a sorba én is, mely szerint teljesen felesleges a teljesítmény-szabályozás. Egyszerűen nem látom értelmét... Egyetlen helyzetben talán mégis: Ha nem a kimenő teljesítményt határolod, hanem a tápban bennmaradót, és a táp maga disszipatív. Az 1,8 colos TFT-t nagyon kevésnek érzem. Én 3,5 colos 480x320 pixeles, érintőpaneles TFT-vel tervezek labortáp-vezérlőt. Jó mondjuk az is igaz, hogy ezen a kijelzőn én négy labortáp jellemzőit szeretném megjeleníteni, ugyanis nálam ez igazából a fő cél hogy egy dobozban 1,2,3 vagy maximum 4 tök független labortáp legyen és csak a vezérlőjük (a TFT) közös. Az SD-kártyára való adatloggolást, az SD-kártyáról való szoftverfrissítést és a számítógépes vezérlést (kizárólag WIFI-n!) tartom még hasznosnak. Meg még pár izgalmas apróságot amit több milliós gyári labortápokból lestem el...
Szia. A JP3 és JP5 jumperekről jön a feszültség visszacsatolás. Ha akarom, akár a banánhüvelyre is köthetem őket, vagy kivezetem, és mint az okosabb labortápoknál ez lehet a sense bemenet. Olyan megoldást is láttam, hogy duplán van banánhüvelyezve az előlapon mindkét kimenet, a szélsők a kimenetek, a belsők pedig a sense bemenetek. Normál esetben a kettő banánhüvely össze van kötve az előlapon közvetlenül.
A nyáktervben nagyon vigyáztam a csillagpontos huzalozásra. Nem akartam sem DAC-kal, sem semmivel túlbonyolítani. Motort hajtani, akksit tölteni, LED-et meghajtani, erősítőt próbálni, LED-szalagot tesztelgetni, és amire egy átlag felhasználó használja, szerintem 90%-ban megfelel. Én erről a tápról simán hajtanék AVR-es áramköröket. Ha ennyi zajtól reszetel, akkor az gond. A kimeneten egyébként is relatív nagy kondenzátor van, és zajosabb a kimenet, mint egy analóg tápé. Elképzelhető, hogy egy előerősítő zajos lenne erről a tápról, de előerősítőt nem labortápról járatunk! Én már rájöttem, hogy tökéleteset nem lehet alkotni, így megpróbáltam a lehető legkevesebb alkatrészből a lehető legegyszerűbben a legtöbbet kihozni. Az első verzióban volt még bemenő áram mérés is, tudtam hatásfokot és veszteséget is számolni, de időközben feleslegesnek találtam ezt is.Ezt a step up nyákot néztem ki: Bővebben: Link, 250W-ot írnak rá, ha a felét tudja, örülni fogok. Átalakítom sepic üzeműre, és mehet a teszt. A hozzászólás módosítva: Nov 6, 2016
Üdv!
Ilyen Rui Deng DPS5015 modult vagy a gyártó másik moduljait használt már valaki? Mik a tapasztalatok?
5A-s modult használok immár lassan egy éve. Abban minden elektronika a display mögé van épitve eredetileg ventillátor nélkül. Én raktam be egy ventit és 48V-g használom. Jo - egy kicsit körülményes kezelése ellenére is.
Szia!
Ha veszel esetleg egy ilyet, nézd már meg hogy mik vannak az IC-kre írva! ![]() Jó lenne megtudni hogy mi dolgozik benne, esetleg vissza lehetne rajzolni nagy vonalakban hogy milyen elrendezésű a konstrukció. Sőt, szívesen megméricskélnék egy ilyet hogy milyen a tranziens viselkedése, mekkora a zaja, milyen a stabilitása stb.
Amiről le van kaparva a felirat, esetleg újra van szitázva pl. 30V5A felirattal, azt én TL494-nek tippelem. Egy nagyfelbontású fotón a lábkiosztás alapján be lehet azonosítani, hogy tényleg az van-e rajta. Nekem a 250W-os LED-driveremen volt, lehet olvastad is a DC-DC topicban. 15A-t kezelni azért nem egyszerű. Oda kell rendesen keresztmetszet. Szerintem sima diódát használnak, nem szinkron egyenirányítást, így egyszerűbb a kapcsolás, még ha 8-15W-ot el is kell valahogy disszipáltatni, és ez csak a diódára jut.
Tervben van a rendelés és a visszafejtés is, engem is izgat "mi hajcsa". Későbbiekben ha megoldható át szeretném majd alakítani programozhatóra, meg adni neki valami normális kezelőfelületet.
Youtube-on van sok teszt videó róluk, azokat nézegetem most.
Igen az nekem is TL494-nek tűnik. Amit még találtam a panelon az egy LM5106 félhíd-meghajtó és egy (vagy inkább kettő) AON8262 power NFET. Utóbbit a kisebb típuson láttam ami egyben van a kijelzővel. Van aztán egy XL7005 gondolom segédtápnak, a mikrovezérlő egy 32 bites ARM Cortex-M3 (STM32F100RB), egy MCP6002 OPA és egy HT7133 LDO.
Az érdekelne amúgy leginkább hogy mi az a két teljesítmény-alkatrész amire "KO660" van írva az micsoda illetve hogy mi van a hűtőborda alatt, bár gondolom két teljesítmény-FET. Ja meg hogy hogyan van előállítva az alapjel. Itt a képeken elég jól látszik a panel: Bővebben: Link Még hőkamerás képek is vannak. ![]() Meg mérési eredmények... A hozzászólás módosítva: Jan 3, 2017
Köszönöm, szuper!
Szóval négy darab AOD2810. Kettő-kettő párhuzamosan és így félhídban, ha jól látom. A kis SSOP-10 tokos valami viszont nem tudom micsoda. |
Bejelentkezés
Hirdetés |





!





