Fórum témák
» Több friss téma |
Ahoy!
Foggalmam sincs hogy meg lehet e oldani. 5 változóval sikerült, de hárommal nem nagyon...
Szevasztok every! Egy kis segítséget szeretnék kérni én is! Szintén beadandó ha úgy tetszik házi feladat egy ilyen logikai áramkörös feladat teljes levezetése, igazságtáblázattal, függvények leírásával, egyszerűsítésével és végül magának a logikai áramkörnek kapukkal történő lerajzolása...
Ha netán valakinek lenne ilyesmi kidolgozott feladata, el tudná nekem küldeni? Nagyon megköszönném... Sajna elég kevés a tudásom és a fogalmam ebből a témából... :S
Üdv!
Valaki, aki digitális technikában jártas, segítsen plz.! Jómagam már úgy elfelejtettem ezeket a dolgokat, ahogy van, szégyen vagy nem szégyen, a kollégámnak kellene segíteni. :nemtudom: Időm pedig nincs rá, hogy átismételjem, újra megtanuljam... Egy GDF-es méréstechnika feladatlapot csatoltam, amiben egy Excess-3 -> Johnson kódátalakítót kellene készíteni, mezei logikai kapukkal. A feladatlapon kihúzott dolgok nem érdekesek csak ez a rész. Előre is Köszönöm! Vales
Szevasztok!
Azt szeretném kérdezni, nem-e tudja valaki, hogyan kell a statikus hazárdot kiküszöbölni számjegyes minimalizálás közben? Üdv: Márk
Sziasztok!!!
Sürgősen keresem a választ erre a számlálóra!!!! Na szóval az a lényeg, hogy a tanár ilyet adott fel házira: 74192 v. 74193 TTL áramkör és egypár nand és inverter kapu segítségével kéne 2-től 11-ig számolnia az IC-nek szóval ha tudtok valamilyen kapcsolást akkor legyetek olyan szivesek és tegyétek fel ide!!!! Koszi mindenkinek elore is!!
Hol akadtál el a feladatban? Ha megmondod, biztos segítenek egy jópáran...
Azt viszont ne várd, hogy helyetted bárki is megoldja majd a feladatot, vagy hogy egy kisujj is mozdulni fog érted, hogy meglegyen a fullosan kidolgozott házid; ez a hozzáállás itt "minálunk" nem divat...
A feladatról ne a lényeget írd, hanem az egészet, mert így tök nem egyértelmű (néha feladatgyűjteményben is csak a "lényeget" írják, akkor jön a vitatkozás, meg a kukacoskodás...)
a "lényeg" alapján egyszerű a feladat. Első lépésnek előtúrod az adatlapot és nyálazod, amíg meg nem érted! Nem gond, ha nem tudsz angolul, énse tudok, csak akarat kérdése, hogy megérsd (sztaki szótár, webfordítás ..) (mert helyetted szerintem se fogja senki megcsinálni)
Egy példa a rajzon, egyirányú számlálóra.
Gulyi88-nak mellesleg igaza van, egyrészt a megfogalmazás pontatlan, másrészt ha érteni akarod a működést, adatlapi ismeretekre, sok gyakorlásra, na meg egy strapabíró hátsóra is szükséged lesz - vizsgákon, szigorlaton nem lesz net...
Hello!
koszi szépen, amúgy ez csak olyasmi volt mint egy HF, de csak részben volt az, de azért koszi mindenkinek még 1x!!!!
Sziasztok!
Irányítástechnikához értő szakembert keresnék sürgősen egy pár elméleti feladat kidolgozásában! Bővebben: Link Aki tudna segíteni ide vagy esetleg privátban jelezze. Köszi.
Hello
A suliban a következő hf-et kaptuk és a segitségeteket szeretném kérni mivel még nem vagyok vmi penge a témában: Szinkron sorrendi hálózat tervezése speciális kódolással. Számlálási irány: hátra. Felhasznált épitőelemek: d flipflop. Egyéb előirások: Bin(16állapot)/BCD(10állapot) előválasztása. Válaszokat előre is köszi!
Szia!
Megoldottam a problémát, bár nem tudom, hogy neked jó lesz-e. 4 db. D- ff- ot használtam, ami megvalósítja a bináris visszaszámlálást, valamint egy 4 kimenetű kombinációs hálózatot, amely a bináris számokat BCD- vé alakítja. A BIN-BCD konverziót pusztán D-flip-flopokkal nem tudom hogyan lehetne megoldani. A megoldás nem teljes, ugyanis arra már lusta voltam, hogy a kiválasztó logikát (BIN vagy BCD) is megtervezzem hozzá, úgyhogy ez a feladat rád hárul. Nem bonyolult, sima kombinációs hálózattal kell kapuzni a megfelelő jelet a vezérlés függvényében, hogy a kimeneten a BCD vagy a BIN szám legyen látható. A reset jelet előállító 4 bemenetű ÉS kaput követő 2 bemenetű ÉS kapu lógó lábára is a vezérlő jelet kell kötni, jelen esetben, ha BCD-t akarsz, akkor H-ba ha sima Binárisat, akkor L-be kell kötni. A mellékletben megtalálod a hagyományos Bináris visszaszámláló megvalósítását D-ff- val, valamint az erre épülő kombinációs hálózatot is. A logikai függvények: F3 = (Q3^)(Q2^)(Q1^) F2 = (Q3^)(Q2)(Q1^)+(Q3^)(Q2^)(Q1) F1 = (Q3^)(Q1) F0 = (Q3^)(Q0^)+(Q2^)(Q1^)(Q0^) RESET = (Q3)(Q2^)(Q1)(Q0^), ahol a Q3 az MSB D ff kimenete, Q0 az LSB ff kimenete, a többi értelem szerű. A Bináris kimenetek az egyes FF-ok invertált kimenetei, a BCD kimenetek pedig a kombinációs hálózat F függvényei, F3 az MSB. Neked annyi a dolgod vele, hogy egy kombinációs hálózattal a vezérlő jel függvényében (BCD=H ; BIN = L) kapuzod a megfelelő jelet. Nem mondom, hogy nem létezik egyszerűbb, nekem így sikerült. Üdv.
Üdv!
Kaptam egy feladatot, de nem tudok hozzákezdeni, mert nem tanultuk még. Tervezzen párhuzamos kódátalakítót kapuáramkörökkel! A bemenet kódja: Biqiner. Kimenet kódja: Gray. Ezt a Biqiner-t és Gray-t nem ismerem, a google sem Tankönyvet előszedtem, átnéztem, de abban sem találtam meg. Valaki tudna róla valami infót mondani? Maga a feladat kérdések: a) Igazságtáblázat mintermek és az átalakítandó számérték feltüntetésével. b) logikai fügvények diszjunktív decimális sorszámos alakjainak megadása c) kombinációs hálózatok felrajzolása NÉV rendszerben.
Szia!
A Gray-kód elég ismert kódolási forma, egyébként a google is ismeri, jópár találat van rá : Bővebben: Link A másik már húzósabb, szerintem vagy Te írtad el, vagy a tanárod. Ami hasonló nevű az a Bi-Quinary kód, itt van róla bővebb leírás. Üdv.
Üdv!
Nagyon szépen köszönöm a segítséget, így már értem mind a két kódot! Google-ben én lefelejtettem a code szót, valószínűleg ezért nem találtam meg a Gray-t, de a másikat a tanár így írta le, úgy látszik rosszul. Most már neki tudok kezdeni a feladatnak, remélem megtudom majd csinálni, köszönöm még egyszer!
Nagyon szívesen!
Sok sikert a feladathoz!
Sziasztok!
Következő problémám lenne: adott egy kombinációs hálózat kapcsolási rajza és a kérdés az, hogy milyen hazárdok léphetnek fel a hálózatban, milyen bemeneti kombinációknál keletkezik statikus ill dinamikus hazárd és mi a hazárdmentesített kapcsolási rajz? Gondolom a kiegészítő hálózat lehet. A rajzot nem tudom feltenni, ezért a két függvényét írom le. F1 ág csak NOR F2 ág csak NAND kapukból áll. A negálásokat vesszőkkel tudtam csak jelölni. F1: [ (B+A')'+(A'+C+D)'+(A+B+D)' ]' F2:[ (AxD)'x(AxB'xC')'xC' ]' A két függvényt egy NOR kapu kapcsolja össze és ez az Y kimenet. Úgy látom nem lehet visszarajzolni karnought táblába és így megnézni hogy hol szomszédosak a prímimplikánsok, mert ez nem egy sima mintermek összege v maxtermek szorzata jellegű hálózat, hanem egyik fele csak nand, másik fele csak nor. Hogyan kell rajzból a hazárdanalízist megcsinálni? Ha valaki tudna segíteni ezzel kapcsolatban, nagyon megköszönném :yes:
Szia!
Dinamikus hazárd akkor keletkezhet, ha a hálózat legalább három szintű és a kétszintű hálózatrészeken nincs kiküszöbölve a statikus hazárd. Logikailag egy diszjunktív (ések vagy kapcsolata) ill. egy konjunktív (vagyok és kapcsolata) függvényből úgy készítünk rendre NAND ill. NOR kapus megvalósítást, hogy kétszeresen megnegáljuk az egész logikai függvényt, majd a De-Morgan azonosságok segítségével addig pofozzuk, amíg NAND esetén nem lesz (()*()*())' alakú, NOR esetén pedig míg nem lesz (()+()+())' alakú. Ebben a példában éppen fordítva járunk el, tehát a kétszer negált függvényeket (NAND és NOR) ismét megnegáljuk kétszer, és pofozzuk, amíg nem kapjuk meg a Diszjunktív ill. Konjunktív alakokat. Értelem szerűen a NAND kapukból álló hálózatrészt diszjunktív, a NOR kapukból álló hálózatrészt konjunktív alakra igyekszünk hozni. A diszjunktív és konjunktív függvényekből már könnyen vissza lehet írni a Karnaugh- táblákat és lehet lefedni a szomszédos mintermekhez, maxtermekhez tartozó legnagyobb hurkokat. Azoknál a bemeneti kombinációváltozásoknál lehet statikus hazárd, amelyekhez tartozó szomszédos minterm, maxterm nincs közös prímimplikánssal lefedve. Le kell fedni ezeket, majd felírni az új logikai függvényeket, kétszer megnegálni, NAND-dá ill. NOR-rá alakítani, kapcsrajzot felrajzolni. A felső két szinten már nem lesz statikus hazárd, de az alsó két szinten (F1 és F2) mindkettőben van. Remélem nagyjából érthető a kisregény, ha mégse, akkor kérdezz nyugodtan, ha tudok segítek. Üdv.
Hát nagyon szépen köszönöm!
Hirtelen az lenne a kérdésem, hogyha a tisztán összegekből álló (csak NOR kapus hálózatot) fügvényt átalakítom konjuktív alakba, összegek szorzatára, akkor az biztosan úgy viselkedik hazárdügyileg, mint az eredeti, csak NOR kapus (összeges) hálózat?
Persze, hiszen a logikai függvény kétszeres negálása önmagát jelenti, és a De-Morgan azonosságok ekvivalens átalakítások. Természetesen a konjunktív alakban a nullákat kell lefedni nem az egyeket, úgyis mondhatnám, hogy a szomszédos maxtermeket kell mennél nagyobb hurkokkal lefedni!
Üdv.
Köszönöm a segítséget.
Még lenne egy kérdésem: A diszjunktív alakot tudom, hogy kell visszarajzolni, de a konjuktívval kicsit gondban vagyok. Az előbbiből kapott maxtermeket ha berajzolom a táblába, és a tábla ugyanolyan peremezésű, mint a diszjunktív-hoz haszált, akkor a maxterm hurkokba most 1-eseket, vagy 0-kat kell írni?
A mellékletben megtalálod a választ, a feladat Y logikai függvényét vezettem le.
Sziasztok!
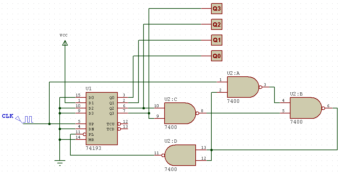
Holnap digit vizsgám van. Annyit szeretnék megkérdezni, hogy a 74163-mal létrehozott számlálót, hogyan lehet rábírni arra, hogy felülről számoljon lefelé? Azzal nincs semmi bajom ha felfelé kell számoltatni. Az lenne a logikus ha lenne egy olyan bemenete az IC-nek ami ezt állítja... de sajnos én ilyenről nem tudok. Ha valaki tudná ezt a dolgot akkor ossza meg velem legyen szíves ![]() kösz: Skip
Szia!
Alapból sehogyan sem tudod rávenni a 74163 számlálót, hogy visszafele számoljon, viszont kiegészítve egy egyszerű kombinációs hálózattal, már képes lesz a visszaszámlálásra. Ha megfigyeled a számlálási szekvenciát, akkor láthatod, ha a kimeneti biteket egyenként negálod, éppen visszafele fog számlálni. A kiegészítő kombinációs hálózatnak tehát képesnek kell lennie egy vezérlő jel hatására a kimenetek negálására, ha pedig a felfele szeretnénk számlálni, akkor a kombinációs hálózatnak a számláló kimenetét kell adnia. Ezt legegyszerűbben XOR kapukkal lehet megoldani. A számláló minden egyes kimenetére kell egy XOR kapu, melynek egyik bemenete a számláló egy kimenete, másik bemenete pedig a vezérlő jel. A vezérlő jel pedig logikai 1, ha visszaszámolunk, és logikai 0, ha felfelé számolunk. Remélem érthető a leírás, sok sikert a vizsgához! Üdv
Szuper köszönöm szépen!
Teljesen érthető a dolog! Köszi még egyszer! Skip
Helló!
Kaptam egy feladatot a suliban, hogy a PLC-hez kellene csinálni egy demultiplexeres kapcsolást, hogy még több kimenetet kapjunk (a PLC-hez van bővítő egység, csak a kettő összekötésére szolgáló kábel nincs ). SN74154-el (adatlap) kellene megoldanom, ezt a kapcsolást kaptam, csak nem vagyok benne biztos, hogy jó-e. Valaki megnézné, hogy jó-e vagy kell-e rajta változtatnom valamit?
Sziasztok!
Tudnátok nekem segíteni a következő feladatban? A feladat így szól: Egy kisméretű eszközben a műveletvégző egység két darab kétbites, kettes számrendszerbeli számot fogad (A1, A0 és B1, B0), az összegüket állítja elő, hárombites kimeneten (S2, S1, S0). Mutassa meg, hogy ezzel a műveletvégző egységgel meg tudjuk valósítani a három Boole alapműveletet (ÉS, VAGY, NEGÁCIÓ)! Nem baj, ha más-más bemeneteket, kimeneteket kell figyelembe venni, csak legyen megoldható a három függvény! Ha valamelyiket több módon is képezhetjük, akkor igyekezzen minden lehetőséget bemutatni! (Szükség esetén a műveletvégző egy-egy bemenetére állandó logikai értéket, 0-t vagy 1-t is vezethet!) Ez tudom, hogy elég nagy feladat.De nekem nem a megoldása kell , hanem az hogy hogyan tudnék elindulni. Ha valaki tudna segíteni nagyon hálás lennék. Az igazságtáblázatát már megcsináltam.Abból kellene kiindulni valahogy. |
Bejelentkezés
Hirdetés |




Ha netán valakinek lenne ilyesmi kidolgozott feladata, el tudná nekem küldeni? Nagyon megköszönném... Sajna elég kevés a tudásom és a fogalmam ebből a témából... :S


Tankönyvet előszedtem, átnéztem, de abban sem találtam meg.

). SN74154-el 
