Fórum témák
» Több friss téma |
Fórum » EAGLE NYÁK tervező
Témaindító: csonthulye, idő: Dec 1, 2005
Témakörök:
Eagle leírások a neten:
Eagle alkatrész-könyvtárak: http://www.snapeda.com
és a leírás hozzá.- http://www.piclist.com/images/www/hobby_elec/e_eagle.htm - http://pa-elektronika.hu/hu/cikkek/75-eagle.html
[OFF]Hidd el nem olyan jó az az autoroute.
Ez egy BUG amit az 5.x verziókban javítottak
Köszönöm a gyors választ!
Ezek szerint vagy kézzel tervezem a nyákot vagy váltsak az 5-ös verzióra?A kézi tervezés nem túl időigényes? Szerintem sokkal több időbe tellik mint a kapcsolási rajz elkészitése.Hát ezen egy kicsit majd elrágódok.
Érdemes váltani 5. valamelyik verziójára. Neten megtalálható bármely variáció.
Vagy próbáld ki Eagle "alól" az Electra-t. Nem biztos, hogy az 5-ös a megoldás. Én pl. 4.13-at használok és az is tökéletes eredményt tud adni, csak tudni kell használni.
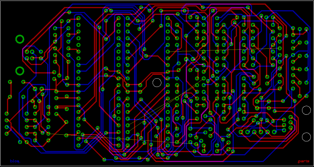
Példának itt van három megoldás ugyanarra a nyákra 4.13, 5.4 autorouterrel és electraval. Az előző kettő hosszasan dolgozott mire valamit produkált. Látható, hogy nem sikerült minden összekötést behúznia. Az electra pillanatok alatt megcsinálta kevesebb átkötéssel és nem maradt ki semmi kapcsolat. Persze a legjobb megoldáshoz még ezután is kézzel érdemes (én gyakran napokon keresztül) javítgatni a vezetékezést.
A különbség tényleg kézzelfogható, de ahogy látom az electra nevezetű előszeretettel huzaloz az alkatrész lábak között is, és valószínűleg ezért tudta megoldani könnyedén. Nemigazán ismerem az autorout-ot, de nem lehet azt beállítani, hogy ő is huzalozhat a lábak között? Mert akkor lehet, hogy hamarabb végezne esetleg szebb eredménnyel.
Idézet: „..., de nem lehet azt beállítani, hogy ő is huzalozhat a lábak között?” Be lehet állítani az autoroutert is. Én inkább itt arra kívántam felhívni a figyelmet, hogy nem biztos, hogy a verzióváltás az egyetlen megoldás, pl. próbálgatni kell az autorouter beállításait, addig, amíg tetsző eredményt nem kapunk, vagy lehet használni pl az electrát. Kinek hogyan tetszik...
Kösz mindanyiotoknak a segitőkészséget,maga az autorouter nekem tetszik igaz az electrát nem próbáltam (eggyenlőre fogalmam sincs róla mi is az) igy össze sem tudom hasonlitani.Nekem
Idézet: ,próbálgettam a design rules-ban állitgatni „a vezetékek néhol összeérnek egymással és az elemek lábaival”
Eredeti kérdés alapján
Idézet: „NYÁK de a vezetékek néhol összeérnek egymással és az elemek lábaival .A kinagyitott képen......” Eagle hivatalos oldaláról Idézet: „Fixed unexpected wire fragments in CAM Processor and PRINT output. WARNING: All EAGLE versions from 4.90.1 to 5.1.1 contain a bug which, under rare circumstances, may cause unexpected wire fragments in the CAM Processor and PRINT output, which may lead to short circuits. These wires are not visible in the editor window and are not reported by the DRC. This bug is fixed in version 5.2.0 (and since version 5.1.2, respectively).........”
OK!
Idézet: „All EAGLE versions from 4.90.1 to 5.1.1 contain a bug...” és a 4.13 meg a 4.15 beleesik ebbe a tartományba? (A 4.90 tudomásom szerint béta verzió volt az 5-ös megjelenése előtt, de ha nem így van javíts ki!)
A nyáktervező részen mikor át akarom állítani a színét pl a bottom rétegnek akkor csak az első két sor jelenik meg.Lehet más színeket oda definiálni a többi sorba?
4.90 verzió ne zavarjon meg, ott vették észre a bugot, csak ciki lett volna leírni, hogy 4.11 - 5.1.1
Kételkedem
. A CAM Processorról és a kinyomtatás hibájáról írnak, meg arról, hogy a szerkesztő ablakban nem látható és a DRC sem jelzi. rrpisti-nél meg pont a szerkesztő ablakban volt a hiba, kinyomtatva nem... (CAM Processorról szót sem ejtettünk, csak az autorouterről.) Én magam már jó pár nyákot nyomtattam és gyártattam, egyszerűt és bonyolultat is, ilyen jelenség nélkül. :no: Na, mindegy... A lényeg, aki használja, ellenőrizze a CAM Procesorral készített kimeneti állományit! (Gondolom, eddig is megtette...)
Érdekes jelenség. Ha csak azok a színek vannak, amik az első két sorban vannak, akkor vajon miért van további 6 üres sor...? Így elsőre azt mondanám, hogy nem lehet...
valószinüleg unalmas lehetek már,de én úgy gondolom,hogy a beállitásokkal(vezetékek szélessége forrlyukak átmérője stb) lehet a gond mivel az5.4.0 ban is hasonló eredményt kaptam ott pedig már nincs bug.Én továbbra is kisérletezgetek és várom a további ötleteket,sőt fokoznám a dolgot
.Ha a vezetékeket a lap alsó felére akarom helyezni akkor a beállitásokat design rules-layers értékét 16-ra teszem a route-ban pedig a top N/A a bottom |.Ez igy jó?Ha végra sikerül akkor
Az autorouterben a "Routing Gird" értékét is veheted lejebb, pl. 25-re. A Bottom layert pedig *-ra és akkor "neki tetsző " irányba húzza. (Lehet, hogy kézzel már kész lenne?
)
Pisti dobd már fel ide azt az sch és brd fájlt.
Hadd lássuk élőben mi van.
A lányom barátjának az apja csinált egy nagyon kasa kompakt cnc gépet, mert mielőtt megismerkedtünk úgy gondolta, hogy azzal fog nyákot marni. Utána mutattam pár fotós nyákot, és sutbadobta az ötletet.
Múltkor mértük, és 7 század pontosságot tud fel és le mozgásban (valami mechanika miatt van, nem értek hozzá) Gondoltam ha egy század lenne, akkor nagy lábszámú smd ic-knek a lábainál kicsit be lehete marni a rezet, és akkor oda menne az ic pontosan ahova kell, de gondolom ez a 0.07mm ez túl sok. Viszont nyákfúrónak még jó lenne. Nincs valakinek erről tapasztalata, meg esetleg magyar leírás hogyan néz ki egy ilyen drc file (azt hiszem az a fúróvezérlő), mert a vezérlés még hátra van, jó lenne szabványosra megcsinálni.
Ebben most MPi-c -nek van igaza. A 4.90 valóban az 5-ös sorozat bétaverziója volt. Volt belőle jónéhány, 2007 augusztusától 2008 áprilisáig volt nyilvánosan tesztelhető, várták a véleményeket. Ebben a 4.1x sorozathoz viszonyítva sok algoritmust átdolgoztak. Bugokat is ezért tartalmazott. Remélem, az 5.4-es már stabilan működik.
Idézet: „Ebben most MPi-c -nek van igaza.” Csak most?...
Idézet: „4.1x sorozathoz viszonyítva sok algoritmust átdolgoztak” Ebben igazad van, átdolgoztak, de nem javítottak ![]() Az route vonalvezetése gatya mint volt...stb
Sziasztok
A következőkben tudtok segíteni? 1 kérdés: Hogy lehet megoldani EAGLE-ben, hogy 2 (vagy több) tervet egybe montírozzunk. Nyák készítéshez kellene ezt a két tervet egyben leadni. 2 kérdés: Ha saját library elemet készítek és annak több azonos funkcionalitású lába van (pl GND VCC) ezt hogy adom meg? Főleg, hogy az autoroute ezeket optimalizáltan válassza. Pl legegyszerűbb a microkapcsoló 4 pad-el, ebből 2-2 azonos, és ezt zárja lenyomáskor. Tervezéskor pedig jó lenne, ha úgy autoroute-olna, hogy a legközelebbi lábhoz kössön be... de ez igaz nagyobb procikra 5-6 GND-vel. (nem kell mindet bekötni) 3 kérdés: Hogy oldjátok meg a kis lábtávolságú IC-k (pl 0.5-0.4mm) autoroutját, úgy hogy közben a többi huzalozás nagyobb lábközön maradjanak. Az IC-t akkor köti csak be, ha a pl 0.4 mm = 15.7mil , vezeték: 7mil, szigetelés: 7 mil... ellenben ez az egész áramkörre nem túl kedvező, ott jó lenne a 12/10mil legalább. Kézel megoldom, de lehet van valami trükkje, amit nem ismerek...
Boccs de szürnyű a netem,10 perc mire az oldal lejön.Egyébként azt hiszem alakul valami,a türelem és a kitartás hiánya volt a legnagyobb hiba.Sokat segitett brezikajanika tanácsa hogy az autorouter nem elég jó és MPI-c ajánlata a bottom-layer a *,de rá kellett egy fél órát dolgozni kézzel.Mentségemre irtam,hogy nagyon kezdő vagyok ti pedig szakik és más programokkal sem terveztem eddig.Naivan azt hittem,hogy egy-két gombnyomás és már kész is minden.Mellékelem a végeredményt,azt hiszem ez már elmegy.Az előzőekről már van fent képBővebben: Link
Koszönet mindenkinek!
Csak a másodikban tudok (talán) egy keveset segíteni: azonos net-et jelentő lábakat számozással lehet megadni, pl. GND$1, GND$2 stb., de az optimalizálás szerintem más témakör. Legfeljebb ki lehet próbálni egyszer az egyik, majd a másik irányból elnevezni a lábakat, hátha csinál az autoroute olyat, hogy az alacsonyabb indexű lábat "keresi".
Több projektet még nem kellett egybehúznom, autotoute-ot sosem használok, szóval ezért csak ennyi
Már bocs, de 10 alkatrészhez autorout-ot használni
.
Meg fogsz szenvedni azokkal a forrszemekkel....
Csak egy kis átrendezés kb. 5 perc és mindjárt jobb, egy átkötést véletlenül letöröltem az elején úgyhogy ez csak amolyan gondolatébresztőnek szánom...
Ennyi alkatrészt jobb kézzel huzalozni.
3. kérdésre az egyik lehetséges válasz: a kis lábtávolságú IC-k esetében a kulcsot a sematikus ábrán való szerkesztés jelenti. Azaz, be kell állítani egy Net class-t, amire majd azt mondod, hogy a beállított paraméterek a sűrűlábú IC-re vonatkozzanak a későbbiekben. Ezzel az újonnan beállított Net class-szel kell behuzalozni a sűrűlábú IC-t a sematikus ábrán. Természetesen, amikor épp nem a sűrűlábú alkatrésszel dolgozol, akkor visszaállítod a szerkesztőt default állásba, így arra már nem fog vonatkozni a Net class-ben beállított egyedi paraméterezés.
|
Bejelentkezés
Hirdetés |







. A CAM Processorról és a kinyomtatás hibájáról írnak, meg arról, hogy a szerkesztő ablakban nem látható és a DRC sem jelzi. rrpisti-nél meg pont a szerkesztő ablakban volt a hiba, kinyomtatva nem... (CAM Processorról szót sem ejtettünk, csak az autorouterről.) Én magam már jó pár nyákot nyomtattam és gyártattam, egyszerűt és bonyolultat is, ilyen jelenség nélkül. :no:
.Ha a vezetékeket a lap alsó felére akarom helyezni akkor a beállitásokat design rules-layers értékét 16-ra teszem a route-ban pedig a top N/A a bottom |.Ez igy jó?Ha végra sikerül akkor
)
. 
