Fórum témák
» Több friss téma |
Fórum » EAGLE NYÁK tervező
Témaindító: csonthulye, idő: Dec 1, 2005
Témakörök:
Eagle leírások a neten:
Eagle alkatrész-könyvtárak: http://www.snapeda.com
és a leírás hozzá.- http://www.piclist.com/images/www/hobby_elec/e_eagle.htm - http://pa-elektronika.hu/hu/cikkek/75-eagle.html
Szia, Library/Use... és kiválasztod amit kitöröltél.
Üdv.
Ha megterveztem egy áramkör board-ját és össze is huzaloztam akkor hogyan lehet a pad-ek méretét megnövelni ? Meg úgy általában hogyan lehet megadni hogy pl. az elállások pad-je mekkora legyen?
Ha a padok nagyságát minden egyes alkatrésznek külön szeretnéd beállítani akkor azt a könyvtár szerkesztőben tudod megcsinálni (FILE-OPEN-LIBRARY itt pedig kiválasztod felül a három gomb közül a középsőt és miután átváltott kiválasztod a legördülő menüből azt az alkatrészt amit szeretnél módosítani. A pad méretét a CHANGE (eszköztárban egy anyacsavar kulccsal van jelölve) DIAMETER menüben tudod módosítani.) A másik megoldás ha az összes pad méretét növeled meg. Ekkor az eszköztárban kattints a DRC eszközre ott pedig menj a RESTING fülre. Itt be tudod állítani a padok méretét (ha tudsz egy kicsit angolul vagy van logikád kitalálod hogy hogyan mivel mit állítasz be) és itt a BOTTOM és a TOP mezőben a MIN oszlop értékét kell változtatnod. Ha esetleg nagyobb padokra van szükséged mint ami a MAX oszlopban meg van adva akkor a MAX oszlopban levő értékeket is módosítanod kell. A padok növelése csak azokra a padokra érvényes melyek kisebb méretűek mint az az érték amit megadtál tehát a nagyobb padokkal nem fog semmit sem csinálni. Remélem tudtam segíteni.
Üdv. edison14
Hali!
Valaki meg tudná mondani, hogy a nyákba ültethető sorkapcsokat hol találom ? Köszi
A con-phoenix-smkdsp és a con-ptr500 könyvtárakban találod őket.
Sziasztok!
Nem tudja valaki, hogy hogyan lehet egy library-ból tetszőleges symbol-t, package-t netalántán device-t törölni? Addig a megoldásig én is eljutottam, hogy azokat az alkatrészeket amik kellenek (symbol, package) átmásolom egy másik alkatrészkönyvtárba , aztán a régi könyvtárat (benne a felesleges symbol-lal, pakage-el, device-el) kitörlöm. Nincs esetleg ennél civilizáltabb módja ennek? Előre is köszönöm válaszaitokat!
Szia!
Egy ulp, másold az ulp mappádba, a megnyitott alkatrészkönyvtárban indítsd el.
Szia!
Köszönöm a gyors választ. Erre nem gondoltam, hogy ulp-vel kell...
Hali Mindenkinek!
Mivel én nem vagyok még jóban a tervezőprogramokkal, így lenne egy kérésem. Valaki megtudná csinálni nekem Ezt az egyszerű áramkört?Próbálgatom a szárnyaimat az eagle terén,de még nagyon kevés a tudásom. Köszönöm!!
Hali.
A legjobban úgy tudod megtanulni az Eagle-t ha próbálkozol és elolvasol egy-két dokumentációt meg tutorialt. Ajánlom figyelmedbe az AZZA ELEKTRONIKA oldalt melyen sok videóban bemutatják hogy hogyan is kell az eaglevel tervezni. Hidd el nem lesz nehéz megtanulni. Csak fokozatosan fejlődj tehát ne ess neki egyből egy alaplapot tervezni hanem fokozatosan kicsi kapcsolásoktól a bonyolultabbakig.
Sziasztok ! Lehet hogy nem ujdonsag, de azert leirom..
A bRestrict retegre huzott vonallal meg lehet adni a telifold hatarait. Nem tudom gyartasnal ez mennyire lehet hatrany...?
Továbbra sem értem, hogy miért lenne hátrány, a restrict fóliákból nem készül gerber.
Ez egy kerdes volt. Ha nem hatrany akkor rendben, orulok.
Sziasztok!
A problémám a következő, tervezek egy panelt amin vannak SMD alaktrészek, ezek vannak többségben és pár furat szerelt. Az SMD automatikusan a top rétegre teszi. Azt szeretném, hogy a furat szerelt alkatrészek és a huzalozásuk is a felső rétegen fusson. Úgy szeretném őket beforrasztani, hogy a láb az alkatrész felöli oldalán legyen forrasztva nem a panel túloldalán. Az egyik furat szerelt alkatrész egy IC a többi pedig elektrolit kondenzátor. Előre is köszönöm a segítséget. Üdv: Tecsa SZERK: Azt hiszem megtaláltam a megoldást. Tükröztem a furat szerelt alkatrészeket és így ha minden igaz a top rétegre kerültek. Csak azt nem tudom, hogy a korábban említett módon tudom-e majd forrasztani.
Egyszerűbb lenne, ha routolásnál a top réteget választanád. Az elkokra így nagyon oda kell figyelned, hogy hogyan kötöd be.
Szóval kézi route, top réteg választás és oda húzod ahova akarod.
Üdv!
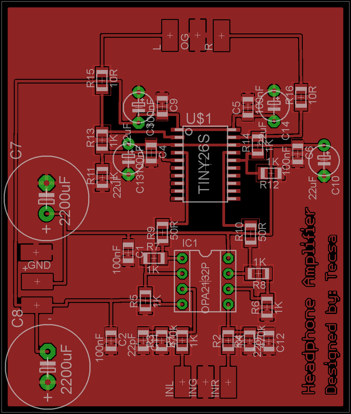
Sikerült megtervezni. Kérek valaki nézze meg és mondjon róla véleményt. Esetleg ha valami hibát vétettem kérem hívja fel rá a figyelmem. Előre is köszönöm. Tecsa
Jónak tűnik. Nem tudom milyen technológiával akarod gyártani, de ha pl vasalod lehet hogy nagyon kicsi a polygon isolate értéke és esetleg összefolyhatnak a fóliák. A másik dolog, hogy ha a 2200µF-os elkókat és az ic foglalatot nem fogod tudni beforrasztani, ha tövig be akarod tolni a panelba.
Vasalni szeretném.
Akkor a izolálás méretát változtatom, de sajnos nem tudom hogyan tudom viszavonni utólag a polygon-t, és így nem tudom hogyan állítsak az izoláción. Úgy szeretném hogy, 1-1,5mm magasan a panel felett legyen. Ha jól tudom akkor elvileg a sima ellenállást is úgy kéne beforrasztani, hogy a lábából egy tartót hajlítani amivel nem a panelon ül hanem picivel felette.
A polygon tulajdonságait az Info paranccsal tudod módosítani (kis i betűs ikon, vagy begépeled hogy info) úgy hogy a polygon körvonalára kattintasz. Ott át tudod írni az isolate értékét. Ha magasabban szeretnéd beforrasztani, úgy megoldható persze. Én személy szerint nem szeretem, főleg a nagyobb elkókat mert billegnek és könnyen le tudnak törni.
Azokat az ellenállásokat érdemes és kell is megemelni, amelyeken elég nagy teljesítmény disszipálódik ahhoz hogy tartósan felmelegedjenek. A sima negyed wattosat nyugodtan be lehet tolni a panelba tövig (meg minden olyat ami nem melegszik) meg jóval könnyebb is mint tartót hajlítgatni neki kézzel. Ha vasalni fogod, akkor érdemes egy vagy több próbanyomtatást készíteni, és kitapasztalni hogy mekkora az a minimum isolate érték amivel még tudsz dolgozni.
Hello!
Abban kérnék segítésget hogy esetleg valaki találkozott-e már ebben a programban tssop tokozással. Ha nincs akkor valaki tudna segíteni ,hogy lehet tenni ebbe a programba? Előre is köszi!
Igen megtalálható benne a TSSOP tokozás. Ha egy adott integrált áramkört keresel akkor a keresőbe beírod ezt: alkatrész_neve*. A csillagot tedd oda! és miután kijöttek a könyvtárak melyekben az eagle talált valamit körülnézel és megtalálod a tokozást. Ha csak a nyák szerkesztőben dolgozol akkor nehezebb munkád lesz de ott már ezt kell írnod: tokozás_neve* - pl TSSOP*.
Remélem segítettem.
Sziasztok, berajzoltam egy kapcsolási rajzot az eagle-be, konkrétan egy tápot, rengeteg hibaüzenetet adott a program de kijavítottam mindent, kivéve egyet: a rajzban ott van a trafó, de nekem a nyomtatott áramköri rajzra nem kell, hogyan oldjam fel a hibaüzenetet?
Amúgy jó a nyákterv? Kezdő vagyok, átnézné egy tapasztalt szem? Előre is köszi!
Ha nem kell a trafó, akkor az sch-ból is hagyd ki,. mert nem marad konzisztens a brd.
Rajzolásnak vannak írott és íratlan szabályai (szerintem) (csatolt) brd alkatrészek ne lógjanak egymásra, esztétikailag is lenne mit javítani, de működő.
Hello!
Alkatrésztervezőben a szimbólum részen a pinek "irányát (direction)" táp és föld esetén mire kell állítani? A Pwr (talán power) vagy a Sup (talán supply) amikre tippelek, a kettő közül melyik a jó? Illetve a OC, Pas, Hiz micsodák?
Szia!
Lásd "manula_en.pdf" 209-dik oldala (Manual 5, 8-dik kiadás) Direction The Direction parameter specifies the logical direction of the signal flow: NC Not connected In Input Out Output I/O Input/output OC Open Collector or Open Drain Hiz High impedance output Pas Passive (resistors, etc.) Pwr Power pin (power supply input) Sup Power supply output for ground and supply symbols |
Bejelentkezés
Hirdetés |







