Fórum témák
» Több friss téma |
Fórum » EAGLE NYÁK tervező
Témaindító: csonthulye, idő: Dec 1, 2005
Témakörök:
Eagle leírások a neten:
Eagle alkatrész-könyvtárak: http://www.snapeda.com
és a leírás hozzá.- http://www.piclist.com/images/www/hobby_elec/e_eagle.htm - http://pa-elektronika.hu/hu/cikkek/75-eagle.html
Ha úgy gondolod, hogy téged ezen a fórumon "leugatnak", akkor ne írj sehova! Inkább olvass, először a fórum szabályzatot!
Nagyon helyes MPi-c, úgy mint régen a katonaságon, az újoncokat meg kell regulázni, ha már nem képesek a szabályzatot magukévá tenni. Ezért megérdemelsz néhány pontot.
Figyelj, úgy olvastam az előbb egy kollégától Frankyetől, hogy figyelmeztetett valamire. Légy szíves vedd komolyan, a te ilyen tevékenységedet itt kevesen szeretik. Egyszóval sűrítsd össze a kérdéseket és várj türelmesen a válaszokra. Csak az óvodások szoktak toporzékolni, ez a fórum pedig nem nekik szól. Ha nem megy figyelmeztetés lesz a jutalmad.
Ez a hangvétel nem ide való, ezért közösen kell ellen fellépni!
Ezt nekem írtad? Ha igen, ne csodálkozzon senki, hogy egy-egy kérdésért több száz lapot kell visszaolvasni. Én ezt csak azért írtam, egyébként a Te javadra, hogy a kérdések újak és mindeki számára pozitívak legyenek. Vagy rosszul értelmeztem?
Félreértetted, nem a te hangvételeddel van a probléma!
Köszi, megnyugtattál. A pontok javaslata még mindig fenn áll, de nem nem tudom, hogy kell, rábízom Frankyere, mint moderátorra, ha Ő is úgy gondolja, ha nem, szóljon, megbeszéljük. Remélem rövidesen vonalon lesz.
Köszi, de nem ezen múlik, és nem ezért kell a pontokat osztogatni. Hagyjuk azt a "szakmai" tevékenyésgért.
Idézet: „...nem ezért kell a pontokat osztogatni. Hagyjuk azt a "szakmai" tevékenyésgért.” Egyetértek. Habár MPi-c hozzászólása helyes, szerintem nem kellene ezért adni a pontot. Bocs elektrocad!
Szerintetek hogyan lehet a legjobban(idő, sebesség,munka) a librarykben már létező furatszerelt package-kből smd-t csinálni? Vagyis: egyoldal, nincs furat. Minden más jellemző maradna.
Control panel. Megnyitod az smd-síteni kívánt könyvtárat. Valószínűleg van már ugyanolyan lenyomatú smd alkatrész másik könyvtárban. Megkeresed a könyvtárakban azt a lenyomatot ami neked kell. Jobbeger, copy to library. A library editroban megnyitod a kívánt devicet. Bal oldalt ahol a package variánsok vannak felsorolva katt a new-re. Kiválasztod a frissen átmásoltat, connec-el pedig összekötögeted. Persze ha valami extra smd lenyomatot szeretnél akkor nincs más hátra mint megrajzolni.
Ilyesmikről van szó mint pl. a pinhead libraryban levő 1x10/90 (tüskesor). Szóval egyszerű objektum, csinos külsővel.
Ha volt már, akkor bocs (bár nem találtam erre a problémára "receptet")!
Időnként belefutok abba, hogy kétoldalas nyáknál rákényszerülök az autorouter használatára. Ilyenkor a via-k mérete természetesen nem passzol az általam korábban, kézzel elhelyezett via-forrszemek méreteivel (átmérő, furat, alak). De azóta sem jöttem rá, hogy az autorouter használata esetén hol lehet ezt előre megadni, hogy aztán ne kelljen mindezt egyesével utána állítani. Merthogy a kézzel elhelyezett alakzatok méreteit, beállításait az autorouter - sajnos - nem veszi figyelembe.
Szia !
Autoroute ikon alatt ott a DRC ikon. Üdv! Idézet: „Autoroute ikon alatt ott a DRC ikon.” ...ahol nagyon sok olyan dolgot is be lehet állítani, aminek a szerepéről fogalmam sincs. De olyat nem találtam konkrétan, hogy pl. via diameter, vagy via drill, netán via shape. Légy szíves kicsit konkrétabb választ, ha lehet!
Szia !
DRC - Restring - Vias /itt a méretet tudod állítani min-max Érdemes amúgy a keresett szóhoz hasonlót keresni a DRC lapon, és ahhoz tartozó értékeket változtatni és routolni egyet, aztán megnézni mi történt. Ilyen próbák során derül ki mi mihez tartozik, mi mit csinál. Üdv!
Két órát kattogtam a drc állitgatásásval, de nekem sehogy sem lettek nagyobbak az alkatrészek forrszemei.
drc/restrings-nél az értékeket növeld! elsősorban a "min."-t!
Attól nem is lesz.
Van egy ulp change_pad_in_lbr.ulp néven, megnyitod a változtatni kívánt könyvtárat, és lefuttatod benne az ulp-t. Utána a board-nál már csak update all, és ott vannak a nagyobb pad-ek. De ez elég macerás, ha oda-vissza csinálgatja az ember
Vagy készítesz magadnak saját alkatrész-könyvtárat, amiben előre ledefiniálod, hogy mekkora forrszemmel, mekkora furattal legyenek benne az alkatrészek, és utána használhatod szabadon azokat. (Így az eredetiek megmaradnak, vész esetére.)
Sziasztok.
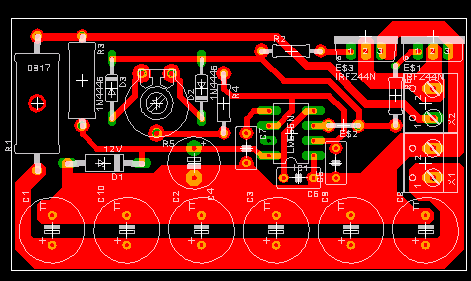
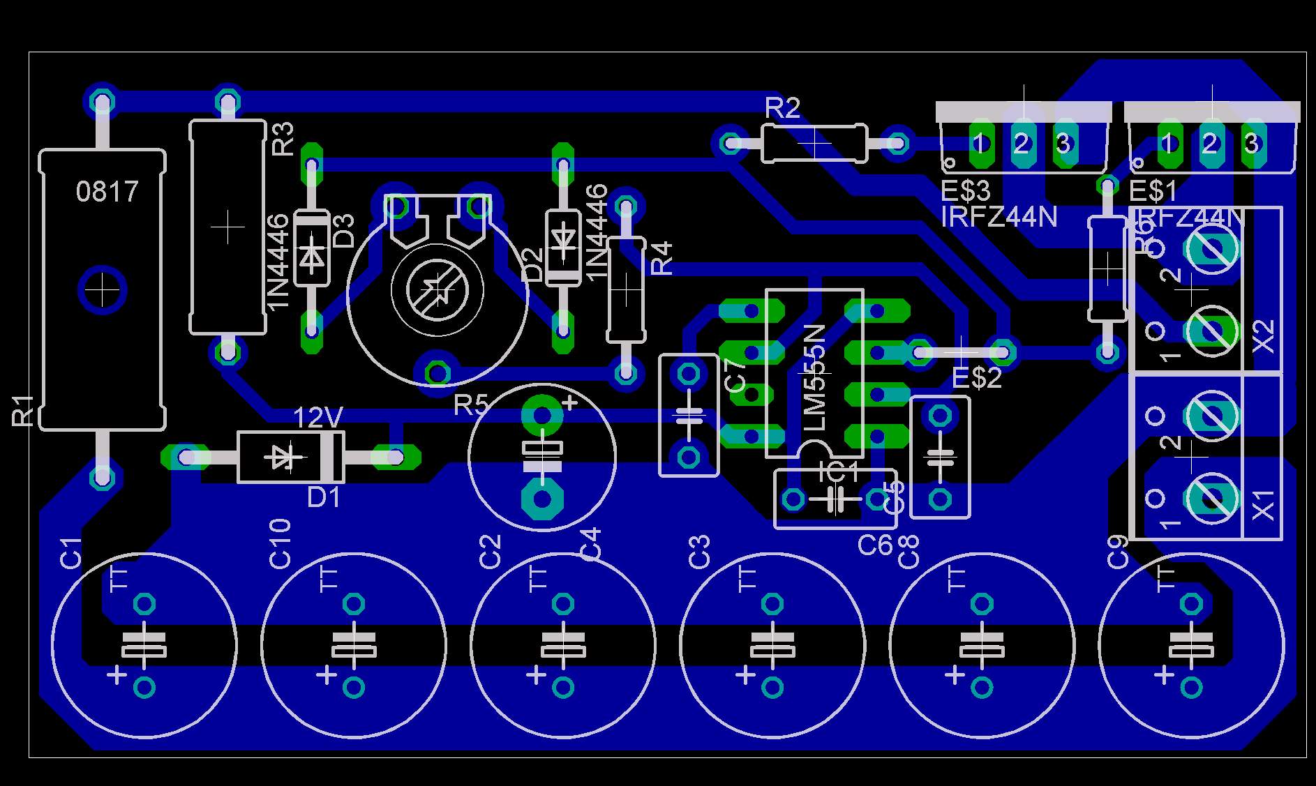
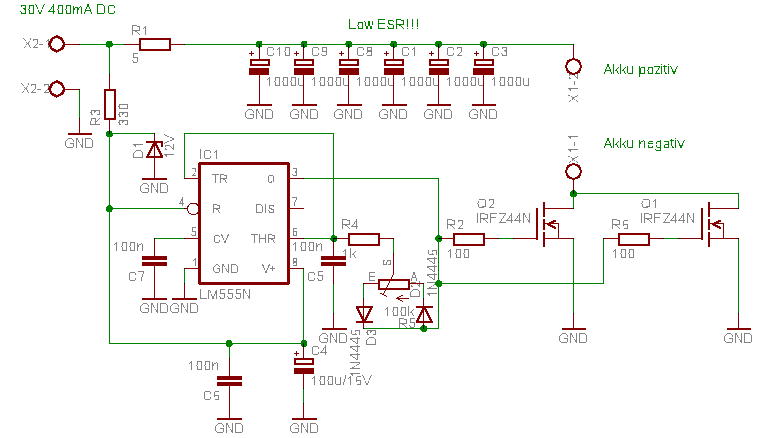
Kaptam két file-t amit Eagle-el csináltak, megtenné valaki akinek van ,hogy exprtálná valamilyen képformátumba vagy pdf be ? Kellenének de nem tudom megnyitni mert Eagle-nyáktervezőm sincs.
Nézd át, mert Eagle szerint a rajz és a NYÁK eltérő. Első ránézésre szerintem csak az alkatrész elnevezések változtak, de azért mellékelem a hibalistát is.
Szevasztok Eagle mágusok.
Az lenne a kérdésem, hogy találok-e valamerre valami kis minimális magyar leirást a 4.16 rol, mert igen csunyán néz rám a gépem. És érdekelne a véleményetek, hogy érdemes-e átrágnom magam az Eagle-n vagy maradjak a Protell-nál. /ez utobbit jól ismerem/ Legalábbis valamennyire szeretném áttekinteni az Eagle-t. Köszi a tippeket kocici17. |
Bejelentkezés
Hirdetés |













