Fórum témák
» Több friss téma |
Azért próbáld meg árammérő nélkül is.
Ha nem mérsz semmilyen értéket (a 20M inkább szakadás) a jeladón, kábel szakadás sincs, és ha rövidre zárod az érintkezőket, úgy, hogy minden össze van dugva, és nem mozdul meg az üzemanyag szintjeladó, akkor -nagy valószínűséggel- mindkét egység rossz.
Javítása cserével lehetséges.
A jeladó tengely nagyon ki van kopva és ezért nem működik, ennek egyébként 20-180Ohm az ellenállása a két végállás között. A műszer működését viszont nem értem. Három vezeték csatlakozik rá. Egy jön a jeladótól, egy test a harmadik +12V. Valami miatt a +12V nincs meg, de ha adok neki, akkor "teli"-t mutat. Van a műszeren kettő ellenállás és ebből az egyiket söntöli a jeladó. Fizikai sérülés vagy égés nyomot nem látok a tekercsen.
Ha a jeladót lehúzod, akkor mit mutat a műszer? Testhiba is elő szokott fordulni, mérj ellenállást a műszer mindhárom kivezetése között. Ha valahol szakadás van az nem jó. Nekem belül a műszernél volt szakadás valahogy leszakadt a kivezetésről a tekercs egyik vége. Néha érintkezett, néha nem.
Nem történik semmi, ha lehúzom a csatlakozót. A jeladó helyett betettem egy 100Ohm-os ellenállást is, meg sem mozdul a mutató. A kivezetések között mérek ellenállást. Vezetékeket kimértem, a kontakt hibákat megszüntettem, de semmi változás.
A hozzászólás módosítva: Nov 4, 2013
Ha a jeladón mérted a 20-180 Ohm-ot, akkor
Idézet: „belül a műszernél volt szakadás valahogy leszakadt a kivezetésről a tekercs egyik vége” ez tipikus hiba szokott lenni (nálam is előfordult már). Cserélj műszert, és jó lesz !
Rendeltem komplett műszeregységet, illetve jeladót. Beszámolok majd, hogy mire jutottam.
Sziasztok!
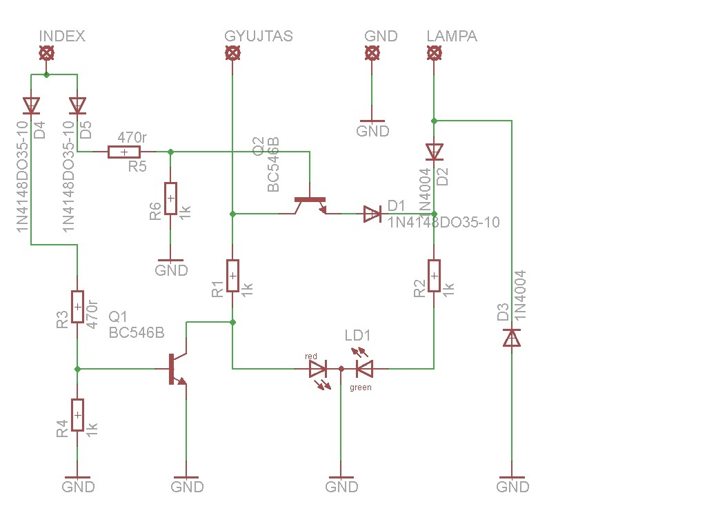
Van egy idősebb robogóm, aminek a műszerfalán semmilyen visszajelző nincs csak az olajtartályé. Erre szeretnék egy DuoLed-es visszajelzőt, ami jelezné az index, a lámpa és a gyújtás állapotát. A következőt képzeltem el: Ha bekapcsolom a gyújtást akkor pirosan világít. Az indexnél zölddel, a lámpánál sárgán. Kigondoltam a következő kis áramkört erre a célra. Gyújtásra a piros része ég a lednek. Ha ekkor indexelek és nincs lámpa, akkor a Q1 kiiktatja a piros részt és Q2 bekapcsolja a zöldet. Ez persze a villogás ütemére. Ha ég a lámpa gyújtás mellett akkor mindkét fele működik a DuoLednek. Gyújtás nélkül nem lehet lámpa, mert a a motor csak így tud működni és a fényszóró egy külön tekercsről megy a generátorban, függetlenül a gyújtáskulcstól. Váltóáramot kapa lámpa, ezért van a D2 és D3 dióda. Ha ekkor indexelek Q1 kiiktatja a piros részt a villogás ütemére és a zöld megmarad. Ugyan a zöldre Q2 ekkor szintén áramot ad, de szerintem ez nem oszt szoroz. Mit szóltok ehhez a kapcsoláshoz, életképes lehet, ellenállásértékek szerintetek megfelelőek? Köszi szépen a segítséget!! A hozzászólás módosítva: Jan 30, 2014
sziasztok segítségre lenne szükségem szét barmolták malaguti f10 gyújtás cdi csatlakozoit és sajnos fogalmam sincs hogy hogy volt segítségeteket kérném képeket csatolok ha valami nem világos aképek alapján szoljatok és próbálok segíteni elöre is köszönöm
A cdi-n ott vannak a színek olaszul, mellette az angol kezdőbetűk. A cdi-ből az egyik zöld megy testre, másik a kötegből jövő zöld. Fehéret vedd le testről, azt hozzákötni a kötegben lévőre úgy, mint a pirosat és kész.
igy gondoltad?
A hozzászólás módosítva: Feb 13, 2014
és még egy olyan kérdésem lenne ebből a négy vezetékből ha jól tudom akkor kék és a fehér a hideg inditoé sárga és fekete az mi? tipp az "olajszondáé lehett? "
Hello!
Hogy mit, hova. Így talán könnyebb .
És, ha már úgyis nagy káosz, előbb-utóbb szükség lehet
ERRE is.
Túl sok a változó, tippelni meg nem akarok. Látatlanban elég nehéz rendbe rakni egy motor elektronikát, pl.: '93-ban is volt egy verzió váltás, az általad linkelt képről nem derül ki ez épp melyik.
A válasz -egyébként- benne van a "User Manuals"-ban, csak keresd meg! Én még ki is nyomtatnám, és a papírral, a robogó mellett kisszéken ülve, az ölemben a kapcsolási rajzzal, meg egy multiméterrel bogarásznám át az egészet, és tenném rendbe a vezetékezést gyári állapotúra....színre szín - számra szám...
97 változatról lenne szó tudom csak nem találom az év járatnak megfelelött egyiken se stimmel a színkód na de mindegy gondoltam aki fel ismeri választad nem...
Neked a kettes rajz kell, mivel a cdi egyben van a trafóval. Egyébként az utolsó képeden a kábelek az alaplapra mennének és majd a kötegből a cdi-nél jön elő megint az a pár kábel, aminek oda kell mennie. Valaki elég rendesen megbolygatta a köteget. A cdi sem belevaló szerintem, mert a belevalóból kábel jön ki és azon van a csatlakozó, nem a cdi-n direkt, mint a képen látható. Bővebben: Link Nekem is ilyen motorom van, a kép saját.
köszönöm értelmes választ hát igen nekem is ez volt a ötletem hogy nem bele valo
Sziasztok!
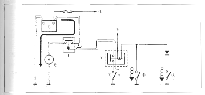
Igazából nem robogóról lenne szó, hanem egy ismerősöm Yamaha FZR750 -eséről. ![]() A probléma az, hogy az indítómotor nem indul el. Illetve csak egy kicsit erőlködik, a gyújtás ráadása után ha megnyomom a start gombot. Ha nyomva tartom a start gombot , akkor észrevettem , hogy az indítórelé ( a képen 3-as) folyamatosan kattog. Arra gondoltam , hogy ez a rossz. A relét kiszereltem és közvetlenül egy 12 V -os akkumulátorra csatlakoztattam. A relé meghúz és úgy is marad, a relé rendesen kapcsol. Így gondolom, hogy a relé tekercse jó. Amikor a relé meghúzott állapotban volt, akkor a kapcsoló kontaktus és a test között a 12V helyett 8 V -ot mértem. Lehetséges hogy a relé kapcsoló kontaktusa a rossz? És így nem engedi elindítani a motort. Csak akkor azt nem tudom, miért kattog. Esetleg tudnátok tanácsot adni mit kellene megnézni vagy mi lehet a probléma? Köszönöm előre is.
Hello!
Ugyan így jártam már, próbaképpen hidald át a relé kontaktusát. Ha így sem forog rendesen az önindító akkor más probléma (is) lehet. Gondolom az akku rendben van.
Akkun a feszültség mennyi indítózás közben? Akkutól a kábelt is ellenőrizni kellene a reléig, illetve a testkábelt az akku és a váz, illetve a blokk között. Ha kattog a relé, az általában a kevés feszültség miatt van. Amint meghúzna a relé, leesik a feszültség, így el is enged. Ilyenkor ismét megnő a feszültség ismét behúz és kezdődik elölről. Tehát először az akkuval kezdeném.
Az akkumulátor biztosan jó, teljesen új.
És attól másban nem tehetek kárt, ha áthidalom?
A hozzászólás módosítva: Feb 15, 2014
Akkor akkusaru, akkukábelek ellenőrzése először, illetve átkötni a relét, hogy úgy forgat-e rendesen az indítómotor.
Az akku feszültség nem tudom, hogy mennyi. A kábeleket átnéztem nem láttam oxidációt a csatlakozókon és a csavarokon sem.
Annyit még hozzátennék, hogy azon a kábelen, amelyek nem az akkutól megy a reléig (negatív) azon megvan a 12 V -olt a relé terhelése nélkül, ha nyomom a start gombot.
Sziasztok!
Kihagytuk az indítórelét , sajnos úgy sem indul. Az önindító közvetlen akkumulátorról jól megy, tehát a motorblokkban nincs baj. Megnéztük a bronzkeféket is benne, látszólag nincsenek elhasználódva. Az akku kábelekre gondolunk. Így hogy mozgatva lett a rendszer, az indítórelé normálisan behúz, de az indítómotor visszahelyezve nem megy. |
Bejelentkezés
Hirdetés |




! 






. 
és tenném rendbe a vezetékezést gyári állapotúra.

