Fórum témák
» Több friss téma |
- Ez a felület kizárólag, az elektronikában kezdők kérdéseinek van fenntartva és nem elfelejtve, hogy hobbielektronika a fórumunk!
- Ami tehát azt jelenti, hogy a nagymama bevásárlását nem itt beszéljük meg, ill. ez nem üzenőfal! - Kerülendő az olyan kérdés, amit egy másik meglévő (több mint 17000 van), témában kellene kitárgyalni! - És végül büntetés terhe mellett kerülendő az MSN és egyéb szleng, a magyar helyesírás mellőzése, beleértve a mondateleji nagybetűket is!
a fűtését meg tudod mérni műszerrel, de mást nem nagyon. van olyan szerkezet, amely -hasonlóan a tranzisztor vizsgálókhoz- a cső paramétereit méri, de annak megépítése, plusz a járulékos műszerek (min. szkóp) együttesen bonyolultabbak, mint a cső eredeti funkciójában működő kapcsolás elkészítése.
szóval szvsz a legegyszerűbb a konkrét próba.
Sziasztok!
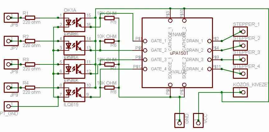
Nem tudom, hogy ez-e a legmegfelelőbb topic, de szerintem igem. Készítettem egy kapcs rajzot. Lényege, hogy egy léptetőmotort szeretnék vezérelni lpt-portról, van itthon egy 4 az 1-ben N-csatornás FET-em (egy tokozásban van négy FET beépített z-diódákkal, típusa: uPA1501H) és szeretném galvanikusan leválasztani a szgéptől. Kérdésem, hogy jó-e egyáltalán a rajz, vagy mi hiányzik még róla? Az optocsatoló ILQ615. Előre is köszönök minden segítséget!!
Az optocsatolóban lévő diódák katódjai össze vannak kötve, ha jól látom. Viszont nem ártana őket viszonyítani is valamihez
Pl. szerintem a párhuzamos port GND-jére azért kösd rá majd
Jó-jó az meglett volna csak lemaradt
. És egyébként milyen?
Szia!
Én csináltam korábban LPT-s léptetőmotor vezérlést, de asszem nem ezzel az IC-vel. Én nem választottam le optocsatolókkal, de megoldható. Azt tudod, hogy milyen a léptetőmotorod (unipoláris, bipoláris)? Mert attól függ, hogy jó-e a rajz. Unipolárisra szerintem jó, bár rég csináltam. Programot írtál már hozzá?
Igen, unipoláris
. Programot személy szerint még nem írtam, de internetem van fönn egy, igazán semmi komolyra nem használnám (nem is step\dir rendszerű, nem is PWM-es), csak bevezetésnek szánnám, max apró dolgokat irányítanék pc-ről. Ha működne lehet belefognék majd egy komolyabba is Itt a FET-ek adatlapja:http://pdf1.alldatasheet.com/datasheet-pdf/view/6544/NEC/uPA1501H.html
Nem kell ellenállás az optocsatoló után?
Köszi a válaszokat. Ezek szerint tárterület szempontjából mndegy, hogy 2x250-es vagy 1x 500-assat veszek, bár raid0-ban sebesség szempontjából már közel sem.
Kapacitásban nagyságrendileg ugyanúgy fogsz kijönni. RAID0-ban a 2x250GB ebből a szempontból pontosan ugyanúgy viselkedik, mint az 1x500GB.
Kedves hard!
Ez itt nem Magyarország legújabb chat-klubja! Kéretik rendesen leírni azt, amit szeretnél, nem kellenek a csetes szlengek! Köszi! Ja, és Keresőt használtad? Pl. beütötted a szimuláció szót, hogy esetleg megkeresd, van-e már szimuláló-programokról szóló téma? Van egy sejtésem...
Szia!
Az elgondolásod egész jó! CSAK néhány dologgal kellene kiegészíteni a kapcsolásodat! S ezek a következők: A uPA1501 bemeneteit fel kellene húzni egy-egy ellenállással (szerintem 10K körüli szerintem elég,) 5-15V -ra, h a gate bemenetekre vezérlő fesz kerülhessen. Azzal az elrendezéssel, amit közzétettél, a fetek akkor fognak vezetni, ha a optotranyók ki vannak kapcsolva! Ellenkező vezérléshez az opto, a vezérlő feszt kapcsolja a gate-ra, s kikapcsolt állapotban, az ellenállás, a gate-töltését vezeti le a test fele. A 3. és 10. lábakat is bekötheted a "KÖZÖS" + tápfeszre! Ezek az integrált diódák közös pontjai, s a motor tekercseit söntöllik le. Ezzel a külső védődiódák "megspórolhatók"! ... A gate bemenetnél már beintágrálták a megfelelő védőelemeket! ( Soros gate ellenállás, és zénerdiódák!) Így nem kell ellenállás az opto után, ha erre gondoltál... Ja! Ebben az esetben (mivel optocsatis a PC kimenete,) a PC GND-jét és a "MOTOR" teljesítmény GYD-jét, nem kell ebben az esetben összekötni! Így teljesen le lesz választva a PC, a motor áramkörétől. Az előnyőket talán nem kell részelteznem... Jó építést, és progizást kivánok! :yes:
Köszi!!!
Már megépítettem, de nem működött :no Remélem nem mentek tönkre a FET-ek). Megpróbálom újraépíteni így :yes: Remélem sikerül
Jobb lenne a tranyókkal a vezérlő feszt kapcsolni!
Lásd, f.mellék.
Szaisztok!
Valaki tudna mondani nekem valamit a forr.tüskéről, meg a forr. papucsról? Ezek így egymásba csúsznak, mint a banándugó és így teremtődik meg az elektromos kapcsolat vagy mi?? Köszi
Sziasztok!
Már elég rég óta furdal a kiváncsiság, hogy vajjon milyen hangfrekire van szükség egy pohár szétpukkanásáig? Mert még egyszer mondta órán töritanárunk, nem is tudom, hogy mivel kapcsolatban, hogy egyszer valamilyen háboróban használtak valami frekvenciát amitől az ember agy "szétrobbant". :S Elég dúrva, és felkeltette édeklődésem, hogy létezik ilyen?
Szia!
Elméletileg lehetséges, de hogy Topi kedvenc kifejezésével éljek, nekem kicsit Urban Legend gyanús. Természetesen mindennek van sajátfrekvenciája, és ha pont ezen a frekvencián kap gerjesztést, akkor amplitúdómaximumot produkál. Egy kristálypohár szétrepesztése abszolút lehetséges, a Discovery Channelen régebben bebizonyították, hogy közvetlenül (jó magas) emberi hanggal is. De az agy az már más kérdés. Annak a sajátfrekije sokkal lejjebb van. Ahhoz, hogy "felrobbanjon", hatalmas amplitúdójú infrahanggal kell gerjeszteni, nem hiszem, hogy erre vállalkoztak volna, főleg nem a múltban. (Bár a törit sosem szerettem nagyon. ) Bár leheőségek vannak benne, úgyhogy a jövőben talán... ha már van mikrohullámú tömegoszlató...
Robbantani nehéz lehet, de kellően alacsony frekivel, ami a szervezet fiziológiai folyamataival egy frekin van (szívverés, légzés) elég rendesen meg lehet zavarni, rosszullétet lehet okozni, talán halált is.
Szerintem koncerteken is kellett volna, hogy páran rosszul legyenek ha ez igaz.
Aha, akkor létezik igazából az ilyen rendellenséget okozó freki. Akkor a tanárom nem kamuzott
![]() És mi a helyzet ha már itt tartunk a 7 köznapi eszközökkel, wifi, mobil, stb... Azok is károsítják az egészséget.
A születésedtől fogva szinte minden károsítja az egészségedet....a mikrohullám különösen.
Akkor kérlek, vedd sértésnek, ha téged ez így megnyugtat és felhőtlenül szórakoztat, és csak így tudsz éjjel aludni, akkor mindenképp vedd annak...
Hihetetlen, hogy mibe nem lehet ma már belekötni...(TE mindenképp örökölted a magyar mentalitást, szuper lehet, ősmagyarnak lenni! Én sajnos nem vagyok az :no: ...bár nem tudom, büszke lennék-e az IGAZI utódokra..........) Már csak röhögni tudok az ilyeneken Pfff...
Hello!
Ha a pohár törése érdekel, nézd meg ezt az oldalt, itt van freki érték is: http://kwc.org/mythbusters/2005/05/mythbusters_breaking_glass_a_r.html
hi all!
Idézet: „itt van freki érték is” hát az mondjuk pohárfüggő, pl. falvastagság meg ilyesmik befolyásolhatják. A mythbusters-ben egyébként azt csinálták, h elindultak egy valamekkora frekiről, aztán szépen lassan emelték, egészen addig, amíg a pohárban lévő szívószál el nem kezdett ide-oda mozogni meg ugrándozni" . Ez a fent említett sajátfrekvencia megtalálását jelentette, innentől pedig kellően nagy amplitudóval "rezgetve" a pohár egszer csak eltörik. Biztos faintos dolog lehet, bár nekem még nem sikerült a kísérletet lemodelleznem /pedig próbáltam ám/ meg tulképpen semmi érdekes nincs benne, az eredményt meg úgyis tudom h mi lenne ![]()
elméletileg bármit fel lehet "robbantani" a hanggal. két dologra kell figyelni.
- rezonanciafrekvencia - hangnyomás a rezonanciafrekvencia azt jelenti, hogy minden anyagnak van ún. saját frekvenciája (önrezonancia), amelyre maximálisan rezonál. ( megpendítesz egy normál A hangon szóló hangvillát és hozzá közel tartasz másikat, amelyik mondjuk G - rezegni fog, de igen gyengén, most odatartasz egy másik A- ra hangolt villát- majdnem annyira rezeg, mint az, amelyiket megpendítettél. ekkor a második villa rozonanciafrekvenciában van az elsővel.) a gyakorlatban ez azt jelenti, hogy meg kell keresni a "felrobbantani" kívánt pohár önrezonanciáját, és ezen a frekin kell "gerjeszteni. innen már csak hangnyomás kérdése, hogy mikor reped szét. valóban voltak ilyen kísérletek, hogy egy adott frekvenciájú hanggal megszórva az ellent, az majd igen kényelmetlenül fogja magát érezni. igazán ezek a fegyverek soha nem működtek tökéletesen, éppen azért, mert minden testnek (így az emberi testnek is) nagyon különböző az önrezonanciája, ezért az a hang, amely az egyiknél rosszullétet- netán halált okoz, a másiknak meg sem kottyan, esetleg kismértékű rosszullétet okoz. valamivel "jobb" eredményt lehet elérni az infrahangok alkalmazásával (infrahang: az emberi fül számára nem hallható, ~16Hz alatti hangtatomány, amely főleg a belső szervekre hat.) ezek akísérletek már jártak némi eredménnyel, az emberek többségénél émelygést, hányingert, erős fejfájást okoznak. ha a tanárod ezt mondta el, akkor pontos volt - ha egyfajta "csodafegyverről" beszélt - akkor belesett az urban legend terjesztésének vétkébe :yes: egy egyszerű kísérlet: fogsz egy hangvillát és mellé teszel egy poharat. megpendíted a hangvillát és figyeled, hogy a pohár mennyire rezonál. bizonyos, hogy elsőre nem alakul ki a rezonancia- csatolás, a pohár egyáltalán nem, vagy alig reagál. most apránként vizet töltesz a pohárba, és minden kis adag víz után újból megpróbálod. a víz töltésével eléred a pohár önrezonanciáját, és ha ügyes vagy, eléred, hogy a pohár önrezonanciája ua legyen mint a hangvilláé, és akkor a pohár ugyanolyan hangon kezd zengeni, mint a villa, (persze ez csak akkor igaz, a pohár eredeti önrzeonanciája alacsonyabb volt, mint hangvilláé...) szóval, a hang- fegyver elve valóban létező fizikai törvényeken alapszik, csak azért nem annyira egyszerű a megvalósítás és főleg, mint fegyver elég bizonytalan működésű. márpedig az a fegyver, amelyikesetleg a legfontosabb pillanatban modhat csütörtököt, az rosszab, mint a semmilyen fegyver. mindenesetre érdekes és látványos fizikai kísérleteket lehet ezzel az elvvel elvégezni.
Én egy szóval sem állítottam, h ez a frekvencia általánosítható, csak belinkeltem egy oldalt, ahol le van írva egy kísérlet, AZ ARRA VONATKOZÓ ADATOKKAL.
A témát nem én hoztam fel, ezelőtt még nem hallottam ilyen fegyverről, de sztem is megvalósítható, de a hatásfoka elég kicsi, az általad is említett ok miatt, miszerint minden test egyedi, különböző, így más az önrezonanciája is.
Ok, bocsi, csak utána néztem meg a linket...
helló mindenkinek! nem a hangtémához kapcsolódik de kezdő kérdés! Szükségem lenne 74ls122 (Monostabi billenőkőr, ujra inditható pozitiv és negativ éllel, van még esg csomó elnevezése 74122 ... ...) ic-re de csak 74ls123-at tudok beszerezni. (Két monostabil billenőkőr, ujra inditható, pozitiv és negativ éllel triggerelhető, 74123.....) kérdésem a következő. amely lábakat a kapcsolás amit a kapcsolásom használ az 74122-es ből azok az elnevezésű lábak megvannak a 74123-asban is de még azonfelül van még lába. nem értek még sokmindent a digitális témához ezért ha valaki megtudja mondani nagyon örülnék!
|
Bejelentkezés
Hirdetés |





. És egyébként milyen?
. Programot személy szerint még nem írtam, de internetem van fönn egy, igazán semmi komolyra nem használnám (nem is step\dir rendszerű, nem is PWM-es), csak bevezetésnek szánnám, max apró dolgokat irányítanék pc-ről. Ha működne lehet belefognék majd egy komolyabba is
:yes:
Remélem nem mentek tönkre a FET-ek). Megpróbálom újraépíteni így :yes:




