Fórum témák
» Több friss téma |
- Ez a felület kizárólag, az elektronikában kezdők kérdéseinek van fenntartva és nem elfelejtve, hogy hobbielektronika a fórumunk!
- Ami tehát azt jelenti, hogy a nagymama bevásárlását nem itt beszéljük meg, ill. ez nem üzenőfal! - Kerülendő az olyan kérdés, amit egy másik meglévő (több mint 17000 van), témában kellene kitárgyalni! - És végül büntetés terhe mellett kerülendő az MSN és egyéb szleng, a magyar helyesírás mellőzése, beleértve a mondateleji nagybetűket is!
Köszönöm a gyors választ! Megnéznéd hogy ez a rajz jó lenne-e nekem? http://www.freeweb.hu/bss/index.php?id=124 Igaz hogy ez mic erősítő, de nekem nem kell sem hangerő, sem hangszin állítási lehetőség sem! Ezeket elintézem a keverővel. Köszi
Még csak kezdő vagyok, ennyire nem ismerem. Csak tudtam, hogy hol van ilyen rajz. Bocs.
Azért köszönöm!
Sziv.
sziasztok!
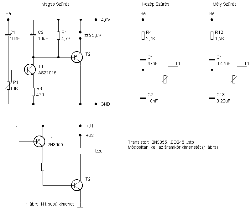
találtam a neten szűrőket megnéznétek hogy jó-e és mit jelent a rajzon az hogy izzó? az led?
Amíg a FireFox FireFox marad, addig ez lesz, ez ugyanis a program hibája/hiányossága...(automatikus képméretezés, ilyesmi)
Helló! Két hangszóró között mennyire lehet különbséget észrevenni ha az egyik frekvenciatartománya 35-5000Hz, a másik meg 50-5000Hz?
:wow1: Heló!
A 293. oldalon van egykét tuti kérdésem. Lécci válaszoljatok rá! Ha hülye kérdések azt is mondjátok meg, mer akko legalább tudom, hogy hülye vagyok. Előreis köszi![/color][/size]
A fejlécen a cikkek között megtalálod a válaszokat a kérdéseidre.
Szia!
Esetleg megmagyaraznad(-tok),hogy mit csinaltam rosszul,es hogy miert annyira eletveszelyes? Eloreis koszonom!
Nagyon semennyire, bár a hallás teljesen szubjektív egyénre jellemző, így bárki aki egyértelműen azt mondja, hogy igen v nem az hazudik
Ki kell próbálni! Bár normál alkalmazásban szerintem semennyire se lehet észrevenni. (Normál - szimpla rádió hallgatás, esetleg mp3)
Jocokacska!
Ezt olvasd el!
puskas87 Igen visszakerestem nem te csináltad.
Amire mondtad hogy javítani akartad. 1verzió.: A triak akkor gyújt be ha A1 és a gate között áram folyik. Itt nem teljesül, csak ha összekötöd a 9V negatív pólusát és a A1. De akkor elem cserénél ráz. Másik ha 9V ráadod a gate pontra, mivel nincs ellenállás az áramot, nem korlátozza semmi. A triak jó esetbe kibírja, de inkább elmegy, az örök vadászmezőkre. Ott is vezethet ahol nem kell, és megint ellem csere és a 230V ott van. 2 variáció.: Itt márt jobb a helyzet, nem kaphatja meg a 9V rész a 230V –ot. De a triak és a optó halálra van ítélve. Mert nincs áram korlátózó ellenállás. Az optó triakja kb. 100mA bír, 100mA-rel egy 40A –os triakot ki lehet nyitni. Itt kb 100W izzóhoz kell. TIC206 triakot használok, aminek a legrosszabb esetbe is elég 10mA. Amit berajzoltam, 2 ellenállást, a 10K -os az áram korlátozó. A feszültség emelkedik eléri a 10mA megfelelő feszültség szintet a triak kinyit, a gate lábán meg szűnik a feszültség, mivel rövidre zárja a triak A1 és A2 lábát. Ez mind addig így marad amíg a A1 és A2 lábán áram folyik. Mivel váltófeszről van szó, a fél hullám végén eléri a nulla voltot ekkor az áram is megszűnik, a triak kikapcsol. Az 1K azért lett beletéve hogy biztosan kikapcsoljon. És most nézve én se jól rajzoltam. Vagyis nem eleget javítottam, mert a izzó a másik ágba kerül. Ezért bocsánat és a tuti rajz ez lenne.
Mex és fureszk!
Köszönöm válaszotokat, de ezt a cikket már elolvastam! Én arra lennék kiváncsi, hogy tudok-e a tranzisztorra irt számbol következtetni valamire. Ez nincs valahova leirva, hogy melyik számú mire jó? És már konkrétan azt kérdezem, hogyha az áramkörbe van egy BC548-as, ahelyett simán betehetek egy C900 akárhányast? Ha fárasztó vagyok és még nem jöttem rá a dolgok trükjére lécci ezt is jelezzétek. (Meg azt is ha tök hülye vok.) A válaszokat előre is köszönöm! Üdv.: jocokacska!
Idézet: „tudok-e a tranzisztorra irt számbol következtetni valamire” Ha bevágod a világon létező néhány tízezer féle típus tulajdonságait, adatlapját, akkor lazán következtethetsz mindenfélét...de enélkül az semmi más, csak egy típusszám...(néhány sűrűbben használatosat előbb-utóbb megjegyez az ember, feltéve, ha viszonylag gyakran foglalkozik a témával; pl. BC182 az a legáltalánosabb NPN típus, a párja meg a PNP fajtájú BC212).
Kösz a választ, amit írtál vágom!
Még az a kérdés, hogy minden egyes NPN tranzisztor ugyan azt csinálja, csak más-más feszültséghez alkalmasak? Előre is köszi! :worship:
Adatlapot kell keresni a tranzisztorhoz, és ott le vannak írva a főbb jellemzők (áramerősítési tényezők, max kapcsolt fesz, stb...).
Bővebben: Link
Köszi! Ez nekem kicsit angol, de köszi
!
Itt a "tranzisztor bázis ellenállás számítás" részből is sokat tanulhatsz!
Köszi! :worship:
Üdv! Egy pár pF-os kapacitást szeretnék felerősíteni és feszültségen kersztül mérni a változást. Ha tudtok segíteni benne akkor nagyon megköszönném, tanárom szerint egy-két tarnzisztorral megoldható, de ennél többet nem segített , így benetek bízom. Köszi előre is!! (Egyébként kapacitív elvű gyorsulásmérőről van szó, ahhoz kellene.)
Üdv! Hirtelen nekem kudarcba fulladt a billentyűzet világítás (illetve nem, olvasólámpával próbálkoznék.)
. Kérdésem: olvasólámpához hány darab szupererős LED-et használjak? Vagyis, hogy ne bántsa a szemem (ne legyen se túl sötét, se vakítson, de pl. a könyvet jól lássam). És USB-ről fog működni.
Szia!
min4 max12,viszont USBrol 5 LEDdel lattam a ilyen cuccot(gyarit).
Sziasztok!
A fesz. stab. IC-k maximum mekkora feszültségre köthetők rá? Huh, hogy fogalmazzak. Hirtelen nemtudom, leírom inkább. +-28Voltból kellene csinálnom +-12Voltot. Abba nem vagyok biztos (helyesebben nem tudom), hogy a stabilizátor 10 voltnyi feszültséggel kisebbet tudna-e csinálni? Üdv. |
Bejelentkezés
Hirdetés |






!



