Fórum témák
» Több friss téma |
- Ez a felület kizárólag, az elektronikában kezdők kérdéseinek van fenntartva és nem elfelejtve, hogy hobbielektronika a fórumunk!
- Ami tehát azt jelenti, hogy a nagymama bevásárlását nem itt beszéljük meg, ill. ez nem üzenőfal! - Kerülendő az olyan kérdés, amit egy másik meglévő (több mint 17000 van), témában kellene kitárgyalni! - És végül büntetés terhe mellett kerülendő az MSN és egyéb szleng, a magyar helyesírás mellőzése, beleértve a mondateleji nagybetűket is!
Akkor gőz vagy pára . Füst utánzat nem ez a lényeg.
Gőzölősre van gyártva csak van kb 100 ból 10 ami nem adja a gőzt vagy egy idő után elromlik. Anélkül, hogy az atomizátor el lenne égve. Egyébként én nem dohányzok.
E-cigivel se. Köszönöm a segítséget az eddigieket is és az ez utániakat is. Puszi a fiúknak érte!
Írtam nem értek hozzá, mert én sem dohányzom. Csak okoskodtam.
Az a baj egy ismerősöm se ért hozzá, mert még annyira új ez a dolog. Meg még mi sem. Sajnos.
váltófesz mindkettő. Az nem számít semmit hogy 220V helyett 24V-ot kapcsolgat?
Nem. Az élettartama le fog csökkenni.
Sziasztok!
Kezdő vagyok még az elektronikában. Vettem 2db 200 Farad-os 2.7V-os Super Kondenzátort. A következő infók vannak az adatlapján: Specifications: Rated voltage: 2.7V Rated discharge capacitance: 200F (tolerance: -20% to +80%) * Elkezdtem feltölteni: 2.5 V-ot állítottam be 1A-es töltőárammal. Több mint 2-3 percig töltöttem a kondenzátort, de minél közelebb ért a kondi feszültsége a beállított töltő feszültséghez annál jobban leesett a töltőáram. 3 perc után már meguntam a töltést és abbahagytam. Az lenne a kérdésem hogy miért esik le a beállított áram?Illetve mekkora feszültségel tölthetem max a kondikat?Túl léphető-e a feltüntetett 2.7V tőltőfesz, ha csak addig töltöm a kondit amíg el nem éri a 2.7V-ot? lehet hogy csak másnap regálok a válaszokra mert már fáradt vagyok! Előre is köszi a válaszokat! Üdv: Genius84
Sziasztok!
Olyan egyszerű de engem elgondolkodtató kérdésem van, hogy a kapcsolóüzemű tápokban a trafók ellenállása csak pár ohm a meghajtó fetek pedig csak pár ampert bírnak. Ennek ellenére hogy van az, hogy nemlépnek fel akkora áramok, hogy azok tönkretegyék a fetet hiszen a tekercs jóformán egy rövidzár?
Az természetes hogy a töltőáram leesik. Ezt nézd meg: Bővebben: Link
Nem nem minden téma, csak általában a te általad nyitottak .
??? Mert azzá teszed a beszólásaiddal. Hidd el fogok egyet készíteni már meg kezdtem a vele kapcsolatos munkálatokat,mert nekem van más elfoglaltságom is mint ,hogy a másikat kostólgassam. Üdv
Szia!
Az egyenáramú ellenállása valóban kicsi ezeknek a tekercseknek, de nem ez számít, hanem az, hogy a FET-ek kapcsolófrekvenciáján mekkora az ellenállásuk.
Nem tudom én sem, mert soha nem volt még ilyenem, csak valódim, de úgy tudom, hogy vízpárát (gőzt) ereszt ki. Gondolom, ehhez némi víz kell bele. (Nem feltételezem, hogy nem tettetek bele, csak érdeklődöm, hogy van-e benne...)
Sziasztok!
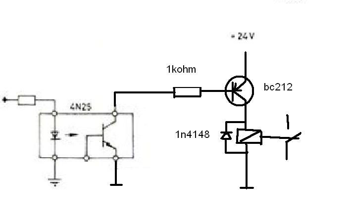
Én olyan fura dolgot szeretnék , hogy nem a thermosztáttal szeretném szabályozni a kazánt, hanem időtartamilag, hogy mettől mennyit menjen független a hőmérséklettől. Az alábbira gondoltam, szerintem így a legegyszerűbb: Thermosztátot felcsavarom maxra, és veszek a programozható kapcsoló dugaljat, amit arra az időtartamra állítok be, amire akarok. A dugaljba pedig beledugom a szivattyút, így amikor kap áramot elindítja a kazánt, és minden jó. A kérdésem, hogy ez így jó? Illetve, hogy a szivattyú 8A-nél nem fogyaszt többet? Mert ennyit bírnak a kapcsolósdugaljak. Válaszokat előre is köszönöm!
Sziasztok találtam a neten egy www. cserélj.hu nevezetű honlapot ahol sok jó dolgot cseréltem már.(régi rádió ilyesmik)
Tudtam eddig is, csak nem találtam rá normális képletet.
De a X=2 x pí x f x L képletből kiszámolva is 100 000Hz-en egy 50uH-is tekercs még mindig csak 32 ohmos. Ezzel meg az jár eggyütt hogy 150V-ról több mint 4A az áramfelvétele. Ez így 600W!!(félhidas tápban gondolkozva). A valóságos tápoknak pedig csak pár watt üresjáratban a felvett teljesítménye. Ezt nem értem
Két pajeszos vállalkozó beszélget:
- A rabszolgáimnak most csökkentettem a fizetésüket 10%-al és ugyanúgy melóznak a h*ék! -Te h*lye vagy, már rég 20% mínuszért dolgoznak az enyémek, ugyanolyan lelkesedéssel. pár hét múlva.... -Na, 30%-ot nyestem a fizetésükön és még mindig nyomják! -Le vagy maradva öcsém, én már belépti-díjat szedek! XD
Helló! Ha a kazán thermostatját tekered maxra, hamar új kazánt veszel! A keringető szivattyúk(még a nagyok is) bőven 4A alatt fogyasztanak(de rajt van az adata).
Sziasztok!
Előre is elnézést, ha rossz helyre jön a kérdés. Próbáltam mindenféle kulcsszóval keresni, de nem jutottam sikerre egyenlőre. Igazából egy szalagkábelhez (?) tartozó rögzítő pöcök cseréje érdekelne, de sajnos nem tudom a típust megmondani. Mellékeltem egy ábrát a kábel végéről, illetve a csatlakozóról. (a kábel egy xbox slim érintőkapcsolójából fut az rf boardba, ahol a pöcök sérült, és a kábel nem érintkezik mindig rendesen) Valaki tud segíteni nekem? Egy másik kérdésem annyi lenne, hogy tud valaki esetleg forrasztó-tanfolyamot, amely nem könyvből, vagy videóból mutatja meg az alapokat, hanem hús-vér ember magyaráz és mutat dolgokat? Előre köszi bárki is tud infót adni!
Ha jól látom akkor neked ez kell:
Bővebben: Link
Tekercsre DC feszültséget kapcsolva annak árama lineárisan nő. Egészen a telítődésig, ott szabadul el a pokol.
Köszönöm!
Az nem baj, ha az rf boardon 5 pines csati van, a te képeden meg 6? Van egyáltalán ebből 5 lábas kiszerelés? ÜDv: syleecon
Akkor benéztem. Én elsőre hatot számoltam.
Létezik belőle 5 lábú is
Hálás köszönetem! MX-52207-0585 a megfelelő típus! Köszi az útmutatót!
Sziasztok!
Azt szeretném tőletek kérdezni hogy ha bizonyos feszültségre bizonyos mértékű ellenállást kapcsolok a akkor hogyan tudnám kiszámolni azt hogy az eredeti feszből mennyi lesz az ellenállás után a feszültség Üdv:cross
Szia!
Ez attól függ, hogy mekkora a terhelés ellenállása. Az áramerősséget megszorzod a terhelő ellenállás értékével és kijön, hogy mekkora feszültség jut rá. Üdv, mate_x
Tehát pl :5v * 580ohm 2900v vagy ezt Kohmmal kell szorozni, még kezdő vagyok ugyhogy minden segítséget elfogadok
Üdv:cross
Te is láthatod, hogy az lehetetlen, hogy 5 V-ból 2900 V legyen. A volt az a feszültség mértékegysége, az áramerősségé pedig az amper. Tehát áramerősséggel kell szorozni feszültség helyett.
A lényeg az ohm törvény: R=U/I
De ha csak egy ellenállást kötsz az áramforrásodra, akkor nincs értelme az "után" kifejezésnek. Két sorosan kötött ellenállás esetében már más a helyzet.
|
Bejelentkezés
Hirdetés |




E-cigivel se. Köszönöm a segítséget az eddigieket is és az ez utániakat is. Puszi a fiúknak érte!








