Fórum témák
» Több friss téma |
- Ez a felület kizárólag, az elektronikában kezdők kérdéseinek van fenntartva és nem elfelejtve, hogy hobbielektronika a fórumunk!
- Ami tehát azt jelenti, hogy a nagymama bevásárlását nem itt beszéljük meg, ill. ez nem üzenőfal! - Kerülendő az olyan kérdés, amit egy másik meglévő (több mint 17000 van), témában kellene kitárgyalni! - És végül büntetés terhe mellett kerülendő az MSN és egyéb szleng, a magyar helyesírás mellőzése, beleértve a mondateleji nagybetűket is!
Akkor segít valaki, hogy mit csináljak. Mostmár szépen raktam be az IC-t, de még mindig más nincs bekötve, csak az IN, OUT, GND. Ha valamit ott zárlatozgatok, akkor már működik, a kijelző szépen jelzi a 00,00-t, de csak egy pillanatra. Szóval már 1mm-re vagyok a végétől. Mi az???
Köszi !
Sziasztok!
Ha egy 5 chipes ledet 5V-os tápról egy 18?-os előtét ellenállással járatok 75mA folyik át rajta és a leden eső feszültség 3,27V. Miért van az, hogy ha ugyanazt a ledet 4db 1,5V-os ceruzaelemről járatok, és közben van egy 3,3V-os stab IC, így a leden eső feszültség 3,33V, csak 41mA folyik rajta keresztül? Mivel magasabb a led nyitófeszültsége nagyobb áramnak is kellene átfolynia rajta, nem?
Igen, így ki tudom számolni az ellenállás értékének a segítségével az áramkörön átfolyó áram nagyságát. De a nyitófeszültség az a led kivezetésein mérhető feszültség, nem? És minél nagyobb a feszültséget kapcsolok a ledre annál nagyobb a rajta átfolyó áram is, legalábbis a karakterisztikák ezt mutatják. Tehát, második esetben nagyobb feszültséget kap a led és mégis kisebb az áram, miért? Az áramokat egyébként méréssel kaptam meg, nem számítással.
Tehát a lényeg az az, hogy első esetben a leden mérhető feszültség 3,27V és 75mA folyik át rajta, második esetben 3,33V és csak 41mA folyik át rajta, ez mitől van?
Szia!
A led árama függ a hőmérsékletétől is, nem is kis mértékben.(Adatlap). üdv:hp
Ki tudná megmondani, hogy mi alapján kell a kondi értékét kiszámolni, hogy stabil, búgás mentes tápot kapjunk?
Amíg valaki tudományosabban meg nem tudja oldani, ökölszabályként amperenként 1000 - 2000 uF.
Csak azért kérdeztem, mert nekem egy 6 voltról üzemelő rádiós ébresztő óra tápom van, amit kisebb előerősítő és torzító áramkörhöz szeretnék majd építeni.
Szia!
Nem túl tudományosan, csak a töltésegyensúlyt felírva: C * dU = I * dT Ahol C a puffer kapacitása, dU a feszültségingadozás, I a terhelő áram, dT a kondenzátor töltésének periódusideje. Pl. Hálózati kétutas egyenirányító (dT = 10ms) után 1000µF puffer kondenzátor és 1A terhelőáram 10V feszültségingadozást eredményez.
Azt szeretném kérdezni, hogy szeretnék előálítani 30, és 120V -ot , de nemtudom milyen módon, gondoltam arra hogy 230V ról leviszem, szerintetek mi a legegyszerűbb ?
Nekem egyenáram kellene. Trafó+ egyenirányító?
Sziasztok!
Kaptam egy Skil csavarozót egyik ismerősömtől.Csak töltő nincs hozzá. A teljesítménye 4.8 V 1200mAh. (4x1.2V-olyan mintha 4 db baby eleml enne sorbakötve.) Elolvastam az egész Ni-Cd töltős topicot,de nekem elég magas volt. Annyit "megfejtettem" hogy kb 5 V-al és 120 mAh-val kellene tölteni.Ilyen túltöltés védelem,stb nem kell majd én figyelem. A kérdésem az lenne,hogy van itthon egy régebbi telefon töltőm.(5V , 700 mAh) Ezzel megoldható lenne e töltés? Mekkora ellenállást kellene bekötni hogy kiadja azt a kb 120mAh áramerősséget? Előre is köszönöm!
Hello!
5V-al nem igen tudod feltölteni az aksit. A NiCd aksi töltési végfeszültsége, kb. 1,45V cellánként, vagy is minimálisan 5,8V-ra van szükséged. És ekkor még nincs áramkorlátozáshoz szükséges plusz feszültség. Mert egyszerű kapcsolóüzemű telefonos töltőn, nem igazán lehet beállítani az áramkorlátot 120mA-re. Ott a tényleges töltő a telefonban van. Viszont ha tényleg "régebbi" és egy trafó van benne, akkor lehet, hogy magasabb feszültséget ad 120mA-en, mint 5V. Akkor megoldható vele. üdv! proli007
Értem.Köszi a segítséget. Multiméterrel 5.2 V-ot mértem rajta. Ezek szerint akkor rosszul gondolkozom.Tehát feszültségben is egy nagyobb teljesítményű töltő kellene?
pld 12V? Van pár töltőm itthon,(ilyen 15 éves mobil töltők-akkora mintegy fél tégla)vagy esetleg pc AT-s tápom. Én szentül azt hittem,hogy az ellenállás csak az áramerősségre hat, a fesz. állandó marad. Nem igazán értem az elektromosságot,de azért igyekszem. Nincs erre valami képlet,hogy ekkora ellenállás-ekkora feszültség/áramerősség csökkenést eredményez? Köszi és Üdv
Hello!
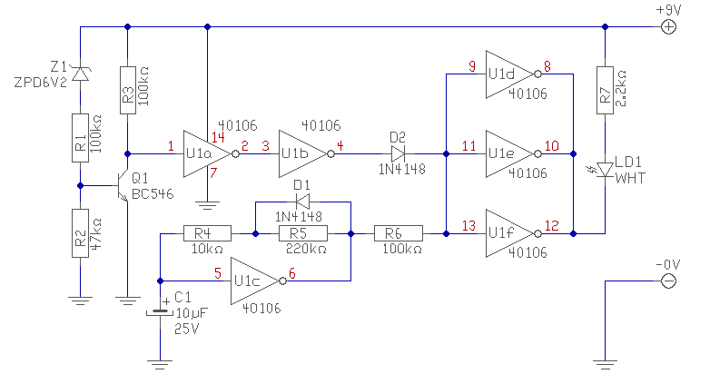
Megépítettem a módosított kapcsolásodat (amit köszönök). Az 1-es és 14-es lábat viszont megcseréltem, de így sem akar működni, a led folyamatosan világít. Egyébként 12v és 6v amit szeretnék vele figyelni.
Sziasztok!
Vettem 50 m led szalagot beltéri világításra. A probléma az, hogy szembántóan villog (50Hz) mint a régi neon csövek. SMD 5050 tipusú, 60db led van méterenként, és 220V-os. Méterenként darabolható. 20 különböző helyre kellene felpakolnom 1-2 m-es darabokat. Ha tudtok egyszerű és olcsó megoldást segítsetek légyszi. Köszi előre is.
Milyen tápegységet használsz?
A villogást valószínűleg az okozza, hogy kicsi a szűrőkondenzátor, ha egyáltalán van olyan. 1A áramra 1000-2000 mikrofarad kell.
Köszi a választ!
Nincs tápegység. Simán rá van kötve a 220-ra két vezetékkel. Tudom, hogy kellene még valami az áramkörbe, (én is kondenzátort sejtettem), csak mekkora? Egyébként az 1 m-es csík 14.4W-os, ha ez számít.
Milyen LED csíkot vettél? Ezek általában 12V, szűrt egyenfeszültségről működnek. Tudsz egy linket mutatni?
Nem kell hozzá trafó, 220V-ról működik.
http://s-lightled.hu/spd/LED10485/240V_LED_SZALAG_5050_SMD_60LED_meter_144Wm_I Ilyesmi, csak az enyém kínából jött, és nem volt eszemben, hogy kérjek 220v-os csatlakozót is, mivel nekem nem kell dugvilla. De látom az itthoni kiegészítőkön, hogy a dugvilla vezetékén van egy dudor, és nyilván abban lehet az ami nekem kell. http://s-lightled.hu/spd/led10490/betap_240V_5050SMD_LED_szalaghoz
Hello!
"Nincs erre valami képlet,hogy ekkora ellenállás-ekkora feszültség/áramerősség csökkenést eredményez?" De van, OHM törvényének hívják. Pld. Ha a tápfeszültség 12V, és az aksiban 5V van, akkor az áramkorlátozó ellenállásra 12V-5V=7V feszültség jut. Ha pld. 120mA áramot szeretnénk beállítani, akkor az ellenálláson 7V feszültség lesz, az áram pedig 120mA (0,12A). R=U/I képlettel, Re=7V/0,12A=58,3ohm-ra van szükség. Természetesen az ehhez legközelebb álló, szabványos értéket kel választani, pld. 56ohm-ot. Ha az aksi feszültsége változik, akkor a különbség is változik, ezzel a töltőáram is. Könnyen belátható, ha nagyobb az aksi és a táp különbsége, akkor az aksi töltés alatti feszültség növekedésének kisebb hatása van, mint ha a töltő kimenti feszültsége igen közel van az aksi végfeszültségéhez. Ezért néha célszerűbb az ellenállás helyett izzót használni. Annak ellenállása változik a hőmérsékletével. Ha nagyobb a feszültség különbsége, akkor nagyobb a hőmérséklet, és az ellenállása is nagyobb. Így mintegy stabilizálni próbálja a töltőáramot a töltés folyamán. Számítani kevésbé lehet, de mérni annál inkább. Célszerű előre "meghasalni" az izzó teljesítményét/feszültségét. Ha a maximális táp 12V, akkor egy 12V-os 1,2W-os izzón 100mA áram folyik. Ha az izzóra jutó feszültség az aksi miatt kisebb lesz, akkor az áram is kisebb, de nem annyival, mint egy ellenállás esetén. Grátiszként a töltő rövidre zárható, és jelzi is az izzó a töltés folyamát. üdv! proli007
Hello!
Mit cseréltél mivel? Az 1-es láb egy inverter bemenete a hatból, a 14-es meg maga a tápfesz. Ennek cseréje értelmetlen. 12V-ra kb. 8,2V-os zéner szükséges. De kisáramú, mert a nagyáramúak könyökfeszültsége, csak jelentős áramnál éri el a névleges 8,2V értéket. A telep kímélése miatt, pedig ezt szeretnéd elkerülni. Nem? De mérni célszerű mindent, nem sopánkodni, hogy nem működik. Ez az elektronikában kissé sommás megállapítás, és csak egy bit információ tartalma van.. Mérd meg a tranyó kollektor-emitter feszültségét, miközben változtatod a tápfeszültséget. Küszöbérték alatt, ott kb. a pillanatnyi tápfeszültséget méred, küszöbérték felett, pedig közel 0V feszültséget. Az IC működését is lehet tesztelni. A 0V (GND) hez képest, a 6-os lábon ott van az ütemjel. Ha kiveszed a tranyót , akkor a Led-nek folyamatosan égni kell. Ha rövidre zárod a kollektor emitter helyét, villogni fog a Led. üdv! proli007
Kell egy jó termetes kutya!
Az elkergeti a macsekot.
Az ajánlott oldalon tettem fel újra a kérdésemet, de ott csak 12V üzemi feszültségű led szalagokról van szó. Az enyém 220V-os. Köszi!
És mi a különbség? A LED nek az árama a lényeg, mindegy milyen tápfeszültségről megy.
Amúgy ha a kérdésednek van témája, akkor ott tedd fel. Olvasd el a sárga fejlécet, mielőtt ide teszed a kérdésed. Ha az enyém 225 V -os akkor az már más?
Sziasztok!
Lassan szélesítem ismeret anyagomat, az elektronika világában, és most meg akadtam. Figyelmemet mostanában az ISM szabvány köti le, vagyis az abban a sávban kommunikáló eszközök. Szeretnék tőletek valamiféle útmutatást kérni, hogy ezen szabványoknak hol tudnék pontosan utána olvasni hiteles forrásból. Ezen belül is a 433MHz-es és 863 MHz-es szabványoknak. A későbekiben szeretnék egy olyan kapcsolatot kiépíteni mely ezen hertz tartományokat használja, pontosan még nem döntöttem el, hogy melyiket. Lehet, hogy rosszul kerestem, de én nem találtam megfelelő informatív tájékoztatót. Ha jól tudom ezen eszközök építését követően a meg épített eszközöket engedélyeztetni kel a frekvencia felügyelettel? Az engedélyezésnek hol tudok utána nézni? Elnézést, ha rossz topiba írtam a hozzá szólásomat. Segítségeteket előre is köszönöm. Üdv meone.
Sziasztok!
Ne haragudjatok teljes hozzáértetlenségem miatt, de tanácsra lenne szükségem. Egy barátom odaadta nekem amerikából származó 5.2-es erősítős hangfalrendszerét. 110 voltos hálozaton használható. Egy jó ideig nem használta mielőtt odaadta nekem, és csupán a power gomb melletti piros gomb világított. Nos én hülye rádugtam a 230-ra itthon(mondjuk csupán 1-2 másodperc erejéig), nem tudom mennyit ártottam neki, de ugyanazt csinálta mint a 110 voltos hálózaton, világított a piros gomb, de nem reagált semmire. Elvittem egy villanyszerelőhöz itt helyben, azt mondta, hogy a tápegység szállt el, amúgy nem lenne baja.. Csak hát nem akart vele foglalkozni, így ismét itt van nálam. A tápegységen van 2 transzformátor, azt mondta, hogy a nagy az működik, de a többi rész nem jó. Kérdésem az lenne, hogy mit javasoltok mit csináljak, mert ugye első dolog az lenne, hogy működjön a 230-as hálózaton. Esetleg egy új tápegység építése, vásárlása.. És miért van rajta 2 transzformátor? Csatolok hozzá képeket, leírást, és nyák tervet. Köszönöm!
Szia!
A kis transzformátorral sorba van kötve egy biztosíték. Sajnos rosszul látszik a rajzon a pozíciója. Ha csak bedugtad és a masina standby állapotban ébred, akkor a nagy transzformátor nem is kapcsolódott a hálózatra az RY002 nyitva volt. Az a biztosíték valószínűleg kiolvadt. Ellenőrizted? Mérd meg a kis transzformátor primer körének ellenállását. A készülék ne legyen a hálózatra csatlakoztatva a mérések alatt. |
Bejelentkezés
Hirdetés |




Nincs erre valami képlet,hogy ekkora ellenállás-ekkora feszültség/áramerősség csökkenést eredményez? Köszi és Üdv 



