Fórum témák
» Több friss téma |
- Ez a felület kizárólag, az elektronikában kezdők kérdéseinek van fenntartva és nem elfelejtve, hogy hobbielektronika a fórumunk!
- Ami tehát azt jelenti, hogy a nagymama bevásárlását nem itt beszéljük meg, ill. ez nem üzenőfal! - Kerülendő az olyan kérdés, amit egy másik meglévő (több mint 17000 van), témában kellene kitárgyalni! - És végül büntetés terhe mellett kerülendő az MSN és egyéb szleng, a magyar helyesírás mellőzése, beleértve a mondateleji nagybetűket is!
Hello!
- Egy OMRON G2R 5V-os relé áramfelvétele 80mA, míg a 12V-osé 33mA több relénél, és földáramnál nem mindegy. - Ha meghajtót használsz, akkor annak GND részét, lehet lehet csillagpontosan bekötni, míg ha közvetlen a CPU-ról vezérelnéd, azon átfolyna az áram. - Ha 12V-ból állítod elő az 5V-ot, akkor mi a gond? Miért kellene a reléknek külön feszültség, mikor ott van. Nem mindegy, hogy a relé, a stabilizált 5V tápot rángatja, vagy a nyers 12V-ot. - A procinak szoktak backup tápot adni, nem a reléknek. A stabilizátor is lehet "kis fogyasztású" a kisáramú procihoz. Ha nincs táp.lehet altatni a procit, így csökkenteni a fogyasztást. Számtalan érv lehet pro és kontra, mindössze ideákon és az alkalmazás követelményeitől függ a dolog. De én nem kampányolni akarok egyik mellett sem, csak Te kérdezted én meg felsoroltam néhány általam a kalapból előhúzott okot. A procival reléket csattogtatni, nem mindig sétagalopp. Főleg, hogy kapcsol is valami más áramnemet, amit nehéz aztán induktívan-kapacitíven elválasztani, hogy tranziens módon ne akassza ki a procit. Tudom hogy nem kötözködni szeretsz, hanem értetlenkedni.. ![]() üdv! proli007
Sziasztok!
Szeretnék USB-re kötni pár LED-et billentyűzetvilágítás céljából. Hány mA egy usb aljzat terhelhetősége?
Notbooknál kevesebb. De szofveresen kapcsolható az 500mA.
Itt van egy kiindulopont: ft232
Sziasztok!
Egy olyan kapcsolásra lenne szükségem, ami egy nyomógombbal három darab ledet vezérel. Ha megnyomom a gombot, akkor véletlenszerűen elkezd világítani valamelyik led, majd egy pár másodperces késleltetéssel elalszik. Újabb gombnyomásnál megintcsak világít valamelyik led és kis késleltetéssel elalszik. Lehetőleg pic nélküli, egyszerű megoldás érdekelne! Köszi előre is!
Hello! Így megfelel? üdv! proli007
A hozzászólás módosítva: Nov 1, 2012
Üdvözletem mindenkinek!
Van egy 12V 100mA-es adapterem, amit egy tv antennához használunk, de sajnos tönkre ment. A kérdés az lenne, hogy helyettesíthetem ezt az adaptert más adapterrel?? Pl.: 12V de más amper-es adapterrel?? Köszönöm a válaszokat!
Hello!
Természetesen lehet, mert az adapterre írt "Amper", a maximális terhelhetőségét jelenti. Az alatt bármikor lehet terhelni. De ha lehet, "hagyományos" azaz nem kapcsolóüzemű adaptert válasszál, mert ezeknek az egyszerű lelkületű dolgoknak a szűrése nem szokott megfelelő lenni és lehet zavarja majd a TV-t. üdv! proli007
Sziasztok!
Remélem jó helyen teszem fel a kérdést, elnézést ha nem! Tudna e nekem segíteni valaki abban, hogy adott egy 12 voltos relé ami miután ugye rákapcsolom a feszültséget "behúz" (kapcsol), ezt úgy szeretném működtetni, hogy COM porton keresztül egy "valaminek"(gondolom micro vezérlőnek), ki küldök egy parancsot ami erre az utasításra "rákapcsolja" a relére a 12voltot! Hogyan tudnám ezt megoldani, milyen alkatrész, kapcsolási rajz, esetleg kész termék, megoldások léteznek, fizetek is ha kell de sürgősen kellene! Előre is köszönöm bárkinek!
cd marker joe a nyak keszitesehez vagy permanent marekr
?![]() ![]()
A permanent a jó.
Sziasztok!!!
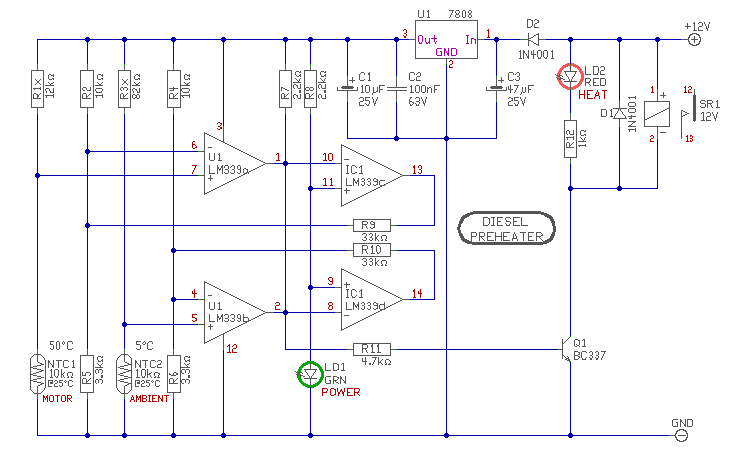
Nem tudom jó helyen keresgélek-e de ezt az oldalt ajánlották. Egy kapcsolási rajzra lenne szükségem ami egy tdi motor előmelegítőjét kapcsolja. 3 darab izzítógyertyáról van szó. Az elektronikának pedig úgy kellene működni hogy gyújtás után kap áramot, amennyiben a külső hőmérséklet (mondjuk) 5fok, a motor hűtővizének hőmérséklete pedig alacsonyabb mint 50 fok akkor kapcsolja az előmelegítőt. Ha a kettő közül bármelyik nem teljesül, tehát vagy melegebb van mint 5 fok, vagy a motor melegebb mint 50 fok, akkor nem csinál semmit sem. Valaki tudna ebben segíteni nekem? Előre is köszönöm!!!
Hello!
Megrajzoltam. Ha a hőmérsékletnél mást szeretnél, akkor az R1 és R3 értékét lehet változtatni. üdv! proli007
Hello!
Szívesen! A hőérzékelőkre tehetsz 1..10µF-os 25..63V-os kondit, ha a kocsiból zavarokat szedne össze. De nem árt árnyékolt vezetékkel sem kábelezni az NTC-t. üdv! proli007
Sziasztok!
Egy furcsa ötlettel állnék elétek, az alapelv a következő: Van nekem egy 2 csatornás autóerősítőm amit lehet bridgelni, ugyebár ilyenkor a 2 csatorna egybedolgozik, ezáltal megnövelve a teljesítményt. Namármost, van nekem itt a szobában egy 5.1-es házimozierősítő, ami ugye 6 végfok, de én csakis stereoban használom, tehát 2 van kihasználva belőlük. Kérdésem: nem lehetne valahogy átkötni az erősítőt hogy oldalanként 3-3 végfokot használjon ki? Lehetséges lenne ez? Előre is köszönöm!
A végfok típusától függ. Viszont a kérdésed inkább ebbe a topikba illik.
Sziasztok!
Azt szeretném kérdezni, hogy lehet-e PIC nélkül pulzáló hatást (a fényerő csökkenése, erősödése) elérni LED-eknél? Ha igen, ezt hogyan lehet? Köszi!
Hello!
555-ösből készítesz egy astabilt, a kimenetére egy ellenállás sorba, aztán egy kondi és LED. Így. A hozzászólás módosítva: Nov 2, 2012
Milyen távolságot kell áthidalni?
Nem kell feltétlenül mikrokontroller, elég lehet egy tranzisztor is, modemvezérlő jellel meg tudod oldani a dolgot. Többet kellene tudni a dologról, hogy optimális megoldást tudjunk javasolni.
Köszi! És a pulzálás sebessége hogyan állítható?
A frekvenciát és a kitöltést a bal oldali két 10k-s ellenállás és a 470n-s kondi határozza meg. Pontos képletek az adatlapban, vagy számolósegéd itt. A halványodás mértékét és a LED max fényerejét a 100u kondi és az 1k-s ellenállás határozza meg. Viszont meg kellene építeni próbapanelen, mert ez csak egy gyors skicc volt, az értékek hasból jöttek (így kb. 100 Hz a villogás üteme, ami már szabad szemmel nem is látszik) és a szimuláció meg a valóság nem mindig fedik egymást
Találtam még a régi modellezős időkből egy olyan kapcsolást, amit a fénysorompó villogtatásánál használnak. Az egész elvileg azért van, hogy a LED-ek villogása olyan legyen, mint az izzó kigyulladása és elalvása, fokozatos. Nem is kellene itt az egészet megépíteni, hiszen nekem csak egy darab kimenetre van szükségem. Szerinted ez is működne? Az áramkörömet 12 V-ról kell meghajtanom, mit változtassak a kapcsoláson?
szerk: Bővebben: Link A hozzászólás módosítva: Nov 2, 2012
Ha jól értettem az első hsz.-ból, akkor te azt szeretnéd, hogy egy LED folyamatosan pulzáljon. A linkelt vasúti lámpa szimulátor csak annyi tud, hogy mikor felkapcsolod, akkor lassan erősödik a LED fénye, amikor lekapcsolod, akkor lassan elhalványul, de ebben nincs benne az oszcillátor, ami folyamatosan ki-be kapcsolj a LEDet, erre jó pl az 555-tel felépített astabil multivibrátor. A tranzisztoros "végfok" nekem is eszembe jutott, mert azzal egyenletesebben szabályozható a LED árama amitől a fényereje függ. A továbbfejlesztett kapcsolás szimulálva itt.
Működés: C1 egy kis buffer a tápra, C2 a tápszűrés az 555-nek, C4 az 555ös küszöbfeszültségét stabilizálja. R1, R2 és C3 határozza meg az oszcilláció frekvenciáját és kitöltését, ami jelen esetben ~0.2 Hz, 50%, kb 5 másodperc amíg a LED be- és kikapcsol. Amikor az 555ös kimenete magas állapotba kerül, R3-on keresztül tölteni kezdi C5öt, ez pedig lassan elkezdi nyitni T1 tranzisztort ami a LED-en fokozatosan egyre több áramot hajt át amíg a teljes fényerőt el nem éri, ennek a maximumát az R4 korlátozza. Ezután az 555ös kimenete a földre kapcsolódik, D1 dióda akadályozza meg, hogy a C5 kondiban tárolt töltés visszakússzon az 555felé, így az szépen becsordogál a LED-be, amíg a tranzisztor le nem zár, aztán kezdődik az egész elölről. Építsd meg, és ha valami nem OK, megbeszéljük mit kell változtatni (ugyanis a pulzálás sebessége a fade-in és fade-out LED és tranzisztor függő).
Sziasztok!
A segítségeteket szeretném kérni van egy olyan készülékem amiben van egy 2 digites 74ls90 és 74ls47 párosából alkotott számláló, ami egy ethernet kábelen keresztül csatlakozik egy központi egységhez, a kábelből 2 szál a táp, 4 nem fontos és marad kettő amin keresztül kéne a központi dobozba vinni a 2 számláló összesen 14 jelét. Nem kapok sehol se rajzot, kérlek segítsetek! Segítségeteket előre is köszönöm. Jó éjt kívánok mindenkinek.
Hello!
Én már tettem fel ilyen alkatrész temető rajzot, ami 16 bit információt átvisz. De nemigazán értem amit teszel. Miért éppen a hétszegmenses adatokat kell átvinni. Nem volna egyszerűbb a nyolc bites két BCD? Minek előre szegmensekre bontani a számot, mikor az átvitelhez úgy is soros adattá, majd ismét párhuzamossá kel alakítani az adatot. Akkor már lehet ott is a hétszegmens dekóder, ahol megjeleníteni akarod. üdv! proli007 A hozzászólás módosítva: Nov 2, 2012
|
Bejelentkezés
Hirdetés |






?







