Fórum témák

» Több friss téma
Fórum » Elektronikában kezdők kérdései
- Ez a felület kizárólag, az elektronikában kezdők kérdéseinek van fenntartva és nem elfelejtve, hogy hobbielektronika a fórumunk!
- Ami tehát azt jelenti, hogy a nagymama bevásárlását nem itt beszéljük meg, ill. ez nem üzenőfal!
- Kerülendő az olyan kérdés, amit egy másik meglévő (több mint 17000 van), témában kellene kitárgyalni!
- És végül büntetés terhe mellett kerülendő az MSN és egyéb szleng, a magyar helyesírás mellőzése, beleértve a mondateleji nagybetűket is!
Lapozás: OK   1930 / 4047
(#) kamaro válasza proli007 hozzászólására (») Feb 24, 2013 /
 
Értem, tehát az akksinak végülis mindegy hogy milyen nagy áram van rákapcsolva csak a feszültség legyen megfelelő és ha elérte a maximumot kapcsoljon le. Köszönöm!
(#) Mdavid válasza mps hozzászólására (») Feb 24, 2013 /
 
Köszi!
(#) pucuka válasza kamaro hozzászólására (») Feb 24, 2013 /
 
A motoroknál a töltőgenerátor úgy van kialakítva, hogy áramgeneráror jellegű legyen. (huzalvastagság, mágneskör, = viszonylag nagy belső ellenállás) Ezért nem foglalkoznak a töltőáram szabályozással. Csak a feszültséget kell figyelni, ha elérte az akku a töltöttséget, lekapcsolják, rövidre zárogatják periódikusan a generátort. Az egyszerű generátor többnyire állandó mágnesű, (mint a kerékpár dinamó) gerjesztés szabályozására nincs is mód, a fordulatszám széles tartományban történő változásával a feszültség is széles tartományban változik a terheletlen generátoron. Ezért az áramgenerátoros megoldás.
(#) kuka88 hozzászólása Feb 24, 2013 /
 
Sziasztok,
Szeretnék venni egy akkut, de mivel hordozható eszközbe szeretném nagyon számít a súly. Nézeggetm Ebay-en Li-ion akkukat.Pl.: EZ Árához képest nagy kapacitás. A másik meg az ,hogy csak 162g?!:O Lehetséges ez? Átverés lehet?
ITT egy másik amit néztem
A segítséget előre is köszönöm
(#) kadarist válasza kuka88 hozzászólására (») Feb 24, 2013 / 1
 
Szia!
Nem átverés, mert ez is, mint sok minden más már tömegáruvá nemesedett. Ne felejts el a töltő hálózati csatlakozójához kerek villás átalakítót rendelni!
A hozzászólás módosítva: Feb 24, 2013
(#) kuka88 válasza kadarist hozzászólására (») Feb 24, 2013 /
 
Bővebben: Link Továbbkeresgélte és sajnos ebben pont arról az akkuról van szó amit kinéztem.
A teszt szerint 6800mAh helyett mindössze 2500mAh. És valakinek még a töltője is elszállt...
Lehet maradok a zselés akkunál és belföldről.
(#) Peet19 válasza proli007 hozzászólására (») Feb 24, 2013 /
 
Rendben, köszi
(#) nedudgi válasza kadarist hozzászólására (») Feb 24, 2013 / 1
 
Nem átverés, csak tudatlanság és félrefordítás. A kütyüben valószínűleg három darab 18650 LiIon akku van. Egy ilyen cella legjobb esetben is 2-3Ah lehet. Sorba vannak kötve, így kijön a 12V, de a kapacitást úgy számolják, hogy egy cella kapacitását a cellák számával megszorozzák, ami kiadhatja a hirdetett kapacitást. A súly is árulkodik, egy 18650 súlya 40-50g. Ehhez hozzájön a doboz súlya, így jön ki a 162g.
A 2500mAh közelebb áll a valósághoz.
(#) proli007 válasza kuka88 hozzászólására (») Feb 24, 2013 / 1
 
Hello!
A kapacitás/súly arányt érdemes megnézni, hol tart manapság. Ha ez "hirtelen megjavul" egyből gyanakodni kell. Mert igen sokan megtámadnák a céget az aksiért, ha igaz lenne...
üdv!
(#) kuka88 válasza proli007 hozzászólására (») Feb 24, 2013 /
 
Köszönöm mindenkinek a választ
(#) blackdog válasza proli007 hozzászólására (») Feb 24, 2013 /
 
Pozitív potenciálon van.
(#) chopper800 hozzászólása Feb 24, 2013 /
 
Hello!
Szeretném megkérdezni jól gondolkodom ha azt mondom van egy transzformátorom aminek van egy 24V 45VA és egy 8V 3VA szekunder kimenete. És ha én ezt a két szekunder kimenetet nem sorba hanem párhuzamba kötöm össze akkor az áramerősségen változtatok magyarán lesz egy 24v 48VA szekunder kimenetem. Lehetséges ez illetve ha butaságot kérdeztem akkor ellnézést.
Üdv.
(#) kadarist válasza chopper800 hozzászólására (») Feb 24, 2013 /
 
Szia!
Ha párhuzamosan kötöd ezt a két tekercset, akkor nagy valószínűséggel leég a trafód. A 24V-os feszültség legyőzi a 8V-os feszültséget és megöli a 8V-os tekercset.
(#) chopper800 válasza kadarist hozzászólására (») Feb 24, 2013 /
 
Köszönöm a választ, akkor csak a sorba kötés maradhat.
Üdv.
(#) granpa válasza chopper800 hozzászólására (») Feb 24, 2013 /
 
A sorba kötésnél is vigyázz, mert kb.375mA-ral terhelheted, hiába nagyobb teljesítményű a 24V-os rész!
(#) mohapower hozzászólása Feb 24, 2013 /
 
Üdv Mindenkinek!
Egy olyan kérdésem lenne, hogy a műveleti erősítő bemenetére mehet a nagyobb jel, mint a műveleti erősítő tápja?

Az LM324 adatlapjában a tápfeszültség 3-32V lehet, a bemeneti feszültség pedig -0,3V-tól + 32V.
Lehetséges az, hogy a tápfeszültség pl. 3,3V, és a bemenetre mondjuk 4V kerül? illetve működne így? (kivonó áramkör)

Általában úgy szokták megadni más áramköröknél, hogy a tápfeszültséghez képest mennyivel lehet kisebb/nagyobb. Ezért fordult meg a fejembe hogy lehet hogy lehetséges.

Előre is köszönöm a választ!
(#) taki89 hozzászólása Feb 24, 2013 /
 
Sziasztok!

Segítséget szeretnék kérni abban, hogy egy 19V 2,1A -es laptop adaptert át lehetne úgy alakítani, hogy 12V 4,5A- tudjon?

Az adapter modellszáma: Asus EXA0901XH (AC Adapter)

Előre köszönök minden segítséget!
(#) blackdog válasza taki89 hozzászólására (») Feb 24, 2013 /
 
40W adapterből nem csinálsz 54W-ot.
Max 3A fogsz tudni kivenni.
(#) taki89 válasza blackdog hozzászólására (») Feb 24, 2013 /
 
Köszönöm a gyors választ!
(#) zaza99 hozzászólása Feb 24, 2013 /
 
Sziasztok!
Árammérésnél shunt helyett ugyanolyan értékű és teljesítményű ellenállást használok akkor az okaz a mérési pontosságban változás?
(#) kadarist válasza zaza99 hozzászólására (») Feb 24, 2013 /
 
Szia!
A sönt is ellenállás, tehát elektromosan nincs különbség a kettő között.
(#) granpa válasza zaza99 hozzászólására (») Feb 24, 2013 /
 
Kadarist gyorsabban gépel.A 'shunt' is ellenállás, legfeljebb pontosabb (méretezett).
A hozzászólás módosítva: Feb 24, 2013
(#) zaza99 válasza granpa hozzászólására (») Feb 24, 2013 /
 
Köszönöm mindkettőtöknek!
(#) kadarist válasza granpa hozzászólására (») Feb 24, 2013 /
 
Csak a fogalmak tisztázása miatt írtam, mert nem kell misztifikálni a söntellenállást, ő is éppen úgy ellenáll, mint egy nem söntnek nevezett.
(#) dj_strucc hozzászólása Feb 24, 2013 /
 
Sziasztok!

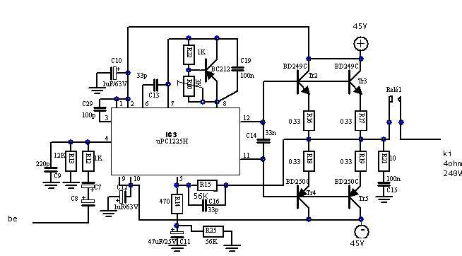
csak azt akartam meg kérdezni hogy ez a kapcsolás valóban tudhatja-e a 240wattot? mert nekem van egy daewoo autó erősittőm ami ezt az upc1225h ic-t használja, és ki probáltam de én tip35c/36c vég tranyót használtam. a gyári 35 wattos eég tranyok helyett a tipek nagyon szépen muzsikáltak és valami kis erősődés is halható volt de hiába raktam bele duplán a vég tranyót nem lett erősebb. pakoljam ki az icét és csináljam külön panelon?

240w.jpg
    
(#) kadarist válasza dj_strucc hozzászólására (») Feb 24, 2013 /
 
Szia!
Attól, hogy megduplázod a végtranzisztorokat még nem fogsz nagyobb teljesítményt kapni, csak a veszteségi teljesítmény oszlik el több tranzisztoron, tehát az egyes tranyókról veszel le ezzel terhet.
(#) dj_strucc hozzászólása Feb 24, 2013 /
 
értem és mi kell hozzá hogy képes legyen a dupla teljesitményre? azon kívül hogy a tranyót duplázom? mert a trafó birná mert nem melegszik és 34V-on kap 8 ampert? a kapcsolás.
(#) kadarist válasza dj_strucc hozzászólására (») Feb 24, 2013 /
 
Valahogyan növelni kellene a tápfeszültséget, de persze figyelembe kell venni a tranzisztorok, IC-k feszültségtűrését és hőleadó képességét (disszipácó) is.
(#) proli007 válasza blackdog hozzászólására (») Feb 24, 2013 /
 
Hello!
Ennél egy kicsit konkrétabban. Mekkora feszültségen? Változik-e a feszültség és ha igen mennyit.? Mi az elvárt pontosság? Van e azon a feszültségen segédtápfesz?
Mert nem véletlenül gyártanak speciális IC-ket ebben a témakörben. Ha pld. kivonással szeretnénk megoldani, akkor a CMRR problémával szembesülünk. Én egy-két parasztos megoldást tetem már fel ilyen témában, pld. itt.
üdv!
(#) proli007 válasza mohapower hozzászólására (») Feb 24, 2013 /
 
Hello!
Nem lehet! Az abszolút paraméterek arra vonatkoznak, hogy nem hibásodik meg. Nem arra, hogy működik. Azt kell megnézni, hogy milyen bementi határadatokat adnak meg a CMRR megadásánál. A bementek azt a szintet nem hagy hatják el. Akkor lehet magasabb feszültséggel kezdeni valamit, ha a feszültség a bemenetekre le van osztva a működési szintre. De ezzel a hasznos jelszint is csökken, valamint a szimmetria hiányából adódó hibák növekednek. A kivonó áramkör működhetne, mert annak bemenetén eleve osztó van, csak az ellenállás arányok nem közömbösek.
De hogy az LM324 3V-on neked működni fog, az el lehet felejteni. Oda új típusú erősítők kellenek, amik Rail-to-Rail technológiához, és alacsony tápfeszültséghez készülnek.
üdv!
Következő: »»   1930 / 4047
Bejelentkezés

Belépés

Hirdetés
XDT.hu
Az oldalon sütiket használunk a helyes működéshez. Bővebb információt az adatvédelmi szabályzatban olvashatsz. Megértettem