Fórum témák
» Több friss téma |
- Ez a felület kizárólag, az elektronikában kezdők kérdéseinek van fenntartva és nem elfelejtve, hogy hobbielektronika a fórumunk!
- Ami tehát azt jelenti, hogy a nagymama bevásárlását nem itt beszéljük meg, ill. ez nem üzenőfal! - Kerülendő az olyan kérdés, amit egy másik meglévő (több mint 17000 van), témában kellene kitárgyalni! - És végül büntetés terhe mellett kerülendő az MSN és egyéb szleng, a magyar helyesírás mellőzése, beleértve a mondateleji nagybetűket is!
Mekkora Potit és ellenállást tennél?
Hello! Jót ebből készíteni nemigazán lehet, de egy 10kohm-os poti, és egy 22..47kohm-os ellenállás már hozhat valami eredményt, ami nem szörnyű. De mint írtam az sem mellékes, mekkora bemenő ellenállású fokozat követi, és mekkora szintesést engedhetsz meg. üdv!
Sziasztok!
Igazából nem is kérdésem volna, ha nem a tanácsotokat kérném. Szeretnék kicsit megismerkedni a mikrokontrollerek lelkivilágával, mivel volna célszerű kezdeni? Vagy ha tudtok esetleg ajánlani olyan "kezdő csomagot" ami tartalmaz olyan elemeket amivel az alapvető dolgok elsajátíthatóak gyakorolhatóak? Esetleg mi volna az ami jó kezdő projekt volna? üdv, Attila A hozzászólás módosítva: Máj 18, 2013
Kerestem az inverter alatt is de sajnos nem találtam olyat ami 75 Vac adna nekem mindenre csak 75W dobot ki, esetleg ha valaki tudna ebben nekem segíteni hogy hogy tudnék 12vdc aksibol 75vac kapni azt megköszönném.
Az itt: http://members.upc.hu/lethanh.hung/LCFESRmero/ látható forgó kapcsoló, ha szét esett azt tudja e valaki, hogy hogyan kell össze rakni? Köszi!
Sziasztok!
Egy bűvésztrükkhöz kellene nekem egy könnyedén megnyomható nyomógombos megoldás... A lényeg: kapucnis felső van rajtam, mindkét kezem a levegőben, felkaromat az oldalamhoz nyomva pedig meg tudom nyomni a nyomógombot. Egy ilyet építettem: KÉP itt Kapoccsal rárögzíthető a pólóra, a nagy felület miatt pedig a gomb bekapcsolható - de mégsem igazán jó, mert valahogy a súlya és a rögzítés miatt nem függőlegesen lóg, hanem dől... Persze a legegyszerűbb az, hogy ha az ember ezt az egészet a zsebébe rakja és egyik kezével megnyomja a gombot - de azt a néző kiszúrhatja, gyanús, hogy csak egyik kezed van a levegőben... Azt viszont, hogy egyik felkarod a mellkasodhoz szorítod, azt nem veszik észre. Azt is lehetne, hogy az áramteleptől függetlenül közbeiktatok egy gombot, ami kisebb, és azt rögzítem a pólómra a kapucnis alá - de nem tudom, milyen gomb lenne alkalmas erre, illetve hogyan rögzítsem... Van valami ötletetek? Én nem vagyok szakértője az elektronikának és szerelésnek ![]() Előre is köszönöm segítségeteket!
Egy csuklómon elrejtett elektronikát aktiválok vele. Kezeim üresek, ezért fontos, hogy gyanútlanul tudjam aktiválni.
Szerintem valami hasonló kapcsoló jobb lenne erre a célra. Elég ha csak a nyelvét lógatod ki a dobozból. Van tartása is, de nem kell nagy erő a megnyomáshoz se.
Bővebben: Link
Egy proxy szerver lehet jó megoldás (Bővebben: Link). Nem mind használható.
Hm. És ez olyan, hogy ha benyomom, akkor folyik csak az áram, elengedéskor nyitja az áramkört (azaz nem folyik áram)? Tehát nem on-off kapcsoló, hanem csak nyomógomb?
Meg azt sem tudom, hogy ez a való életben mekkora. 2 cm? 0,5 cm? Mert akkor inkább azt csinálnám, hogy nem a dobozon lenne a gomb, mert az elég nehéz, húzza a pólómat, nem fekszik jól rá, viszont ha csak egy kis gomb lenne, azt könnyebb rögzíteni úgy, hogy megfelelő pozícióban maradjon.
Ezt több módon tudod kötni. Váltó kapcsoló. Van több méret is Ez kb a te álltalad megadott méret, de van ennél kisebb is. Pl ez. Ennek az adatlapján a méretek is ott vannak.
Sziasztok!
Nincs megfelelő trafóm csak ez: Bővebben: Link Ez mit szól hozzá, ha a 1-1 kimenetét egyenirányítom és 12V-ra ill. 5V-ra stabilizálom?
Azt, hogy mivel kezd, Neked kell kiválasztani, mert az alapvetően függ a céltól, a pénztárcától, előképzettségtől, egyebektől.
Kezdetnek az olvasgatást ajánlom fórumokon, adatlapok, kész megoldások, programok, programnyelvek, dokumentumok tanulmányozását. Egy idő után kialakulhat, hogy melyik áramkörcsalád, programnyelv, fejlesztőrendszer a szimpatikus. Ha PIC-ekkel szeretnél foglalkozni, a PICKit3 és egy kísérleti panel lehet jó megoldás. Programot írni, tesztelni már akkor is tudsz, mielőtt bármit megvásárolnál. A hozzászólás módosítva: Máj 18, 2013
Hello!
Van egy RJ45-os digitalis kimenetem, 100mA, 24V= (gondolom az egyenloseg jel egyenaramot jelent?) Azt kellene megoldanom, hogy ha ezen van aram akkor tiltson le egy normal 220as konnektort / elosztot, ha nincs aram, akkor pedig nyisson rajta - hogy elinduljon barmien fogyaszto amit beledugtam. Bermilyen segitseget koszonettel vennek ![]() udv
Egy szilárdtest relé lehet jó megoldás(Bővebben: Link)
Kell hozzá egy tranzisztor, ami megfordítja a vezérlést. A hozzászólás módosítva: Máj 18, 2013
Koszonom a gyors valaszokat!
Ezt magyarul is 24v SPDT relenek hivjak? Nem talalok ilyen termeket itthoni webshopokban. Lehet itt SPDT helyett valami mast mondanak?
Bővebben: Link
Bővebben: Link A terhelhetőségre oda kell figyelni. Bővebben: Link Olvasd el. Az SPDT szabványos megnevezés. De használhatsz SPST relét ami alapból zárt. Megjön a 24V feszültség nyit a relé és elveszi a feszültséget az elosztótól. A hozzászólás módosítva: Máj 18, 2013
Sziasztok!
Az lenne a kérdésem ,hogy BPW34 fotodióda helyett megfelel a BPW36C fotodióda?
BPW36 fototranzisztor és nem fotodióda. De használhatod helyette.
A hozzászólás módosítva: Máj 18, 2013
Sziasztok!
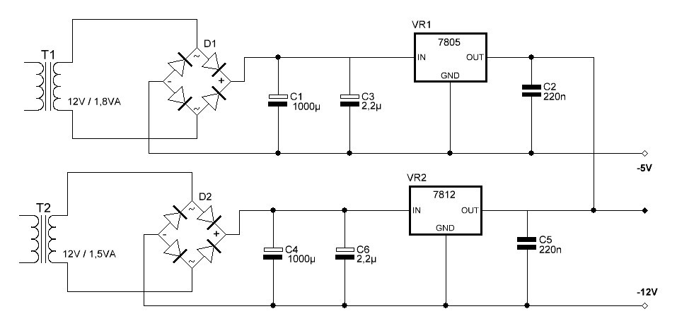
Ha két azonos szekunder feszültségű, de nem azonos teljesítményű transzformátoros kapcsolás DC kimenetét közösítem lehet belőle gond? Mellékeltem a rajzot és az értékeket.
Hello! Miért lenne? Csak mindenkit önmagához kell terhelni. Azaz a plusz ponthoz képest. A -12-öt a -7-hez képest nem lehet. De az áramkörben ez eleve így is van.. üdv!
[off] Köszönöm. Kínomban már ott tartok, hogy kipróbálom lesz ami lesz.
Egy hete kínlódok ezzel -12V és -5V táppal. Csak abból tudok építkezni amim van. Most nagy a recesszió itthon. 79xx nem sikerült mert az 1db 7912 IC-m rossz és nincs ahhoz se megfelelő trafóm Marad ez ideiglenesen.
Hello! Megnézhetted volna egy kettős táppal, mekkorák az áramfelvételek, mert lehet más egyszerű megoldás is megfelelő lett volna. üdv!
A hozzászólás módosítva: Máj 19, 2013
A 12V ágon egy szem relé van. 5V ágon egy MCU 7segmens kijelző pár LED és a félvezetők. Az egésznek nem kell több 200 mA-él. Nekem ez a megoldás tűnt a legegyszerűbbnek. De lehet nem ez az.
Én nem biztos, hogy stabilizálnám a relé tápot. 9V-os trafó egyenirányítva-szűrve, és erről egy stabival előállítva az -5V-ot. Vagy 12V-os trafó egyenirányítva, szűrés nélkül a relének, és szűrve az 5V-nak. 2x6V-os még jobb lenne. Szűretlenül a relének, középmegcsapolásról meg az 5V-nak. De próba cseresznye. (Elég nehezen hihető, hogy mind két 79-es rossz..)
A hozzászólás módosítva: Máj 19, 2013
Sziasztok!
Azt szeretném tudni, hogy létezik-e, hogy egy 1N4002-es dióda a multiméteres mérésnél egyik irányban 470 a másikban 587 értéket ad, vagy a dióda elromlott??? ![]() Előre is köszi a segítséget!
Szia!
Nyilván elromlott a dióda. Másik diódával próbáltad? |
Bejelentkezés
Hirdetés |




Én nem vagyok szakértője az elektronikának és szerelésnek 

Marad ez ideiglenesen. 





