Fórum témák
» Több friss téma |
- Ez a felület kizárólag, az elektronikában kezdők kérdéseinek van fenntartva és nem elfelejtve, hogy hobbielektronika a fórumunk!
- Ami tehát azt jelenti, hogy a nagymama bevásárlását nem itt beszéljük meg, ill. ez nem üzenőfal! - Kerülendő az olyan kérdés, amit egy másik meglévő (több mint 17000 van), témában kellene kitárgyalni! - És végül büntetés terhe mellett kerülendő az MSN és egyéb szleng, a magyar helyesírás mellőzése, beleértve a mondateleji nagybetűket is!
Soros kapcsolásnál szintén használod a feszültség generátort és ott különböző a feszültség az ellenállásokon.
Ezzel az erővel felteheted a kérdést, hogy mi kik vagyunk
Ahhoz, hogy eredményeket láss, kell ismerned a kiindulási feltételeket. Persze létezik, hogy olyan generátorod van, ahol az u (kis u) nem állandó, mindjárt nehezebb is számolni, előszedheted a differenciál számítást is. Egyszerűbb (statikus) esetben alap, kiinduló feltételként kimondjuk, hogy a feszültség generátorunk feszültsége nagy U, állandó. Mivel egy ellenállás lineáris eszköz, így ha a kapcsaira állandó feszültséget kapcsolunk, az áram azzal arányos, és állandó lesz. A hozzászólás módosítva: Aug 8, 2014
Az ellenállásokon egyenként külön-külön különböző a feszültség, de az ellenálláshálózat két végén nem változhat. Mindenképpen egyszerűsíteni kell a dolgot, és szétválasztani a törvényeket.
Hát azért köszi az időtöket! Lehet akaratlanul is már olyan témákat feszegettem amik bőven meghaladják az én jelenlegi értelmi szintemet. Talán idővel értelmet nyernek a dolgok. Köszi még egyszer mindenkinek.
Az a kis program nagyon jó ám! Nagyon örülök neki. Köszönöm.
Szia. Nekem a műhelyemben kompakt izzó 20 wattos-nak az elektronikájáról megy egy 20 wattos fénycső. Már több mint 1 éve és jól működik. A 15 wattos kompakt izzó elektronikája is üzemelteti csak egy picit gyengébb a fénye.
A készülék elkészítésekor fokozottan ügyelni kell a hálózati feszültség miatt az érintésvédelmi szabályok betartására!
Sziasztok!
Van egy 7.2Ah-s, 12V-os akksim, ami egy szunetmentes tapegysegbol van. Az UPS ugy kerult hozzam, hogy az aksija nagyon le volt merulve (9.5-9.8V-ra), es mar nem mukodott. Az akkut mar tolteni se tudom, mert nem vesz fel aramot. Meg meg lehet menteni valahogy, vagy lejart a kuldetese?
Annak az akkunak annyi, ha nem vesz fel töltést.
14V koruli feszultseggel probaltam tolteni, es 30-40mA-t vett fel.
Üdv mindenkinek!
A jelgenerátorom jelét szeretném erősítővel felerősíteni. Olyan megoldást keresek, ami 10MHz jelnél se torzít bele a jelbe. Ehhez szeretnék tippeket kérni.
Szia! De hogyan kössem be? Mert az inverteren 4 kimenet van!
10 MHz még nem olyan nagy frekvencia. Olyan tranzisztort használj, aminek az fT határfrekvenciája 100 MHz -nél nagyobb.
De ha biztosra akarsz menni, akkor pl. BF240, BFY 90, BFR90 stb.
Mennie kell, ki van próbálva. De én ép normál fénycsővel próbáltam. Szerintem próbáld ki, legfeljebb nem gyújt be... nagyobb kár nem lehet.
Úgy volt eddig, ment szépen.. Csak ugye itt az a kérdés, hogy kiégett fűtőszállal is képes-e gyújtatni!
És azon gondolkozom, hogy hogyan kössem be.. Az inverteren zárjam rövidre azt, ahova a fűtés menne, és a másik 2-re kössem a csövet?
Üdvözlet mindenkinek!
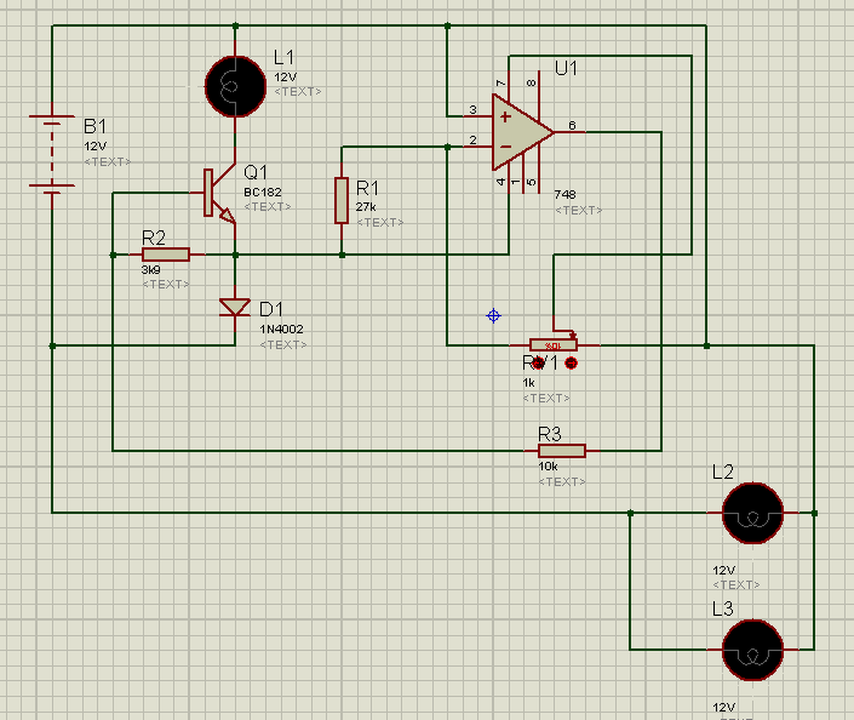
Szeretnék egy olyan kapcsolást készíteni, ami egy autó féklámpájának működését teszteli. Tehát, ha fékezek felkapcsol egy égőt, vagy ledet, ha kiég valamelyik féklámpa, akkor nem világít a visszajelző. Ehhez kigondoltam egy kapcsolást, majd megrajzoltam a Proteus nevű szimulátorban. A szimulátor szerint nem teljesen úgy működik, mint ahogy szeretném. Ha csak az egyik féklámpa ég ki, akkor is visszajelez. Ez a szimulátor hiányosságai miatt van, vagy mert rossz valami a kapcsoláson? Tudnátok nekem tanácsot adni? Előre is köszönöm!
A féklámpa izzók közvetlen a tápfeszültségre vannak kötve. Ha kiveszed mindkettőt, akkor is azt csinálja a többi rész, mintha benne lenne. Ez igaz fordítva is. Itt két áramkör van párhuzamosan kapcsolva: Az izzók és a többi rész. Nem függnek egymástól, nincs kapcsolat köztük, csak a közös tápfeszültség.
A legegyszerűbbet már a 70-es években a "Barkas"-okban is alkalmazták: a féklámpák árama egy reed-cső köré tekert cca. 6 menetes 1mm.-es huzaltakrencen folyt át, ha elég áram folyt, a reed kapcsolt egy jelzőégőt, ha nem, akkor valamelyik égő nem működött.
Sziasztok
Pár napja a faluban nagy vihar volt és biztos belecsapott a villanyvezetékbe több szomszéd is mondta hogy tönkrement a számítógép, hűtőszekrény stb... Nálunk szerencsére üdülni voltunk és minden ki volt húzva a konektorból csak fagyasztó és hűtőszekrény működött, azoknak semmi baja nem lett, viszont a fürdőnkben a mozsdó felett van egy halogén izzós lámpa 2 12V-os 20W-os izzóval ami nem működik apám szerint a kapcsolón áthozott az áram és az tett tönkre valamit benne. Az izzók rendesen működnek más trafóról, de a sajátjával nem, lehet hallani hogy zúg a trafó de kimeneti áram nincsen. Szétkaptam elég fura dolgot nem vettem észre benne, minden szép tiszta nem volt megégve semmi, a panelon egy csomó dióda egy nagy és egy kicsi tekercs, 3 kondi 2 ellenállás és két nagy tranzisztor van benne. Az ellenállásokat a kondikat és az egyenirányítókat méregettem, az ellenállás jó a kondik is az egyenirányítóknál némelyiknél 700 körüli érték van másiknál meg csak 7 valami meg nem is mutat. A tranzisztoron ez a felirat van: 13005 mind a kettő ugyanaz felirat is. A trafó dobozára fel van írva pár adat: Electronic Transformer: HY60AS5 Electronic Convertor For LV-Halogen Léamps Prim:230V ~50Hz Cos(melette egy ferdén áthúzott kör):0.99 SEC:11,6V~eff MAX.4,9A Ta:50Celsius fok TC:85Celsius fok Output 12V Szerintetek mi baja lehet 5 percig bekapcsolom nincs kimenet zúg kikapcsolom és meleg benne a két kondi ha melegek egy kicsit akkor gondolom azok is jók lehetnek, netalántán valamit cseréljek benne a kimenet előtt mehetett ki valami ?
üdv!
A kérdésem az lenne hogy egy sima zselés akkumulátor megfelel stabil tápnak? Tehát terheléstől függően fix feszültséget ad-e egy zselés akksi? Köszönöm a választ!
Nem tudnál egy olyan rajzot mutatni, amin be lehet állítani, hogy hány ampertől világítson a vissza jelző?
Szia!
Ahogy írtad a feszültség a terhelés függvénye, attól függ hogy mire akarod használni az akkut. A Kisütő áram növekedésével egyre jelentősebb lesz a belső ellenálláson létrejövő feszültségesés. ezért csökken a kimenti feszültséged. Először is tudni kellene hogy mire akarod használni, illetve mekkora az akku kapacitása, mert ha az akku kapacitásához mérve jóval kisebb terhelést hajtasz vele, tehát viszonylag kis áramok folynak akkor lehet stabil feszültséggenerátornak tekinteni. De ha például egy nagyobb induktív terhelést működtetsz vele, és viszonylag nagy áramok folynak, akár több voltot is csökkenhet a kapocsfeszültséged.
Semmiképpen ne zárd rövidre! A fűtőszálak csak a begyújtáshoz kellenek. Mindkét oldalon csak az egyik végét kösd be, de azt, hogy melyiket, azt próbálgatással lehet megtudni. De még így sem 100% az eredmény... legfeljebb veszel egy új csövet...
Szerintem nincs teljesen igazad, vagy nem értem, amit írtál. Mert valóban két külön áramkör, de az áramkörnek az égők által okozott feszültségesést kell figyelni, ezzel érzékelve, hogy világít vagy sem. A szimulátorban, viszont nem esik a feszültség. Vagy valahol hiba van a gondolatmenetemben? Elvégre az utánfutók index visszajelzője is ezen az elven működik.
Idézet: „Elvégre az utánfutók index visszajelzője is ezen az elven működik.” Üdv! Én úgy tudom, hogy azon az elven működik, amit gkari említett. Legalábbis az én autómnál ránézésre úgy lehet megoldva.
Pár ledet szeretnék hajtanai, nincs konkrét projekt, de max 100 mA lenne.
A baj az hogy egy telefontöltőt használok tápnak, de ha egyszerre használom az 555 időzítőt, és mondjuk egy mikrokontrollert, akkor bezavar a feszültségingadozás a mikrokontroller működésébe. Erre az akksira gondoltam, 1700 ft-ért ha stabilan adná a fesz.-t akkor meg is venném.Vagy legyen nagyobb akkor?
A feszültségesésből itt nem tudsz semmire következtetni. Túl sok mindentől lehet és túl picike. Mindenképpen az áramot kell figyelned.
Szia!
Építsd meg ezt az egyszerű kapcsolást amit a mellékletben találsz. 1978 óta működik hibátlanul. Üdv.: Feri
Köszönöm a kapcsolást! Jelenleg a reed csöves megoldás tűnik a legjobb megoldásnak. Esetleg valaki nem tudja, hogy lehet kiszámolni, hogy adott teljesítmény mellett hány menetet kellene feltekernem, hogy jelezzen? Jó lenne, ha nem kéne kísérletezni.
Ki lehet számolni. A tekercs belsejében a mágneses térerősség:
H=n*I Már csak azt kéne tudni, hogy a REED relé mekkora térerősségnél kapcsol. De az irodalom is azt mondja, 10 - 20 menetet 0,8 - 1 mm huzalból, és kész. De kikísérletezheted is az asztalon. |
Bejelentkezés
Hirdetés |












