Fórum témák
» Több friss téma |
- Ez a felület kizárólag, az elektronikában kezdők kérdéseinek van fenntartva és nem elfelejtve, hogy hobbielektronika a fórumunk!
- Ami tehát azt jelenti, hogy a nagymama bevásárlását nem itt beszéljük meg, ill. ez nem üzenőfal! - Kerülendő az olyan kérdés, amit egy másik meglévő (több mint 17000 van), témában kellene kitárgyalni! - És végül büntetés terhe mellett kerülendő az MSN és egyéb szleng, a magyar helyesírás mellőzése, beleértve a mondateleji nagybetűket is!
Hello!
Az UA180-nál, azért szintet is kell illeszteni. Pld. az általad kedvelt optocsatoló diódáját kellene betenni a Led helyére. Majd a tranyójával kapcsolni a kapu emenetét. Amúgy megnéztem az UAA180-at. (NDK A277D) Hát gond az nincs vele. Tápfeszültség minimuma: (Természetesen az oszlop kijelzés (Bar) esetén a 3x3 sorbakapcsolt led nyitófeszültségét is biztosítania kell az áramkörnek.) - Oszlop kijelzésnél 9V - Pontkijelzésnél 4V IC áramfelvétele: 4mA Led áram: 10mA Led fényerő vezérlése 2. láb földrehúzásával (GND) ellenálláson keresztül. (Szabályzás nélkül a 2. láb szakadtan maradhat, vagy egy ellenálláson keresztül a Vdd-re kötve hatástalanítható, azaz a Led fényerő maximumon van.) - Szakadás esetén U2=660mV Led=9mA - 100kohm esetén U2 200mV Led=3mA - Rövidzár esetén I2=2,3uA Led=1mA Referencia feszültségek: 0..6V, de a RefMin(16.) és RefMax(3.) láb között, minimum 1V-nak kell lenni. Az IC a RefMin és RefMax láb közötti feszültséget bontja 12 részre. (pld. Ha RefMin=3V és RefMax=6V akkor Ube(17.) a Ledekt 3..6V között működteti. 3V allatt minden Led sötét, 6V felett minden Led világít.) Működési anomáliák helytelen alkalmazás esetén: - Ha a bemenet szakadt, a Led-ek a zavarfeszültségtől villognak, vagy mind égnek. - Ha RefMin(Ref-)=GND és RefMax(Ref+)=szakadt, akkor Ube 5V-ra 7db Led ég. (Mintha a RefMax 8,5V lenne) - Ha RefMin=szakadt és RefMax=Szakadt, akkor minden Led sötét (független a bemeneti jeltől. - Ha RefMin=szakadt és RefMax=GND, akkor 1,2V bemeneti fesznél már minden led ég. (Mintha 1,2V lenne a Referencia) Ha két IC referenciáját egy osztóba kötjük, (pld.: IC1=0 és 3V, IC2= 3 és 6V) a Ledsor "meghosszabbítható" 24db Led-re. A köd oszlatás céljából, Kb. ennyi érdemlegeset sikerült kideríteni. üdv! proli007
Köszönöm ez nagyon alapos leírás volt.
Átnézem az adatlapját és összeegyeztetem az adatokat legalább megtudom mi mit jelent rajta .Amúgy egy motort fogok vezérelni vele amihez már kaptam segítséget, hogy milyen tranzisztor kell hozzá stb... Vagyis a LED-ek helyett egy 4011-es IC lenne (két UA180-as két bemenethez fog kapcsolódni). A 4011-es kimenete pedig egy motort fog opto csatolón keresztül meghajtani attól függően, hogy melyik irányból érkezik fény. Az elején nem bonyolítom túl, ha nincs fény akkor kétszer körbeforog és utána megáll egy pár mp-ig majd újra. Ezt egy számlálóval oldom meg illetve egy sima kapcsolóval ami érzékeli a teljes fordulatot. (ezt ma építettem meg próbapanelet tök jól működött egy 4017-essel .
Nemtudnál ajánlani egy ic-t ami ténylegesen lead 100W-ot?? Akkor aból épitek kettőt és az jólessz hozzá!
Előre is köszi.Üdv
Még lenne két rendkívül kezdő kérdésem csak hogy jól gondolom-e:
Építettem egy 555-ösből villogót. Ezt szeretném órajelnek használni, ha jól értem egyszerűen csak összekötöm a 3-as kivezetést a vezérelendő IC órajel lábával és kész? Van a fenti villogómból még egy amit viszont villogónak akarok használni. A NYÁKot úgy alakítom ki, hogy csak a +--t kell rákötni. Ha egy elemről akarom a kettőt meghajtani akkor egyszerűen csak "párhuzamosan" rákötöm az elemre az X darab ilyen előre elkészített modulom és kész?
Hello. Hozzá is kezdek:
![]() Időzítő kéne nekem. Annyi kéne, hogy mondjuk, ha bekapcsolom, mondjuk 1 óra múlva kikapcsolna. Tápfeszre két megoldás lenne. Vagy egy régi mobiltöltő, 4,5-5 V vagy azt a dugasztápot használom tápellűtónak, amit kapcsolgatni is akarok. Amit eddig én kitaláltam: 230V ot kapcsolgatnánk ugye, van is hozzá egy szilárdtest-relém. Aztán ha bedugom, ugye áram alá kerül a dugasztáp is, ezáltal az időzítő is, ami elindul, és 1 óra múlva mondjuk le is kapcsol, és ugye lekapcsolja a tápot a hálózatról, ezáltal annak is megszűnik az áramfelvétele, és minen kikapcsol ![]() Gondoltam 555re, de azzal ha jól tudom, ilyen hosszú időket nem lehet kapcsolni. PICen is gondolkodtam, de azzal az a gond, hogy égetőm ugyan van 2 is, egyik nem működik, másik nincs kipróbálva, és PICem sincs, rendelni meg drága lenne. De ha valaki felprogrtamozza és elküldi baráti áron... végülis nem lenne rossz ötlet, de akkor már kicsit kiegészíteném a gondolatom. Nos valakinek valami ötlet? Kössz előre is :uli
Szia! Szerintem a mobiltöltős az szebb megoldás, az úgy is alig fogyaszt, de persze szerintem működne a saját tápos verzió is.
Én annyit jegyeznék meg, hogy láttam már 555-öt amit majdnem egy egész napra volt időzítve, szóval csak ki kell számolni a calkulátorral, és persze inkább potméterrel pontosítani :yes:
Az a gond az 555-tel, hogy olyan nagy kondi/ellenállás értékek kellenek, hogy szivárgási árammal is számolni kell
![]() (Ezt is itt tanultam )uli
Hi!
Az akksi ki és beszerelésekor melyik sarut kell először levenni? Kösz
a negatívat
A múltkoriban láttam a neten egy olyan kapcsolást, ahol az 555-össel egy heti (!) időtartamú időzítést lehetett beállítani. (Nem néztem meg nagyon, mert nem érdekelt, csak szemet szúrt...)
Remek köszi akkor hozzá is látok.
Azt hiszem beruházok valami normális pákára. Tudtok tanácsot adni, hogy ne 15.000-es hiperszupert kelljen vennem, de ne is bosszankodjam miatta?
Hello, használj cd4060-at vagy más számláló tipusú időzítőt.
Sziasztok
Ezt a kérdést már 1x feltettem, de nemérkezett válasz. Bal oldalon találhatók a fórum témák időrendbe. Legalul van a "több téma" gomb, szintén kilistázza időrendbe a topicokat 1-30-ig, ez is OK. Léptetek 1-et és hop-hop! káosz van. jönnek össze vissza a témák. :eek2: Lehet, hogy én vagyok a hü*ye, és csak 1 egyszerű beállítást kellene csinálni, de nem tudok rájönni. Sokszor van, hogy nem emlékszek a téma címére, de nagyjából az időpontra igen, de így nem találom meg az életbe se. Valaki megtudja mondani, hogy lehet beállítani? Köszi üdv
Üdvözletem!
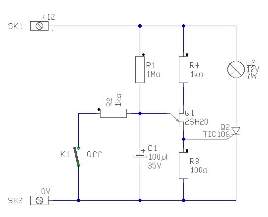
Nem vagyok az a típus, aki hamar feladja, de most nagyon kell sietnem. Ez a második kapcsolás, amit életemben megépítettem. Egyelőre csak PCB-n, mert a nyákkal nem vesződtem. A link: http://members.aol.com/sspacepyro/instruct/timer.html Mellékeltem azt, ahogy én módosítottam. (9V!) (Lemaradt a telep polaritása, term. a bal oldali a +.) Azt mondjátok meg, legyetek szívesek, hogy én csináltam butaságot? A baj az, hogy Q2 tranzisztor a leírás szerint csak a potenciométerrel és a kondenzátorral beállított idő után kapcsol, de nekem rögtön. Továbbá multiméterrel lemérve a tirisztor nem enged át magán áramot. Miután összezártam a tirisztor katódját és anódját, már a kondenzátor sem töltődik. Hajlamos valamelyik alkatrész tönkremenni az itteniek közül? (Csak mert már többször átnéztem a kapcsolatokat és a polaritásokat, mindhiába.) (A tirisztor 200V 7,5A, a tranzisztorok 6A-esek.)
hahó! a kérdésemre a válasz rejtély marad?
Ez az áramkör egy időzített elektromos gyújtás. Valóban van rövidzár, de csak ideiglenesen. A "load" olyan, mint egy olvadóbiztosíték. Amint szétolvad, megszűnik a rövidzár.
Köbzoli és Medve!
Az ötletek fantasztikusak, csak az az egyetlen gond, hogy egyedül nem tudok ezekkel az ICkkel tervezni. De megpróbálom. Aztán majd felrakom a rajzokat! Kössz mindkettőtöknek. csütörtökön jelentkezem: Uli
sziasztok..olyat szeretnék csinálni hogy felrakni 5db 230as dugaljzatot a szobámba egymás mellé és egy kapcsolót eléjük aminek az lenne a feladata hogy lekapcsolja mind az 5 dugaljzatról a feszültséget viszont a kapcsoló csak egy áramkörös akkor mit csináljak?..elég ha csak a fázis kötöm rakom a kapcsolóra vagy valami kapcsolást kell keresnem amivel fázis 0 földelést is le tudom választani?
Egymás mellé? Miért nem veszel elosztót? Van belőle olyan ami falra is szerelhető és kapcsoló is van rajta. De ha mindenképpen konnektort akarsz akkor párhuzamosan kötöd és a fázist szakítod meg a kapcsolóval.
ez a műhelyemhez lenne felszerelve..védőfedele van hogy víz vagy por bele ne kerüljün..a műhelyben megy max egy fúró egy lámpa és majd késöbb még a labortáp szóval bírnia kell egy szobai kapcsolónak
Köbzoli, fején találtad a szöget! Hogy a tirisztor kapcsolása után az áramkör mit csinál, az nekem most, ebben a helyzetben mindegy. Lehet, hogyha több időm lenne rá, kicsit szépítenék. A "load" egy elektromos gyújtó, ha elég nagy áramot kap, akkor elsül, és fellángol. És itt a rövidzár meg is szűnik.
Szerintem a kapcsolás lényege itt most nem számít. Arra vagyok kiváncsi, hogyha újravásárolom az alkatrészeket, akkor hogy tudom elérni, hogy Q2 tranzisztor csak a beállított idő után kapcsoljon a tirisztorra vezérlőjelet? És nem sok az a 100K egy épkézláb kollektor-emitter áramhoz? A végső megoldásként pedig: használjak inkább 555-ös kapcsolást az időzítéshez?
így kell akkor bekötnöm párhuzamosan?
Igen, de a fázist a barna vezeték, a kék a nulla.
Hello!
Bocs hogy beleszólok, de ha már tirisztor, nem lenne célszerű egy kétbázisú dióda alkalmazása. Mert az a rajz minden, csak nem korrekt. (Szerintem) (Kondinak tantált tennék.) üdv! proli007
HAli!
Nem találom sehogy sem az RLC mérőműszeres topicot Valaki linkelje be nekem, PLS ! Előre is kössz!
Talán erre gondolsz?
Bővebben: Link
Hello!
Ott van a rajz a hozzászólásom alatt! :yes: De nem nagyon örülök az ilyen "kirobbanó őtleteknek". Viszont azt sem tudom mekkora időzítést szeretett volna. üdv! proli007 |
Bejelentkezés
Hirdetés |




.
Előre is köszi.
)









