Fórum témák
» Több friss téma |
- Ez a felület kizárólag, az elektronikában kezdők kérdéseinek van fenntartva és nem elfelejtve, hogy hobbielektronika a fórumunk!
- Ami tehát azt jelenti, hogy a nagymama bevásárlását nem itt beszéljük meg, ill. ez nem üzenőfal! - Kerülendő az olyan kérdés, amit egy másik meglévő (több mint 17000 van), témában kellene kitárgyalni! - És végül büntetés terhe mellett kerülendő az MSN és egyéb szleng, a magyar helyesírás mellőzése, beleértve a mondateleji nagybetűket is!
Ha 12 voltra lesz kötve akkor sorosan a ledek és egy 68 Ohm.
Köszi kipróbálom! Ezt most úgy érted hogy stab kocka sem kell? Mehetnek a ledek+68Ohm sorosan direktben az akksira? A fehér fényű ledeknek amúgy nem kéne valamivel több kakaó min a kicsi pirosaknak? Az a baj hiába linkeltem be a HE-store-os adatlapjukat, onnét nem sok derül ki :/
A hozzászólás módosítva: Máj 31, 2015
Ha 12 voltra kötöd a megadott ellenállással akkor ők majd *elosztják* egymás között.
A ledek nyitófeszültségét nézd meg először, mert a sima fehér általában 2,2V, a fehér 3,2V
Az a baj nincs hozzájuk értelmes adatlap. Egyébként én is úgy tudom hogy a piros kb 2V a fehér pedig 3-3.5V ahogy itt is írják ha a kérdőjelre ráhúzom az egeret.
Köszönöm az előbbi válaszokat!
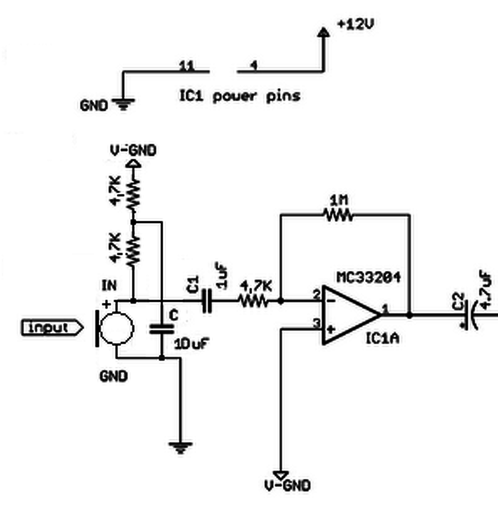
![]() Lenne még egy kérdésem. A mikrofon egyik lábát kötöm az input felirat utáni x-hez, a másik lábát az alatta lévő x-re kell(azaz a test potenciálra)? Köszi a segítséget! Üdv
Sziasztok! Nekem egy olyan kérdésem lenne, hogy egy tolatókamera jelét hogy lehetne egyszerűen átalakítani RGB jelé? Ugyanis a fejegység ilyen jelet tud fogadni. Létezik valami egyszerű megoldás rá?
Hello! A kereső azért van, hogy keressen az ember! Főleg hogy még külön topik is van itt hozzá..
Hello! Egy kérdés, nem kérdés, ha a paraméterek és a környezet nincs definiálva hozzá. Ebből nem tudható, hogy mekkora teljesítményt (áramot) kapcsolnál és hova megy az 5V, vagy mihez kell. Vagy is sokkal egyszerűbb egy kérdés, ha a cél is meg van nevezve..
Sziasztok szeretném megkérdezni hogy valaki el tudja magyarázni hogy egy tesla nzc 160 as 5w kimeneti teljesítménnyel hogyan mi modon tudott olyan nagyokat szolni a gyári tesla hangfalakkal és más ugyanolyan adatokkal rendelkező hangfalakkal már szinte meg se nyikkan. 2. kérdésem hogyan tudnám átalakítani a lemezjátszómat erősítőnek a laptopom mellé? 3a tesla hangfalakbanmely alékatrészek mire szolgáltak illetve mien adatokkal rendelkeznek? (normál tesla hangfalak mint a képen)
A hozzászólás módosítva: Máj 31, 2015
Hello! Igen, a mikrofont oda kell kötni. De várhatóan nem egy dinamikus mikrofonod lesz, hanem egy elektret kapszulád, ami tápfeszültséget és munka ellenállást is igényel. Lehet komplikáltan hangzik, de nem az..
A hozzászólás módosítva: Máj 31, 2015
Bocsánat. Igaz, hogy nem adtam meg paramétereket, de nincs rá szükség mert nincs szó teljesítményről, inkább jelátalakításnak hívnám. Egy egyszerű 101-es kapcsoló 230V-os hálózati feszültséget kapcsol. Ezt az állapotot egy mikrokontroller bemeneti lába figyeli és az szerint különböző funkciókat hajt végre. Ezért kell az átalakítás DC 5V-ra...pontosabban nem átalakítás mert az 5V már adott. Ezért akarok AC 230V-al DC 5V-ot kapcsolni. A lényeg, hogy minél kisebb helyet foglaljon, egy relé már kizárva.
Pld. így. Csak nem a Fet-re, hanem a kontrollerre viszed a jelet.
Az 1mikró elég, hogy a nullátmeneteknél ne szaggasson?
Sziasztok!
A mellékelt képen látható jack aljzathoz keresek bekötési rajzot. Előre is köszönöm!
A PIC (vagy mi) hiszterézises bemenetére kel kötni, vagy programban lekezelni. De miért nem számolod ki? Tau=R*C
Mi akadálya van annak, hogy lecseréld azt a kapcsolót kétáramkörösre? (Ha jól olvasom, az a 102) A második érintkező közvetlenül kapcsolhatja a mikrokontroller bemenetét, és akkor csak a feszültség és zajvédelem kell.
A hozzászólás módosítva: Máj 31, 2015
Sajnos nincs lehetőség vezetékbehúzásra.
Köszönöm a segítséget, holnap beszerzek egy optocsatolót...
Csengesd ki ! Valószínű, hogy a középső a Gnd, a két szélsőre kell adni a jobb-bal jelet, a két középső pedig olyan jobb-bal kimenet amit megszakít ha bedugják a csatlakozót.
Ha nem tud senki jobbat, rajzot, akkor beledugsz egy belevaló dugót, és multiméter szakadás vagy ellenállásmérővel megkeresed a dugó és aljzat összetartozó pontokat. Lehet, hogy bedugáskor egy érinkezőpár nyit belül, ez is kimérhető.
Köszönöm, én is erre gondoltam, hogy ez lesz, csak jobb lett volna ha van egy rajzom, de akkor lerajzolom magamnak.
Adott a rajz. Terheletlen állapotba a 14,9V bemenetnél 20V-ot mérek a kimeneten. A kondi 220-as és 16V-os. Hogyan tudnám lejjebb vinni az értéket mondjuk 16-17V -ra? A trafó kocka alakú és 12V 125mA van ráírva.
A hozzászólás módosítva: Máj 31, 2015
Sziasztok!
Két arduino között szeretnék kommunikációt kiépíteni a mellékelt képen látható módon. Circuit makerben leszimulálva működik rendesen, valóságban megépítve azonban nem jó, meg van az 5V is, és a négyszögjel is megjelenik, azonban ha fogyasztót kötök erre az 5V-ra, megszűnik a jelem. Mi lehet a probléma, vagy ha esetleg van erre más kapcsolás, azt is megköszönném, lehet DC vagy AC is. Köszönöm!
Pròbàlkozz nèmi elòterhelèssel (trafòra 1-2k Ohm), az uresjàrati fesz 1-2 leesik, vagy zèner.
Sziasztok!
A segítségeteket szeretném kérni. A képen látható villanymotor egy szalagfűrész motorja. Indításkor csak rásegítéssel hajlandó megindulni, addig csak búg. Ugyanezt produkálta leszereléskor után is. Azt az információt kaptam hogy ez a kondenzátorok hibája miatt van. A kérdésem az lenne, hogy mivel a neten ugyanilyen kondenzátort nem találtam (márka, sorozatszám, µF - V páros érték alapján kerestem), pontosan milyen paraméterek alapján tudok megfelelő kondenzátort keresni ,vásárolni? Második körben pedig szeretném megkérdezni, hogy a 2 kondenzátor kiváltható e egy db kondenzátorral, illetve ajánlott e? A képre ráraktam a motor tábláját is, hátha az alapján könnyebb eldönteni. Segítségeteket előre is köszönöm! A hozzászólás módosítva: Jún 1, 2015
Ehhez a motorhoz az üzemin kívül indítókondenzátor is kell, amit célszerűen egy nyomógombbal kapcsolhatsz a meglévő kondenzátorokkal párhuzamosan, az indás idejére. De van rengeteg motoros topik, a kérdésed nem ide való.
Hello! Ez most valami, vagy megy yalahová? Miből gondolod, hogy a vonalra rávezeted a DC-t és a jelet is egyidőben? Ha rávezeted a diódán keresztül a tápot a vonalra, akkor az ott van. Miért lenne belőle nulla, az maximum több lehet, de kevesebb nem.
Aztán ha egy kondival egy diódát sorba kötsz, mi fog történni? Feltöltődik, és vége.. Tehát ez így semmiképpen nem jó. Így adatátvitelt úgy szoktak készíteni, hogy a tápra rászuperponálják a jelet egy trafóval, de nem a négyszögjelet, hanem pld. 10..20kHz-et modulálnak az adattal. A vevőnél, meg szét lehet választani egy induktivitással a jelet. A másik megoldás, hogy magát a tápfeszültséget kapcsolgatod az adattal. De ekkor biztosítani kell, hogy az adat ne lehessen folyamatosan "nulla", mert nem lesz táp. Vagy még azt lehet megoldani, hogy a táphoz hozzá adod az adatot. (csak nem így) Ekkor pld. az "L" szint 5V lesz, a "H" szint 10V. A tápot ebből dióda-pufferrel leválasztod és stabilizálod, az adatot meg komparálod 5..10V között. De három vezeték talán egyszerűbb megoldás lenne.. A hozzászólás módosítva: Jún 1, 2015
Basszus ez mekkora 5-let!
Köszi!!!! |
Bejelentkezés
Hirdetés |














