Fórum témák

» Több friss téma
Fórum » Elektronikában kezdők kérdései
- Ez a felület kizárólag, az elektronikában kezdők kérdéseinek van fenntartva és nem elfelejtve, hogy hobbielektronika a fórumunk!
- Ami tehát azt jelenti, hogy a nagymama bevásárlását nem itt beszéljük meg, ill. ez nem üzenőfal!
- Kerülendő az olyan kérdés, amit egy másik meglévő (több mint 17000 van), témában kellene kitárgyalni!
- És végül büntetés terhe mellett kerülendő az MSN és egyéb szleng, a magyar helyesírás mellőzése, beleértve a mondateleji nagybetűket is!
Lapozás: OK   2919 / 4047
(#) kadarist válasza rollikarol hozzászólására (») Jan 10, 2017 /
 
Szia!
Lehet.
(#) rollikarol válasza kadarist hozzászólására (») Jan 10, 2017 /
 
És itt található ilyen kapcsolásirajz?
(#) Kovidivi válasza rollikarol hozzászólására (») Jan 10, 2017 /
 
Szia. Igen. A témájában rengeteg.
(#) Kovidivi válasza tbarath hozzászólására (») Jan 10, 2017 /
 
Itt válaszoltam: Bővebben: Link
(#) balint730 hozzászólása Jan 11, 2017 /
 
Sziasztok.
Egy motor indexeit szeretném kicserélni LED-esre. Gyárilag 10W-os az izzo (12V-os).
Az lenne a kérdésem, hogy hány darab "1W"-os ledet kellene használnom hogy ugyanazt a fényerőt elérjem.
Ezeket a sárga LED-eket használnám amik kb 200mA-t fogyasztanak tehát kb 0,5W-osak. Bővebben: Link
(#) nedudgi válasza balint730 hozzászólására (») Jan 11, 2017 /
 
Ha egy motor 100km távolságon 3,5l benzint fogyaszt, mekkora a sebessége?

A kérdésed analóg a fenti kérdéssel. A LED adatlapjában meg van adva, hány lument produkál. És az izzó, aminek a helyére akarod szerelni, hány lument ad le?
Műszaki vizsgán harapnak az ilyen bütykölésre.
(#) balint730 válasza nedudgi hozzászólására (») Jan 11, 2017 /
 
50-es robogo. Csak körülbellülre kellene tudnom.
(#) game4812 válasza balint730 hozzászólására (») Jan 11, 2017 /
 
Egy 40W-os E27 izzó kb. 400 lumen, körülbelül 100 lumen lehet a 10W-os. Amit linkeltél, ott 40-50 lument írnak, tehát 3 darab már elég lenne, 4-nél meg majdnem fél teljesítménnyel mehet. Persze ez elméleti, ha a búra például sárga, akkor csak egy meghatározott hullámhossz tartományt enged át. Emellett az izzó 360 fokban sugároz, tehát a foncsorral is számolni kellene, míg a LED 60-120 fokban szokott.
A hozzászólás módosítva: Jan 11, 2017
(#) nedudgi válasza balint730 hozzászólására (») Jan 11, 2017 /
 
Mielőtt jobban beeélnéd magad a dologba:
A LED hosszabb élettartam a réteghőmérséklettől is függ. Ha nem elég a hűtés, az élettertama töredékére csökken.
(#) BrookR hozzászólása Jan 11, 2017 /
 
Sziasztok

Egy elég láma kérdésem lenne. Vettem elemes led fényfüzéreket. (meleg fehér, lila) 100-100 db van rajtuk 3 db AA elemmel mennek. A környezetvédelem jegyében Eneloop aksikkal üzemeltettem, de sajnálatos módon egy este alatt meghalványult a fényük. Kimértem és elemről 160-170 mA-t zabálnak. Ezért jött az ötlet, hogy 3-at sorba kötök és egy 12V 1A-s trafóval hálózatról fogom meghajtani őket. Amikor megvolt az összekötés, rámértem és a 3 együtt 1A-t evett. :-o Úgy forrasztottam meg őket, hogy az elem végekre mentek a vezetékek. De én abban a hitben voltam, hogy áramot csak annyit vesznek fel az szközök, amennyi a működésükhöz szükséges. Tegyek be az egyik végére egy 20 ohm-os ellenállást? Vagy ha működik, akkor jól van így?

Előre is köszi,
Ádám
(#) nedudgi válasza BrookR hozzászólására (») Jan 11, 2017 /
 
Nincs jól. A LED szuicid jószág, bármekkora áramot hajlandó átengedni magán. A másik gond, hogy ilyen áramkörben, mivel a párhuzamosan kötött LEDek áramát a tervező elképzelése szerint az elemek belső ellenállása, és a vezeték ellenállása korlátozza. A jó megoldás az lenne, ha szétbontanád, és sorosan kötnéd a LEDeket.
(#) tsab hozzászólása Jan 11, 2017 /
 
Sziasztok!

Az lenne a kérdésem, hogy ez pontosan hogyan működik. Ez egy részlet dso138-as szkópnak rajzából.
Annyi világos, hogy kapcsolgatják Q2 és L2-t hozzák működésbe, de mitől lesz ettől - fesz? Mire jó c23? Mekkora a terhelhetősége egy ilyen áramkörnek? (Gondolom max 100-200mA)

Üdv.

tap.png
    
(#) kadarist válasza tsab hozzászólására (») Jan 11, 2017 / 1
 
Polaritásváltó konverter: Bővebben: Link.
(#) szili83 hozzászólása Jan 11, 2017 /
 
78xx-el nagyobb feszültséget is lehet stabilizálni?

Pl egy DC 120V-ot le lehet szabályozni pl DC 100V-ra?

Mintha láttam volna valami hasonló rajzot.
(#) Gafly válasza szili83 hozzászólására (») Jan 11, 2017 / 1
 
Elvileg ha megemeled a "talpát", akkor lehetne. De a ki és a bekapcsolás életveszélyes rá nézve. Bár lehet kísérletezni védő diódákkal, stb...
(#) kadarist válasza szili83 hozzászólására (») Jan 11, 2017 / 1
 
A bemeneti és a beállított kimeneti feszültség különbsége nem haladhatja meg a 35V-ot. Ilyen célra inkább az eleve állíthatóra tervezett 317 való.
(#) szili83 válasza kadarist hozzászólására (») Jan 11, 2017 /
 
Köszi, az már 40V-ot bír el.

Igazából egy FET-es stabilizátort akarok kiváltani vele, ha nem szűri meg eléggé a zajt. Ez gyorsabb annál?
(#) kadarist válasza szili83 hozzászólására (») Jan 11, 2017 /
 
Milyen FET-es stabilizátor, milyen zaj...
(#) diamik válasza jocka0012 hozzászólására (») Jan 11, 2017 /
 
Javaslom olvasásra a következő könyvet:

Borbély Gábor: Elektronika II

Ebben sok áramköri elemzés benne van. Neked szerintem ez kell. Olvasgasd csak. Ha nem boldogulsz ott az első rész is (diff erősítő, áramtükör stb.)
(#) diamik válasza tsab hozzászólására (») Jan 11, 2017 / 1
 
Szia!

Ezt a könyvet javaslom (kezdésnek): Puklus Zoltán: Teljesítményelektronika

Nem a legjobb könyv a témában, de jó alapot adhat.
Ha kezdő vagy, javaslom az LTSpice elsajátítását. Ott összerakhatod a kapcsolást, és bármely pontját lemérheted.

Egyébként jól nézz utána az önindukciónak. Nagy szerepe van, főleg ebben az esetben.
A hozzászólás módosítva: Jan 11, 2017
(#) szili83 válasza kadarist hozzászólására (») Jan 11, 2017 /
 
Itt látható tápegység, nem teljesen hullám mentes, és így kb 10-12mV-os 100Hz megy ki az erősítő kimenetére. Kb 150-200mV-os 100Hz-es szinusz tevődik rá a DC-re, és az okozza. Most még egy dupla stabbal, és pufferrel próbálkozok, valószínű jobb lesz, de a feszstab IC-sen is más nem elgondolkodok.
(#) kadarist válasza szili83 hozzászólására (») Jan 11, 2017 /
 
Keresgélj valami ilyesmiket: Bővebben: Link.
(#) tsab válasza diamik hozzászólására (») Jan 11, 2017 /
 
Szia!

Digitális résszel nincs gond, de analóg oldalon vannak hiányosságok, de szépen lassan kitöltődnek a lyukak.

@kadarist
Köszi a linkeket
(#) kadarist válasza tsab hozzászólására (») Jan 11, 2017 /
 
A tekercs indukciója a kulcsmozzanat a kapcsolóüzemű konvertereknél. Egy kis alapképzés és máris tovább csökken a lyukak száma.
(#) bugyi680 hozzászólása Jan 11, 2017 /
 
Szép estét!
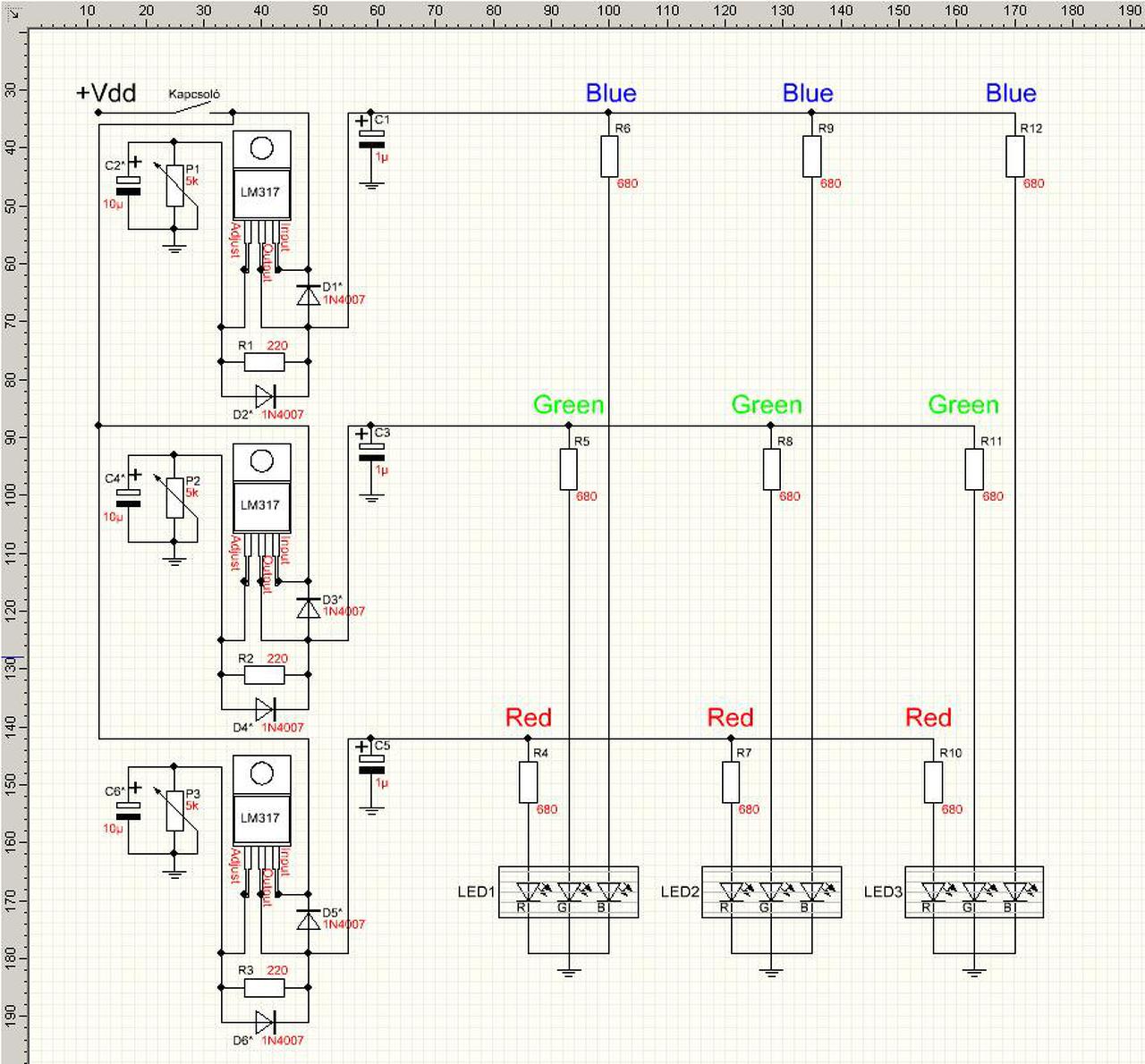
Megépítettem a lent látható színkeverőt.Egy problémám van vele hogy a kék tartomány egyfolytába világít a potmétert hiába tkergetem nem változik semmit.9v-os elemmel működtetem.A zölddel és a pirossal nincs ilyen probléma.Mi lehet a gond.
A hozzászólás módosítva: Jan 11, 2017
(#) tsab válasza kadarist hozzászólására (») Jan 11, 2017 /
 
Közben beugrott az a fizika óra, amikor megcsaptak minket egy "kis" feszültséggel . Megtaláltam a leírást is. önindukció Élmény megmaradt, csak a fizika tudás kopott meg, rendesen
(#) proli007 válasza bugyi680 hozzászólására (») Jan 11, 2017 /
 
Hello! Ha a háromból egy nem működik, akkor várhatóan elkötöttél valamit, vagy hibás alkatrész van benne. (Pld. szakadt vagy rosszul bekötött poti.) De ezt a kapcsolást alapvetően nem 9V-ra méretezték, mert az LM317 feszültségszabályzóként működik, de a 220ohm és 5kohm párossal, 1,2V..30V-ig lehetne szabályozni, persze ha a táp ezt megengedné. De mivel az LM317-nek kb. 2V többletfeszültségre van szüksége, a kimenti feszültség így maximum 7V körül lesz. Így az 5k poti helyet t1k is bőven megtenné. ÉS akkor szabályozható is lenne teljes tartományban. Mert így az 5k-nál kb. 0..20%-ig van szabályozás.
(#) bugyi680 válasza proli007 hozzászólására (») Jan 11, 2017 /
 
Igen ezt észre vettem a potinál hogy amikor tekerem kb. az első negyedénél látom a változást a ledek fényerején.És egy kérdés hány Volttal üzemeltessem.
(#) proli007 válasza bugyi680 hozzászólására (») Jan 11, 2017 /
 
Nyugodtan maradhat a 9V, mert a Led-eknek maximum 2..3V kell, a többi veszteség. Csak a poti értéke lett nagyra választva.
(#) bugyi680 válasza proli007 hozzászólására (») Jan 11, 2017 /
 
Köszönöm a választ.
Következő: »»   2919 / 4047
Bejelentkezés

Belépés

Hirdetés
XDT.hu
Az oldalon sütiket használunk a helyes működéshez. Bővebb információt az adatvédelmi szabályzatban olvashatsz. Megértettem